
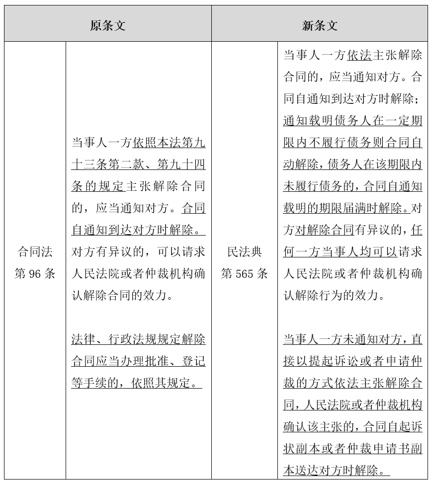
第565条
合同解除时点的确定
01
主要条文变动对照表

02
律师解读
当事人可以通过向对方发送解除通知的方式解除合同,也可以直接提起诉讼或仲裁解除合同。民法典第565条有关解除权、异议权行使条件的规定使用了“依法”一词,采用体系解释方法,可以理解为民法典要求主张解除的一方当事人必须具备民法典第五百六十二条、第五百六十三条关于约定解除权和法定解除权的规定情形,其通知才具有到达解除的效果,或解除通知上载明的履行期限届满后发生解除的法律效果。
值得注意的修改之处在于第565条第一款最后一句:“对方对解除合同有异议的,任何一方当事人均可以请求人民法院或仲裁机构确认解除行为的效力”。由此解决了有权请求法院或者仲裁机构确认解除效力的主体问题,即双方当事人均有权。与《合同法司法解释二》相比,《民法典》规定能够提起确认之诉的主体不再局限于异议权人,同时也取消了实践中饱受诟病的“当事人没有约定异议期间,在解除合同或者债务抵销通知到达之日起三个月以后才向人民法院起诉的,人民法院不予支持”的异议期限的规定。
对于民法典第565条第一款,应当明确:对合同解除的异议只能通过公力救济的方式行使,即必须向法院或者仲裁机构提出异议,请求确认解除行为无效。如果对方只是在收到解除通知后给解除权人回函表示不同意解除合同,则不属于行使异议权,不发生行使异议权行使的后果,不能产生阻却合同解除的后果;
民法典565条第二款则是对以诉讼或仲裁方式解除合同的时间点进行了确认,这一问题在此前的司法实践中存在争议。
一种观点认为,合同解除时间应为法院判决生效之日。例如(2019)最高法民终511号判决书中,法院认定“博达公司起诉请求解除合同符合法定解除条件,据此本院以判决的方式判令案涉协议予以解除,系人民法院行使公权力对于当事人私领域的商事交易行为的判定,其解除的时间应为本判决生效之日。”
另一种观点认为,如法院或仲裁机构确认合同解除的,则合同自起诉状副本或者仲裁申请书副本送达对方时解除。最高法院民二庭第七次法官会议纪要持此观点。《九民会纪要(征求意见稿)》第48条规定“当事人直接以起诉方式解除合同,经人民法院确认原告确有解除权的,合同从起诉状副本送达对方之日起解除,当事人以未向其发出解除通知为由提出抗辩的,人民法院不予支持。”(但正式稿未体现此内容)
民法典第565条明确采第二种观点,一锤定音地厘清了对该问题的分歧。这一规定,是对解除权系形成权性质的重申,进一步明确了法院或仲裁机构对当事方解除行为的审查系“确认”而非“裁判”。该规定确定了当事人既可以通知解除也可以直接诉请解除。载有解除请求的起诉状或仲裁申请书送达对方,所起到的也是通知效果。

长按下图识别二维码关注我们
© 上海邦信阳中建中汇律师事务所
本文仅作为交流学习之目的使用,文中观点不代表本所立场,亦非作者的正式法律意见。本文系邦信阳中建中汇律师原创文章,转载请完整注明作者信息及出处。
点击“阅读原文”,登录邦信阳中建中汇官网了解更多资讯