
本文作者 | 王希奇,上海邦信阳律师事务所专职律师。
引入
2023年11月7日,上海国际经济贸易仲裁委员会(以下简称“上国仲”)发布新版仲裁规则,包括一部仲裁主规则、两部特别仲裁规则和两部程序规则指引,自2024年1月1日起正式施行。新版仲裁规则创设了新的规则体系,在延续、吸纳既往优秀规则的基础上,提出若干具有中国智慧的新内容,为中国仲裁高质量发展更添新活力,开拓新领域。
其中,新仲裁主规则,即《上海国际经济贸易仲裁委员会(上海国际仲裁中心)仲裁规则(2024)》,在坚持“当事人主义”这一当今国际仲裁“最大公约数”理念的基础上,进一步厘清当事人、仲裁庭和仲裁机构之间的关系与职责配置,做深做实对“机构管理职能”“仲裁庭程序管理职权”和“当事人自主设计仲裁程序”三个方面的协同和有机统一。本次修改亮点包括:进一步丰富当事人程序选择权、进一步加强仲裁庭的程序主导权、进一步明确机构的程序管理权等。
本文择修改亮点之一,当事人程序选择权中的案外人加入制度完善进行简要分析,以期抛砖引玉,如有不当之处敬请批评指正。
一、仲裁案外人加入的程序困境
一般认为,仲裁案外人制度是参照民事诉讼第三人制度而来,该案外人可能对仲裁标的或对仲裁结果存在独立的请求权,也可能并无独立的请求权,但与仲裁结果有法律上的利害关系。
虽《仲裁法》未明确规定仲裁案外人制度,但仲裁实务中常涉及案外人加入问题。以“《最高人民法院关于人民法院办理仲裁裁决执行案件若干问题的规定》第九条”为关键词在裁判文书网进行检索,仅案外人以该条为由申请不予执行仲裁裁决或者仲裁调解书的,就有1268例 。案外人加入制度的缺失导致案外人难以有效参与仲裁程序、合法权益难获保障:
第一,阻碍案件事实的查明。在诸多案件中,案外人起到重要的厘清事实、疏通法律关系的作用。比如在较为常见的债权转让案件中,债权受让人对债务人申请仲裁,原债权人如无法参与仲裁,可能导致债权转让相关事实无法查清,影响仲裁结果的公允。
第二,当事人之间合法有效的仲裁裁决也可能侵害案外人利益。基于仲裁裁决相对性,仲裁效力不及于案外人,看似案外人的实体权益可以得到保障,实则不然。例如在债务加入案件中,债权人直接向债务加入人提起仲裁,最终裁决结果往往影响到原债务人利益;又如在融资借款案件中,债权人直接对债务人提起仲裁的,该裁决结果往往与担保人利益相关。上述两种情形下,原仲裁裁决即使无法约束原债务人、担保人,但裁决生效后通过债的追偿、保证责任的承担等方式,仍然可能侵犯案外人利益。
仲裁案外人制度虽一定程度可参照民事诉讼第三人制度,但囿于仲裁与诉讼的性质不同,若直接照搬套用到仲裁程序中,将会影响当事人意思自治,破坏仲裁“不公开”的原则,甚至出现超裁等情况。上国仲在本次仲裁规则的修改中特别关注到了这一点,对于仲裁案外人制度做出了细致的规则安排。
二、新规修改亮点与适用场景预设
(一)新规修改亮点
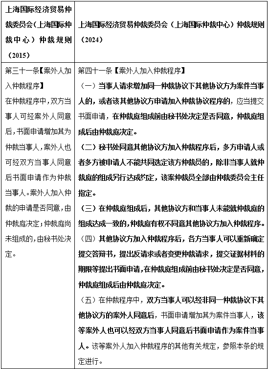
1、明确案外人类型:根据是否签订同一仲裁协议将案外人分为两种类型,并进而有针对性地设置案外人加入程序规则。
若当事人、案外人之间存在同一仲裁协议,当事人申请案外人加入或案外人申请加入仲裁程序,均可直接书面申请加入。换言之,受同一仲裁协议约束,案外人加入无需全体当事人及案外人再行一致同意。
若案外人、当事人之间不存在同一仲裁协议,则需经双方当事人、案外人一致同意后,也即实质上达成签订仲裁协议的效果,方可以书面形式申请加入仲裁程序;若其中一方不同意案外人加入,则三方仲裁的合意无法达成,各方均不能提出案外人加入的申请。
2、区分案外人加入时间:将案外人加入仲裁程序的时间分为组庭前和组庭后,并依据加入时间分别规定程序性权利。
组庭前申请案外人加入的:(1)由秘书处决定是否同意;(2)案外人加入后可以参与该方仲裁员的共同选定,无法共同选定且未另外达成约定的,该案仲裁员全部由仲裁委员会主任指定。
组庭后申请案外人加入的:(1)由仲裁庭决定是否同意;(2)若案外人和当事人未能就仲裁庭组成达成一致,仲裁庭有权不同意该案外人加入仲裁程序。
3、明确案外人加入仲裁程序后,各方当事人可以重新确定提交答辩书,提出反请求或者变更仲裁请求,提交证据材料的期限等提出书面申请,最终由秘书处或仲裁庭决定是否同意。
(二)新规适用场景预设
由于仲裁的程序构造上仅存在申请人和被申请人,在主体地位上不存在类似于民事诉讼第三人的独立主体地位。因此,一般通说与实务中认为,仲裁案外人加入程序后将转换身份,作为申请人或被申请人一方而存在。
有独立请求权的申请人型仲裁案外人的适用:认为对仲裁标的有独立请求权的为有独立请求权的申请人型仲裁案外人。以房屋所有权纠纷为例,甲、乙、丙共有房屋所有权,丙为不动产登记人。甲、丙之间就房屋所有权分割发生仲裁,乙可以作为有独立请求权的案外人申请加入仲裁程序。
防止诈害仲裁的申请人型仲裁案外人的适用:认为对仲裁结果存在独立请求权的为防止诈害仲裁的申请人型仲裁案外人。这类案外人一般存在于虚假仲裁的情形下,即当事人双方恶意串通,捏造事实损害案外人权益。以建设工程合同纠纷为例,业主方甲、总包方乙与分包方丙之间存在建设工程价款结算三方协议及仲裁协议,总包方乙对分包方丙的工程款金额以业主方甲与总包方乙结算金额为准。后业主方甲与总包方乙通过捏造分包方丙工程质量不合格的事实,虚假仲裁,以减少结算工程款金额。此时,应允许分包方丙自行书面申请加入仲裁程序,以保护其合法权益。
无独立请求权的仲裁案外人的适用:虽对仲裁标的、仲裁结果无独立请求权,但仲裁结果可能与其有法律上利害关系的为无独立请求权的仲裁案外人。具体包括无独立请求权的申请人型/被申请人型案外人以及辅助性第三人。如保证关系中,保证人已代为清偿部分债务。债权人以债务人为被申请人提起仲裁的,裁决结果与保证人的债务范围有利害关系。保证人可以申请作为无独立请求权的案外人加入,有助于债务已清偿部分的确定。以常见的债之移转案型举例:债权转让案件中,债务人与债权受让人发生仲裁,债务人对原债权人存在抗辩的,可以申请原债权人作为案外人加入厘清事实;而在债务承担案件中,债务承担人与债权人之间发生仲裁,债务承担人就原债务人对债权人的权利提出抗辩的,可以申请原债务人加入仲裁程序。
三、修改意义与目的
本次修改通过明确案外人加入条件、细化仲裁案外人加入程序规则,便于仲裁庭厘清案件事实与保障当事人权益的同时,也很好地平衡了当事人程序选择权与仲裁庭仲裁效率。
(一)有助于厘清案件事实与当事人权益保障
如前文所述,与诉讼相比,仲裁具有保密性和相对性的特点,更注重仲裁当事人的意思自治。基于此,案外人可能难以及时得知仲裁程序的启动以及是否侵害其利益。仲裁实务中,当事人虚构事实、伪造证据,严重损害案外人合法利益的现象屡见不鲜。但案外人另寻救济如另行起诉或仲裁、请求撤销仲裁裁决等要付诸许多人力物力成本,且后案处理结果可能与前案结果相左。
上国仲新仲裁主规则从根源上审视这类现象,完善与细化了案外人加入制度,有助于在仲裁过程中查明案件事实,还原案件真相,保障案外人与当事人合法权益。
(二)平衡当事人程序选择权与仲裁庭仲裁效率
以“当事人为中心”制定仲裁规则和提供争议解决服务是近年来国际仲裁发展的驱动力。重视当事人程序选择权,赋予其在程序选择上更多的意思自治是尊重仲裁底色的表现。但与此同时,仲裁制度设立的意义较之于诉讼,集中体现为效率优先,兼顾公平的价值追求。新仲裁主规则中对于案外人加入的制度安排实现了当事人程序选择权与仲裁效率的有机结合。
第一,增加了案外人加入后仲裁庭组成的相关规定,并区分了组庭前与组庭后两种情形。针对组庭前加入的情形,新规赋予了案外人选定仲裁员的权利,而针对组庭后加入的情形,则更加注重仲裁效率,不因案外人对仲裁庭组成的异议而溯洄已进行的仲裁程序。
第二,规定案外人加入后,当事人可以重新确定提交答辩书,提出反请求或者变更仲裁请求等提出书面申请,但将同意申请的权利交于仲裁委。此可有效防止仲裁裁决侵害案外人的合法权益,也同时避免当事人滥用权利以实现仲裁效率保障。
四、结语
基于仲裁的保密性、自主性、高效性等显著优势,近年来,仲裁日益成为民事纠纷解决的重要方式。随着仲裁实践不断发展,仲裁案外人利益受损的现象也随之增加。在仲裁案外人保护方面“重实体、轻程序”以及“事后保护而非事前保护”的模式已然需要创新。荷兰、比利时的商事仲裁第三人制度以及《伦敦国际仲裁员仲裁规则》等验证了仲裁第三人制度建构的可能性。囿于我国《仲裁法》立法空白,我国案外人加入制度尚处于摸索适用阶段。
上国仲新仲裁主规则是创新我国仲裁案件案外人加入制度意义重大的一步。新规在“以当事人为中心”的宗旨下完善与细化案外人加入的各种情形,并达到平衡当事人程序选择权与仲裁高效性的有机统一,有助于查明案件事实,清晰权利归属,避免矛盾裁决以及损害当事人合法权益。在建设上海国际金融中心的背景下,上国仲此次仲裁规则修改充分发挥了“引领、示范、试验”的重要作用,是纵观“金融开放”大势、勇立“金融法治”潮头、增添“金融交易”活力的重要之举。作为法律从业者,应当积极研学规则变化,探寻规则适用,维护公平正义,携手上国仲共促国际金融中心再升级,让中国仲裁更显中国智慧。
附:仲裁案外人加入制度新旧规则比较

本文系上海国际仲裁中心新版仲裁规则亮点解读系列的首篇,相关起草及问题检索工作特别感谢华东政法大学经济法学院景怡同学提供的支持与帮助。
BOSS&YOUNG

cecilia.wang@boss-young.com
王希奇律师主要执业领域为金融争议解决案件,从业以来主要参与不良资产转让、公司对赌、非典型担保等金融商事领域的争议解决案件,具有丰富的争议解决案件处理经验。
声明
本文仅代表作者本人观点,不得视为邦信阳律师事务所及律师出具的正式法律意见或建议。如需转载或引用本文的任何内容,请完整注明作者及出处等信息。如您有意就相关议题进一步交流或探讨,欢迎与我们联系。
专业
高效
富有创造力
