
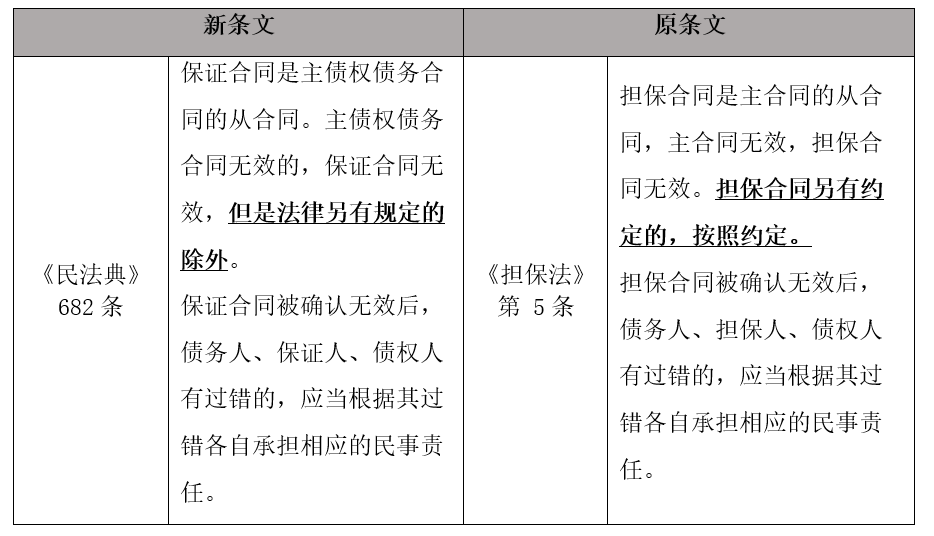
第682条
排除保证合同从属性的约定无效
01
主要条文变动对照表

02
律师解读
担保合同的从属性是担保合同的基本特性,担保合同的效力依附于主合同效力,主合同无效,担保合同也应无效。但是《担保法》第5条规定的“担保合同另有约定的,按照约定”给实践中的“独立担保”有效性问题带来许多争议和困惑。例如,针对当事人在担保合同中约定“本担保合同效力不受主合同效力的影响,主合同无效担保合同仍然有效”,一种观点认为应依据《担保法》第5条规定,遵循意思自治原则而认定有效;但大部分观点则认为独立担保约定只能适用于涉外商事交易,如最高人民法院在 2013民申字第235号案件中认为“独立担保的实质是否定担保合同从属性,不再适用担保法律中为担保人提供的各种保护措施,是一种担保责任非常严厉的担保,使用该制度可能产生欺诈和滥用权利的弊端,尤其是为了避免严重影响或动摇我国担保法律制度体系的基础,目前独立担保只能在国际商事交易中使用,司法实践对国内商事交易中的独立担保持否定态度。”
2007年实施的《物权法》第172条明确规定,仅在法律另有规定的情况下才能突破担保物权的从属性,不允许当事人自行约定排除担保物权合同从属性效力。但囿于《物权法》只适用担保物权合同,对于保证合同(实践中使用独立担保的主要情形)无法直接适用。
《民法典》物权编第388条沿袭了《物权法》第172条的规定,并通过合同编第682条填补了保证合同从属性规则之漏洞,统一了所有担保合同的从属性规则,即除法律另有规定,不允许当事人约定排除从属性。
需要注意的是,担保合同中排除从属性的约定无效,并不意味着担保合同自始无效。如果主合同有效,则担保合同有效;如果主合同无效,由于排除从属性的约定无效,担保合同将因主合同无效而无效,除非法律另有规定。
另需注意的是,《最高人民法院关于审理独立保函纠纷案件若干问题的规定》(“独立保函司法解释”)确认了银行或者非银行金融机构开立的独立保函的有效性,并明确无论是国际还是国内商事交易均可使用独立保函。但是此处的“独立保函”与前述“独立担保”完全不同。“独立担保”并非法律用语,是特指当事人约定排除担保合同从属性的担保合同。而“独立保函”则由司法解释作出概念界定,其法律关系本质是保函开立人的付款义务独立于基础交易关系及保函申请法律关系,其仅承担相符交单的付款责任,构成独立保函的前提条件是载明据以付款的单据和最高金额。独立保函规则源自国际商会《见索即付保函统一规则》等示范规则,有着自成体系的一套适用规则,依据独立保函司法解释的规定,独立保函并不适用担保法关于保证的规定。

长按下图识别二维码关注我们
© 上海邦信阳中建中汇律师事务所
本文仅作为交流学习之目的使用,文中观点不代表本所立场,亦非作者的正式法律意见。本文系邦信阳中建中汇律师原创文章,转载请完整注明作者信息及出处。
点击“阅读原文”,登录邦信阳中建中汇官网了解更多资讯