
本文转载自微信公众号慧点儿资管,作者刘慧,上海邦信阳律师事务所合伙人。

国务院国有资产监督管理委员会(以下简称“国务院国资委”)于2023年初内部印发《中央企业基金业务管理暂行办法》(下称“《暂行办法》”),就中央企业私募基金相关业务相关事项进行了方向指导和具体规制,包括基金的募、投、管、退环节,以及管理团队的激励约束机制等。笔者现就其中主要事项解读如下。
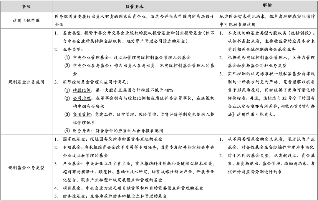
一、基金定义及分类
总则部分开宗明义,明确了应受规制的中央企业及其具体基金业务。

除上述对于基金业务的明确外,总则部分同时强调了基金业务应当遵循的整体方向和基本原则,具体即坚持加强党的领导、坚持促进科技创新、坚持服务实体经济、坚持规范有序发展、坚持市场化运作。笔者认为,这一方向和原则与《私募投资基金监督管理条例》(“《私募条例》”)相匹配,也是实务中私募基金行业发展的整体方向和基本原则。
二、发起与设立
《暂行办法》以基金的一般运作顺序为线索,首先对不同基金业务类型在发起与设立阶段进行了明确要求,其中主要包括对于发起设立、出资参与基金的不同要求,以及基金业务的决策备案机制。

此外需要注意的是,本章节亦提及中央企业基金管理人引入其他股东的相关要求,包括应当把认同党的领导、支持党建工作作为选取合作对象重要条件,引入股东应当具有产业或行业较大影响力、较多基金出资份额、较强专业管理能力,能够为基金提供增值服务。笔者理解此即要求中央企业与其他机构合作私募基金管理业务时,应当整体考量合理性和必要性,保障基金的专业化运作和长期发展。
三、资金募集
在基金设立与发起阶段之后,对于中央企业的出资,《暂行办法》从中央企业基金对外募集资金和中央企业自身作为出资人的出资两个方面提出了具体要求。

四、基金投资与退出
在本章节中,《暂行办法》对于私募基金的投资、项目退出,以及展期安排进行了相关规定,除在全流程中强调评估或估值外,同时结合基金本身运作特点进一步明确相关事项,具体如下。

五、基金管控
本章节虽为“基金管控”,实际上主要针对中央企业作为管理主体及其实际控制基金管理人的内控机制、人员管理、费用安排以及信息化管控等一系列事项,具体如下。

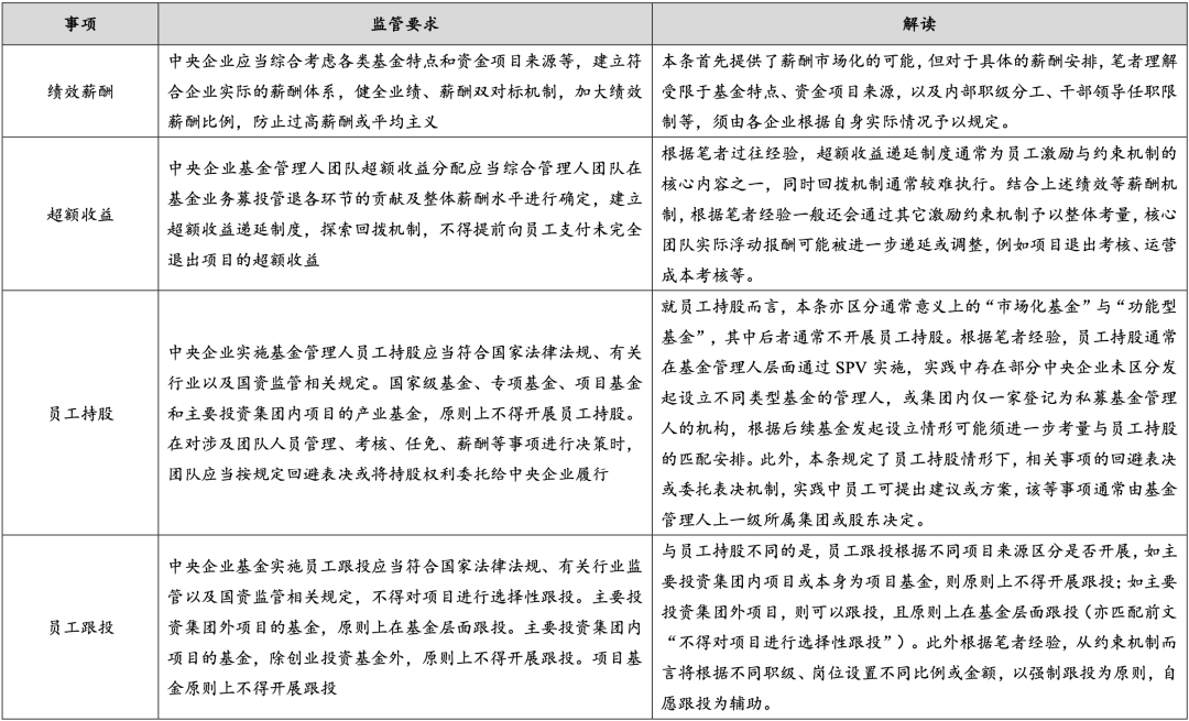
六、激励与约束
国资背景的私募基金管理人员工如何落实激励与约束机制历来受到关注,《暂行办法》在本章节对绩效薪酬、超额收益递延、员工持股以及跟投等事项进行了规定。

七、考核监督与评价
本章节总结而言,从内部考核与外部监管层面对中央企业基金业务规定了考核评价与监督相关事项,特别是再次强调区分不同项目投资不及预期情形的特殊评价原则。

八、创业投资基金特殊待遇
《暂行办法》多处提及针对创业投资基金的特殊安排,包括计算中央企业发生设立的产业基金规模上限时,不计入创业投资基金;可适当提高中央企业在创业投资基金中的认缴出资上限;员工跟投可在主要投资集团内项目的创业投资基金中实施;明确“按照‘三个区分开来’原则和有关规定,对创业投资基金和投资中早期企业的项目,应当合理界定容错条件和情形”等实质事项,以及要求“积极投资具备核心竞争力、市场前景较好的创业中早期企业”等。这也与《私募条例》中明确“国家对创业投资基金给予政策支持,鼓励和引导其投资成长性、创新性创业企业,鼓励长期资金投资于创业投资基金”相匹配。
综上,笔者理解《暂行办法》围绕坚持加强党的领导、坚持促进科技创新、坚持服务实体经济、坚持规范有序发展、坚持市场化运作这一原则,从基金管理人的内部控制、人员管理、费用安排到私募基金的发起设立、出资缴付、投资与退出,从中央企业内部审计评价、主动披露述职到国资委监督指导、检查处罚,根据中央企业开展基金业务的不同方式(管理或参与)、不同类型(国家级基金、专项基金、项目基金、产业基金、财务性基金)、不同标的(股权或创投;中早期项目或成熟项目),结合实践现状以及政策导向对中央企业基金业务进行规制,从各维度为中央企业后续开展基金业务提供了务实、可量化或参照的规范,同时也对中央企业开展基金业务提出了更高的合规要求。

上海邦信阳律师事务所合伙人
liuhui@boss-young.com
刘律师专注于从事资产管理及结构化金融领域业务,包括私募基金、信托计划、资产管理计划等之设立及对外投资、以及合规事宜。在资产管理领域具有丰富的从业经验,擅长处理交易结构复杂的资管产品设计及对外投资,包括多种性质资金(如保险资金、国有资金、私募基金等)联合投资项目。亦曾代表各类资金方(如金融产品募集资金、国有资金、保险资金等)开展投资并购业务。于2018年底出版《资产证券化规则解析及业务指引》一书。
声明
本文仅代表作者本人观点,不得视为邦信阳律师事务所及律师出具的正式法律意见或建议。如需转载或引用本文的任何内容,请完整注明作者及出处等信息。如您有意就相关议题进一步交流或探讨,欢迎与我们联系。
专业
高效
富有创造力
点击“阅读原文”,登录邦信阳律师事务所官网了解更多内容。