
第560条
债的清偿抵充顺序规则
01
主要条文变动对照表

02
律师解读
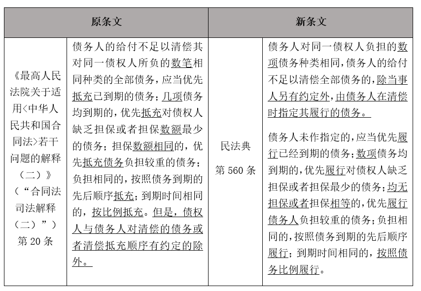
所谓“债的清偿抵充顺序规则”是指债务人的给付不足以清偿对同一债权人的数项同种债务时如何确定清偿顺序的规则。相较于合同法司法解释(二)第20条,民法典第560条最主要的变化是增加了债务人指定抵充。
根据合同法司法解释(二)第20条,除当事人另有约定外,按照法定的顺序进行抵充,即先约定抵充、后法定抵充。而根据民法典第560条,除当事人另有约定外,“由债务人在清偿时指定其履行的债务”,未指定的,按照法定的顺序进行抵充,即先约定抵充,再指定抵充,后法定抵充。
早在2002年,宁波市江北区人民法院在“宁波恒威数控机床有限公司与宁波北仑东叶模具有限公司买卖合同纠纷”一案中即提出参考外国立法,尊重债务人的意思,赋予债务人指定抵充的权利。司法实践中亦有其他裁判机构支持该观点。但反对者认为,该规则倾斜保护债务人的利益并不合理,尤其在有担保债务和无担保债务并存的情况下,赋予债务人指定抵充的权利可能会使债权人的担保权落空,对债权人有失公平。对此规则的支持和反对观点均有其合理考量之处,确实值得关注与进一步探讨。而作为成文法国家,民法典实施后我国的司法裁判必定会遵循民法典确立的新规则。
鉴于债的清偿抵充顺序对当事人影响甚巨,我们建议当事人在合同中明确约定债的清偿抵充顺序,债权人也可通过合同的明确约定排除债务人指定清偿抵充顺序的权利,而由债权人决定清偿抵充顺序;若无约定,建议债务人在清偿债务时明确告知债权人其清偿债务的具体指向。

长按下图识别二维码关注我们
© 上海邦信阳中建中汇律师事务所
本文仅作为交流学习之目的使用,文中观点不代表本所立场,亦非作者的正式法律意见。本文系邦信阳中建中汇律师原创文章,转载请完整注明作者信息及出处。
点击“阅读原文”,登录邦信阳中建中汇官网了解更多资讯