
第405条
抵押权与租赁权的关系
01
主要条文变动对照表

02
律师解读
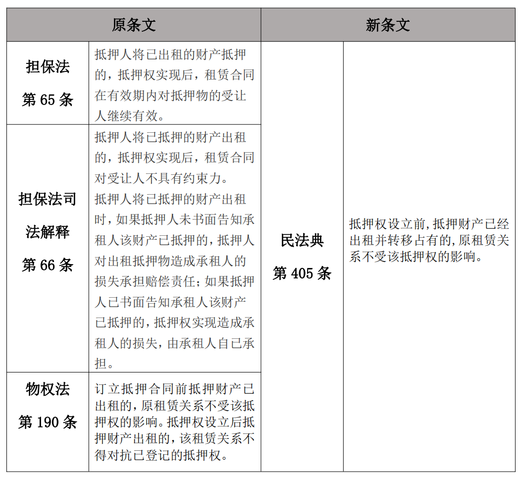
抵押已经是一项十分普遍的担保制度,抵押权的实现对于债务的清偿意义重大。在实务中,抵押人将抵押物出租的情形十分常见。由于抵押物负担租赁关系,特别是长期租赁关系,对于抵押物价值认定和拍卖成交影响很大,抵押权与租赁权的关系在很大程度上决定了抵押权能否得到有效实现。
担保法司法解释用了两个条文对两者的关系进行了规定。概括而言,依照司法解释的规定,先出租后抵押的,租赁关系对受让人仍然有效;先抵押后出租的,抵押权实现后买卖可以破租赁。此时,承租人能否向抵押人(出租人)主张赔偿损失,取决于出租时抵押人是否书面告知了抵押的事实。如果已经告知的,责任由承租人自负,反之,由抵押人赔偿。
物权法第190条对上述两条司法解释进行了整合,采纳了第65条的立场,对于第66条进一步作了区分:已登记的抵押权实现可以破租赁,未登记的抵押权不能对抗租赁权。物权法的区分无疑具有合理性,因为不动产的抵押权规定为经登记而设立,而动产抵押权则自抵押合同生效时设立,未经登记的不得对抗善意第三人。因此,有效设立的不动产抵押权当然可以对抗租赁关系,而动产抵押权未经登记的则不能对抗承租人。物权法同时修改了司法解释的用语,将“租赁合同对于受让人不具有约束力”改为“租赁关系不受抵押权的影响”。盖因于此情形下,租赁合同是否对于受让人具有约束力取决于受让人的意思表示,受让人可以选择继续履行原租赁合同,不应当然地认定对受让人无约束力。
民法典第405条对物权法第190条再次作出了修订,主要包括:
1. 明确了抵押不破租赁情形下的时间节点,抵押权为设立时(于不动产为登记之时,于动产为抵押合同生效之时),租赁权为转移占有。值得注意的是,之前担保法司法解释和物权法都没有对“出租”进行界定,民法典的规定明确了租赁的起算时间不是签订租赁合同的时间,而必须是转移占有之时,在交付租赁物之前设立的已登记的抵押权仍然可以对抗租赁。
2. 删除了抵押破租赁的规定。登记的抵押权可以对抗成立在后的租赁关系,未登记的动产抵押权不能对抗租赁,均属应有之义,无需作出特别说明。
至于担保法司法解释第66条第2款关于抵押人与承租人之间的权利义务的规定,是双方之间的债权债务关系,不属于物权法调整的范畴,因此物权法和民法典物权编对此都没有涉及。由于民法典合同编也没有对这种情形作出规定,除非以后最高人民法院废止该解释,否则应当认为担保法司法解释第66条第2款的规定仍有适用的余地。

长按下图识别二维码关注我们
© 上海邦信阳中建中汇律师事务所
本文仅作为交流学习之目的使用,文中观点不代表本所立场,亦非作者的正式法律意见。本文系邦信阳中建中汇律师原创文章,转载请完整注明作者信息及出处。
点击“阅读原文”,登录邦信阳中建中汇官网了解更多资讯