
前言
2023年4月4日,国家市场监督管理局正式发布《化妆品网络经营监督管理办法》(下称“《办法》”),自2023年9月1日起正式施行。《办法》以“鼓励创新、包容审慎、严守底线、线上线下一体化”作为监管原则,旨在进一步强化化妆品网络经营监管工作,对化妆品电子商务平台做出更加细致的规定。
根据《办法》第三条的规定,化妆品电子商务经营者包括化妆品电子商务平台经营者(以下简称“平台”)、平台内化妆品经营者(以下简称“平台内经营者”)以及通过自建网站、其他网络服务经营化妆品的电子商务经营者。其中,通过自建网站以及其他网络服务经营化妆品的电子商务经营者,应当履行《办法》下平台内化妆品经营者的义务。
本文总结《办法》对于上述三类主体的要求,归纳其上位法规定,并就关键创新点做出相关解析,与同行交流、探讨。具体如下:
针对化妆品电子商
要点一:重申平台相关管理责任合规要求
《办法》第八条对平台的管理责任做出了总体合规要求,包括实名登记、日常检查、违法行为制止及报告、投诉举报处理等管理义务,并重申平台制定服务协议与交易规则的义务。该条第一款是对《电子商务法》《化妆品监督管理条例》以及《化妆品生产经营监督管理办法》(以下称“《电商法》”“《条例》”以及“《生产经营办法》”)等规定下化妆品电子商务平台经营者合规义务的总结与重申,第二款则细化了《电商法》第三十二条对于平台服务协议和交易规则中应当包含的相关权利义务内容。
| 《化妆品网络经营监督管理办法》 | 相关上位法规则 |
|---|---|
第八条:化妆品电子商务平台经营者应当依法承担平台内化妆品经营者管理责任,建立实名登记、日常检查、违法行为制止及报告、投诉举报处理等化妆品质量安全管理制度并有效实施。 化妆品电子商务平台经营者应当依照《中华人民共和国电子商务法》有关要求制定平台服务协议和交易规则,其中有关进入和退出平台、商品和服务质量保障、消费者权益保护等内容应当包括平台内化妆品经营者主体资质审核、产品信息发布规则、违法行为处置等方面的要求。 | 《电商法》第三十二条:电子商务平台经营者应当遵循公开、公平、公正的原则,制定平台服务协议和交易规则,明确进入和退出平台、商品和服务质量保障、消费者权益保护、个人信息保护等方面的权利和义务。 《条例》第四十一条第一款:电子商务平台经营者应当对平台内化妆品经营者进行实名登记,承担平台内化妆品经营者管理责任,发现平台内化妆品经营者有违反本条例规定行为的,应当及时制止并报告电子商务平台经营者所在地省、自治区、直辖市人民政府药品监督管理部门;发现严重违法行为的,应当立即停止向违法的化妆品经营者提供电子商务平台服务。 《化妆品生产经营监督管理办法》第四十六条:化妆品电子商务平台经营者应当设置化妆品质量管理机构或者配备专兼职管理人员,建立平台内化妆品日常检查、违法行为制止及报告、投诉举报处理等化妆品质量安全管理制度并有效实施,加强对平台内化妆品经营者相关法规知识宣传。鼓励化妆品电子商务平台经营者开展抽样检验。 化妆品电子商务平台经营者应当依法承担平台内化妆品经营者管理责任,对平台内化妆品经营者的经营行为进行日常检查,督促平台内化妆品经营者依法履行化妆品监督管理条例以及本办法规定的义务。发现违法经营化妆品行为的,应当依法或者依据平台服务协议和交易规则采取删除、屏蔽、断开链接等必要措施及时制止,并报告所在地省、自治区、直辖市药品监督管理部门。 《生产经营办法》第四十七条第一款:化妆品电子商务平台经营者收到化妆品不良反应信息、投诉举报信息的,应当及时记录并转交平台内化妆品经营者处理;涉及产品质量安全的重大信息,应当及时报告所在地省、自治区、直辖市药品监督管理部门。 |
要点二:履行日常检查的义务
《办法》第十一、十二以及十三条的规定细化了《生产经营办法》下的日常检查制度。《办法》将日常检查主要分为两块:一是事前检查,即在平台内化妆品经营者入驻平台发布产品信息时,将拟发布产品的相关信息与国家药品监督管理局的公开信息进行核对;二是事中检查,即于平台内经营者入驻后,对其涉及的日常经营行为开展检查。
在事中检查中,《办法》第十三条对检查的重点内容做出明晰,指出检查重点在于化妆品的产品注册、备案是否完备且真实,经营者在平台内展示的化妆品标签是否与药监局公开产品信息相符,以及化妆品标签是否存在《化妆品标签管理办法》第十九条规定的禁止标注情形。
此外,《办法》还要求平台对于日常检查形成一套规范体系,事前制定检查计划,对检查的主体及内容做出详细安排,并形成内容完备的检查记录,保存至少2年。
概言之,日常检查制度相关规范明确了平台的日常检查职责,这其中同时涉及形式检查与实质检查。这意味着平台既需要在内部形成完整的日常检查制度体系、对产品相关信息与公开信息是否一致等形式要件负责,还需要对平台内经营者展示的化妆品标签信息是否合规等实质内容做出审查。
| 《化妆品网络经营监督管理办法》 | 相关上位法规则 |
|---|---|
第十一条:化妆品电子商务平台经营者应当建立平台内化妆品经营者日常检查制度,日常检查包括入网产品信息发布检查、日常经营行为检查等。 日常检查应当制定检查计划,明确检查对象、检查频次、检查内容,并形成检查记录。检查记录应当至少包括检查的平台内化妆品经营者身份信息、检查内容、检查结果、处置措施等信息,记录保存期限不得少于2年。 第十二条:化妆品电子商务平台经营者应当在平台内化妆品经营者入驻平台发布化妆品产品信息时开展检查,核实平台内化妆品经营者发布的产品名称、特殊化妆品注册证编号、产品执行的标准编号等信息与国家药品监督管理局官方网站公布的相应产品信息的一致性。鼓励化妆品电子商务平台经营者利用信息化等技术手段开展入网产品发布信息检查。 第十三条:化妆品电子商务平台经营者应当根据产品风险情况,定期组织对平台内化妆品经营者开展日常经营行为检查,重点检查以下内容: (一)检查平台内化妆品经营者经营的化妆品是否存在未经注册或者未备案、冒用他人化妆品注册证编号或者备案编号等情况; (二)检查平台内化妆品经营者展示的化妆品标签等信息是否与国家药品监督管理局官方网站公布的相应产品信息一致; (三)检查平台内化妆品经营者展示的化妆品标签信息是否存在明示或者暗示具有医疗作用、虚假或者引人误解、违反社会公序良俗等法律法规禁止标注的内容。 鼓励化妆品电子商务平台经营者定期对入网经营的化妆品采取抽样检验等方式进行质量安全监测,排查入网化妆品的产品质量安全风险。 | 《生产经营办法》第四十六条:化妆品电子商务平台经营者应当设置化妆品质量管理机构或者配备专兼职管理人员,建立平台内化妆品日常检查、违法行为制止及报告、投诉举报处理等化妆品质量安全管理制度并有效实施,加强对平台内化妆品经营者相关法规知识宣传。鼓励化妆品电子商务平台经营者开展抽样检验。 化妆品电子商务平台经营者应当依法承担平台内化妆品经营者管理责任,对平台内化妆品经营者的经营行为进行日常检查,督促平台内化妆品经营者依法履行化妆品监督管理条例以及本办法规定的义务。发现违法经营化妆品行为的,应当依法或者依据平台服务协议和交易规则采取删除、屏蔽、断开链接等必要措施及时制止,并报告所在地省、自治区、直辖市药品监督管理部门。 |
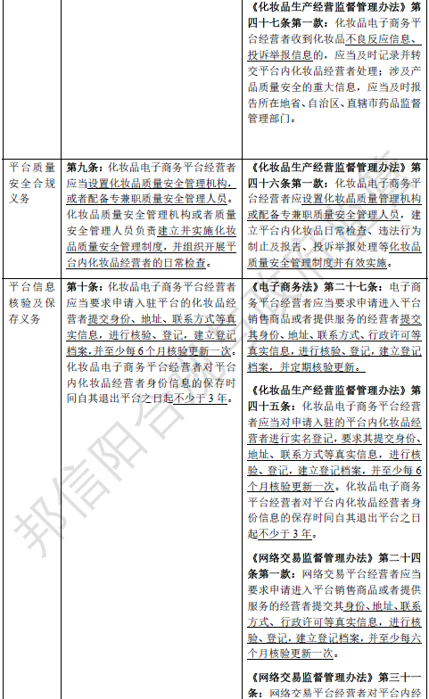
要点三:主动开展平台内自查的义务
在上位法规范中,自查义务针对化妆品注册人、备案人以及受托生产企业,聚焦于生产环节的质量管理。但《办法》第十四条指出,平台同时应当主动收集省级以上药品监督管理部门公布的监管公开信息,并针对涉及化妆品产品质量安全问题的产品对应展开平台内自查。我们理解此处的自查应当定期进行,主要针对平台内出现的违法行为采取必要措施及时制止,但平台内自查应当进行到何种程度仍然有待进一步解答。
| 《化妆品网络经营监督管理办法》 | 相关上位法规则 |
|---|---|
| 第十四条:化妆品电子商务平台经营者应当主动收集省级以上药品监督管理部门发布的关于抽样检验、暂停或者停止经营化妆品等涉及产品质量安全的监管公开信息,并及时开展平台内自查。 | N/A |
要点四:对违法经营行为采取必要制止措施并主动进行信息报告的义务
《办法》指出,平台在日常检查、监管公开信息自查中发现平台内经营者的违法行为,或收到药品监督管理局关于平台内经营者的违法行为通报的,应当及时采取删除、屏蔽、断开链接等必要措施,及时制止违法行为存续。如果违法行为存在第十五条第二款项下的严重违法情形的,平台应当停止向该经营者提供电子商务平台服务。“严重违法情形”的认定沿袭了《生产经营办法》第四十八条的规定,以行政、司法部门做出的处罚、刑罚作为判断标准。
此外,值得注意的是,《办法》第十六条规定,平台在对上述违法行为采取必要措施后,对于涉及产品质量安全重大信息的情形,应当将相关情况及平台内经营者涉嫌违法经营行为的线索自发现之日起10日内报送平台经营者实际经营地的省级药品监督管理局。《办法》对何种信息可以被认定为“涉及产品质量安全重大信息”进行了列举:一是消费者实际因使用化妆品导致人体全身性损害、危及生命或造成死亡,该情况下并不区分产品本身是否存在质量问题,仅强调损害结果的发生是因使用了入网经营的化妆品而导致;二是针对尚未发生不良事件、但有证据表明化妆品中含有禁用原料或可能危害人体健康的非法添加物。除此之外,该条以“其他重大产品质量安全问题”作为兜底性条款,在认定上其严重程度应当与上述两种情形相近或等同。
| 《化妆品网络经营监督管理办法》 | 相关上位法规则 |
|---|---|
第十五条:化妆品电子商务平台经营者通过开展日常检查、监管公开信息自查等质量安全管理活动或者收到负责药品监督管理的部门信息通报等方式,发现平台内化妆品经营者存在违法经营化妆品行为的,应当依法或者依据平台服务协议和交易规则采取删除、屏蔽、断开链接等必要措施及时制止。 化妆品电子商务平台经营者发现有下列严重违法行为的,应当依法或者依据平台服务协议和交易规则立即停止向平台内化妆品经营者提供电子商务平台服务: (一)因化妆品质量安全相关犯罪被人民法院判处刑罚的; (二)因化妆品质量安全违法行为被公安机关拘留或者给予其他治安管理处罚的; (三)被负责药品监督管理的部门依法作出吊销许可证、责令停产停业等处罚的; (四)其他严重违法行为。 第十六条:化妆品电子商务平台经营者对发现的违法经营化妆品行为采取措施及时制止后,对于下列涉及产品质量安全重大信息的情形,应当自发现之日起10日内将相关情况及平台内化妆品经营者涉嫌违法经营的线索报告平台内化妆品经营者实际经营地省级药品监督管理部门,内容包括涉及平台内化妆品经营者的主体信息、涉及产品的信息、质量安全重大信息相关情况说明、化妆品电子商务平台经营者已做出的处置措施等信息: (一)因使用入网经营的化妆品导致人体全身性损害、危及生命或者造成死亡的; (二)有证据表明入网经营的化妆品中使用禁用原料或者非法添加可能危害人体健康物质的; (三)入网经营的化妆品存在其他重大产品质量安全问题。 负责药品监督管理的部门应当对涉嫌违法经营的线索进行调查处理,经调查认为平台内化妆品经营者存在违法行为的,应当将调查处理结果及时通知化妆品电子商务平台经营者。 第十七条:化妆品电子商务平台经营者应当每季度将本平台发现的平台内化妆品经营者违法经营行为以及处置措施书面报告化妆品电子商务平台经营者住所地省级药品监督管理部门。 化妆品电子商务平台经营者住所地省级药品监督管理部门应当审核化妆品电子商务平台经营者的书面报告,发现化妆品电子商务平台经营者未采取必要措施及时制止违法行为或者未按要求向省级药品监督管理部门报告涉嫌违法经营线索的,化妆品电子商务平台经营者住所地省级药品监督管理部门应当依法进行调查处理。 | 《电商法》第二十九条:电子商务平台经营者发现平台内的商品或者服务信息存在违反本法第十二条、第十三条规定情形的(未取得应取得的行政许可,或平台内商品或服务不符合人身、财产安全以及环境保护要求),应当依法采取必要的处置措施,并向有关主管部门报告。 《条例》第四十一条第一款:电子商务平台经营者应当对平台内化妆品经营者进行实名登记,承担平台内化妆品经营者管理责任,发现平台内化妆品经营者有违反本条例规定行为的,应当及时制止并报告电子商务平台经营者所在地省、自治区、直辖市人民政府药品监督管理部门;发现严重违法行为的,应当立即停止向违法的化妆品经营者提供电子商务平台服务。 《生产经营办法》第四十六条第二款:化妆品电子商务平台经营者应当依法承担平台内化妆品经营者管理责任,对平台内化妆品经营者的经营行为进行日常检查,督促平台内化妆品经营者依法履行化妆品监督管理条例以及本办法规定的义务。发现违法经营化妆品行为的,应当依法或者依据平台服务协议和交易规则采取删除、屏蔽、断开链接等必要措施及时制止,并报告所在地省、自治区、直辖市药品监督管理部门。 《生产经营办法》第四十八条:化妆品电子商务平台经营者发现有下列严重违法行为的,应当立即停止向平台内化妆品经营者提供电子商务平台服务: (一)因化妆品质量安全相关犯罪被人民法院判处刑罚的; (二)因化妆品质量安全违法行为被公安机关拘留或者给予其他治安管理处罚的; (三)被药品监督管理部门依法作出吊销许可证、责令停产停业等处罚的; (四)其他严重违法行为。 因涉嫌化妆品质量安全犯罪被立案侦查或者提起公诉,且有证据证明可能危害人体健康的,化妆品电子商务平台经营者可以依法或者依据平台服务协议和交易规则暂停向平台内化妆品经营者提供电子商务平台服务。 化妆品电子商务平台经营者知道或者应当知道平台内化妆品经营者被依法禁止从事化妆品生产经营活动的,不得向其提供电子商务平台服务。 |
要点一:化妆品相关信息的信息披露义务
为保障消费者知情权和自主选择权,《办法》第二十一条第一款明确平台内经营者应当按照要求对有关信息进行披露,并提出了具体的信息披露要求。
《生产经营办法》第四十四条要求平台内经营者应当全面、真实、准确的披露与化妆品注册或者备案资料一致的化妆品标签等信息。《办法》对信息披露强调了“清晰”“及时”的要求,同时明确应当披露化妆品标签的全部内容,其中产品名称、产品执行的标准编号应当在其产品展示页面显著位置以文字形式展示。
此外,企业最为关注《办法》第二十一条第一款有关披露的其他有关产品安全、功效宣称信息必须与注册备案的标签信息和功效宣称依据摘要相关内容一致的规定。我们理解此一致性要求有助于对化妆品网络经营中的虚假宣传问题进行打击,且此“一致性”对于企业而言可能存在着一定实操空间。然而,上位法规范中没有相应规则,企业对此一致性要求是否适用于化妆品网络经营中的广告宣称,及“一致性”具体如何把握等存在一定疑问,同时也缺乏对应的罚则,这些问题都有待进一步明确。
| 《化妆品网络经营监督管理办法》 | 相关上位法规则 |
|---|---|
第二十一条:平台内化妆品经营者应当履行化妆品信息披露的义务,全面、真实、准确、清晰、及时披露与注册或者备案资料一致的化妆品标签等信息。披露的化妆品标签信息应当包含其所经营化妆品标签的全部内容,其中产品名称、产品执行的标准编号应当在其产品展示页面显著位置以文字形式展示;披露的其他有关产品安全、功效宣称的信息应当与其所经营化妆品的注册或者备案资料中标签信息和功效宣称依据摘要的相关内容一致。 鼓励平台内化妆品经营者展示其所经营化妆品的特殊化妆品注册证或者普通化妆品备案信息。 | 《条例》第四十一条第二款:平台内化妆品经营者应当全面、真实、准确、及时披露所经营化妆品的信息。 《生产经营办法》第四十四条:电子商务平台内化妆品经营者以及通过自建网站、其他网络服务经营化妆品的电子商务经营者应当在其经营活动主页面全面、真实、准确披露与化妆品注册或者备案资料一致的化妆品标签等信息。 |
要点二:积极配合平台质量安全管理的义务
根据《办法》第二十二条,平台内经营者需要积极配合平台展开质量安全管理活动。由于上位法中均未对此问题做出明晰,我们理解此处的“积极配合”的义务来源于平台与平台经营者之间订立的服务协议。
对企业而言,冲击较大的规定为《办法》第二十二条第二款,该款主要明确了化妆品产品被抽检认定为不符合规定时平台经营者的义务。一方面,平台内经营者应当立即停止经营药监局抽样检验认为不符合规定的特定化妆品批次;另一方面,针对同一产品品种,平台内经营者如果要继续经营其他批次的产品的,应当将相关产品抽检不符合规定的监管信息及化妆品注册人、备案人开展自查的情况公示一年,且应当注意公告方式须“显著”,以保护消费者权益。
该条对平台苛以十分严格的产品质量安全管理义务,一次不合格则连带一年,此举将对涉案产品的生产和销售带来较大的打击,也会在很大程度上减损品牌信誉。由于上位法没有相应规则,如何进行信息公示存在一定疑问,对应的罚则也有待进一步明确。
| 《化妆品网络经营监督管理办法》 | 相关上位法规则 |
|---|---|
第二十二条:平台内化妆品经营者应当积极配合化妆品电子商务平台经营者开展日常检查、监管公开信息自查等质量安全管理活动,及时、准确地向化妆品电子商务平台经营者提供相关产品信息,并配合化妆品电子商务平台经营者采取必要措施控制风险。 平台内化妆品经营者应当关注所经营化妆品涉及产品质量安全的监管公开信息,对于经负责药品监督管理的部门抽样检验认定为不符合规定的特定批次化妆品,平台内化妆品经营者应当立即停止经营。抽样检验涉及检出禁用原料或者可能危害人体健康物质、儿童化妆品不符合规定等情形的,平台内化妆品经营者应当立即停止经营不符合规定的特定批次产品;对于同一品种的其他批次产品,平台内化妆品经营者仍继续经营的,应当以显著方式对该化妆品抽样检验不符合规定的监管公开信息或者化妆品注册人、备案人针对产品抽样检验不符合规定开展自查的情况报告予以公示,相关信息应当持续公示一年,供消费者选购时参考。 | 《生产经营办法》第五十三条:化妆品抽样检验结果不合格的,化妆品注册人、备案人应当依照化妆品监督管理条例第四十四条的规定,立即停止生产,召回已经上市销售的化妆品,通知相关经营者和消费者停止经营、使用,按照本办法第三十三条第二款的规定开展自查,并进行整改。 |
本《办法》的制定与发布,是监管机构规范化妆品电子商务平台及其相关主体进一步举措,该办法主要从主体角度出发,细化夯实了平台的管理责任,及平台内经营者的法律义务。同时,《办法》还对化妆品网络经营在监督管理过程中涉及的网络监测、监督检查措施、不同层级监管部门管辖权、协同信息报送、风险控制等问题做出明确规定。总体而言,《办法》突出平台作用、源头治理、问题导向与监管协同,有助于整体化妆品消费市场的健康发展。
应当注意,本《办法》为部门规范性文件,且未明确具体罚则,部分规定并无相对应的上位法规范。因此,对于实践中部分规定的落实情况、主体违反相关条款后如何进行处罚,尚且存在较大的不确定性,值得进一步探讨。
注:文中观点供交流讨论和参考,不代表律师和律师事务所出具的法律意见,具体还需等待权威部门进一步的解释。
附:《化妆品网络经营监督管理办法》上位法对照表:







邦信阳律师事务所合规与政府监管业务团队由前政府市场监督管理部门执法官员、前公司法律与合规顾问、具有留学背景人员等律师构成。主要从事合规业务,包括广告合规、促销合规、反不正当竞争(含反商业贿赂、商业混淆、虚假宣传、商业诋毁、商业秘密保护、不正当有奖销售等)、反垄断、电子商务、数据安全与隐私保护、消费者权益保护、政府关系、商标保护、白领犯罪等。
张士海 合伙人
联系方式:zhangshihai@boss-young.com
杨 涛 合伙人
联系方式:yangtao@boss-young.com
侯天仪 律师
联系方式:houtianyi@boss-young.com
龚玲珑 律师助理
联系方式:gonglinglong@boss-young.com
张佳晟 律师助理
联系方式:killian.zhang@boss-young.com
实习生杨宸、张亦知亦对本文有所贡献。
@上海邦信阳律师事务所。如您有意就相关议题进一步交流或探讨,欢迎与我们联系。点击“阅读原文”,登录邦信阳律师事务所官网了解更多资讯。