
杜爱武 上海邦信阳中建中汇律师事务所 合伙人律师
陈云开 上海邦信阳中建中汇律师事务所 律师
目录
前言
第一部分 垄断纠纷民事诉讼
一、 概述
二、 数据分析
(一) 地域分布
(二) 案件类型
(三) 裁判结果
(四) 行业分布
(五) 年度变化
三、 专题解析
(一) 专题1:垄断民事纠纷案件的管辖
(二) 专题2:垄断纠纷的可仲裁性问题
四、 典型案例简评
第二部分 涉反垄断法的行政诉讼
一、 概况
二、 案件裁判要点
结语
反垄断法的执行可以动用公共资源和私人资源,由此形成了公共执行(public enforcement)和私人执行(private enforcement)两种执行机制。所谓公共执行,是指反垄断执法机构作为公共利益的代表,通过行使公权力执行反垄断法;所谓私人执行,是指受限制竞争行为侵害的自然人、法人和其他市场主体向法院提起反垄断诉讼。[1]我国反垄断法采“私人诉讼与行政执法相配合的二元机制(或称双轨制)”,其中《中华人民共和国反垄断法》(“《反垄断法》”)第五十条确立了我国反垄断法私人执行的基本依据。
相较于如火如荼的反垄断行政执法,反垄断诉讼的发展有其自身特点,既有有心人士的试探性诉讼,也有影响行业发展的大案要案。笔者曾于2016年开始,对2008年至2015年期间的反垄断诉讼案件进行梳理、分析,形成《反垄断诉讼典型案例评析——律师视野下的中国反垄断法私人执行》一书。延续该书之立意,笔者对2016-2017年的反垄断诉讼案件再作整理,形成本文。
笔者采用的是传统的案例研习方法。笔者首先通过中国裁判文书网(网址:http://wenshu.court.gov.cn/)设定相应的关键词检索裁判文书,并对裁判文书进行列表整理,再根据不同的统计要目进行数据分析,尝试找出其中规律性的内容。与此同时,笔者对案件所反映的司法观点进行总结,对法律适用问题进行评析。
本文重点研习的对象是民事诉讼案件。经营行为是否构成垄断,执法机构的查处是一种直接的法律评价,垄断民事纠纷案件中司法机关的裁判也是一种直接法律评价,这是检验反垄断法实施情况的直接指标。
我国涉及反垄断法的诉讼除了民事诉讼,还包括行政诉讼。具体包括两类:一类是基于《反垄断法》禁止行政机关滥用行政权力排除、限制竞争,经营者对行政机关的行政垄断行为可以依据《中华人民共和国行政诉讼法》提起行政诉讼,这类案件笔者称其为“反行政垄断诉讼”;另一类是对于反垄断执法机构的查处行为,被查处的经营者可以提起行政诉讼对反垄断执法行为寻求司法救济,笔者称其为“反垄断行政诉讼”。本文将这两类案件亦纳入研习范围。
需要说明的是,本文研习的基础是来源于中国裁判文书网公开的裁判文书。按照《最高人民法院关于人民法院在互联网公布裁判文书的规定》第四条,人民法院认为不宜在互联网公布的裁判文书不予公布,故不排除部分案件的裁判文书并未上网公布。因此,不能仅仅以中国裁判文书网的文书数量来推算案件数量,为此笔者尝试通过检索北上广三地知识产权法院的信息公开等资料来增强数据的完整性。即便如此,对于本文统计无法完全排除的数据不完整性和非官方属性,笔者仍请读者知悉并见谅。

一、概述
截至2018年2月11日,笔者在中国裁判文书网,以“案件类型:民事案件”、“案由:垄断纠纷”[2]、“裁判年份:2016”[3]三组关键词,检索到117份裁判文书(检索结果为119份,其中2份文书均为重复);以“案件类型:民事案件”、“案由:垄断纠纷”、“裁判年份:2017”三组关键词,检索到85份裁判文书。
上述裁判文书中,包括同一案件的不同文书(如同一案件的管辖权裁定书、一审判决书、二审判决书、再审裁定书等);部分案件的一审文书在2016年作出、二审文书或申请再审文书在2017年作出,故本文主要将两年的裁判文书汇总后统一进行数据分析。
经过梳理,2016至2017年期间作出的202份裁判文书,共涉及162起垄断民事纠纷案件。本部分将通过从不同的角度,包括上述162起案件分布的地域、行业,案件的纠纷类型和裁判结果,以及案件数量的年度变化等进行数据分析,尝试找出两年期间反垄断私人执行的发展特点、并“夹叙夹议”地讨论现象背后的制度因素和现实因素,为读者评价我国《反垄断法》的私人实施效果提供参考。
二、数据分析
▌(一) 地域分布
地域分布差异化应该是两年期间(指2016至2017年期间,下同)垄断民事纠纷案件的突出特点之一。
1. 地域分布的数据解读
根据一审法院所在地的不同,上述162起案件的地域分布情况如下:
图表 1案件地域分布情况

图表 2 案件地域分布情况
从上述数据可以看出,两年期间受理垄断民事纠纷案件最多的是北京地区,162起案件中有132起由北京法院审理,当然其中129起是同一类型的批量案件(即由郑敏杰等域名注册人起诉中国互联网络信息中心拒绝交易的案件)。其次是广东地区,两年期间审理了9起案件。再次就是上海地区,两年期间审理了4起案件。北上广三个地区均设有知识产权法院,按照《最高人民法院关于知识产权法院案件管辖等有关问题的通知》,知识产权法院管辖所在市辖区内的第一审垄断民事纠纷案件,该通知自2015年1月1日起实施。所以上述北上广三地法院管辖的一审案件中,只有2014年立案受理的“中兴通讯股份有限公司与维睿格公司、维睿格基础设备公司垄断纠纷一案”是由深圳市中级人民法院管辖[案号:(2014)深中法知民初字第167号],其余案件均由知识产权法院一审。
四川地区的案件数量也达4起,其中的两起案件(“宜宾市翠屏区华家矸砖厂与宜宾市砖瓦协会等垄断纠纷一案”、“宜宾市翠屏区曹地湾砖厂与宜宾旭恒投资集团有限公司等垄断纠纷一案”)是在相关被告被四川省工商行政管理局依据《反垄断法》作出行政处罚后提起的,属于后继诉讼案件。
山东地区的2起案件中,受理“某甲公司与某乙公司限定交易纠纷一案”[(2016)鲁0881民初1800号]的曲阜市人民法院属于基层人民法院,按照《最高人民法院关于审理因垄断行为引发的民事纠纷案件应用法律若干问题的规定》第三条“第一审垄断民事纠纷案件,由省、自治区、直辖市人民政府所在地的市、计划单列市中级人民法院以及最高人民法院指定的中级人民法院管辖。”,曲阜市人民法院并没有垄断民事纠纷案件的司法管辖权,故而在(2016)鲁0881民初1800号民事裁定中,曲阜市人民法院裁定将该案移送北京知识产权法院处理。巧的是,最高人民法院作出的(2017)最高法民辖4号民事裁定书(“济宁代群电子商务有限公司与北京三快科技有限公司限定交易纠纷一案”),处理的正是一起曲阜市人民法院2016年6月2日立案、2016年7月14日裁定的限定交易纠纷案件的管辖权问题。所以,尽管(2016)鲁0881民初1800号民事裁定书隐去了当事人的具体信息,但笔者根据其他的案件信息将其与(2017)最高法民辖4号归为同一案件。该案被最高人民法院认定为普通的合同纠纷、而非垄断纠纷,严格来讲不属于垄断民事纠纷案件,考虑到它涉及垄断民事纠纷案件的判断标准,故笔者将其纳入研习范围。山东地区的另一起案件同样涉及管辖问题,所不同的是,“韩世峰等与孙孝亮、潍坊市寒亭区国峰预制厂垄断协议纠纷一案”最终被(2017)鲁07民辖终485号民事裁定书认定为属于垄断协议纠纷,并移送至有司法管辖权的山东省青岛市中级人民法院处理。
其余的江苏、福建等9个地区受理的案件,均属于典型的垄断民事纠纷案件,在本部分暂不作展开介绍。
2. 地域分布的特点分析
从地域分布角度来看,垄断民事纠纷案件表现出极为明显的地域差异性特征。北上广三地属于我国的经济发达地区,且设有知识产权法院作为专门管辖机构,所以垄断民事纠纷案件的数量较多,案件处理水平较高,《反垄断法》施行以来三地法院均处理了具有行业影响力的重大案件,为垄断民事纠纷案件审理提供了可供借鉴的司法观点和审判经验。其他的诸如东部沿海的江苏、福建,西南地区的云南、四川,以及西北和东北地区,总体而言案件数量很少,除此之外未呈现其他的规律性。
两年期间,14个省市处理了垄断民事纠纷案件。意味着在我国34个省级行政区划中,除了台湾省和香港、澳门两个特别行政区属于单独法域之外,尚有17个省市没有处理垄断民事纠纷案件。即便是自《反垄断法》施行以来起算,笔者在中国裁判文书网以“案件类型:民事案件”、“案由:垄断纠纷”两组关键词进行检索(不限定裁判年份),已公开的裁判文书仅覆盖19个省市,意味着不排除有部分省市自《反垄断法》施行以来至今尚未处理垄断民事纠纷案件。

图表 3 中国大陆各省市处理垄断民事纠纷案件的情况
▌(二) 案件类型
《反垄断法》规制三大类的垄断行为:(一)经营者达成垄断协议;(二)经营者滥用市场支配地位;(三)具有或者可能具有排除、限制竞争效果的经营者集中。对应到民事诉讼的案由体系上,分别是三个第三级别案由:垄断协议纠纷、滥用市场支配地位纠纷、经营者集中纠纷,在此笔者将其称为“案件类型”。
1. 案件类型的数据解读
162起案件中,有7起为垄断协议纠纷,155起为滥用市场支配地位纠纷,而经营者集中纠纷为0起。

图表 4 案件类型对比
7起垄断协议纠纷中,3起为纵向垄断协议纠纷、4起为横向垄断协议纠纷,4起横向垄断协议纠纷中有3起涉及行业协会组织本行业的经营者达成垄断协议的问题,分别是“宜宾市翠屏区华家矸砖厂与宜宾市砖瓦协会等垄断纠纷一案”、“宜宾市翠屏区曹地湾砖厂与宜宾旭恒投资集团有限公司等垄断纠纷一案”和“孙孝亮与被韩世峰等垄断协议纠纷一案”。7起案件中,有3起属于后继诉讼。
155起滥用市场支配地位纠纷中,4起垄断定价纠纷,138起拒绝交易纠纷,2起限定交易纠纷,1起捆绑交易纠纷,4起滥用知识产权排除、限制竞争纠纷[4],另有6起案件从公开资料中无法判断属于哪一种滥用市场支配地位之行为。需要说明的是,多起案件中原告均指控被告同时存在垄断定价、限定交易等多种滥用行为,为便于统计,对于此种情形笔者选取了最为接近的纠纷类型进行归类。
0起经营者集中纠纷案件。笔者检索裁判文书时,检索到一起名为“陈某甲与王某某经营者集中纠纷一案”[案号:(2016)赣0424民初2180号],事实上该案只是一起普通的当事人合作经销水泥的联营协议纠纷,由江西省修水县人民法院依据《中华人民共和国合同法》进行裁判。故笔者将其剔除本文统计的范围。笔者也注意到,在部分案件中,原告会同时主张被告的行为构成若干垄断行为,可能涉及经营者集中问题,如在“云南海燕防水材料有限公司与中国建筑西南设计研究院有限公司、科顺防水科技股份有限公司垄断纠纷一案”,原告同时主张两被告滥用知识产权排除、限制竞争,同时也主张两被告构成具有排除限制竞争效果的经营者集中,但最终均被法院否决。

图表 5 滥用市场支配地位纠纷的内部对比
2. 案件类型的特点分析
案件类型分析是为了判断哪类纠纷发生的频率或比例较大,从而探析其缘由。
从上述数据来看,两年期间滥用市场支配地位纠纷的案件数量远远大于垄断协议纠纷。事实上,司法官员已经注意到这一特点。最高人民法院民事审判第三庭副庭长王闯法官曾介绍,“法院审理的滥用市场支配地位案件多,而行政执法机构查处的垄断协议案件多。这一现象也反映出司法审判和行政执法各自的长处所在,行政执法机构将主要目标集中在那些社会危害大而且很难被发现的纵向垄断协议案件上。”[5]对此笔者分析,垄断协议本身具有隐蔽性,除了协议当事人,其他主体很难了解到垄断协议的存在或具体内容,即便了解也不一定享有诉权;协议当事人出于利益考量,自愿或被迫地维持协议的存在,除非发生激烈争议,否则诉诸司法的动力较小。而滥用市场支配地位纠纷,被指控一方往往都是相关市场上的“出头鸟”或“巨头”,触及的范围较广,经营者或消费者也较为容易找到与其的利害关系从而具备诉权。
对于在滥用市场支配地位纠纷项下进一步细分的纠纷类型,它们所表现出的差异化笔者倒认为有其偶然性。在这两年期间,拒绝交易纠纷的案件数量占据了滥用市场支配地位纠纷案件的89%,主要归因于一批同一类型的案件(即郑敏杰等域名注册人起诉中国互联网络信息中心拒绝交易的案件,北京法院处理了129起、福建法院处理了2起,总计131起)。事实上笔者认为,对于具备市场支配地位的经营者而言,《反垄断法》第十七条第一款针对的六种情形,除了掠夺性定价这种“割喉战术”对于经营者而言需要更为审慎的考虑之外,其他五种情形对于经营者同样具有吸引力,它们发生的概率应该是相当的。
对于经营者集中纠纷,《最高人民法院民事案件案由规定理解与适用》一书的释义写到,“经营者集中行为要经过行政审查程序,后续可以提起行政诉讼程序,因此发生民事争议的可能性不大。但并不能说经营者不可以就经营者集中行为提起民事诉讼。事实上,在美国和德国等一些反垄断法比较发达的国家和地区,都允许在特定情形下就经营者集中行为提起民事诉讼。为了保证案由的体系性和完整性,这次修改明确了经营者集中纠纷这一民事案由”[6]。事实上,《反垄断法》第三条、第五十条的法律规定结合起来进行体系解释,具有排除、限制竞争效果的经营者集中给他人造成损失的,受损失的一方可以提起民事诉讼,此即经营者集中纠纷诉讼。所以,经营者集中纠纷作为垄断民事纠纷的诉因并无障碍。
其次,并非全部的经营者集中都是违法行为(垄断行为)。对于非法的经营者集中行为,由于反垄断法规定实行经营者集中必须向反垄断执法机构进行申报,由反垄断执法机构来审核决定是否准予集中,因此,经营者集中行为是否为垄断行为必须由反垄断行政执法机构进行判断,当事人不可能对一个还未有定论的“集中行为”向法院提起民事诉讼。[7]因此,客观上对经营者集中纠纷民事诉讼形成了一个行政程序前置的要件。这个隐形而必然的逻辑结论,是使实践中鲜见经营者集中纠纷案件的重要原因之一。当然,经营者集中的反竞争性就在于集中行为所代表的控制权转移,会带来相关市场竞争格局的变化,进而引发垄断协议或者滥用市场支配地位的行为。当损失发生时,可能已经转化为垄断协议纠纷和滥用市场支配地位纠纷。
▌(三) 裁判结果
1. 裁判结果的数据解读
162起案件中,裁判结果统计如下:

图表 6 裁判结果统计表

图表 7 裁判结果对比
我国垄断民事纠纷案件原告胜诉率低,这已是个老生常谈的话题。两年期间,仅1起案件原告的诉讼请求得到支持,即“吴小秦与陕西广电网络传媒(集团)股份有限公司捆绑交易纠纷一案”。该案一审原告吴小秦的诉讼请求获得支持,二审时陕西省高级人民法院撤销原判、改判驳回;后吴小秦向最高人民法院申请再审,最高人民法院提审后最终支持了吴小秦的诉讼请求。经最高人民法院审判委员会讨论通过,该案于2017年3月6日发布为指导案例79号。[8]
两年期间,原告被判决驳回诉讼请求的案件达134起,占案件总数的83%。直接被裁定驳回起诉、没有机会进入实体审理的案件有6起,占案件总数的3%。而原告主动申请撤回起诉的案件有15起,另有一起因原告未在规定期限内交纳案件受理费而被裁定按原告自动撤回起诉处理。162起案件中有16起案件撤诉,占比为10%。
2. 裁判结果的特点分析
两年期间唯一的原告胜诉案件,笔者将在后文作为典型案例之一进行评析,本部分暂不赘述。
(1) 原告败诉案件的基本分析
在134起原告败诉的案件当中(包括一审判决驳回诉讼请求、二审判决驳回上诉并维持原判、再审申请被裁定驳回,部分案件一审判决后生效、部分案件则上诉后二审判决生效),其中有121起为域名注册人起诉中国互联网络信息中心等拒绝交易纠纷,该121起的案情、起诉主张和裁判结果具有同类性,所以可以视为一类案件进行分析。相关案件的裁判理由归纳如下[9][注:已作删减]:

图表 8 原告败诉案件裁判理由
(2) 裁定驳回起诉案件的基本分析
对于6起裁定驳回起诉的案件,1起是由于变更被告不符合民事诉讼程序,有2起属于缺乏明确的事实主张和被告而被裁定驳回起诉,另外3起属于违反了“一事不再理”原则、构成重复起诉而被裁定驳回起诉。具体裁判理由如下[10][注:已作删减]:

图表 9 驳回起诉的裁判理由
笔者注意到一个有趣的现象,按照理论推导,后继诉讼案件[11]由于已经存在生效的反垄断执法机构认定构成垄断行为的处理决定,原告起诉应当是水到渠成的事情,至少比直接诉讼的案件要简单许多。但事实上162起案件中的3起后继诉讼案件,2起案件因为诉讼的事实主张不明确被裁定驳回起诉;1起进入实体审理的“田军伟与被北京家乐福商业有限公司双井店、被雅培贸易(上海)有限公司垄断纠纷一案”,因公开渠道可以获取的《行政处罚决定书》,无法直接证明被告之间存在垄断协议而被认定为原告举证未完成,最终被判决驳回诉讼请求。因为对外公开的《行政处罚决定书》是对事实的概括而非全部,并且部分案件的行政处罚决定书公开时经过了保密处理,显示的信息就更少。而对于执法机构的调查笔录等基础证据,除行政相对人之外的其他主体是无权申请查看的。可见,后继诉讼的优势并未显现,在司法机关与反垄断执法机构建立信息共享机制之前,原告的举证难度仍然较大。
(3) 撤诉案件的基本分析
对于16起撤诉案件,笔者认为,按照《民事诉讼法》规定,撤诉系当事人对其所享有的诉讼权利的自愿处分,原告撤诉申请符合法律规定的,应予准许。笔者注意到,除了10%的撤诉比例这一现象之外,撤诉案件中的被告不乏三星、维睿格、福特等知名企业,所涉行业包括电子通讯、汽车制造和配件、制药等。尽管公开资料无法判断撤诉的真实原因,但不排除被告慑于反垄断诉讼的“溢出效应”,为了避免案件败诉而导致相关的商业模式或商业行为无法继续,而选择与原告庭外和解。这可能是撤诉比例较高的原因之一。
其余的5起涉及管辖权问题的案件,笔者将在后文专门围绕管辖权进行讨论。
▌(四) 行业分布
在行政执法领域,反垄断的行业分布特征明显。有统计显示,截至2015年12月31日前的101起工商反垄断行政处罚案件中,排名前3的行业分别为建筑材料制造业、保险业和电信服务业。其中,建筑材料制造业排名第1,共计55件,占54.5%;保险业26件,占25.7%;电信服务业5件,占5.0%,分别位居第2位和第3位;其他行业的工商反垄断行政处罚案件共计14件,仅占14.8%。[12]笔者推测,这一特征的形成,可能与反垄断执法机构先将有限的执法资源集中到某些垄断现象较明显的行业的执法思路相关。
在反垄断纠纷民事诉讼领域,也具有一定的行业分布特征。上述162起案件,排除131起因域名注册引发的拒绝交易纠纷属于批量案件这一因素之外,其他的31起案件平均分布于若干行业,行业之间的案件数量差距不大(最多的为4起,最少的1起)。其中案件数量达4起的行业为建材制造业、计算机与电子通讯业、汽车产业、移动通信业,案件数量为2起的包括电器制造业、石油、医药行业,其他案件数量为1起的行业包括公共交通运输、公共资源拍卖、城市能源供应、广播电视、酒业、乳制品、食品批发、服装服饰、电子商务等。
案件的行业分布虽然较为平均,但行业本身仍具有共性,可以作进一步归纳。如汽车制造业、医药行业、建材制造业属于传统行业中受到反垄断关注较多的,不仅是私人诉讼、行政执法也查处了不少案件;计算机与电子通讯业属于高新技术行业,新兴企业与行业巨头之间的激烈竞争可能引发垄断纠纷,《反垄断法》施行以来围绕腾讯、华为、中兴等企业均发生了诉讼;再有就是公用企业和公共服务领域,如移动通信、公共交通、能源供应等行业,行业本身存在准入门槛、同行业的企业数量有限,同时与消费者密切相关。
▌(五) 年度变化
案件数量的年度变化,原本是总结纠纷发生规律的重要指标。不过,因本文统计的时间跨度仅两年,两年的变化呈现的趋势具有不稳定性。而且,诉讼案件的统计口径最好区分每年的收案数量和结案数量,而这一点非官方机构无法做到。
为此,关于年度变化的分析,笔者将时间跨度放宽至《反垄断法》施行以来,并以最高人民法院对外公布的官方统计数据作为依据。根据最高人民法院法官在公开场合披露的数据[13],整理如下:

图表 10 近年来的垄断民事纠纷案件数量
此外,根据最高人民法院公布的《中国法院知识产权司法保护状况(2016年)》[14],可以获悉的数据是2016年地方各级人民法院共新收垄断民事纠纷一审案件156件,当年度一审案件审结情况、二审案件和再审案件新收和审结情况、以及最高人民法院的新收和审结情况,暂时均无法获悉。
三、专题解析
▌(一) 专题1:垄断民事纠纷案件的管辖
管辖问题是诉讼案件的一个基础问题,它解决向谁诉、由谁审的问题。同时,管辖问题往往还涉及纠纷类型、法律适用等问题。
1. 管辖规定
《最高人民法院关于审理因垄断行为引发的民事纠纷案件应用法律若干问题的规定》(2012年6月1日起施行)第三条规定,“第一审垄断民事纠纷案件,由省、自治区、直辖市人民政府所在地的市、计划单列市中级人民法院以及最高人民法院指定的中级人民法院管辖。/ 经最高人民法院批准,基层人民法院可以管辖第一审垄断民事纠纷案件。”;第四条规定,“垄断民事纠纷案件的地域管辖,根据案件具体情况,依照民事诉讼法及相关司法解释有关侵权纠纷、合同纠纷等的管辖规定确定。”这一司法解释明确了垄断民事纠纷案件的管辖规则,其中的地域管辖依照民事诉讼法有关侵权纠纷、合同纠纷等管辖规则确定;第一审级别管辖则以中级人民法院管辖为原则。
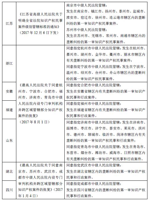
最高人民法院以及部分地区的高级人民法院,出台了“专门管辖”的规定。为方便读者使用,笔者作如下的不完全统计(截至2018年2月11日):


图表 11 垄断纠纷案件管辖规则
2. 管辖案件的解析
(1) 关于“专门管辖”
两年期间162起案件中的5起与管辖权相关案件,有3起是涉及专门管辖的,分别是“孙孝亮与被韩世峰等垄断协议纠纷一案”(由潍坊中院移送至青岛中院)、“天津市河西区速捷网络技术服务部与中国互联网络信息中心、北京市国信公证处、中华人民共和国工业和信息化部、厦门易名科技股份有限公司及第三人郑俊仁垄断纠纷一案”(由厦门中院移送至福州中院)、“天津市河西区速捷网络技术服务部与中国互联网络信息中心、北京市国信公证处、中华人民共和国工业和信息化部、厦门易名科技股份有限公司、厦门隐私保护服务有限公司垄断纠纷一案”(由厦门中院移送至福州中院)。
(2) 关于垄断民事纠纷的界定
“济宁代群电子商务有限公司与北京三块科技有限公司限定交易纠纷一案”,该案经曲阜市中级人民法院审查认为属于垄断民事纠纷,裁定移送至北京知识产权法院管辖;北京知识产权法院认为该案不属于垄断民事纠纷、属于一般的合同纠纷,认为北京市海淀区人民法院具有管辖权,并报请最高人民法院指定管辖。[15]最高人民法院最终认定该案属于合同纠纷裁定由北京市海淀区人民法院管辖。最高法院在该案的裁定中写到,“垄断民事纠纷案件的判断标准为,案件的审理是否需以《中华人民共和国反垄断法》为裁判依据。”
司法实践中,法院一般依据《最高人民法院关于审理因垄断行为引发的民事纠纷案件应用法律若干问题的规定》第一条规定,“本规定所称因垄断行为引发的民事纠纷案件,是指因垄断行为受到损失以及因合同内容、行业协会的章程等违反反垄断法而发生争议的自然人、法人或者其他组织,向人民法院提起的民事诉讼案件。”如果原告主张被告涉嫌某一垄断行为,请求依据反垄断法进行裁判,并提供了初步证据,一般而言法院倾向于认定属于垄断民事纠纷。至于原告指控的垄断行为是否构成,属于实体审理的范围,不影响案件管辖的判断。
(3) 关于普通案件适用《反垄断法》裁判
笔者注意到,“湖南湘百合药业有限公司与重庆青阳药业有限公司买卖合同纠纷一案”(未纳入本文统计范围),原告认为被告收到货款后无理由拒绝供货的行为违反合同约定,故要求被告继续履行交货义务。被告则认为该案需要依据《反垄断法》对涉案合同的性质及效力作出裁判,属于因垄断行为引发的民事纠纷,应移送有管辖权的人民法院审理。
对此重庆市第一中级人民法院在(2014)渝一中法民管异终字第00812号民事裁定中认为,根据原告的起诉请求、事实和理由,原告是根据其与被告签订的合同提起的违约诉讼,请求是要求被告继续履行交货义务。根据《最高人民法院民事案件案由规定》,只有直接且主要是依据《反垄断法》有关垄断协议的规定提起的民事诉讼才可以确定为垄断协议纠纷,对于垄断协议问题只是案件处理附带问题,不宜确定为垄断协议纠纷,而应按双方之间的基础法律关系和讼争的主要内容确定案由。本案对于涉案合同是否涉及有关垄断协议问题,只是案件处理附带问题,故本案不宜确定为垄断协议纠纷,而应按双方之间的基础法律关系和讼争的主要内容确定案由,故认定为买卖合同纠纷并无不当。
一审重庆市江北区人民法院认为合同违反《反垄断法》相关规定,并损害了社会共同利益,依法应认定无效。二审重庆市第一中级人民法院在此基础上根据《合同法》第五十二条第(四)项认定合同无效,对裁判结果予以维持。
诚然,本案讼争的焦点是合同效力,不同于典型垄断纠纷的诉讼主张和焦点。但是,笔者认为,诉讼案件专门管辖的制度目的是为了实现案件的专业化审理,专业化体现为案件事实的专业性和法律适用的专业性。故凡是需以《反垄断法》作为裁判依据的民事案件,均属于垄断民事纠纷案件,这也是最高法院的观点。而上述案件最终就以《反垄断法》作为裁判依据,故上述案件由不具备垄断纠纷管辖权的基层人民法院一审,实为不妥。并且,案件一审判决是2015年,而2012年6月1日起施行的《最高人民法院关于审理因垄断行为引发的民事纠纷案件应用法律若干问题的规定》第五条规定,“民事纠纷案件立案时的案由并非垄断纠纷,被告以原告实施了垄断行为为由提出抗辩或者反诉且有证据支持,或者案件需要依据反垄断法作出裁判,但受诉人民法院没有垄断民事纠纷案件管辖权的,应当将案件移送有管辖权的人民法院。”
▌(二) 专题2:垄断纠纷的可仲裁性问题
“南京嵩旭科技有限公司与三星(中国)投资有限公司垄断纠纷一案”,对垄断纠纷的可仲裁性作出了完整论述。
江苏省高级人民法院认为否定了垄断纠纷的可仲裁性,其理由可以归纳为:(1)目前相关法律、司法解释仅明确规定民事诉讼作为垄断民事争议解决方式;(2)反垄断的公共政策性是考量其可仲裁性的重要因素,且目前我国法律尚未明确规定垄断纠纷可仲裁;(3)本案纠纷涉及到公共利益、第三方及消费者利益,突破了仲裁条款的合同相对性。
其中一段法院说理是:“反垄断法作为规范市场竞争秩序的法律,具有明显的公法性质。因为反垄断法具有很强的公共政策性,在各个国家长期都属于不可仲裁的纠纷。虽然在近年,欧美一些国家的立法与司法实践中,已不将公共政策作为反垄断争议可仲裁性问题上的决定因素,部分国家已将反垄断争议纳入仲裁事项的范畴。但在我国,由于反垄断法实施时间较短,反垄断执法和司法实践较少,尚未形成成熟的反垄断执法和司法经验,反垄断的公共政策性必然是我国考量可仲裁性的重要因素。我国现阶段对能否通过仲裁途径进行垄断纠纷的权利救济尚无法律明确规定,而且至今尚未见垄断纠纷进行仲裁的实践。”
笔者认为,不能一概否认反垄断纠纷的可仲裁性。详言之:
首先,关于法律没有规定仲裁作为垄断纠纷解决机制而排除可仲裁性的观点,笔者并不赞同。我国《仲裁法》第二条“平等主体的公民、法人和其他组织之间发生的合同纠纷和其他财产权益纠纷,可以仲裁。”,第三条“下列纠纷不能仲裁:婚姻、收养、监护、抚养、继承纠纷;依法应当由行政机关处理的行政争议。”根据上述规定以及学界通说观点,关于争议可仲裁性标准的确立,笔者将其概括为主体标准、客观标准和排除性标准。其中:(1)主体标准是指:具有可仲裁性的争议主体必须是平等主体,即争议的双方当事人是具有平等法律地位的民事主体,主体之间发生的法律关系在民商事法律调整的范围内;(2)客观标准是指:具有可仲裁性的争议事项,必须具有可争讼性,且为涉及可自由处分的权益或者财产权益;(3)排除性标准是指:具有可仲裁性的争议,应不涉及婚姻、收养、监护、抚养、继承问题,不涉及行政机关职权范围内的事项,并考虑公共政策。笔者认为,上述规定即属于我国法律对于纠纷可仲裁性的一般规定,而无需再由法律明文规定何种纠纷可以仲裁。
其次,公共政策一直以来确实是衡量争议事项可仲裁性的决定性标准。但是有学者认为,以公共政策来确定争议事项的可仲裁性具有不合理性。一方面因为公共政策的概念相当模糊,多数国家并没有对此作出立法规定;另一方面如果把与公共政策有关的争议不具备可仲裁性作为一项原则并作广义解释,则几乎所有的争议事项都是不可仲裁。[16]笔者认为,法律本身就是公器,任何一部法律都有公共政策属性。判断某一起争议能否交由仲裁处理,关键还与仲裁的性质相关。诉讼或仲裁均作为争议解决方式,所不同的是诉讼系由司法机关(公权力机构)进行强力裁判,而仲裁则带有浓厚的意思自治色彩。仲裁性质的学说主要有四种:分别是司法权理论、契约理论、混合理论和自治理论。笔者基本赞同契约理论的观点,该学说认为,仲裁权来自于当事人的授权;仲裁协议和仲裁裁决都是合同,约束力来源于“契约必守”原则。到此可以得出,所谓的公共政策决定可仲裁性,就在于某一项争议的定性能否交给当事人意思自治解决。反垄断法的公共政策性在于它的规范意志是规范市场秩序,同时它的调整对象是市场竞争行为,即调节经营者之间、经营者与消费者之间的关系。经营者之间关于市场经营行为的争议,带有私权性质、可以交由当事人意思自治解决。
其三,对于江苏省高级人民法院提到的仲裁条款相对性,笔者认为这是一个可以在个案当中技术解决的问题。仲裁的当事人、仲裁请求或仲裁事项是否涉及仲裁条款主体以外的第三人,这是可以客观判断的。需要注意的是,不能宽泛地把经济行为的外部效应解释为突破了仲裁条款相对性。
综上所述,笔者认为,对于以合同为存在形式的垄断协议纠纷,或者是建立在一定的合同关系基础之上而产生的滥用市场支配地位纠纷,在符合了《仲裁法》规定的主体标准、客观标准及排除性标准的情况下,可以交由仲裁解决。
四、典型案例简评
指导案例79号:吴小秦与陕西广电网络传媒(集团)股份有限公司(“广电网络”)捆绑交易纠纷一案
如前所述,本案经最高人民法院审判委员会讨论通过发布为指导案例79号。本案的事实清晰、简单,所涉金额仅15元,但经过了西安市中级人民法院一审支持原告诉讼请求、陕西省高级人民法院二审改判驳回,后经最高人民法院提审并最终支持原告诉请。其裁判要点归纳为:
其一,作为特定区域内唯一合法经营有线电视传输业务的经营者及电视节目集中播控者,在市场准入、市场份额、经营地位、经营规模等各要素上均具有优势,可以认定该经营者占有市场支配地位。
其二,经营者利用市场支配地位,将数字电视基本收视维护费和数字电视付费节目费捆绑在一起向消费者收取,侵害了消费者的消费选择权,不利于其他服务提供者进入数字电视服务市场。经营者即使存在两项服务分别收费的例外情形,也不足以否认其构成反垄断法所禁止的搭售。
本案是一起滥用市场支配地位纠纷,原告吴小秦依据《反垄断法》第十七条第一款第(五)项,起诉被告广电网络捆绑交易(即“搭售”)。按照《反垄断法》及其司法解释的规定,原告需要进行如下事实举证和法律论证:(一)界定相关市场;(二)证明被告在相关市场具备市场支配地位;(三)证明被告滥用了市场支配地位从事捆绑交易的活动;(四)在前述三项基础上,进一步证明所受损失,以支持原告要求赔偿损失的诉讼请求。
1. 相关市场的界定
一审判决根据本案查明的事实,认定本案被诉垄断行为所涉的相关服务市场是有线电视传输服务市场,该相关服务市场的地域范围是陕西省地区。
2. 市场支配地位的认定
一审判决认定,由于有线电视传输服务市场实行省级专营,广电网络是经陕西省政府批准,陕西境内唯一合法经营有线电视传输业务的经营者和唯一的电视节目集中播控者,因此广电网络当前在陕西省境内的有线电视传输服务市场上占有百分之百的份额。同时,有线电视传输服务市场实行省级专营,市场进入本身存在很大的障碍。一审法院考虑到有线电视传输服务需要建立大规模的传输网络,投入成本较高,即使不存在专营,市场进入也较为困难。故认定广电网络在陕西省境内的有线电视传输服务市场上占有支配地位。
广电网络一审时认可其在相关市场的市场支配地位,但是二审时予以否认,但并未对其不具有市场支配地位的主张举出相应证据。对此,二审、再审法院的观点均保持一致,认为广电网络在市场准入、市场份额、经营地位、经营规模等各要素上均具有优势,占有支配地位。
3. 搭售行为的认定
这是本案三级审理中存在争议的主要焦点之一。一审、再审均认定存在滥用行为,而二审则认定不构成滥用。
二审判决认为:(一)单纯的组合销售行为并不为法律所禁止,只有当组合销售违反了消费者的意愿,且令消费者由于经营者的支配地位无从另行选择时,才会构成《反垄断法》所禁止的搭售行为。对单买商品或服务的选择权是否存在,是区分搭售与正常销售行为的关键要素。本案中,广电网络在销售时并未采取不分别销售的方式,不仅提供了组合服务,也提供了基本服务,存在两种以上选择,消费者可以不选择组合销售的商品,选择权本身存在。选择权存在,就不符合搭售行为的构成要件。(二)选择权是否存在与选择权如何行使是两个问题。并非所有对选择权造成影响的行为都适用《反垄断法》进行规制。如果广电网络在向吴小秦提供服务时,并未如实告知尚有基本服务可以供选择,导致消费者对消费项目和价格产生误判,侵犯的是吴小秦的知情权等其他权利,应当适用消费者权益保护法或合同法进行保护,而非适用《反垄断法》规制。
最高法院再审认为,根据查明事实,存在套餐之外的例外情形并不足以否认广电网络将数字电视基本收视维护费和数字电视付费节目费一起收取的普遍做法。现有证据不能证明普通消费者可以仅缴纳电视基本收视维护费或者数字电视付费节目费,即不能证明消费者选择权的存在。二审法院在不能证明是否有选择权的情况下直接认为本案属于未告知消费者有选择权而涉及侵犯消费者知情权的问题,进而在此基础上,认定为广电网络的销售行为未构成反垄断法所规制的没有正当理由的搭售,事实和法律依据不足,予以纠正。
对比上述的二审和再审观点,焦点落在了原告是否享有选择权。《反垄断法》语境下的捆绑交易行为(或称搭售行为),是指具有市场支配地位的经营者违背交易管理、消费习惯等,或者无视商品的功能,将不同商品强制捆绑销售或组合销售。搭售的关键在于实质性地抑制了向对方选择的自由。[17]搭售作为一种经济现象具有普遍性的特点,在现实生活中随处可见;同时搭售并非毫无是处,基于消费习惯、商品功能等因素的组合销售,有可能有利于经济效率。因此,通过对消费者选择权的判断认定搭售,只解决了经营者的行为是否构成搭售这一客观的现象,并没有对其竞争效果进行合理分析。从这点来看,最高法院在本案中对于搭售行为的认定,表现出了“本身违法原则”的倾向。
4. “正当理由”的证明责任和证明标准
《反垄断法》第十七条第一款第(五)项规定构成垄断的搭售是“没有正当理由搭售商品”,因此,是否具有正当理由也要作为构成要件之一进行查明。
本案中,最高法院将“正当理由”的证明责任分配给经营者,这种做法符合民事诉讼的证明规则。《最高人民法院关于民事诉讼证据的若干规定》第七条,“第七条在法律没有具体规定,依本规定及其他司法解释无法确定举证责任承担时,人民法院可以根据公平原则和诚实信用原则,综合当事人举证能力等因素确定举证责任的承担。”,由此延伸出“证有不证无”规则、“能强优配”规则,由主张“有正当理由”、且举证能力强的经营者负担举证责任。从最高法院的说理来看,“正当理由”通常包括:(一)组合销售符合交易习惯;(二)两种商品或服务分开销售,会损害该两种商品或服务的性能和使用价值;(三)关于组合销售的其他正当理由。
但是,“正当理由”的证明责任分配,并不代表司法对于搭售行为采“本身违法原则”还是“合理分析原则”的态度。在反垄断法理论上,对搭售所产生的限制竞争效果的分析,主要是建立在杠杆作用上。基于杠杆作用,实施搭售的企业能够不正当地将企业在一个市场上的支配地位传递到另一个市场。这使得实施搭售的企业将同时控制两个市场,因而具有违法性。从搭售的违法性而言,搭售这一类型的市场支配地位滥用,关注的是通过搭售行为对另一个市场的竞争状况的影响。[18]本案中,对于竞争效果的分析说理为“广电网络利用其市场支配地位,将数字电视基本收视维护费和数字电视付费节目费一起收取,客观上影响消费者选择其他服务提供者提供相关数字付费节目,同时也不利于其他服务提供者进入此电视服务市场,对市场竞争具有不利的效果。”有趣的是,本案的搭售品和被搭售品(数字电视的基本服务和付费服务),差异仅仅在于收视节目的数量差别,但它们都同属于一个商品市场(有线电视传输服务市场),这似乎与通常意义上的搭售的违法性机理有所差异。
综上,笔者认为,本案的案情事实虽然简单,但是所指向的搭售行为的理论十分复杂。本案作为指导案例,其意义之一的对于同类案件的参考价值,但笔者认为更大的指导价值在于它传导出的对于垄断型公用企业的相关经营行为,采取更为严格的态度。从这个角度来看,对广大消费者而言是利好。
一、概况
截至2018年2月11日,笔者在中国裁判文书网,以“案件类型:行政案件”、“全文检索:反垄断法”、“案由:行政案由”、“裁判年份:2016”四组关键词,检索到12份裁判文书,经筛选,有7份裁判文书仅是一方当事人的观点涉及到《反垄断法》,而裁判文书并未对《反垄断法》进行解释或适用,仅有5份是与《反垄断法》相关。
笔者将关键词之一改为“裁判年份:2017”、其余的关键词不变,检索到30份裁判文书,经筛选有24份裁判文书与《反垄断法》相关。
笔者将属于同一案件的裁判文书(如同一案件的一审判决书、二审判决书、裁定书等)归为一起案件,同时考虑到部分案件的不同审级分跨2016、2017年,故笔者汇总2016至2017年期间(简称为“两年期间”,下同)的29份裁判文书,归类后共涉及19起案件。19起案件的基本情况如下:
1起为相对人指控行政机关不作为,理由是对其反垄断举报未作合法处理,该案涉及反垄断行政执法的程序事宜,最终法院驳回相对人的诉讼请求。被诉的机关为工商行政管理机关。
2起为相对人直接指控行政机关滥用行政权力排除、限制竞争,即“反行政垄断诉讼”。判决结果是支持相对人诉请的1起、驳回相对人诉请的1起。被诉的机关分别为教育行政管理部门和住建部门。
16起为反垄断执法机构查处的行政相对人不服行政处罚决定而提起的司法审查程序,即“反垄断行政诉讼”。16起案件均驳回了相对人的诉讼请求、维持了反垄断执法机构的处罚决定(仅1起案件一审时支持了相对人的诉请、但二审改判驳回)。被诉的机关有14起为工商行政管理机关,2起为物价管理部门。

图表 12 行政诉讼案件数量
从“图表11 行政诉讼案件数量”可以看出,反垄断行政诉讼(不服反垄断执法机构的处罚决定而提起的行政诉讼)的案件数量最多。这与行政相对人起诉的动力有关,相较于相对人主动挑战行政机关的行政垄断行为,相对人在面临因反垄断执法而将受到处罚时,为了避免处罚而提起司法救济的动力要大得多。而另一个规律性特征是行政机关胜诉率高,这一方面说明我国的反垄断执法机构的执法水平较高,另一方面说明行政相对人通过行政诉讼推翻行政行为的难度较大。

图表 13 行政案件涉及的部门
“图表12 行政案件涉及的部门”显示,指控行政垄断的诉讼案件相对较少。相较于两年期间仅审理2起行政垄断案件,据不完全统计,2017年我国的各级价格主管部门办结的行政垄断案件达56起,涉及29个省份,供水、供电、供热、公共交通等公用事业领域是高发区域。在这些公布的案件中,行政机关滥用行政权力限定或变相限定购买特定经营者商品或服务的案件占百分之七十以上。[19]
二、案件裁判要点
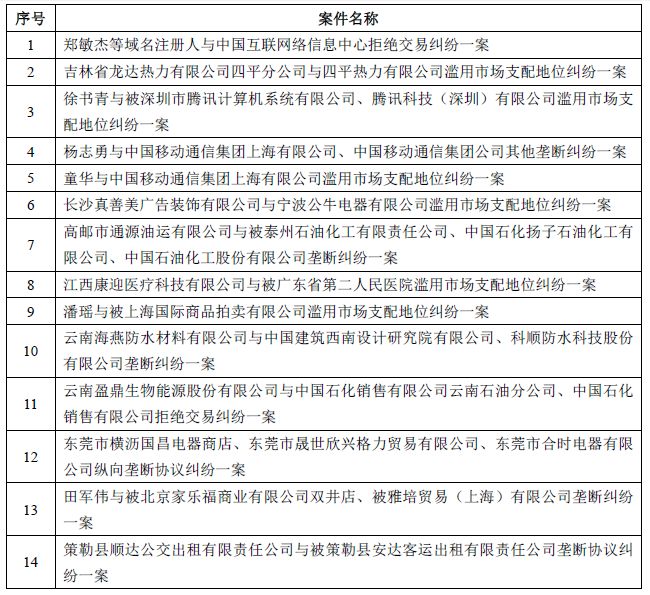
下面,笔者对19起案件(其中14起为系列案件)的裁判要点进行逐案介绍[20][注:已作删减]:

图表 14 涉反垄断法的行政诉讼案件
经十年、磨一剑,《反垄断法》于2007年8月30日通过发布;又经十年,霜刃初试,反垄断执法渐趋常态化、反垄断司法渐呈体系化。随着经济发展水平的提高和经济体制改革的深入,确定以《反垄断法》为核心的竞争政策的基础性定位,已经成为我国经济发展的明确指向。反垄断诉讼作为实施反垄断法的重要机制之一,因其司法的谦抑性,固然不能像行政执法那样拔剑出鞘、主动出击;但是也因其司法的终局性,凸显出对于反垄断法实施的重要意义。
罗斯科·庞德在《社会学法学的范围和目的》一书中写到,“法律的生命在于其实施。”对于反垄断法在司法领域的实施情况,笔者将继续通过信息公开的渠道、数据分析的手段,发现问题、总结经验,分析反垄断诉讼案件的规律性,坚持“问题导向”,参与到反垄断法研究的有益实践当中。
[2] 根据最高人民法院《民事案件案由规定(2011年修订)》,“垄断纠纷”属于第二级案由,项下进一步细分为三个第三级案由和若干第四级案由。“垄断纠纷”在我国民事案由序列的情况如下:
“第五部分知识产权与竞争纠纷
十六、垄断纠纷
166、垄断协议纠纷
(1)横向垄断协议纠纷
(2)纵向垄断协议纠纷
167、滥用市场支配地位纠纷
(1)垄断定价纠纷
(2)掠夺定价纠纷
(3)拒绝交易纠纷
(4)限定交易纠纷
(5)捆绑交易纠纷
(6)差别待遇纠纷
168、经营者集中纠纷”。
理论上讲,以“垄断纠纷”为检索条件可以将其他相关条件下的全部垄断纠纷裁判文书纳入范围;但客观情况是,不排除立案时选择了“垄断纠纷”以外的其他案由、但最终依据《反垄断法》进行裁判的情形,如“重庆青阳药业有限公司与湖南湘百合药业有限公司买卖合同纠纷一案”。
[3]本次案例检索的时间变量是“裁判年份”、不是立案年份,部分2015年或以前立案、2016至2017年作出裁判的案件属于本次研习范围。
[4]对于“滥用知识产权排除、限制竞争纠纷”,最高人民法院《民事案件案由规定(2011年修订)》并未将其作为单独的一类案件类型;参照国家工商行政管理总局《关于禁止滥用知识产权排除、限制竞争行为的规定》第三条,“本规定所称滥用知识产权排除、限制竞争行为,是指经营者违反《反垄断法》的规定行使知识产权,实施垄断协议、滥用市场支配地位等垄断行为”,意味着滥用知识产权的垄断行为,实质上还是要落脚于垄断协议或滥用市场支配地位的定性上进行判断。而两年期间涉及的滥用知识产权垄断行为,均与滥用市场支配地位相关,故笔者将其纳入滥用市场支配地位的案件类型之中。
[5]王闯:《中国反垄断民事诉讼概况及展望》,载《竞争政策研究》2016年3月号。
[6]奚晓明主编:《最高人民法院民事案件案由规定理解与适用》,人民法院出版社2011年版第289页。
[7]详见上海市第一中级人民法院网站刊载内容,《“反垄断行政执法与民事诉讼的协调与衔接”研讨会综述》,访问链接:http://www.a-court.gov.cn/platformData/infoplat/pub/no1court_2802/docs/200906/d_622011.html,最后一次访问时间:2018年2月18日。
[8] 2017年3月16日在最高人民法院官网上发布,网址链接:http://www.court.gov.cn/shenpan-xiangqing-37622.html,最近一次访问时间2017年2月19日。
[9] 考虑到微信平台的使用特点,为方便阅读,“图表8原告败诉案件裁判理由”删除了“诉讼请求”、“裁判理由”两列。读者如有进一步研习的需要,可以根据上述案例名称,在中国裁判文书网检索相关的裁判文书。
[10] 考虑到微信平台的使用特点,为方便阅读,“图表9驳回起诉的裁判理由”删除了“驳回起诉的裁判理由”一列。读者如有进一步研习的需要,可以根据上述案例名称,在中国裁判文书网检索相关的裁判文书。
[11]《最高人民法院关于审理因垄断行为引发的民事纠纷案件应用法律问题的规定》第二条规定,“原告直接向人民法院提起民事诉讼,或者在反垄断执法机构认定构成垄断行为的处理决定发生法律效力后向人民法院提起民事诉讼,并符合法律规定的其他受理条件的,人民法院应当受理。”前半段是指反垄断“直接诉讼”,后半段是指反垄断“后继诉讼”。
[12]林文、甘蜜:中国反垄断行政执法大数据分析报告(2008-2015),载《竞争法律与政策评论》(第2卷)。
[13]王闯:《中国反垄断民事诉讼概况及展望》,载《竞争政策研究》2016年3月号。
[14]网址链接:http://www.court.gov.cn/zixun-xiangqing-42362.html,最近一次访问时间为2018年2月20日。
[15]《民事诉讼法》第三十六条:人民法院发现受理的案件不属于本院管辖的,应当移送有管辖权的人民法院,受移送的人民法院应当受理。受移送的人民法院认为受移送的案件依照规定不属于本院管辖的,应当报请上级人民法院指定管辖,不得再自行移送。
[16]张艾清:反垄断争议的可仲裁性研究——兼论欧美国家的立法与司法实践及其对我国的启示,载《法商研究》2006年第4期(总第114期)。
[17]姚建军:《限定交易与搭售行为的认定》,载《人民司法》2015年05月。
[18]李剑:《合理原则下的单一产品问题——基于中国反垄断法搭售案件的思考》,载《法学家》2015年第1期。
[19]法制网:《发改委密集公布反行政垄断案例》,网址链接:http://www.legaldaily.com.cn/index/content/2018-02/07/content_7471128.htm?node=20908,最近一次访问时间为2018年2月24日。
[20] 考虑到微信平台的使用特点,为方便阅读,“二、裁判要点”一节删除了19起案件裁判要点归纳的内容,仅列出案件名称。读者如有进一步研习的需要,可以根据上述案例名称,在中国裁判文书网检索相关的裁判文书。
【本文仅作为交流学习之目的使用,文中观点不代表本所立场,亦非作者的正式法律意见。本文系邦信阳中建中汇律师原创文章,转载请完整注明作者信息及出处。】
