
近日,由国家工业信息安全发展研究中心(工业和信息化部电子第一研究所)立项并牵头、中国电子商会归口管理、智合标准中心组织编制的《生成式人工智能数据应用合规指南》团体标准(简称“《标准》”)正式发布,已于2024年5月1日起正式实施。
邦信阳律师事务所合伙人史羽鸿律师、合伙人陈云开律师作为起草人参与了本次《标准》的制定工作。两位合伙人其他专家一道积极建言献策,共探AIGC数据应用全环节合规发展路径,充分发挥专业优势,为提升标准的科学性与实用性贡献了智慧力量。

《标准》于2023年9月正式立项,由70余家AIGC产业链上中下游相关企业、相关领域服务机构,上百名国内资深AIGC产业、技术、标准、合规专家耗时8月编制而成。这部聚焦AIGC数据全生命周期合规应用的团体标准,有效填补了目前相关标准的空白,为企业合规应用数据提供了一套可落地的方法论,有助于促进企业数据安全能力提升,赋能企业高质量发展。
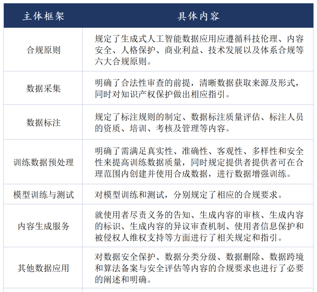
《标准》在内容方面给出了生成式人工智能服务在数据采集、数据标注、训练数据预处理、模型训练与测试、内容生成服务等各个数据应用环节中应遵循的数据应用合规原则、合规要求与具体合规细节。

在全球数字化经济与人工智能技术日新月异的今天,法律服务业正面临着一场深刻变革,既充满无限可能亦伴随着前所未有的挑战。邦信阳律师事务所紧贴这一时代脉搏,关注客户在数据法律领域的核心关切与难点,致力于为客户在数据的获取、传输、保存、应用、共享乃至最终处理的每一个环节,力求提供精准的法律服务方案,确保客户其在数据领域的稳健前行,实现长远发展。

点击全文获取《生成式人工智能数据应用合规指南》团体标准全文

史羽鸿
邦信阳律师事务所 合伙人
史羽鸿律师是邦信阳律师事务所合伙人,管理委员会成员,上海律协金融工具专业研究委员会委员。史律师在金融资管及公司股权等争议解决领域参与处理了诸多诉讼/仲裁案件,积累了丰富的诉讼实务经验,擅长于把握案件争议焦点、解决疑难复杂的法律问题。对于非诉类法律服务,史律师能够充分结合诉讼实务经验,厘清交易结构及交易关系,关注并披露交易中的风险要点。

陈云开
邦信阳律师事务所 合伙人
陈律师为上海律协国资国企业务研究委员会委员,山东省市场监督管理局反垄断与公平竞争审查专家库专家。陈律师专注于企业合规与政府监管、政府法律事务等领域,长期为大型企业提供竞争合规、经营者集中申报、反垄断诉讼、数据安全与个人信息保护等服务,为政府部门提供公平竞争审查等领域的第三方服务。

声明:本文仅代表作者本人观点,不得视为邦信阳律师事务所及律师出具的正式法律意见或建议。如需转载或引用本文的任何内容,请完整注明作者及出处等信息。如您有意就相关议题进一步交流或探讨,欢迎与我们联系。
点击“阅读原文”,登录邦信阳律师事务所官网了解更多资讯。