
2022年6月2日,国家市场监督管理总局公布了《明码标价和禁止价格欺诈规定》(以下简称为“新规”),自2022年7月1日起正式施行。新规由《关于商品和服务实行明码标价的规定》和《禁止价格欺诈行为的规定》两部价格监管中最常用、最基础的规章整合并经适度扩充而成,对于价格法上最为重要的“明码标价”“价格促销”和“价格欺诈”这三个问题进行了系统性规定,也对原有的价格规定进行了不少的突破,对企业的营销合规影响重大。新规的发布适逢年中促销,结合《规范促销行为暂行规定》,本文总结了两部规章中与企业日常销售和开展促销活动密切相关的条款,对高危风险点进行提示,并提出合规建议供企业参考。
结合两部规章的内容和实务经验,本文分为以下部分进行讨论,首先是明码标价的一般性要求;其次是价格促销、有奖销售以及积分礼券三种促销活动中标价的具体要求;再次是价格欺诈的认定;最后是合规建议。
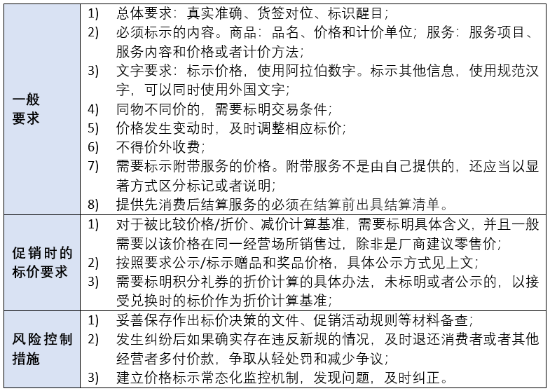
壹
明码标价的一般性要求
作者介绍
上海邦信阳中建中汇张士海律师团队主要从事合规业务,包括广告合规、促销合规、反不正当竞争(含反商业贿赂、商业混淆、虚假宣传、商业诋毁、商业秘密保护、不正当有奖销售等)、反垄断、电子商务、数据安全与隐私保护、消费者权益保护、政府关系、商标保护、白领犯罪等。





“商业贿赂执法案例分析与趋势暨《中国反商业贿赂执法报告2021》发布会”顺利举办
《从“加拿大鹅”虚假宣传谈快消零售企业的广告合规》合规交流会回顾
《市场监管角度看<行政处罚法>修订十大热点》线上直播会议回顾
《从近期广告处罚案例看企业常见宣传风险识别与控制》合规交流会回顾
《中国化妆品行业广告执法报告2020》上海线下发布会成功举办

长按下图识别二维码关注我们
© 上海邦信阳中建中汇律师事务所
点击“阅读原文”,登录邦信阳中建中汇官网了解更多资讯。