
文|潘懿,上海邦信阳中建中汇律师事务所律师。
时间经过并不改变所有。但世间,因时间而变迁的事物总是为多。就法律观之,权利亦然。权利之行使因时间而受到限制的,参考王泽鉴先生的总结主要有三类情形:时效、除斥期间和权利失效[1]。单就名称论,反映权利与时间关系,当属时效最为直接了。“时”即时间,指的是某种权利行使状态之事实持续经过法定的时间;而“效”意为法律效果,就时效制度而言即权利效力的减损[2]。
当然,以日常用语来看,时效这个词总觉似曾相识。于是顺手查了下词典,还真找到了该词条。采最常用意为“法律确认的某种权利得以行使的期限。超过法定期限而不行事的权利即归消灭。刑事法律上有追诉时效、行刑时效。民事法律有取得时效、消灭时效、诉讼时效等”[3]。这么看,时效应该算是个彻头彻尾的专业名词,离日常生活还是有距离的。实在说,词典的这个定义总感觉有些顾左右而言他。
按一般理解,时效,如果不专指民事法律的时效制度,则其外延还涉及民诉的执行期间、行政诉讼的起诉期限、行政处罚的追诉时效、刑法的追诉时效、行刑时效等。而回归民事时效制度,教科书里的说法都是一致的,即指取得时效和诉讼时效。当然民诉执行期间是否包括在诉讼时效中仍是尚有争议的内容[4]。取得时效,目前仍未被我国立法所采纳,仅得在极其零星的司法解释、判例、部门规章和地方法规中偶见一点踪影[5]。至于未来取得实效是否会正式出现在法律规定里,现下时兴是说寄望于编篡民法典时决定。不过取得时效当属民法典分则规定,而按照人大法工委的关于民法典制定“分两步走”的说明,编纂民法典各分编是第二步,现在的计划是2018年上半年提请常委会审议,争取2020年提请全国人大审议,从而形成统一的民法典[6]。
所以,取得时效最终是否能为我国民法典立法所采用,仍未可知。相较而论,取得时效的另一个兄弟诉讼时效的待遇要好多了,不仅现行法律中有明文规定,而且法工委正式发布的《民法典·总则(草案)》中也是专章专节的。只是虽有规定,但是个人体会,诉讼时效与请求权息息相关,由于现行立法中对请求权并无明确的规定,加之对请求权体系的认识各家学说各异、理解不一,所以反映到诉讼时效上难免就会出现 “现行法律规定的蛮乱的,好多问题都没有讲清楚”的情况。于是借着学习民法典草案的机会,就现行法律中有关诉讼时效的规定进行了一些梳理,并借着有限的阅读穿插一点个人的理解。就先谈个大概,以后边学习边慢慢补吧。
目 录
一、诉讼时效规定的“乱”——诉讼时效制度的大致范围与内容
二、历史的砖瓦——诉讼时效的由来
三、一枚硬币的两面——诉讼时效的客体与效力
四、按下秒表的那一刻——诉讼时效的期间&起算问题
五、约定可以大于法定吗——诉讼时效的法定性
六、到底动了谁得奶酪——诉讼时效的价值&援引问题
七、障碍与救济——我国现行诉讼时效的特别之处
待续
一、诉讼时效规定的“乱”—诉讼时效制度的大致范围与内容
1.诉讼时效是公法还是私法 是程序法还是实体法
想要了解诉讼时效的范围与内容,首先需要找到诉讼时效的具体规定。因为名称里含有“诉讼”二字,所以每次看到诉讼时效,总会先不由自主的联想到诉讼法。可如果查阅民事诉讼法,又会发现里面几乎找不到诉讼时效的踪迹,而但凡是有关民法的教科书,讲到民法总则,压轴的一般都是诉讼时效。个人以为,法律最终还是落实在律条上,诉讼时效既然属于法律,那最终还是要看其规定在哪些法律条文里,是公法性质的诉讼法内,还是私法性质的民事实体法中。参考国内及域外有关诉讼时效的立法如下[7]:
(1)我国,《民法通则》第七章 诉讼时效;
(2)《法国民法典》、《日本民法典》,取得时效与消灭时效均规定于总则中;
(3)《德国民法典》、《意大利民法典》、台湾地区“民法典”,消灭时效规定于总则,取得时效规定于物权篇;
(4)英国,苏格兰均采单行法单独规定。
从以上立法例可以看出,至少在大陆法系,诉讼时效应该属于私法民事实体法的规定。对此,最高人民法院的法官们认为,诉讼时效制度是民事实体法中的一项制度,其关系权利人的权利是否为完全权利认定问题,大陆法系国家均是在民事实体法中对其进行规定[8],似可为应证。
2.诉讼时效的基本内容和我国现行法律、立法草案之相应规定
既然明确了诉讼时效的“性质”,则检索我国现行法律、立法草案以及参阅一些教科书和论著,个人整理后以为,诉讼时效的基本内容包括如下:
(1)诉讼时效的适用范围/客体(即诉讼时效适用与那些权利,不适用于哪些权利)
(2)诉讼时效的效力(时效完成后,产生的法律效果)
(3)诉讼时效期间(即时效的法定期间及计算)
①普通诉讼时效期间(我国现行2年)
②特殊诉讼时效期间(民法通则1年以及各种特别法规定的期间)
③最长诉讼时效期间(民法通则A137 20年,继承法A8 20年,产品质量法A10 10年,海商法A265 6年等)[9];
④诉讼期间的起算(以是否需债权人知悉侵害为区分标准的主、客观一般起算规则,合同、侵权、不当得利、无因管理及适用诉讼时效制度的请求权各自的起算规定)
(4)诉讼时效障碍
① 诉讼时效中断
② 诉讼时效中止(即时效停止、其中比较有特色的是时效的不完成)[10]
③ 诉讼时效延长(我国特有)
(5)诉讼时效的援引(即法院能否依照职权援引时效,以及具体援引规则)
(6)诉讼时效的法定性(即诉讼时效的内容是否可因当事人约定而改变)
(7)诉讼时效利益的抛弃(即时效完成后自愿履行问题)
(8)与相关制度的联系(如民诉中申请执行期间;担保法中保证、抵押等)
回到法律规范,依个人查阅,目前我国现行法律中明文规定诉讼时效的法律及司法解释情况如下:
法律,一共有16部;司法解释,关于诉讼时效的意见、解释、规定、答复、批复、回复(有效的)共35个。而在这些规范中,关于诉讼时效的基本内容主要集中于如下法律和司法解释的规定中:
(1)《民法通则》(2009年修正)第七章 诉讼时效 A135-A141 总共七条;
(2)《关于贯彻执行<中华人民共和国民法通则>若干问题的意见(试行)》法(办)发[1988]6号(以下简称“民通意见”),A165—A177,A195总共十四条;
(3)《最高人民法院关于审理民事案件适用诉讼时效制度若干问题的规定》(法释〔2008〕11号)(以下简称“诉讼时效规定”),总共二十四条。
如果说以上法律及司法解释的四十五条规定构成了诉讼时效制度基本内容现在的模样,那人大法工委正式颁布的《民法典·总则(草案)》第九章第一节的十条很可能是其未来的样子。所以为了看的更清楚,按上述的诉讼时效基本内容,个人简单将现行规定和草案内容进行列表对照,具体如下:

说明:民通A141是讲法律另有规定的从规定,民通意见A195是关于涉外民事法律关系诉讼时效适用,诉讼时效规定A23、A24是说司法解释的溯及力问题,因此未列入上表。
3. 关于诉讼时效规定之“乱”的理解
从以上图表对照可以看出,单就诉讼时效基本内容而言,有的内容并没有明确规定,而很多内容规定都是非常原则。比如诉讼时效的效力在民法通则、民通意见没有,而诉讼时效规定里则语焉不详。又如诉讼时效的客体,在民法通则没有规定;在民通意见A170中规定的是“未授权给公民、法人经营、管理的国家财产受到侵害的,不受诉讼时效限制”,具体是那种权利没有说;诉讼时效规定A1终于出现了债权请求权,但何谓债权请求权,现行立法中其实并无规定,而学说中也是存在许多不同观点的,而关于物权请求权、人身权请求权、知识产权请求权等其他请求权是否适用诉讼时效等问题,司法解释则刻意回避了。因此现行法律规范虽有四十一个条文直接规定诉讼时效制度基本内容,却仍是不完备的。特别法中关于诉讼时效的规定主要是各种特殊诉讼时效期间的规定,而且特别法规定的特殊诉讼时效期间品类繁多,从3个月到20年不等,就有10种期间[11]。现实总是要求穿梭往来于事实与法律条文之间,探求适用的法律规范,一方面由于以上法律规定的不完备,另一方面现实生活总是不断的对现有的法律提出新的挑战和要求,所以才会有关于诉讼时效的各种以答复、批复和回复形式的司法解释。其实,以上法律规范的列举也是不完整的,根据笔者初略搜索,涉及诉讼时效的两高司法性文件就有105个,这还不包括地方司法性规范。另外据学者统计截止2011年《最高人民法院公报》的涉及诉讼时效的案例有19件,而截止2012年《人民法院案例选》中涉及诉讼时效案例有167件[12],以上案例涉及诉讼时效基本制度的方方面面。广义的理解,案例也是诉讼时效制度的法律渊源之一,域外不少国家也是通过案例来补充现行实在法中诉讼时效规定的。但在我国案例并非直接法律渊源,截止目前也仅最高院指导性判例可以作为裁判依据。因此虽然现行法律规范中关于诉讼时效制度规定的过于原则和不完备,但众多案例并不能成为直接的法律渊源,况且案例间就同一问题的规定有时并不一致。
所以,由于诉讼时效的规定并不完备,因此当遇到一些法律没有具体具体规定问题时就需要结合特别法、司法解释的答复、批复、回复(有效的)、地方性司法规定并参考有关案例,甚至不同的学理观点(比如关于物权请求权是否适用时效问题等)。虽然其他民事法律制度有时也会有同样的困惑,但时效规定显得尤为零散与琐碎,也难免会感觉“乱”吧。
二、历史的砖瓦—诉讼时效的由来
1.诉讼时效的起源
刚说了诉讼时效现在大致模样,时空跳跃一下,再说说诉讼时效的起源,看一看它之前的样貌。说到起源,不得不提一下诉讼时效的兄弟,取得时效。当然为了和取得时效这个兄弟对应,诉讼时效有另一学名叫消灭时效。至于诉讼时效具体消灭的是什么,留到以下第三节诉讼时效的效力具体再说吧,这里先说一说这两兄弟是如何产生的。按出生地,两兄弟均出生于古罗马,按出生顺序,取得时效是兄,而诉讼时效是弟。1)取得时效目前发现最早记载于古罗马《十二表法》,据考证在这个时候,诉讼时效并没有记载即从罗马国家产生到《十二表法》制订前后期间,诉讼是没有时间限制的;2)从裁判官法时期即公元前3世纪—共和时期公元前1世纪,区分出无期限诉讼(由法律或元老院决议管辖的直接诉讼)和时效诉讼(由裁判官管辖的诉讼,同裁判官任期均只有1年,过期不起诉债权消灭),诉讼时效出生;3)狄奥西多时代起(公元380年前后),所有诉讼都有期限一般30年,最长40年(过期不起诉消灭起诉权,但债务仍在称为自然债务),诉讼时效正式形成[13]。需要说明的是,据学者研究,罗马法时期的诉讼时效经历了从实体权利消灭到司法救济权消灭的过程,即上述,裁判官法时期,时效届满实体权利与诉讼权利一并消灭,而到狄奥西多时代,消灭的起诉权,实体权利犹存[14]。
2.诉讼时效的继承发展
(1)大陆法系
中世纪时期(公元476年后—公元15世纪),基于权利神圣不灭的宗教习惯法,时效几乎不存在;17世纪,随德、法、日民法典的制订进入现代法领域。
(2)英美法系
英国:《1540年时效法》,以制定法的介入的形式,弥补了普通法没有起诉时效的问题;《1623年诉讼时效和防止法律诉讼法》,三百年间几乎基本未改;《1980诉讼时效法》;
总体上,英国的诉讼时效由单行的制定法确定,但只适用于普通法诉讼,而衡平法有懈怠原则(原告应在合理期限内起诉,否则会落实“迟延战胜公平”,因为过分迟延往往会被认为承认事实),无需诉讼时效的规定[15];
3.为什么称“诉讼时效”
历史上,我国历朝历代律法中仅有关于时效的零散规定。据学者整理如下:
(1)周代,《周礼》中关于契约纠纷,必须及时诉讼,过期即不受理;
(2)唐代,亲属间争产、析产、遗嘱、典当物的回赎、债务追索、亲邻优先购买权等;
(3)宋代,典当30年,旧债30年,田宅纠纷分情况规定不同的时效,最为完备;
(4)明清,又回归零散规定状态。
对此,有学者总结,因诉讼时效制度与我国古代欠债还钱的观念不合,故未建立该种制度,因此时效制度确属舶来品。而现行民法采诉讼时效概念,一般认为系受原苏联民法影响[16]。1922年前苏联《苏俄民法典》,因为怕不劳而获的情况,所以没有取得时效,其总则第5章名为起诉诉讼时效。1964年《苏俄民法典》总则第6章,名为诉讼时效。此为我国1986年《民法通则》所继承,对应第7章诉讼时效[17]。名称上,各国立法例不同,德日采消灭时效,俄罗斯、中国以诉讼时效代替消灭时效,英美(主要是英国、香港)采诉讼时效。当然这里面有个翻译问题,因为消灭时效一词为日本民法中采用的汉语词组,我国清末受日本法影响而引入,后民国时期民法典中正式成为法律用语。而英美法中诉讼时效对应的词组包括negative prescription、extinctive prescription、limitation of action、statute of limitation 其中limitation of action最为常用[18],元照英美法词典翻译为诉讼时效,也不知是否系约定成俗。
不过就名称而言,也是存在争论的。如有学者提出,如果叫消灭时效,有“文不对意”之嫌,因为时效完成后一般不消灭啥(实体权利、诉讼权利均不因时效而消灭,也有消灭的,主要是旧德国民法典和英美特殊情况下);而诉讼时效文意太窄,因为其还适用于非诉讼场合如仲裁、第三方调解、当事人私下主张。所有有人提出,既然诉讼时效主要是产生请求权之抗辩,不如叫抗辩时效[19]。但是如果就抗辩而言,时间经过后产生抗辩的不止时效一种,比如本文开头提及的王泽鉴先生论及的除斥期间、权利失效。所以,现在一般认为,反正诉讼时效都叫了这么多年,已经深入民心,还是尊重习惯,不改了,所以,此次全国人大法工委正式颁布的《民法典·总则(草案)》仍然沿用了诉讼时效的称谓。个人理解,诉讼时效就像名字一样只是代号而已,如果不发生张冠李戴的情况即好,至于庐山真面目,还是要会当凌绝顶,才能一览众山小的。
三、一枚硬币的两面—诉讼时效的客体与效力
因为诉讼时效是对权利的限制,所以有必要弄清楚限制的是什么权利,即诉讼时效客体。而时间经过,时效完成后权利产生了怎样的消减即权利限制产生什么法律后果,即诉讼时效的效力。当然在具体谈及诉讼时效客体之前,还要说一下,有学者认为诉讼时效客体表述不购严谨因为客体一般指法律关系中的客体,在此使用容易产生混淆,所以用诉讼时效的适用范围更好些。但也有学者指出,范围一词除适用权利外,还包括溯及力问题,因此也不合适。不过和“诉讼时效”本身名称一样,既无定论,不妨先采诉讼时效客体说法。
1.现行法律、立法草案关于诉讼时效客体的规定
首先还是看看现行法律及立法草案中是怎么说的吧。

从以上可以看出,关于诉讼时效客体的立法沿革。在民法通则中并无诉讼时效客体的直接规定。在民通意见里,关于诉讼时效的客体采用了除外规定,并且规定的不是权利类型而是按所有制划分的法律关系中客体。但就规定而言显然是不清楚的,因为如果排除的是未授权给公民、法人经营、管理的国家财产,那么是否可以按照反面解释但凡是授权给私人的财产发生侵害就适用诉讼时效呢。这显然行不通,因为如果照此理解,财产包括房屋,那房屋的所有争议包括所有权确权都适用诉讼与现行司法实践不符。并且从逻辑上讲,规定客体是无法区分权利类型的,理论上一种客体可能涉及多种不同权利,但是否所有权利都适用诉讼时效,如上所述显然不合适。于是到了诉讼时效规定中,做了正反两方面规定,首先,明确诉讼时效适用的权利类型是债权请求权,其对于不适用诉讼时效的债权请求权进行了除外规定,而具体列举的三类均属于债权请求权。于是,就现行司法来讲,诉讼时效的客体是明确包括债权请求权了。但问题并没有解决,因为为何债权请求权,现行法律中并无明文规定,而且诉讼时效规定只说债权请求权适用诉讼时效但并没有将其他类型的请求是否适用诉讼时效问题,参照最高院法官关于诉讼时效规定的制订背景说明,有些问题由于存在较大的争议所以刻意没有规定,比如物权请求权是否适用时效问题、无效合同涉及请求权是否涉及诉讼时效问题等[20]。
对照现行法律,立法草案中的规定则颇为耐人寻味。首先从立法形式上还是继承了诉讼时效规定的模式,采用正反规定,即明确诉讼时效的客体是请求权,同时又对不适用诉讼时效的请求权进行了除外规定。从列举的四类来看,除第四项是兜底性规定外,按通常理解的权利类型分类来说第一项停止侵害、排除妨碍、消除危险,似乎是从救济请求权角度的归纳,因为按照此内容为侵权责任法第二十一条规定的危及人身、财产安全的责任承担方式,即可以是物上请求权、也可以是知识产权请求权、人身请求权。第二项登记的物权人请求返还财产,此规定参考了台湾地区物上请求权的规定[21]。第三项请求支付赡养费、抚养费或者扶养费则显然属于人身请求权。从立法草案的以上规定看,诉讼时效并不局限于债权请求权,而是适用整个请求权体系,只是其中某些请求权不适用。虽然最终民法典是否会采纳立法草案的内容,目前仍不得而知,但从诉讼时效规定和立法草案看,诉讼时效的客体为请求权的大概念似乎没有问题,只是具体适用那些请求权,还有待厘清。
2.关于请求权的理解
如上所述,诉讼时效的客体为请求权,但何为请求权,现行法律及立法草案中并无明文规定。而无论是诉讼时效规定还是立法草案中均有兜底性的除外规定,这就意味着,如果出现某种权利,我们首先要判断其是否为请求权,其次如果是请求权其但又不在诉讼时效规定或立法草案中已经列明排除的情形时,是否适用诉讼时效的问题。而这就有必要理解何为请求权以及诉讼到底将那些请求权排除在适用范围之外。不过就个人有限阅读所见,由于没有法律规定,目前关于请求权的认识差异还是很大的。
最常见的说法是,请求权被认为是源于罗马法上诉。在罗马法时代,在规定一种权利的同时规定相应的诉权,或者说以一定的诉权创设一定的权利,即不是先有权利,再依据权利起诉。诉权本身就是实体权利的表现的[22]。罗马法逐渐为德国继受后,诉的制度也传入德国。其后德国学者温德沙伊德提出请求权概念,他认为诉仅是请求权的结果,而不是请求权本身,将原有的诉拆分为请求权和诉权,并认为请求权是法律某人向他人要求一些东西的权利。如此理解,即原来是实体权利+诉权,而现在是实体权利+请求权+诉权。该主张后为的德国民法典所接受,该法典A194第1款规定请求权是“向他人请求作为或不作为的权利,受消灭时效的限制”[23]。按照国内学者的理解,请求权系由基础权利而发生,先有基础权利才有请求权,因基础权利不同请求权可以分为债权请求权、物权请求权、知识产权请求权、人格权权请求权、身份权请求权[24]。对此,最高人民法院的法官似也持有相同的观点,这也是诉讼时效规定中诉讼时效客体为债权请求权的由来[25]。但是以上理解也不是没有问题,比如:
(1)债权请求权与债权是否存在差别。就债权而言,尽管德国法学理论中,债权并非仅请求权一项权能,但在德国民法典中债权与请求权实际是没有实质区别、可相互替代的概念,债法分则中关于债务迟延履行等均无规定而是直接准用请求权的规定,请求权即是债权[26]。实际上债权本就是要求他人为(给付)或不为一定行为,这与请求权的定义等同,即便认为请求权是债权的一项权能,还有其他权能如受领权等,由于债权本身即包含“请求”,那是否还有分出债权请求权的必要。
(2)其他请求权中有关赔偿的请求权是否为债权请求权。按照上述请求分类,因《物权法》的颁布实施,目前仅物权请求权有了法律规定,而人格权请求权、身份权权等均还属于“无法而可依”的状态。学者一致观点是物权请求权包括《物权法》A34-A35规定的排除妨碍请求权、消除危险请求权、返还原物请求权为典型的物权请求权,但A33、A36、A37确认物权、恢复原状、赔偿损失请求权是否为物权请求权存在争议。就赔偿损失而言如果认为是债权请求权(最高院法官们即如此认为),则在逻辑上为何会因物权而发生,此与请求权分类标准冲突。如果认为是物权请求权,则与最高院法官们就现行诉讼时效规定中债权请求权的理解不一致[27]。
其实对于请求权的分类并非仅此一种理解,比如有学者认为请求权分为具原权利性质的请求权和具救济权性质的请求权,前者为债权请求权,后者包括物上请求权和人身权上的请求权[28]。在比如有学者将依据请求权内容可将请求权径行分为:契约上的给付请求权、返还请求权、损害赔偿请求权、补偿及求偿请求权、不作为请求权等[29]。还有法官在其论述在此基础上进一步明确为债权请求权、返还请求权、损害赔偿请求权、补偿及求偿请求权、不作为请求权、人身请求权和其他请求权[30]。从以上分类可以看出,对于请求权的认识还是百花齐放的。
个人理解,请求权是诉讼时效制度的基石,正是由于对请求权的认识不一,所以诉讼时效制有很多方面难以规定的很清楚。不过法学理论最后还是要在司法实践中实现,所以,或许有关依据请求权发生原因的分出的包括债权请求权在内的分类方法尚有待细化和完善之处,但已经为司法实践所采纳,在没有更好归纳方法之前,维持司法认识的统一于司法实践仍是必要的。
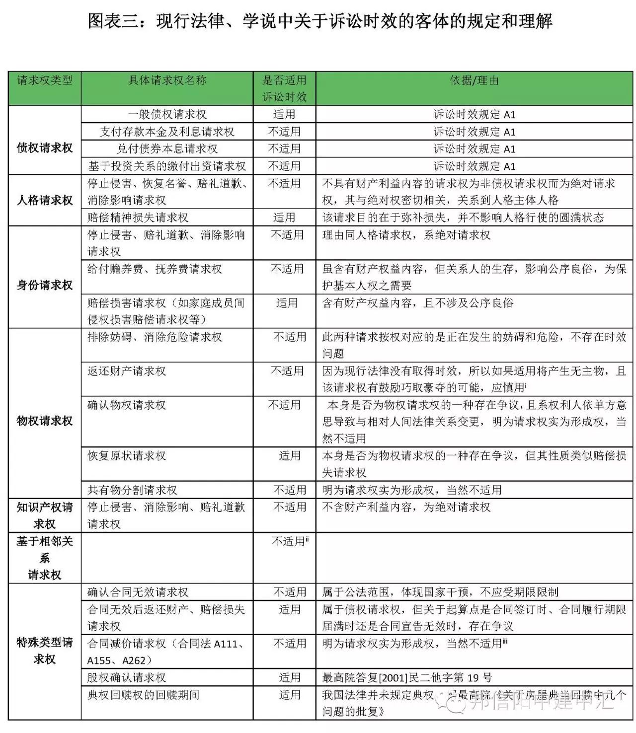
3.现行法律、学说中关于诉讼时效的客体的具体规定和理解
按照以上分类方法,就结合现行法律及本人所见的论著中各类权利适用诉讼时效问题的理解试作如下图表:

4.诉讼时效的效力
根据学者论著,诉讼时效的效力存在以下五种类型的立法例[34]:
(1)实体权利消灭说
《日本民法典》A167,债权因10年不行使而消灭;债权或所有权以外的财产权,因20年不行使而消灭;
《瑞士债法典》A127,凡已满10年的,债权已届时效期间;
对此,观点也有学者持不同意见,认为消灭的不是债权本身而是债权请求权,并认为债权请求权消灭和产生对债权请求权的抗辩权,是同一硬币的两面而已,据此其认为实体权利消灭说实际效果等于是阻却债权请求权。
(2)诉权消灭说(诉权消灭,实体权利尚在)
《法国民法典》A2262:一切物权或债权的诉讼,经过30年时效而消灭;
《意大利民法典》A2934:当权利人在法律故一定的期限内未行使权利,则每一个权利均基于消灭时效而消灭;
《匈牙利民法典》A325:时效完成的请求权,不能在法院强制执行;
1922《苏俄民法典》A44:起诉权,逾法律规定之期限而消灭;
诉权是当事人向法院的请求权,也是基本的宪法权利,宪法意义上的诉讼是种客观诉讼,类似与权利能力是一种不可被剥夺的资格,因此这里消灭的诉讼只能是具体的诉讼分为程序上的诉权(起诉权、反诉权、上诉权、答辩权等)和实体诉讼(胜诉权),此处为区别于胜诉权消灭说,消灭的诉讼就是程序上的起诉权,即当事人过了时效,有宪法上的起诉资格,但在具体某项权利上已经不符合起诉的条件,其结果对应法院不予受理或驳回起诉。
(3)胜诉权消灭说
我国原通说,就不展开了。
(4)抗辩权发生说(时效经过后,义务人取得拒绝履行的抗辩权)
为德国学者欧特曼(Oertmann)主张
旧《德国民法典》A222第1款以及新的《德国民法典》A214第1款,消灭时效完成,义务人有权拒绝给付;
台湾地区“民法典”A144第1款,时效完成,债务人得拒绝给付;
(5) 英美法上规定(主要是英国法,诉权消灭+实体权利消灭)
诉讼时效届满原则上消灭诉讼,但就土地基友提动产还例外的使权利本身消灭;
个人以为,就各国立法例看,诉讼时效的后果因各国历史情况不同,而规定不一,但以抗辩权发生为效力,与各国立法例融合性最好,并且还可以解决诉讼时效后,债务人自愿履行不生不当得利的问题。至于时效完成后请求权是否消灭的问题,学者见解不一,个人以为,就法律效果而论,由于抗辩权的存在,请求权已经不能发挥效用,因此其存在与否并无实际意义。
四、按下秒表的那一刻—诉讼时效的期间&起算问题
1.什么是期间
期间日用语中还是不太常用的,因为这是一个法律专有名词。按民法通则A154,民法所称的期间按照公历年、月、日、小时计算,规定按照小时计算期间的,从规定时开始计算。规定按照日、月、年计算期间的,开始的当天不算入,从下一天开始计算期间的最后一天是星期日或者其他法定休假日的,以休假日的次日为期间的最后一天。期间的最后一天的截止时间为二十四点。有业务时间的,到停止业务活动的时间截止。此外,民事诉讼法A82规定,期间包括法定期间和人民法院指定的期间。期间不包括在途时间,诉讼文书在期满前交邮的,不算过期。关于时间与期间,王泽鉴先生在其书中有一段表述,简洁明了,时间系重要的法律事实,时间是由期日与期间构成。期日,为可分或不可分的一定时间,乃时的静态,可喻为时之点;即某日、某时或某分,当然也可以是某秒;期间,指期日与期日之间而言,乃时间动态的一定长度,有其开始与终止,即某年某月至某某,或者若干年[35]。
2.特别法上的诉讼时效期间
如前所述,我国特别法和司法解释中一共规定了10种长短不一的诉讼时效期间,根据学者整理,特摘录如下[36]:

3. 诉讼时效期间的起算
明确了期间,也明确了期间的长短,那么剩下的问题什么时候才算按下秒表开始起算期间的那一刻,对此各国立法例有不同的回答,有学者整理如下[37]:
大陆法系:
(1)从请求权成立时起算(此时不以知道义务人身份为必要):旧《德国民法典》A198(除侵权之外的普通之债);
(2)从权利可行使时起算(仅法律上可行使,非权利人主观上的,并且不包括侵权行为所生的请求权)《日本民法典》A166、台湾地区“民法典”A128、《意大利民法典》A29435;
(3)从知悉或应知悉权利受侵害(及债务人)时起算:《瑞士债法》A60.1、旧《德国民法典》现行《德国民法典》A199自请求权成立及债务人知悉或在无重大过失情形应当知悉设定请求权事由和债务人人身的年度终止时起算(即现行德国法的诉讼时效都是从年度终止起算的,如一年的12月31日,也是蛮有特色的)。
英美法系:
(1)诉因产生之日;
(2)原告知悉之日(知悉指具体内容由法律规定,如人身伤害中要求伤害的情况、主观故意、被告身份等),一般知悉日都发生于诉因之后;
(3)原告发现之日(发现指针对欺诈、隐瞒及错误);
我国目前规定最主要还是民法通则、民通意见和诉讼时效规定。鉴于民法典·总则(草案)中对此也有明确,为方便对照,笔者将以上规定试列图表如下:

从立法草案规定来看,如果最终民法典按现有草案内容颁布实施,则原民通意见及诉讼时效规定的内容还将继续适用。
五、约定可以大于法定吗—诉讼时效的法定性
诉讼时效的法定性是指当事人是否可以通过约定改变诉讼时效制度的法定内容,是否可以约定预先放弃诉讼时效利益即事先约定债务人不享有诉讼时效权利或事先约定债务人不能以超过诉讼时效为由进行抗辩等内容。关于诉讼时效的法定性,从立法例看大陆法系一般禁止预先抛弃诉讼时效利益;英美法系中澳大利亚可以约定不援引时效抗辩,并根据禁止反言原则而发生效力,但受到严格的限制[38]。对此,目前司法实务中认为,时效制度虽然整体属于私法范畴,但系基于维系社会秩序公益之理由而设,所以关于时效的规定是强行法,具体以法定性[39]。现行法律规定上,民法通则和民通意见均没有涉及这个问题。诉讼时效规定A2则明确规定, 不得缩短或延长诉讼时效期间,也不得预先放弃诉讼时效利益,就此司法实务中算已有定论。民法典·总则(草案)A176,更为刚性的规定诉讼时效的期间、计算方法以及中止、中断的事由由法律规定,当事人约定无效。当事人对诉讼时效利益的预先放弃无效,但没有提及诉讼时效期间缩短或延长问题。根据学者研究,德国新债法允许对时效期间的长短进行约定,只是有底线期间的要求,并且此种情况正在为更多的国家立法例中采纳,因此上述立法草案中独不规定诉讼时效期间长短约定问题,是否意味着未来立法中就此问题将作出于现行司法实务不同的规定,可拭目以待。
六、到底动了谁得奶酪-诉讼时效的价值&援引问题
1.诉讼时效的价值
“法律只有在涉及价值的立场框架下才能被理解”(G.拉德布鲁赫[德国])
结合个人所见的教科书和论著,比较统一的观点是诉讼时效的价值主要有:
(1)维护即成权利的安定性,保全事实上的永续之状态;
(2)避免债务人举证的困难,同时减轻法院审理负担;
(3)给权利人施压,以免权利懈怠和权利上的睡眠者;
但个人以为,诉讼时效的出现难免出现“事实胜于权利”的情况,而就诉讼时效的历史演进看,不太可能是先想好理由,再设计制。诉讼时效源于罗马法,而罗马时效由于裁判官的任期有限,为配合裁判官诉讼应运而生,旧有制度在现代法律中被继承和发展,让人想起了黑格尔的那句话“存在即合理”,或许法律的传统的延续才是诉讼时效制度存在的根本原因,学者们总结出来的价值,只是在为这种传统寻求看似合理的脚注。也正因此,有关诉讼时效价值的争论一直没有停止过。
2.诉讼时效的援引
诉讼时效的援引即指诉讼时效是否需当事人(当然应该就是债务人)提出才能适用,还是法院可以依职权适用,即便法院不能依职权适用,法院是否可以向当事人事先释明。民法通则和民童意见对此问题是没有给予答案的。诉讼时效规定A3、A4则明文规定法院即不能依职权适用也不能事先向当事人释明。并且对于可当事人援引诉讼时效抗辩的审理阶段进行了明确规定,即以一般只能在一审中提出,二审提出必须要基于新证据证明时效逾期,未按前述规定,不得以诉讼时效为由提出再审或在再审中援引诉讼时效抗辩。民法典·总则(草案)中规定的非常原则,即人民法院不得主动适用诉讼时效的规定。但与诉讼时效规定是一脉相承的,由此可以明确法院不得主动适用诉讼时效已是共识。
七、障碍与救济—我国现行诉讼时效的特别之处
1.诉讼时效障碍
不可否认,诉讼时效的后果是权利的消减,对于债权人而言其不利是显而易见的。因此为了平衡债权人与债务人之间的权利义务,诉讼时效也存在债权人救济的途径,即诉讼时效的中止与中断,在法理上合称为诉讼时效的障碍。不过个人以为,对债务人而言或者的确构成了障碍,但就债权人来说,如果能挽回已经逝去的时间,自然是最好的救济吧。中止与中断的内容主要包括能够成中止、中断的法定事由,总体上讲,中止一般是客观事件,而中断一般为主观行为,内容较多,也就不展开了。
2. 我国现行诉讼时效的特别之处
凡事都有例外,中止和中断可以算诉讼时效的例外。但是在我国现行诉讼时效制度中还有一种例外中的例外,即诉讼时效的延长。民法通则A137规定有特殊情况的,人民法院可以延长诉讼时效期间。民通意见A175明文规定中止、中断和20年最长诉讼期间均可以适用延长规定。同时,民通意见A169进一步解释特殊情况指权利人由于客观的障碍在法定诉讼时效期间不能行使请求权。据学者研究,诉讼时效的延长为我国特有之规定。该规定是因历史原因造就,但因法律规定过于原则,司法实务中鲜有适用,为此,有学者提议,诉讼时效已经安排了中止、中断,再安排一个延长并无必要,建议在未来的民法典立法中不再予以规定。但目前看,民法典·总则(草案)A167中仍然继续沿用着民法通则的规定,具体是否会为最终立法采用,亦需留待立法决策。
待续
法律的每一条律文只有经解释才能适用于现实。“法律解释者都希望在法律中寻获其时代问题的答案。”(拉伦茨[德国])时值民法典·总则(草案)发布,最终的立法又会给出怎样的答案呢。诉讼时效作为联系实体与程序之桥梁的民法重要组成,还有好多内容需要进一步理解与学习,而这一切就都交给时间回答,不设时效了。
感谢团队刘芳律师给予的意见和启发。
注释:
[1] 王泽鉴:《民法总则》中国政法大学出版社2001年 第515页。原文讲的是消灭失效、除斥期间和权利失效。但就时效而言,一般特指消灭时效和取得时效,取得时效虽然系权利人因占有等事实经一定时间而取得权利,但就原权利人而言实为丧失,亦属权利减损,故言时效.
[2] 杨巍:《民法时效制度的理论反思与案例研究》 北京大学出版社 第41页,参考书中表述,略有改动.
[3] 《辞海》第六版 上海辞书出版社 2009年 第3557页,当然该词条下时效还有一个意思是某系合金经复杂物理过程富集或析出的过程等等,也是一个看不太明白的专业术语.
[4] 杨巍:《民法时效制度的理论反思与案例研究》 北京大学出版社 2015年 书中第三章.
[5] 葛承书:《民法时效—从实证的角度出发》法律出版社 2007年 第238-241页.
[6]《关于〈中华人民共和国民法总则(草案)〉的说明》中国人大网 2016年7月5日.
[7] 葛承书:《民法时效—从实证的角度出发》法律出版社 2007年,源自书中内容的小结.
[8] 《最高人民法院关于民事诉讼时效司法解释理解与适用》最高院民二庭编著,人民法院出版社 2015年,第20页.
[9] 关于最长诉讼时效期间,在很多教科书里表述为权利最长保护期间,参考有关论述以及现行民法通则和民法典·总则(草案)规定,均将该期间规定于诉讼时效一章并且紧邻诉讼时效期间的规定,民法通则A136为特别诉讼时效,接着A137规定本期间。而民法典·总则(草案)A167第一款规定普通时效期间(特殊时效期间未在规定,而是以法律处另有规定除外一句替代,留待特别法具体规定),该条第二款即为本期间。所以逻辑上个人以为采最长诉讼时效期间更为妥帖.
[10] 个人理解,时效不完成属于时效停止的下位概念,大致是说在时效即将完成前发生法定事由,时效停止计算,法定事由结束恢复时效计算,但给予一定的法定犹豫期,犹豫期满后时效才完成.
[11] 按16部特别法,3个月、6个月、1-6年、10年、20年总共10种.
[12] 杨巍:《民法时效制度的理论反思与案例研究》 北京大学出版社 2015年 书中附表一和附表二.
[13]葛承书:《民法时效—从实证的角度出发》法律出版社 2007年 第5-6页.
[14]杨巍:《民法时效制度的理论反思与案例研究》 北京大学出版社 2015年 第23页.
[15]葛承书:《民法时效—从实证的角度出发》法律出版社 2007年 参考第7-11页总结.
[16] 杨巍:《民法时效制度的理论反思与案例研究》 北京大学出版社 2015年 参考第26页—41页总结.
[17] 同15 第15页.
[18] 同16.
[19] 同17.
[20] 最高人民法院民二庭负责人就《最高人民法院关于审理民事案件适用诉讼时效制度若干问题的规定》答记者问(2008年9月1日).
[21] 王泽鉴:《民法总则》中国政法大学出版社2001年 第522页-523页。按书中介绍,台湾地区司法实践中,采德国立法例,物上请求权适用的诉讼时效,仅登记的不动产因登记具有公示公信力,所以不适用诉讼时效的规定.
[22] 张力 :《试论罗马法中的时效问题》 中国民商法网.
[23] 杨巍:《民法时效制度的理论反思与案例研究》 北京大学出版社 2015年 参考该书第151页—152页总结.
[24] 梁慧星:《民法总论》(第三版)法律出版社 2007版 第73页.
[25] 《最高人民法院关于民事诉讼时效司法解释理解与适用》最高院民二庭编著,人民法院出版社 2015年,第41页.
[26] 同23第153-154页.
[27]《最高人民法院关于民事诉讼时效司法解释理解与适用》最高院民二庭编著,人民法院出版社 2015年,第54页.
[28] 程啸,陈林:《论诉讼时效客体》 《法律科学》2000年第1期.
[29] 王泽鉴:《法律思维与民法实例》中国政法大学出版社 2001版 第68页-70页.
[30] 邹碧华:《要件审判九步法》 法律出版社 2010年版 第56-59页.
[31] 该观点引自《最高人民法院关于民事诉讼时效司法解释理解与适用》最高院民二庭编著,人民法院出版社 2015年,第54页,但也有学者持不同观点,如梁慧星著的《民法总论》(第三版)第244页中即采用台湾地区民法立法例,就返还原物请求权区分登记和非登记不动产,仅对于动产和非登记动产适用诉讼时效。该观点似为民法典·总则(草案)所采纳【详见A175(二)】,但考虑立法草案仍待讨论,故此处仍采用最高院法官们的理解。
[32] 梁慧星:《民法总论》(第三版)法律出版社 2007版 第245页.
[33] 也有学者持不同观点,认为合同法中该请求权与违约损害赔偿请全权并列,故应适用,此理由似不充分.
[34]葛承书:《民法时效—从实证的角度出发》法律出版社 2007年 第42-45页.
[35] 王泽鉴:《民法总则》中国政法大学出版社 2001年 第508页-509页.
[36] 图表摘录自杨巍:《民法时效制度的理论反思与案例研究》 北京大学出版社 2015年 第262页,表7-3.
[37]葛承书:《民法时效—从实证的角度出发》法律出版社 2007年 根据第136页-156页内容整理.
[38] 葛承书:《民法时效—从实证的角度出发》法律出版社 2007年 根据第129页-133页内容整理.
[39] 《最高人民法院关于民事诉讼时效司法解释理解与适用》最高院民二庭编著,人民法院出版社 2015年,第58页.
【本文仅作为交流学习之目的使用,文中观点不代表本所立场,亦非作者的正式法律意见。本文系邦信阳中建中汇律师原创文章,转载请注明作者信息及出处。】
