
2020年5月28日,十三届全国人大三次会议表决通过了《中华人民共和国民法典》(后简称“民法典”),这标志着我国即将步入法典时代。《民法典》将民法体系中的各部门法作出修订,并在《民法通则》基础上制定民法总则部分,将其汇总成为一部体系完整的法典。作为调整社会关系最为重要的一部基本法,《民法典》的条文变化对未来如何处理各类法律关系与纠纷争议有着极大影响。为更直观的感受《民法典》的条文变化,了解变化背后的立法意义,分析条文变化之后的影响,邦信阳中建中汇特推出“步入民法典时代——重点法条解读”系列文章,提炼《民法典》7编共1260条内容中的变化要点,并作出解析。
第406条
01
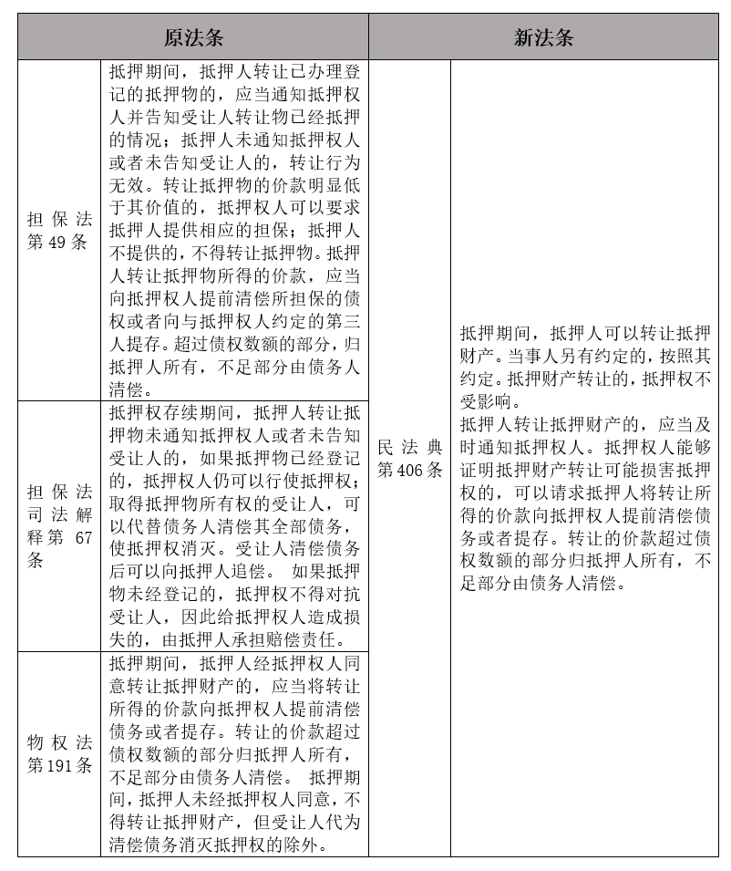
主要条文变动对照表

02
律师解读
抵押权是否具有追及力在我国民法上一直是一个值得探讨和不断经历演进的问题。担保法对于抵押期间的抵押物转让,采取的态度是未通知抵押权人或告知受让人的,转让行为无效。转让的价款用于提前清偿债务或提存,如有不足的由债务人清偿。因此,依照担保法的规定,不存在抵押权追及力的问题,要么转让无效,要么转让抵押物后就应当消灭抵押权;担保法司法解释变通规定了已经登记的抵押权具有追及力,并且增加了受让人的涤除权;物权法颁布后,对于抵押权是否有追及力又予以了回避,而是将担保法和司法解释的规定进行了糅合。
民法典第406条正式终结了这一持续数十年的争议,赋予了抵押权完整的追及力,即抵押财产转让的,抵押权不受影响。需要说明的是,抵押物是不动产的,抵押权须经登记才能生效。而在抵押登记未注销之前,登记部门不会受理转让变更登记,因此不动产抵押权不会触发追及力的问题。而即便是办理了登记的动产,仍然可能被转让,故抵押权的追及力主要实践意义在于动产抵押权。此外,由于未经登记的动产抵押权不得对抗善意第三人,其追及力自然也不能对抗抵押物的受让人。可见,除非受让人出于恶意,否则未经登记的动产抵押权无法发挥追及力。

长按下图识别二维码关注我们
© 上海邦信阳中建中汇律师事务所
本文仅作为交流学习之目的使用,文中观点不代表本所立场,亦非作者的正式法律意见。本文系邦信阳中建中汇律师原创文章,转载请完整注明作者信息及出处。
点击“阅读原文”,登录邦信阳中建中汇官网了解更多资讯