
第502条
确立合同报批义务的独立性
01
主要条文变动对照表

02
律师解读
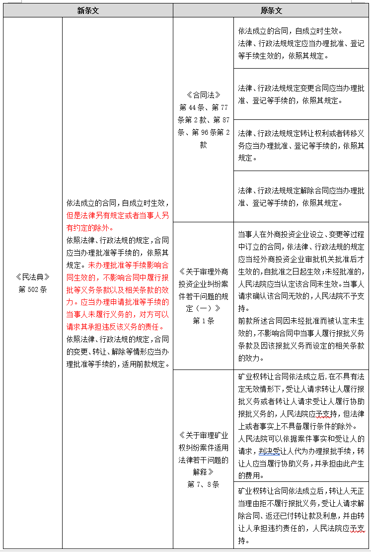
合同成立即生效是合同生效的基本原则,但也存在法律规定或合同约定特别生效要件的情形,前者如法律规定矿业权转让合同须经批准生效,后者如当事人约定合同须经公证生效等。合同法对此虽未明确规定,但司法实践中就此并无争议,《民法典》第502条第1款新增但书,明确“除有法定或约定合同生效要件的,合同自成立时生效”,更为严谨。
《民法典》第502条第2、3款吸纳了相关司法解释的规定,在立法层面确立了合同中报批义务条款的独立性,即合同成立后报批义务及与其关联的违约责任条款独立生效,不因合同未生效而丧失约束力。换言之,权利人仍有权请求负有报批义务的一方履行报批义务,促使合同生效,否则,由报批义务人承担违约责任。
由于《合同法》未作明确规定,对于合同未生效是否影响报批义务及相关条款的效力问题,早期司法实践存在较大争议。但是,2010年最高人民法院《关于审理外商投资企业纠纷案件若干问题的规定(一)》明确了外商投资企业设立、变更等过程中订立的合同未生效的,不影响合同中的履行报批义务条款的效力。2012年最高人民法院公报案例(陈允斗与宽甸满族自治县虎山镇老边墙村民委员会采矿权转让合同纠纷案)认为,案涉采矿权合同虽未生效,但合同约定的报批条款依然有效。2017年最高人民法院《关于审理矿业权纠纷案件适用法律若干问题的解释》第7条和第8条也确认了矿业权转让合同中报批条款的独立性规则。2019年的“九民会纪要”再次明确:须经行政机关批准生效的合同,合同中报批义务及未履行报批义务的违约责任等相关内容的条款独立生效。
可见,司法实践从遵循合同法的诚实信用原则出发,已明确报批义务独立性规则,有效制约了不守信的合同当事人恶意不履行报批义务。《民法典》第502条对报批义务独立性规则的吸纳是对我国多年司法实践的总结,并将其上升至法律层面。

长按下图识别二维码关注我们
© 上海邦信阳中建中汇律师事务所
本文仅作为交流学习之目的使用,文中观点不代表本所立场,亦非作者的正式法律意见。本文系邦信阳中建中汇律师原创文章,转载请完整注明作者信息及出处。
点击“阅读原文”,登录邦信阳中建中汇官网了解更多资讯