
2020年5月28日,十三届全国人大三次会议表决通过了《中华人民共和国民法典》(后简称“民法典”),这标志着我国即将步入法典时代。《民法典》将民法体系中的各部门法作出修订,并在《民法通则》基础上制定民法总则部分,将其汇总成为一部体系完整的法典。作为调整社会关系最为重要的一部基本法,《民法典》的条文变化对未来如何处理各类法律关系与纠纷争议有着极大影响。为更直观的感受《民法典》的条文变化,了解变化背后的立法意义,分析条文变化之后的影响,邦信阳中建中汇特推出“步入民法典时代——重点法条解读”系列文章,提炼《民法典》7编共1260条内容中的变化要点,并作出解析。
第464条
身份法上的协议可参照适用合同编规定
01
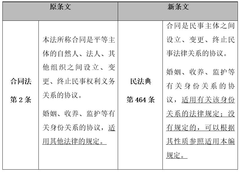
主要条文变动对照表

02
律师解读
《民法典》第464条第1款基本沿袭《合同法》第2条第1款对合同的定义,只是将“平等主体的自然人、法人、其他组织”概括为“民事主体”。
《民法典》第464条第2款则是亮点。针对婚姻、收养、监护等有关身份关系的协议,《合同法》第2条第2款并未规定在其他法律(即有关该身份关系的法律)没有规定的情况下能否适用合同法的规定,这是因为理论界对此始终存在争议。民法典第464条第2款则给出明确答案,即增加规定“(有关该身份关系的法律)没有规定的,可以根据其性质参照适用本编规定。”这一规定有助于充分发挥民法典合同编强大的体系效应和辐射力,具体阐述如下:
民事法律关系并不仅限于债权债务关系,还包括物权法、亲属法、继承法上的关系。《民法典》第464条第1款规定的合同不仅包括债权合同,还包括其他民事法律关系的合同,例如人格权法上的肖像权、姓名权许可使用合同、继承法上的遗赠扶养协议等。这些身份法上的协议,可能根据其性质完全能够适用合同编的相关规定,例如合同成立和生效的规则、履行障碍规则、违约金规则、解除终止规则等。此时,相关身份关系的特别法,就不必重复作出规定,参照适用合同编的相关规定就能解决问题。
当然,“根据其性质参照适用”也表明需要具体问题具体分析,而某些身份法上的协议究竟其性质上能否参照适用合同法上的规则,并不是显而易见的,会存在很大的争议。举例来说,实务中对于夫妻之间的忠诚协议约定的违约金条款(“如夫妻一方出轨,则向另一方支付违约金”)能否参照适用合同法有关违约金的规定,存在着两种截然对立的观点。否定说认为,适用违约金条款会导致身份关系金钱化,违反身份关系的本质属性;而肯定说则认为,该条款属于意思自治的产物,理应适用合同法上的违约金规定。因此,针对这一问题的司法裁判规则也很不统一,仍有待学界和司法实务界的进一步研究和探索。
需特别注意的是:
其一,由于身份协议并不属于合同编所称“合同”的范畴,换言之,合同编所称的“合同”等于最广义的合同除去婚姻、收养、监护等身份协议,因此无法直接适用《民法典》第464条第2款,而是“参照适用”。
其二,婚姻、收养、监护等身份法上的财产关系协议,如夫妻财产协议、家庭成员分家析产协议等,因其纯粹属于财产契约可直接适用合同编的有关规定,而不是此处的“参照适用”。

长按下图识别二维码关注我们
© 上海邦信阳中建中汇律师事务所
本文仅作为交流学习之目的使用,文中观点不代表本所立场,亦非作者的正式法律意见。本文系邦信阳中建中汇律师原创文章,转载请完整注明作者信息及出处。
点击“阅读原文”,登录邦信阳中建中汇官网了解更多资讯