
第1019条
肖像权与著作权的冲突解决规则
01
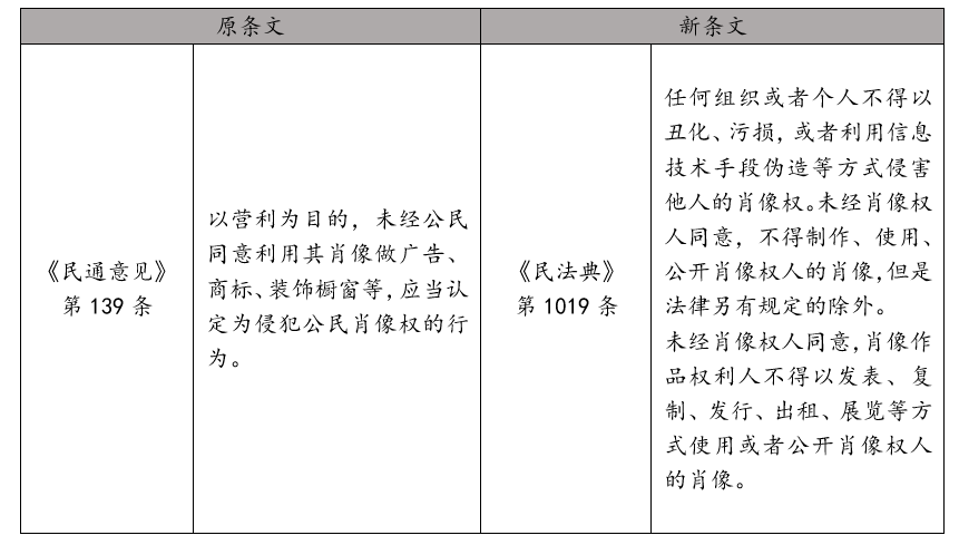
主要条文变动对照表

02
律师解读
《民法典》第1019条系肖像权与著作权冲突的解决规则。著作权与肖像权的冲突在实践中比较常见,比如,我们在照相馆拍照时,常常会看见照相馆将一些已经拍好的照片用作展示,但是,倘若照相馆未经顾客同意就把顾客的照片用于宣传展示,就有可能涉及肖像权侵权问题。
第1019条第2款所说的“肖像作品权利人”即指以具有独创性的方式将肖像权人的肖像通过摄影、绘画等方式所固定下来的肖像作品的著作权人,根据《著作权法》的规定,著作权人就其作品享有发表、复制、发行、出租、展览等权利,著作权人可以自由行使。但是,任何自由都不是绝对的,任何权利都以他人的权利为界限。在涉及肖像权的作品上,考虑到对肖像权人人格尊严的特殊保护,即便是著作权人也不能恣意行使权利。在前些年一度闹得沸沸扬扬的“裸模状告画家”案中,画家王某某为一位模特拍摄了一组裸照,并在此基础上进行创作了系列油画作品,作品展出后,受到业界好评,随后,油画被公开展览、刊登、拍卖。但之后模特起诉画家,认为画家未经其许可擅自展出其裸照作品,侵犯了模特的肖像权、隐私权等权利,要求画家停止侵权行为、登报赔礼道歉,并赔偿50万元。本案一审法院支持了原告的诉讼请求,但在当时,学界的主流意见认为,肖像权人既然同意他人将其肖像制作成为作品(如充当人体模特),就推定其同意著作权人发表、复制、发行、展览等。比如,中国人民大学杨立新教授认为:“模特原则上不可以对以其为原型的绘画作品、雕塑作品、摄影作品主张肖像权,因为当他同意成为模特的时候,就视为已经让渡了作品的肖像权。”北京航空航天大学龙卫球教授亦认为:“如果没有特别约定,以人体模特为原型创作的作品可以视为艺术品公开。”
但《民法典》第1019条第2款显然确立了与学说观点不同的裁判规则。本条在著作权人和肖像权人之间,作出了倾斜保护肖像权人的选择,明确肖像权作为人格权应当优先于著作权加以保护,更加符合人格权编保护人格尊严的立法目的。

长按下图识别二维码关注我们
© 上海邦信阳中建中汇律师事务所
本文仅作为交流学习之目的使用,文中观点不代表本所立场,亦非作者的正式法律意见。本文系邦信阳中建中汇律师原创文章,转载请完整注明作者信息及出处。
点击“阅读原文”,登录邦信阳中建中汇官网了解更多资讯