
自新型冠状病毒引起的肺炎疫情(“新冠疫情”)爆发以来,各行各业的经营受到了严重的影响,尤其是像餐饮、娱乐等通过聚集性消费的行业,更是受到了严重的打击。由于疫情防控期间,企业没有经营收入来源,固定成本的正常支出使得企业的经营压力剧增。那么在此情况下,用人单位从保证自身存续的角度,考虑以劳动合同法第四十条第三项或第四十一条的规定,以“劳动合同订立时所依据的客观情况发生重大变化”或“生产经营发生严重困难”为由解除与劳动者之间的劳动关系,是否具有合法性需要进一步进行分析。那么在新冠疫情下,用人单位通过此种方式解除劳动关系是否违反劳动合同法的规定,需要根据不同的情况进行分析。
劳动合同法第四十条规定如下:
有下列情形之一的,用人单位提前三十日以书面形式通知劳动者本人或者额外支付劳动者一个月工资后,可以解除劳动合同:
(一)劳动者患病或者非因工负伤,在规定的医疗期满后不能从事原工作,也不能从事由用人单位另行安排的工作的;
(二)劳动者不能胜任工作,经过培训或者调整工作岗位,仍不能胜任工作的;
(三)劳动合同订立时所依据的客观情况发生重大变化,致使劳动合同无法履行,经用人单位与劳动者协商,未能就变更劳动合同内容达成协议的。
根据上述规定,此次新冠疫情是否会导致用人单位与劳动者之间订立劳动合同时所依据的客观条件发生重大变化,是用人单位能否以劳动合同法第四十条解除与劳动者之间劳动合同的前提。因此,对于“客观情况发生重大变化”的理解或认定,对于用人单位能否以此来解除合同具有直接的影响。
从合同法的角度,客观情况发生重大变化,可以是情势变更,即因无法预见的、非不可抗力造成的不属于商业风险的重大变化[1],也可以是不可抗力,即不能预见、不能避免并不能克服的客观情况[2]。而从劳动法的角度,由于用人单位与劳动者之间并不是完全对等的状态,因此,对于客观情况发生重大变化的适用范围可能更为狭窄。
根据原劳动部办公厅发布的《关于〈劳动法〉若干条文的说明》【劳办发〔1994〕289号】第二十六条对“客观情况”作出了说明,即发生不可抗力或出现致使劳动合同全部或部分条款无法履行的其他情况,如企业迁移、被兼并、企业资产转移等。但该条同时排除了“用人单位濒临破产进行法定整顿期间或者生产经营状况发生严重困难”的情形。
因此,根据该条规定,不可抗力以及用人单位迁移、被兼并等情形,均可以被认定为重大情况发生重大变化。
根据全国人大常委会法工委发言人对于如何应对因此次新冠疫情影响导致无法履行正常履行合同义务的情况时表示,此次新冠疫情属于不能预见、不能避免并不能克服的不可抗力。
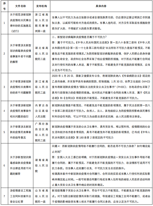
此外,就此次疫情,部分省市的高级人民法院先后通过会议纪要或问题解答的方式对新冠肺炎疫情的法律性质作出了认定。

虽然上述各地法院基本上一致认为此次新冠疫情属于不可抗力。但各地法院的相关会议纪要等文件能否适用或参照适用于因新冠肺炎疫情引起劳动纠纷,存在一定的争议。但同样,企业以新冠疫情为由以此作为签订合同时客观情况发生重大变化而解除劳动合同在理论上存在可适用的空间。
但即使此次新冠疫情构成不可抗力进而导致用人单位与劳动者之间签订劳动合同时的客观情况发生重大变化,企业仍需要与员工进行协商,在协商不成的情况下,方可提前三十日通知或额外支付劳动者一个月的工资后才可以解除劳动合同。否则,企业仍存在被认定为违法解除劳动合同的可能性。
劳动合同法第四十一条规定如下:
有下列情形之一,需要裁减人员二十人以上或者裁减不足二十人但占企业职工总数百分之十以上的,用人单位提前三十日向工会或者全体职工说明情况,听取工会或者职工的意见后,裁减人员方案经向劳动行政部门报告,可以裁减人员:
(一) 依照企业破产法规定进行重整的;
(二) 生产经营发生严重困难的;
(三) 企业转产、重大技术革新或者经营方式调整,经变更劳动合同后,仍需裁减人员的;
(四) 其他因劳动合同订立时所依据的客观经济情况发生重大变化,致使劳动合同无法履行的。
裁减人员时,应当优先留用下列人员:
(一) 与本单位订立较长期限的固定期限劳动合同的;
(二) 与本单位订立无固定期限劳动合同的;
(三) 家庭无其他就业人员,有需要扶养的老人或者未成年人的。
用人单位依照本条第一款规定裁减人员,在六个月内重新招用人员的,应当通知被裁减的人员,并在同等条件下优先招用被裁减的人员。
在新冠疫情下,企业为了配合政府实施管控措施,导致自身经营发生困难的,可根据上述规定采取经济性裁员。例如北京K歌之王发布的《总经理致全体员工的一封信》可以被视为企业按照劳动合同法第四十一条拟解除与员工之间的劳动关系,但该行为合法性仍有待商榷。
根据劳动合同法第四十一条的规定,用人单位裁员达20人以上或裁员人数占企业人数10%以上的情况下,才可适用该条规定。同时,若企业拟采用该条规定进行裁员的,应当按照该条规定以及《企业经济性裁减人员规定》通过以下程序进行:
1. 提前三十日向工会或者全体职工说明情况,并提供有关生产经营状况的资料(如财务报表、审计报告等用以证明企业的经济状况);
2. 提出裁减人员方案,内容包括:被裁减人员名单,裁减时间及实施步骤,符合法律、法规规定和集体合同约定的被裁减人员经济补偿办法;
3. 将裁减人员方案征求工会或者全体职工的意见,并对方案进行修改和完善;
4. 向当地劳动行政部门报告裁减人员方案以及工会或者全体职工的意见,并听取劳动行政部门的意见;
5. 由用人单位正式公布裁减人员方案,与被裁减人员办理解除劳动合同手续,按照有关规定向被裁减人员本人支付经济补偿金,出具裁减人员证明书。
根据上述规定,若企业因为受到新冠疫情的影响而将难以存续的,可考虑通过上述程序采取经济性裁员的方式以保证能够继续经营的可能。但同时,用人单位也应当向被裁员工支付相应的经济补偿以保证员工的合法权益。
虽然企业可以根据自身情况,适用劳动合同法第四十条及第四十一条解除劳动合同,但法律对于企业用工自主权同样作出了限制。同样,在新冠疫情下,为了保护劳动者的合法权益,人社部门对于企业自主用工权利同样依据具体情况作出了限制。
根据《人力资源社会保障部办公厅关于妥善处理新型冠状病毒感染的肺炎疫情防控期间劳动关系问题的通知》(人社厅发明电[2020]5号)第一条的规定,对新型冠状病毒感染的肺炎患者、疑似病人、密切接触者在其隔离治疗期间或医学观察期间以及因政府实施隔离措施或采取其他紧急措施导致不能提供正常劳动的企业职工,企业应当支付职工在此期间的工作报酬,并不得依据劳动合同法第四十条、四十一条与职工解除劳动合同。在此期间,劳动合同到期的,分别顺延至职工医疗期期满、医学观察期期满、隔离期期满或者政府采取的紧急措施结束。
因此,企业对于有前述情况的员工无法适用劳动合同法第四十条及第四十一条的规定解除与该名员工之间的劳动合同。
结 语
新冠疫情的爆发对于诸多企业的经营造成了严重的打击,对于部分企业来说确实存在难以为继的情况。在此情况下,企业与员工之间也需要多一份的谅解,双方之间可以通过协商一致,采取停工待岗、调整薪酬等措施以克服目前的艰难处境。从员工的角度来说,其最基本的生活来源可以得到保障;从企业的角度来说,可以减少成本,也保证了疫情结束之后其能够尽快回到正常的经营轨道中。
[1]《最高人民法院关于适用<中华人民共和国合同法>若干问题的解释(二)》第二十六条,合同成立以后客观情况发生了当事人在订立合同时无法预见的、非不可抗力造成的不属于商业风险的重大变化,继续履行合同对于一方当事人明显不公平或者不能实现合同目的,当事人请求人民法院变更或者解除合同的,人民法院应当根据公平原则,并结合案件的实际情况确定是否变更或者解除。
[2]合同法第一百一十七条第二款:本法所称不可抗力,是指不能预见、不能避免并不能克服的客观情况。


长按下图识别二维码关注我们
© 上海邦信阳中建中汇律师事务所
本文仅作为交流学习之目的使用,文中观点不代表本所立场,亦非作者的正式法律意见。本文系邦信阳中建中汇律师原创文章,转载请完整注明作者信息及出处。
点击“阅读原文”,登录邦信阳中建中汇官网了解更多资讯