
邹 璐 上海邦信阳中建中汇律师事务所 律师助理
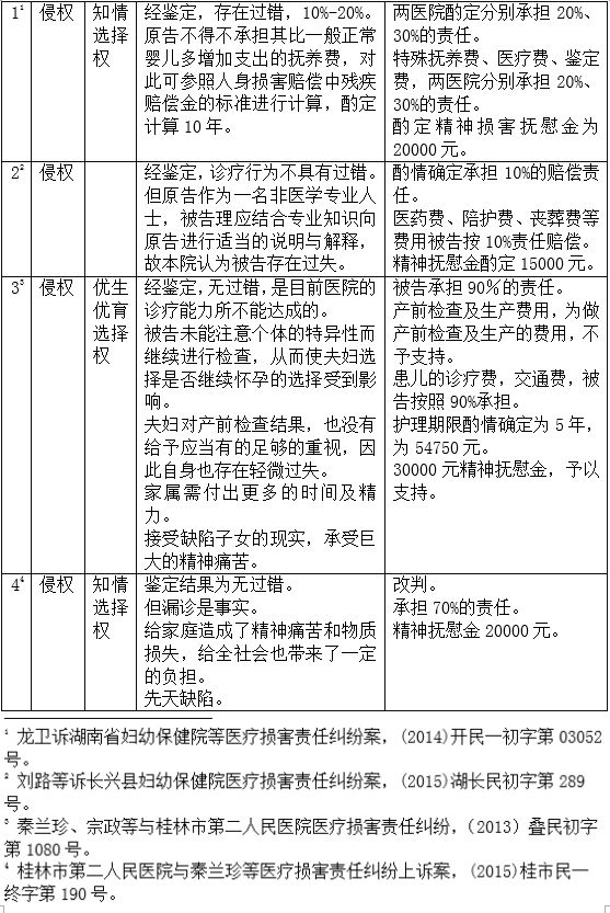
“不当出生”是指孕妇为了产下健康的胎儿而至医院进行产前检查,但在现代医疗条件发展程度允许的情况下,单纯由于医务人员的过失没有检测出胎儿有先天缺陷的可能或检查出此可能却没有将其胎儿的告知父母,导致婴儿生而残障。“不当出生”之诉与一般的医疗侵权责任之诉不同,因为婴儿的缺陷乃先天疾病,而非由医务人员的医疗行为造成,在医务人员进行产前检查前,婴儿的该种缺陷已经存在。
“不当出生”之诉最早出现于美国,随着我国母婴保护条例的出台以及优生优育政策的不断强化,笔者通过案例检索发现近年来我国“不当出生”之诉的数量呈大幅上升趋势,但由于我国法律对此却没有明文规定,司法实践中“不当出生”之诉同案不同判的现象非常严重,几乎完全相似的案情,但判决结果却大相径庭。为此笔者针对司法实践中的若干“不当出生”的案例进行了梳理就相关问题提出观点,供各方交流讨论。
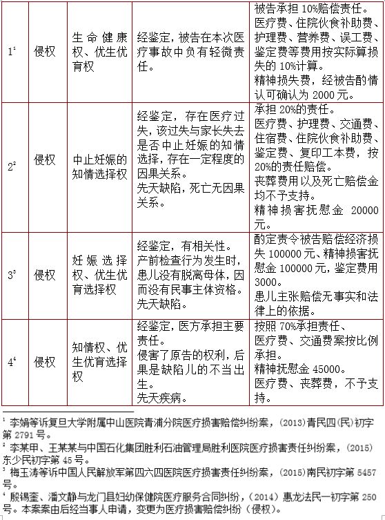
▋(一)案由为医疗服务合同纠纷

▋(二)侵权之诉,法院在鉴定机构给出的比例内确定赔偿比例。

▋(三)侵权之诉,鉴定机构没有给出具体比例,法院酌定。

▋(四)侵权之诉,法院的判决和鉴定机构的意见不同甚至相反。

▋(五)不承认此类案件,驳回患儿父母全部诉讼请求。

“不当出生”之诉可以是医疗服务合同纠纷之诉,即违约之诉。因双方当事人之间存在明示或默示的合法有效的医疗服务合同,双方意思表示一致,法律关系合法有效。[1]孕妇缴纳医疗费用进行产前检查,目的即为知晓胎儿当时健康状况,而医务人员由于自己的过失没有检查出胎儿可能存在先天缺陷,或检查出缺陷但却没有告知父母,导致诞生的婴儿“生而残障”,从而使父母蒙受了纯粹的财产上的损失,构成加害给付。因此可根据我国合同法[2]的规定,要求医疗机构及医务人员承担违约损害赔偿责任。[3]德国以及我国台湾地区在“不当出生”之诉中,皆仅仅支持当事人以违约责任为请求权基础请求赔偿。
“不当出生”之诉亦可以是医疗损害赔偿纠纷之诉,即侵权之诉。因医生存在加害行为,父母确实承受了物质和精神上不利益的损害,损害与医务人员的过失的产前检查医疗行为存在因果关系,而医务人员也存在过错。
我国现行合同法[4]以及合同法的司法解释[5]对违约责任与侵权责任竞合做出了明确的规定。根据法条,笔者总结我国在侵权责任与违约责任发生竞合时采以下立场:1、采请求权竞合学说,两种请求权是独立存在的,但当事人只能选择其中一种。2、法律本着尊重意思自治,尊重当事人意愿的理念,将请求权基础的选择权交给当事人自己。3、即便已经进入诉讼阶段,当事人变更请求权的意思表示也能得到法院的准许,但应当在规定的时间内。
违约责任与侵权责任在责任的成立要件、最终的赔偿范围、请求权主体的资格、免责条款的效力等许多方面存在诸多细微的不同,这些不同也当然的体现在“不当出生”之诉中。
第一,在成立要件方面,合同法采用严格责任,不要求违约方具有过错,也不要求损害结果的发生,没有履行合同规定的义务又不属于免责条款的范畴即构成违约。而医疗侵权采过错原则,也即医疗机构和医务人员存在过错才将承担侵权责任,要求以过错的存在为前提。而且侵权责任也同时要求有损害的发生,“不当出生”中的损害内容又存在非常大的争议,这也就是违约责任被用来主张来处理“不当出生”之诉的最主要的原因。但是,我国医疗侵权虽采过错原则,但是根据法律[6]的规定采举证责任倒置原则,即需要医疗机构和医务人员证明自身没有过错,并没有加重受害人的举证负担,不存在举证难的问题。“不当出生”中的损害虽现在还没有完全的定论,但损害是确实存在的,父母确确实实承受了物质和精神上的不利益,损害是确实发生的。
第二,赔偿范围方面,我国合同法规定的赔偿范围包括除了因违约造成的损失还包括可预见的损失。[7]因此“不当出生”之诉中,孕妇的损失包括怀孕费用的直接损失,也包括日后抚养先天残障的孩子的可预见的损失,即特殊抚养费用等。我国侵权责任法确定的赔偿范围则包括物质损失和精神损失两大类。“不当出生”之诉中,父母除了要承受比抚养一个健康的孩子更巨大的经济压力之外,在精神层面也承受着巨大的不利益,需要面对更大的社会舆论压力,自身也将花费更多的心力,因此“不当出生”中的精神损害应该获得赔偿,而精神损害只有基于侵权责任才有法可依。虽然在英美法国家对精神抚慰金存在例外情况的规定,即合同本身的目的是为了快乐的享受或为了痛苦的摆脱,违约责任也可以包括精神损害赔偿。[8]但是我国并没有这样的例外规定,精神抚慰金在违约责任中并不能被支持。
第三,请求权主体方面,合同的相对性原则将请求权主体局限在母亲。因医疗服务合同中的主体局限在母亲,这显然不利于父亲的利益的维护。在“不当出生”之诉中,父母承受的物质和精神上的不利益是相同的,父亲的合法权益理应得到尊重。父亲的请求权主体的地位在侵权责任中没有任何障碍,在诉讼中没有实体权利和程序权利的冲突和衔接问题。
第四,免责条款的效力方面。合同强调意思自治,因此法律对合同规定的免责条款一般表示尊重,即允许当事人对责任的承担做出特别的约定(除合同条款外),因此若“不当出生”之诉中的医疗服务合同中明确约定医疗机构及医务人员不保证产检结果百分之百的准确性,那么受害人就处在相当被动的地位。而在侵权责任中,则无需考虑约定,只要满足侵权责任的构成的要件,满足基本的法律构成问题,那么侵权责任即应发挥其弥补损害的作用。
综上所述,对“不当出生”之诉中存在违约责任与侵权责任的请求权基础的竞合,而通过笔者的比较,侵权责任在“不当出生”之诉中更适合我国国情,更能使受害者的权益得到保护。
“不当出生”是一种非常新型的医疗侵权纠纷案件。它不属于医疗事故,因为孩子的残障是先天缺陷造成的,而不是由医务人员的诊疗行为造成的,先天缺陷在诊疗行为进行前已经客观存在。它与“不当生命”不同,因为孩子自身没有请求权,孩子的生命是有尊严的是无价的,他不能认为自己没出生比出生更好。它与“不当怀孕”亦不同,因为父母想要拥有一个孩子,而且是一个健康的孩子。
我国“不当出生”之诉的数量越来越多,近年来更是呈大幅上升趋势。但法院的判决结果却大相径庭。这主要是由于三个原因造成的,第一是对“不当出生”赔偿的正当性本身存在争议。第二是对专业的鉴定意见的过度信赖,而鉴定机构没有清楚地认识到其判断的不应是医生的诊疗行为与婴儿的先天缺陷之间是否有因果关系,而是应当主要判断根据当下医疗科技的发展情况以及水平,医务人员能否在产前检查中发现婴儿存在先天缺陷的可能。第三是对精神损害赔偿的正当性在争议。
“不当出生”在请求权方面存在侵权责任和违约责任的竞合,但是通过分析成立要件、赔偿范围、请求权主体、免责条款的效力的区别,笔者认为在我国根据侵权责任更能保护被侵权人的合法权益,更适合我国的国情。因为我国医疗损害侵权责任采举证责任倒置原则,医务人员和医疗机构需要证明自己没有过错才能不承担责任,当事人不存在举证难的问题。侵权责任中,父亲作为请求权主体没有任何程序以及实体的障碍,父母的精神损害赔偿也能得到我国侵权责任法的支持。
“不当出生”中的加害行为是因为医务人员违背自己的法定义务(具体则包括与当时医疗水平相适应的诊疗义务、告知义务、提出终止妊娠的义务)而产生的。损害的对象不是孩子的先天缺陷,更不是孩子的出生,而是父母的知情权,从而使获得一个健康孩子的物质和精神利益丧失。医务人员违法的诊疗行为和“不当出生”中的损害具备相当的因果关系。而医务人员的过失是因为其没有尽到高度的注意义务。
“不当出生”之诉的物质损害赔偿主要包括怀孕费用、一般抚养费用、特殊抚养费用、丧葬费用四个部分。怀孕费用应当得到赔偿,时间从第一次做出错误的产前检查决定起算,到孕妇分娩为止的全部费用。一般抚养费用不应得到法院的支持,父母对子女的抚养义务是法律明文规定的,不能将其从实质上转移给医疗人员和医务机构。特殊抚养费用应当得到赔偿,即比抚养一个健康的孩子多付出的费用,包括护理费,康复费用、治疗费用、残疾器具辅助费用等。丧葬费用也应当获得赔偿。父母的精神损害赔偿同时也具备正当性。因为抚养一个残疾的孩子确实要承受更大的社会舆论压力,要付出更多的精力,确实承受了巨大的精神痛苦。
对“不当出生”之诉予以肯定并没有贬低“生而残障”婴儿的生命的价值和尊严,反而是通过给予补偿的方式,使其获得更好的治疗,使其有机会重新拥有获得健康生命质量的机会,让他重回健康才是对他最大的保护和尊重。
生活的复杂远远超过我们的想象,世界日新月异的变化,正在以前所未有的速度向法律发起挑战。当如“不当出生”这样的新型案件出现,法律工作者应当予以重视,并通过不断地努力,将其适应现有的法律体系,使其有法可依,使公民在每一个具体的案件中都能切实感受到公平正义。
[1] 金福海、邵冰雪:《错误出生损害赔偿问题探讨》,载《法学论坛》2006年第6期。
[2] 《中华人民共和国合同法》第107条:“当事人一方不履行合同义务或者履行合同义务不符合约定的,应当承担继续履行、采取补救措施或者赔偿损失等违约责任。”
[3] 最高人民法院民一庭主编:《民事审判指导与参考》(总第35集),法律出版社2009年版。
[4] 《中华人民共和国合同法》第122条:“因当事人一方的违约行为,侵害对方人身、财产权益的,受损害方有权选择要求其承担违约责任或者依照其他法律要求其承担侵权责任。”
[5]《中华人民共和国合同法司法解释一》第30条:“在发生责任竞合时,债权人在违约责任与侵权责任中选择其一向法院起诉后,在一审开庭以前又将诉讼请求变更为另外一种责任性质的,法院应当准许。”
[6] 《最高人民法院关于民事诉讼证据的若干规定》第4条第8款:“因医疗行为引起的侵权诉讼,由医疗机构就医疗行为与损害结果之间不存在因果关系及不存在医疗过错承担举证责任。”
[7] 《中华人民共和国合同法》第113条:“当事人一方不履行合同义务或者履行合同义务不符合约定,给对方造成损失的,损失赔偿额应当相当于因违约所造成的损失,包括合同履行后可以获得的利益,但不得超过违反合同一方订立合同时预见到或者应当预见到的因违反合同可能造成的损失。”
[8] 汪洁琼:《“不当出生”案件之法律规制问题探究》,载《学术交流》2013年第10期。
【本文仅作为交流学习之目的使用,文中观点不代表本所立场,亦非作者的正式法律意见。本文系邦信阳中建中汇律师原创文章,转载请完整注明作者信息及出处。】
