
顾炜程 上海邦信阳中建中汇律师务所 律师
根据劳动合同法的规定,企业与劳动者建立劳动关系,应当签订书面劳动合同。与劳动者签订书面劳动合同是企业应当履行的法定义务。书面劳动合同是明确用人单位和员工之间权利义务的主要依据,不仅有利于保护劳动者的合法权益,同时也是企业减少自身运营风险的手段之一。笔者根据法律规定并结合各地的审判实践,对未签订劳动合同情形下,企业应当支付双倍工资的情形进行简要分析。
一、未签订书面劳动合同,劳动者可以主张双倍工资
根据劳动合同法规定,用人单位应当在用工之日起一个月内与劳动者签订书面劳动合同。那么在用人单位用工之后未与劳动者签订书面劳动合同的情况下,劳动合同法赋予了劳动者向用人单位主张自用工之日起满一个月的次日至补签书面劳动合同的前一日期间的双倍工资的权利。
但上述请求支付双倍工资的期间最长不超过十一个月。因为在自用工之日起满一年后,用人单位仍未与劳动者签订书面劳动合同的情况下,劳动者与用人单位之间已经被视为订立了无固定期限的劳动合同。劳动者即无法再主张双倍工资。

如图所示,假设员工A于2016年5月1日与公司建立劳动关系,之后公司一直未与A签订书面劳动合同。若A一直在公司工作至2017年4月30日以后,那么A最多可以向公司主张自2016年6月1日至2017年4月30日之间的双倍工资。若公司与A在2016年10月9日补签了劳动合同,则A可以向公司主张自2016年6月1日至2016年10月8日之间的双倍工资。
上述情况是在劳动者与用人单位建立劳动关系之始就未签订书面劳动合同的情况下,用人单位应当承担支付双倍工资的责任。那么当用人单位与劳动者签订了书面劳动合同,且在合同到期后未续订且劳动者继续在用人单位工作的情况下,用人单位是否要承担支付双倍工资的责任呢?劳动合同到期后未续订存在两种情况,一种为劳动者与用人单位只签过一次固定期限的劳动合同,该合同到期后未续订;另一种为劳动者与用人单位已经签订了两次固定期限劳动合同,在第二次签订的合同到期后未续订。在此情况下,劳动合同法并没有明确规定用人单位和劳动者各自责任的承担。各地对于劳动合同到期后未续签的情况下,用人单位该承担何种责任也存在不同的规定。
二、未续订劳动合同情形下,双倍工资该如何主张
用人单位在劳动合同到期后未与劳动者续订劳动合同存在两种情形,第一种是劳动者在与用人单位在第一次劳动合同到期后,用人单位未与劳动者续订书面劳动合同的情形;另一种是用人单位与劳动者第二次劳动合同到期,用人单位应当与劳动者签订无固定期限劳动合同而未签订的情形。
在第一种情形下,不同地区所规定的劳动者可以主张的双倍工资差额存在着差异。如北京地区,则劳动者有权主张自劳动合同期满的次日起至补签书面劳动合同的前一日的双倍工资,但最长不超过十二个月。

如图所示,若员工与A的前一份合同于2016年4月30日到期,到期后公司一直未与A续订书面劳动合同,则员工A可以向公司主张2016年5月1日至2017年4月30日之间的双倍工资。若公司于2016年12月1日与A补签了书面劳动合同,则员工A可以主张2016年5月1日至2016年11月30日之间的双倍工资。
在上海地区,上海法院在审判实践中对于在劳动合同到期后未续签的情况下,公司应当承担的责任还是参照劳动合同法第八十二条的规定,支付双倍工资的计算期限自应续签书面劳动合同之日的次日起[1]。江苏省高级人民法院以及浙江省高级人民法院对于在上述情况下劳动者可以主张的权利基本相同,即用人单位超过一个月不满一年未与劳动者订立书面劳动合同,劳动者可以向用人单位请求支付二倍工资。[2]
在第二种合同到期后未续签的情况下,即用人单位应与劳动者签订无固定期限合同而未签订的,根据《劳动合同法》第八十二条第二款的规定,用人单位自应当订立无固定期限劳动合同之日起向劳动者每月支付二倍的工资。
三、应当支付双倍工资差额的例外情形
当然,未签订或者未续签书面劳动合同并不当然一定导致用人单位必须向劳动者支付双倍工资的法律责任。在下列几种情形下,用人单位可以免除因未签订书面劳动合同而应当支付双倍工资的责任:
1、用人单位有充分证据证明未续订劳动合同是因为劳动者自身的原因导致的。若用人单位能够举证证明是由于劳动者存在拒绝续签、找人代签或者负有管理员工的高管利用职权故意不签署书面劳动合同等情形的,则劳动者无权要求公司承担支付双倍工资的责任。但此种情况对于用人单位来说需要承担举证责任。因此,用人单位在日常管理过程中应当注意保存好要求劳动者签署劳动合同的相关文件、邮件记录等材料。
2、劳动者有劳动法合同法第四十二条情形而用人单位未签订书面合同的。根据劳动合同法第四十五条的规定,若劳动合同期满的同时,符合第四十二条情形之一的,劳动合同自动延续至相应的情形消失时止。因此,用人单位若在上述情形下未与劳动者签订书面劳动合同,则可以免除支付双倍工资的责任。但在上述情形消失后,员工仍在原单位工作的,则在上述情形消失后的一个月内,用人单位仍有与劳动者签订书面劳动合同的义务。
3、劳动合同中约定了期满后自动延续的。若用人单位和劳动者在书面劳动合同中约定了合同到期延续,且劳动者在合同期满后继续在原用人单位工作的,视为双方重新签订了一份合同。[3]
4、未建立劳动关系的情形。若在校生利用业余时间通过勤工俭学的方式为企业提供服务,企业因此向其支付相应的报酬。根据相关规定,在校生与企业之间并不因此建立劳动关系。[4]此外,用人单位招用已经依法享受养老保险待遇或领取退休金的人员的,双方之间也不因此建立劳动关系。[5]在劳动关系主体条件不满足的情形下,劳动关系未建立,用人单位自然无需承担未签订书面劳动合同的法律责任。
5、 非全日制用工的情形。根据《劳动合同法》第六十九条的规定,非全日制用工双方当事人之间可以以口头方式订立协议,明确双方权利义务。
6、劳动者主张双倍工资差额超过诉讼时效。根据相关法律规定,劳动者若向用人单位主张双倍工资差额应当先向劳动人事争议仲裁委员会提出劳动仲裁。根据该《劳动争议调解仲裁法》第二十七条的规定,劳动争议申请仲裁的时效期间为一年。若劳动者超过诉讼时效后再向用人单位主张双倍工资,则用人单位可以以诉讼时效作为抗辩理由,避免承担支付双倍工资的责任。
四、诉讼时效对于主张双倍工资差额的限制
由于上述讨论的双倍工资部分属于劳动者正常工作时间的劳动报酬,增加的一倍的工资则属于对用人单位的惩罚性赔偿。因此,双倍工资性质的不同也影响了劳动者主张权利的时效。根据《劳动争议调解仲裁法》的第二十七条的规定,对于惩罚性赔偿的部分,应当适用一年的诉讼时效,即劳动者应当在知道或者应当知道其权利被侵害之日起一年内寻求权利救济。
假设劳动者B与用人单位的劳动合同于2016年4月30日到期,劳动者B一直在用人单位工作至今,用人单位一直正常向其支付工资,但双方之间未续订书面劳动合同。则,在此情况下B可以向用人单位主张双倍工资的差额。

如图所示,若B于2017年10月11日才向仲裁机构提起仲裁,在用人单位提出诉讼时效抗辩的情况下,B仅能向用人单位主张自2016年10月10日至2017年4月30日之间的双倍工资差额。

如图所示,若B于2018年5月1日才向仲裁机构提起仲裁,其虽然可以主张2016年5月1日至2017年4月30日之间的双倍工资差额,但如果用人单位提出诉讼时效的抗辩,则B的诉求无法得到支持。
对于应签订无固定期限劳动合同而未签订的情形下,理论上劳动者向用人单位主张双倍工资的差额没有上限。但由于受到诉讼时效的限制,劳动者实际上可以主张的工资差额最多不超过12个月。
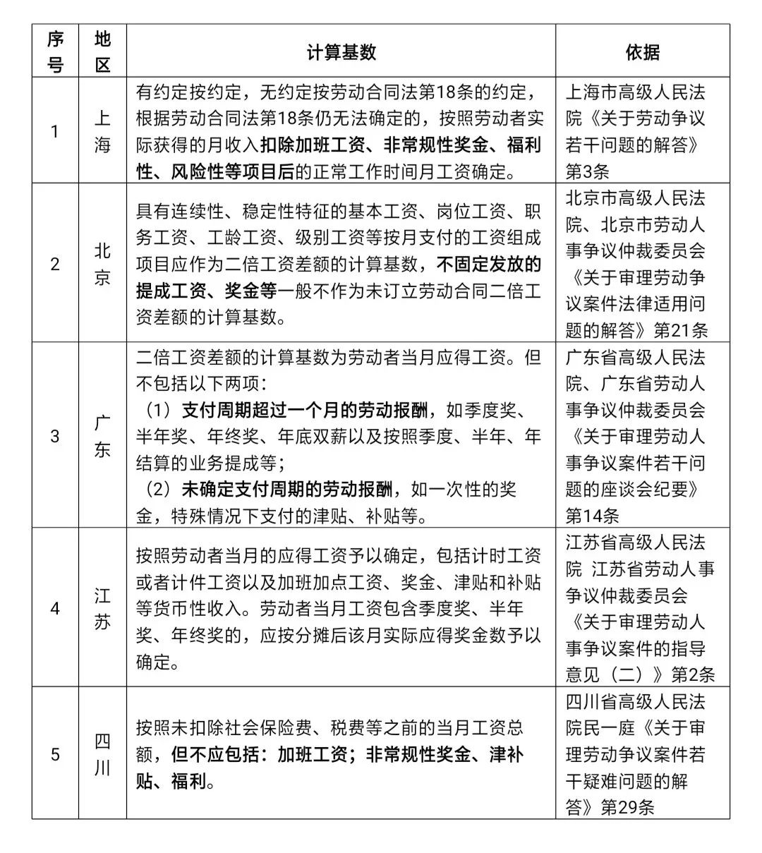
五、双倍工资的计算基数
关于劳动者所主张的双倍工资的计算基数,不同地区的法院在审判实践中所依据的计算基数存在着差异。笔者摘录了几个主要省市的法院在审判实践中的关于双倍工资差额计算基数的标准,详见下图:

随着劳动力成本越来越高,有些企业在实际用工过程中会通过不与劳动者签订劳动合同以期达到能够节约用工成本的目的。而实际上这样的做法往往会给企业留下日后承担法律责任的风险和隐患。因此,从企业的角度来说,其应当尽到与劳动者签订书面劳动合同的义务,同时也可以通过多种形式的用工方式减少企业的用工成本,提高企业自身资源配置的效率以实现更好的发展。
注释:
[1] 参见上海市第一中级人民法院(2017)沪01民终9083号民事判决书及上海市第二中级人民法院(2018)沪02民终183号民事判决书。
[2] 参见《江苏省高级人民法院 江苏省劳动人事争议仲裁委员会关于审理劳动人事争议案件的指导意见(二)》第三条、《浙江省高级人民法院民一庭关于审理劳动争议纠纷案件若干疑难问题的解答》第七条。
[3] 参见《江苏省高级人民法院 江苏省劳动争议仲裁委员会关于审理劳动争议案件的指导意见》第七条以及《北京市高级人民法院、北京市劳动争议仲裁委员会关于劳动争议案件法律适用问题研讨会会议纪要(二)》第28条,但两者对于应当认定与可以认定方面存在差异。
[4] 参见《关于贯彻执行<中华人民共和国劳动法>若干问题的意见》第十二条。
[5] 参见最高人民法院《关于审理劳动争议案件适用法律若干问题的解释(三)》第七条。
【本文仅作为交流学习之目的使用,文中观点不代表本所立场,亦非作者的正式法律意见。本文系邦信阳中建中汇律师原创文章,转载请完整注明作者信息及出处。】
