
李春华 上海邦信阳中建中汇律师事务所 律师
杨 阳 上海邦信阳中建中汇律师事务所 律师
导语
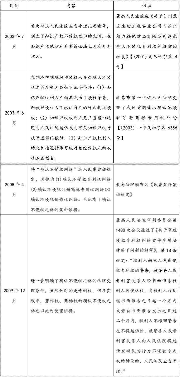
确认不侵权之诉系一种新兴的知识产权诉讼,最早适用于专利权的纠纷,但随着我国市场经济的变化,受侵权行为的复杂性、多样性等原因的影响,该诉讼类型业已适用于著作权、商标权的知识产权范围。确认不侵权之诉的诉讼目的在于使权利人与被警告人或者利害关系人之间是否存在侵权的法律关系得到尽快地确定,以减少侵权指控行为对被警告人或者利害关系人的生产经营活动所带来的影响。本文将针对我国确认不侵权之诉制度的产生,以及法院受理条件、管辖等诉讼的基础性问题进行梳理。

根据《关于审理侵犯专利权纠纷案件应用法律若干问题的解释》第18条规定,笔者认为提起确认不侵权之诉应当符合如下条件:
1. 权利人向行为人发出了侵权警告
该警告不限于由权利人发出,还应当包括独占、排他或者普通许可的被许可人。同时发出的警告也不局限于警告信、律师函等形式。

由此说明,在司法实践中对侵权警告函的形式应当作广义解释,这也符合确认不侵权之诉的立法本义,即使权利人与被警告人或者利害关系人之间是否存在侵权的法律关系得到尽快地确定,以减少侵权指控行为对被警告人或者利害关系人的生产经营活动所带来的影响。
2. 行为人书面催告权利人行使诉权,权利人不撤回警告、不提起诉讼,使行为人是否构成侵权处于不确定的状态
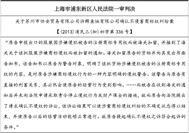
在司法实践中,法院认定“书面催告”并不局限于行为人书面发函。笔者曾经代理的一起确认不侵犯注册商标专用权中,行为人虽未书面催告,但权利人在发出警告后向法院提起侵权之诉后又撤诉,使行为人的“侵权行为”仍然处于不确定的状态,法院结合案情综合考虑,最终认定行为人提起确认不侵权之诉符合条件。笔者认为,书面催告是否为确认不侵权之诉的必要条件,在实践中仍然存在争议,为防止败诉风险,建议在诉前准备中先进行书面催告,再按照法律规定自权利人收到该书面催告之日起一个月后、或者自书面催告发出之日起二个月后再提起确认不侵权之诉。



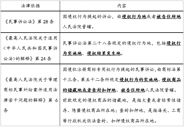
笔者认为,确认不侵权之诉属于侵权案件,故其管辖应当比照我国民事诉讼法及相关司法解释对侵权之诉的规定,由侵权行为地、被告住所地法院管辖。

【本文仅作为交流学习之目的使用,文中观点不代表本所立场,亦非作者的正式法律意见。本文系邦信阳中建中汇律师原创文章,转载请完整注明作者信息及出处。】
