本文作者系上海邦信阳中建中汇律师事务所争议解决业务部徐志杰律师。
2015年11月23日“上海金融”官方网站首页要闻发布:2015年11月20日上海股权托管交易中心设立科技创新企业股份转让系统(以下简称“科创板”)获批,并对外发布了业务规则,拟于今年年底正式推出首批挂牌企业。同日,上海股权托管交易中心官网发布包括《上海股权托管交易中心科技创新企业股份转让系统管理办法(试行)》在内的11个文件,作为即将到来的科创板业务开展和运行的现行规范。
考虑到《证券法》修改在即,年内开板直接引入注册制,令“科创板”备受关注,而新的注册制如何实施挂牌操作,和以往备案制、审批制究竟有何区别,都必将使“科创板”成为证券从业人员、法律从业人员的新活跃场所。
我们在第一时间快速了解一下“科创板”的重要内容。
1. 金融政策的要求
《进一步推进中国(上海)自由贸易试验区金融开放创新试点,加快上海国际金融中心建设方案》,以及《关于加快建设具有全球影响力的科技创新中心的意见》、《关于促进金融服务创新支持上海科技创新中心建设的实施意见》等都对“科技创新板”建设提出了明确要求。
而证监会《关于支持上海市加快建设具有全球影响力的科技创新中心的实施意见》,也明确支持上海开设服务中小微科技创新企业专板。
上海金融办有关领导表示:“在上海股交中心设立“科创板”就是贯彻落实科创中心建设的一项重要举措,对进一步完善上海多层次资本市场体系、推进上海自贸试验区和国际金融中心建设具有重要意义。”
2. 资本市场的继续创新
上海设立“科创板”,是为贯彻落实国家创新驱动发展战略,充分发挥多层次资本市场在推进上海建设具有全球影响力的科技创新中心中的重要作用,有效缓解科技型、创新型中小微企业融资难问题,助力“大众创业、万众创新”,并在该板块上试点进行一系列制度改革与创新,以提升融资、交易、并购、投资退出等功能,实现科技型、创新型中小微企业与资本市场的有效对接。
1. “科创板”是定位为服务科技型、创新型中小微企业的专业化市场板块。
2. “科创板”用于为上交所、全国股转系统等相关多层次资本市场孵化培育企业资源。
3. “科创板”不能简单理解为“新五板”、“新六板”,事实上“科创板”的门槛将高于股交中心现有板块(包括非上市股份有限公司股份转让系统、中小企业股权报价系统)。
根据《上海股权托管交易中心科技创新企业股份转让系统挂牌条件适用基本标准指引(试行)》的规定,公司申请在科技创新板挂牌,应具备以下条件:
1. 属于科技型、创新型股份有限公司;
2. 具有较强自主创新能力、较高成长性或一定规模;
3. 公司治理结构完善,运作规范;
4. 公司股权归属清晰;
5. 上股交要求的其他条件。
其中:
(一)关于公司类型

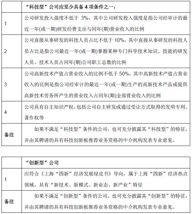
(二)关于“较强自主创新能力”
是指可表现为尚未实现收入或盈利,但至少满足3项条件之一,分别是:
1. 公司经研发后取得明显的技术突破;
2. 公司拥有自主知识产权的核心技术;
3. 公司获批取得特许经营资质。
(三)关于“较高成长性”和“一定规模”
所谓“较高成长性”,是指完成了前期的研发或渡过了初创期,已具有一定的营业收入,且最近连续二年每年经审计的营业收入增长率均不低于30%的公司。
而所谓的“一定规模”,则为公司经审计的财务数据满足以下条件之一,分别是:
1. 连续两年盈利,净利润累计不少于400万元;
2. 最近一年盈利,营业收入不少于2000万元;
3. 市值不少于2亿元,最近一年营业收入不少于2000万元,最近两年经营性活动产生的现金流净额累计不少于200万元;
4. 市值不少于3亿元,最近一年营业收入不少于2000万元;
5. 市值不少于6亿元,总资产不少于6000万元,净资产不少于4000万元。
(四)关于“公司治理结构完善,运作规范”
所称的“公司治理结构完善,运作规范”是指公司按照《公司法》、公司章程等规定建立健全股东大会、董事会、监事会制度,制定公司治理制度和内部管理制度,并能证明其有效运行,保护股东权益。
(五)关于“公司股权归属清晰”
是指公司的股权结构清晰,权属分明,不存在权属争议或潜在纠纷,包括但不限于以下5种情形:
1. 不存在股份代持的情形;
2. 企业历次股权变更、历史沿革合法合规;
3. 申请挂牌前存在国有股权转让的情形,应遵守国资管理规定;
4. 申请挂牌前外商投资企业的股权转让应遵守商务部门的规定;
5. 公司的股东不存在国家法律、法规、规章及规范性文件规定不适宜担任股东的情形。
(六)关于“上海股交中心要求的其他条件”
包括但不限于以下情形,分别是:
1. 公司实收股本总额不低于 500 万元;
2. 公司最近一年(或一期)末经审计的净资产不得为负数;
3. 公司及其控股股东、实际控制人、董事、监事、高级管理人员最近二十四个月内不存在重大违法违规及受到行政处罚,不存在涉嫌犯罪被司法机关立案侦查,尚未有明确结论意见的情况;
4. 公司及其控股股东、实际控制人最近二十四个月内不存在负有数额较大债务到期未偿还的情形以及欺诈等其他不诚信行为;
5. 公司最近一年(或一期)财务报表未被注册会计师出具保留意见、否定意见或无法表示意见的审计报告。

虽然在准入方面,科创板设定了较为宽松的企业准入条件,也引入了注册制的新玩法,但是对于挂牌企业是否能够在今后顺利转板,仍然没有清晰的意见,如果在缺乏转板预期的情况下,“科创板”这样又一个区域性股权市场对于有潜力的优质企业到底有多大的诱惑力,则需要我们拭目以待科创板开板后的表现。
