
潘懿 上海邦信阳中建中汇律师事务所 律师
时间总是不紧不慢的匆匆经过,转瞬之间去年十月民法总则还是草案,现在已经成为了法律。于是,我们有了民法总则。回首草案,民法总则就诉讼时效之规定有何变化,对于笔者去年学习草案时存有的那些疑惑又给出了怎样的立法答案呢。借着金秋风和日丽的天气在学习民法总则的同时,笔者想试着驻足流连,初略的看一看诉讼时效的风景。
一. 关于诉讼时效基本內容的“导览图”
笔者去年曾就我国现行法律中明文规定诉讼时效的法律及司法解释进行查阅,依当时查阅结果法律一共有16部,司法解释为35个,按笔者理解其中《民法通则》(2009年修正)、《关于贯彻执行<中华人民共和国民法通则>若干问题的意见(试行)》法(办)发[1988]6号(以下简称“民通意见”)以及《最高人民法院关于审理民事案件适用诉讼时效制度若干问题的规定》(法释〔2008〕11号,以下简称“诉讼时效规定”)这一部法律和两个司法解释合计四十五条规定构成了诉讼时效制度的基本內容[1]。时值民法总则生效,笔者重新进行查阅,情况如下:
法律,一共有17部;
司法解释中关于诉讼时效的意见、解释、规定、答复、批复、回复(有效的)仍旧是35个。
以上法律中新增的一部即民法总则。随着民法总则生效,笔者不免有个疑问:众所周知,民法通则自颁布以来一直被视为民法的基本法,其规定了我国民法基本制度的方方面面,素有“小民法典”之称,现如今民法总则已然生效,那么民法通则效力又当如何,具体到诉讼时效,以上所述的那基于民法通则的一部法律和两个司法解释之四十五条规定是否仍旧有效呢。
贴士1:民法总则与民法通则
(1)根据笔者查阅,在民法总则草案提交人大审议期间,全国人大常委会副委员长李建国作关于民法总则(草案)说明时表示:“民法总则草案通过后暂不废止民法通则。民法总则与民法通则的规定不一致的,根据新法优于旧法的原则,适用民法总则的规定”[2]。
(2)按照立法法(2015年修正)第五十条第三款规定,法律被废止的,除由其他法律规定废止该法律的以外,由国家主席签署主席令予以公布。而民法总则除在第二百零六条规定了民法总则自2017年10月1日起实施,并未涉及民法通则的废止。目前也没有废止民法通则的相关主席令,因此民法通则仍旧有效,而根据民法通则制定的民通意见以及诉讼时效规定也是有效的,只是在有民法总则的情况下,新旧规定不同的,应适用民法总则的规定。
攻略1:诉讼时效的基本內容之“导览图”
按以上理解,关于诉讼时效首先适用的是民法总则第九章诉讼时效项下的十二条规定,同时原组成诉讼时效的四十五条规定仍旧有效,只是其中与上述十二条规定中不一致的內容需以民法总则的规定为准,如此新旧规定共同构成了现行诉讼时效基本內容,具体如下图表:

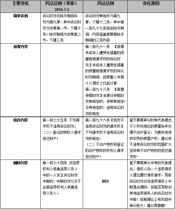
二.相较于民法总则(草案)的变化
民法总则(草案)于2016年7月5日公布征求意见,其后历经多次审议调整,直至2017年3月15日最终颁布。回溯最初的草案文本,如今民法总则中就诉讼时效规定上的一些变化还是颇值得回味的,具体如下图表:
攻略2 :较之于最初的民法总则(草案)的变化

三.诉讼时效中的几处“风景”
顺着诉讼时效的“导览图”,民法总则中关于诉讼时效基本內容的一些规定还是蛮有特色的:
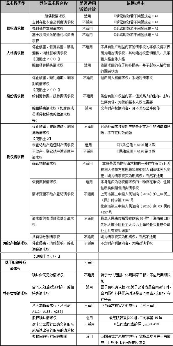
有学者提出原则只要是请求权即应当适用诉讼时效规定,如果不适用需具备充分合理的理由[5]。但亦有学者认为请求权应受诉讼时效限制原则只是思考的起点,就某项具体的请求权是否适用诉讼时效,尤其对于某项非典型请求权的诉讼时效,还应结合特别的法律政策或法律目的进行一步检讨,因为事实上,为了其他更为特殊的价值追求,人们会轻易放弃以上原则,即使被排除的请求权是典型请求权[6]。或者,后者的观点更道出了诉讼时效客体的纷繁。于是就此处“风景”,笔者根据民法总则及有限的查阅试着整理了如下图表[7]:
攻略3:诉讼时效客体类型

贴士2:
(1)关于以上停止侵害、排除妨碍、消除危险所依据的法条
A、基于物权(《物权法》A35、A245)
B、基于知识产权(《著作权法》A47、A48、《专利法》A60、《商标法》A60、A65)
C、基于人格权(姓名、肖像、名誉、隐私等)
D、基于侵权责任(《侵权责任法》A15)
(2)遗失物的返还请求权
如上所述,民法总则第196条第(二)款改变了原草案中仅登记物权不适用诉讼时效的设计,代之以不动产和登记物权均不适用诉讼时效的规定。按照字面意思反面理解,该条规定实际确立了未经登记的动产(之返还请求权)适用诉讼时效的规则。
值得注意的是,《物权法》第107条规定了遗失物返还请求权的行权时效,由于遗失物一般为未经登记的动产,因此,就遗失物的返还请求权的诉讼时效存在物权法(2年)与民法总则(3年)的适用问题。对此有学者指出,物权法第107条是说在构成善意取得情况下,遗失物返还请求权应在2年内行使。
因为物权法与民法总则属于特别法与普通法的关系,因此在构成善意取得的情况下,优先适用物权法第107条2年的期限。但如果受让人为恶意不构成善意取得的情况下,不适用物权法第107条,按民法总则应适用三年诉讼时效[8]。
时间经过时效届满后对权利产生如何限制的效果即诉讼时效的效力,立法上历来有实体权利消灭说、诉权消灭说、胜诉权消灭说、抗辩权发生说以及诉权消灭+实体权利消灭的不同立法例。
曾经胜诉权消灭说在我国影响深远并及至《民法通则》的制定,但自诉讼时效规定的实施,其第三条规定彰显司法实务开始接受抗辩发生说[9],而如今民法总则第192条第1款则确定了抗辩发生说的法律地位。
按照抗辩发生说,时效经过,义务人取得的是拒绝履行的永久抗辩权(与同时履行抗辩权等临时抗辩权相对而言),同时因为是义务人的抗辩权,所以在义务人未主张的情况下法院不得主动援引,即诉讼时效的效力与诉讼时效的援引同样也是一枚硬币的两面。
为了看得更清楚些同时如上贴士1所述民法总则与诉讼时效规定共同构成关于诉讼时效及援引的基本内容,笔者将两者中有关诉讼时效与援引的内容简单摘录如下:
攻略4:诉讼时效的效力与援引规定比较

贴士3:
(1)根据担保法第二十条第一款和诉讼时效规定第二十一条理解,民法总则第192条第1款中的“义务人”不仅包括义务人本人 ,还包括义务人的保证人。
(2)同时根据《物权法》第二百零二条有关抵押权人应当在主债权诉讼时效期间行使抵押权;未行使的,人民法院不予保护规定理解,可主张诉讼时效的还有义务人的抵押人。
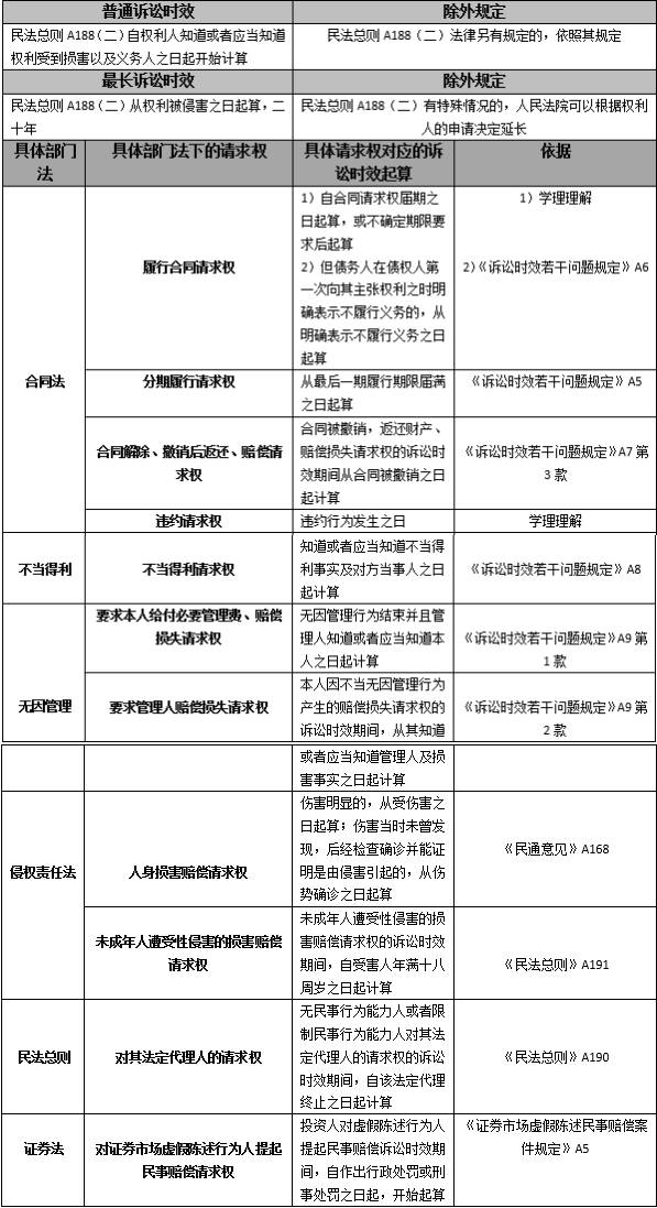
民法总则诉讼时效中最广为人知的变化或许就是普通诉讼时效由两年延长到了三年,不过按照以上“导览图”所揭示的构成诉讼时效基本内容的各规范和笔者有限的查询,有关诉讼时效的起算还是蛮有看点的,为此笔者特整理如下:
攻略5:诉讼时效期间的起算规定

贴士4:
关于诉讼时效期间的起算一直存在主客观的分类标准,主观说站在权利人角度,即从权利人知道或应当知道时才开始起算诉讼时效。如此对于权利人显然是有利的,因为按照主管说只要权利人不知诉讼时效期间即不开始起算。
从民法通则开始,我国就普通诉讼时效期间的起算即采用了主观标准,即从权利人知道和应道知道开始起算,不过民法总则在民法通则的基础上进一步规定了知道或应当知道的巨日内容,即权利受到损害以及义务人。
与主观说相对的是客观说,一般理解即不以权利人主观认识为准而以权利可得行使时作为诉讼时效期间的起算点,这样避免了全面依赖权利人主观认识造成时效起算的不确定。理解上我国最长诉讼时效即采用的是客观标准,即从权利被侵害之日起算。由此看,我国在诉讼时效的起算即有主观(普通诉讼时效期间起算)也有客观(最长诉讼时效期间起算)[10]。
诉讼时效的障碍就我国现行法律规定看即是指诉讼时效的中断、中止和延长。笔者根据上文之“导览图”分别整理如下:
攻略6:诉讼时效的延长规定比较及理由

贴士5:
关于诉讼期间延长,原民通意见第一百七十五条第一款规定:“民法通则第一百三十五条(2年普通诉讼时效期间)、第一百三十六条(1年特殊诉讼时效期间)规定的诉讼时效期间,可以适用民法通则有关中止、中断和延长的规定。”该条第二款规定,“民法通则第一百三十七条规定的“二十年”诉讼时效期间,可以适用民法通则有关延长的规定,不适用中止、中断的规定。”
按此规定,原来诉讼期间可延长的范围包括普通诉讼时效期间和最长诉讼时效期间。但就民法总则的规定看,有学者指出只有最长诉讼时效适用延长的规定,而普通诉讼时效不再适用延长的规定[11]。
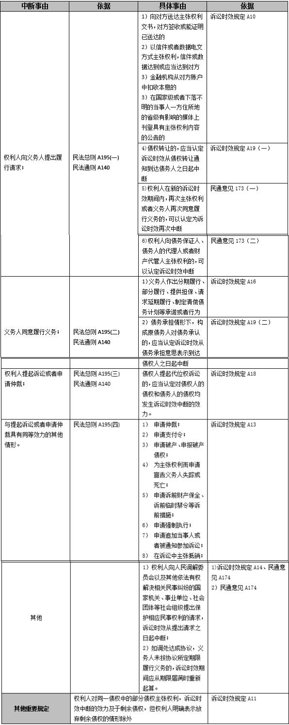
攻略7:诉讼时效的中断事由

贴士6:
(1)民法总则中关于诉讼时效中断的事宜仅规定了四类,并且第一百九十五条第四款规定的兜底条款是说与提起诉讼或者申请仲裁具有同等效力的其他情形,该等情况在诉讼时效规定第十三条规定中已经逐一列明,并不包括向人民调解委员会及其他依法解决相关民事等提出保相应民事权利请求这一状况(该等向人民调解委员会等主张权利的最先规定于民通意见第一百七十四条,后诉讼时效规定第十四条又进行了进一步扩大解释)。
如此尽管如前所述民法总则的实行并未废止民法通则,因此该等司法解释理论上仍是有效的,但因为民法总则行问上并为有除外规定的表示,因此是否仍旧适用,还有需在日后具体司法适用中进一步寻找答案。
(2)关于诉讼时效中断后重新起算的时点,原诉讼时效规定第十二条和第十五条规定的是从提交起诉状或者口头起诉之日起中断;如向公安机关、人民检察院、人民法院报案或者控告,从其报案或者控告之日起中断。上述机关决定不立案、撤销案件、不起诉的,诉讼时效期间从权利人知道或者应当知道不立案、撤销案件或者不起诉之日起重新计算;刑事案件进入审理阶段,诉讼时效期间从刑事裁判文书生效之日起重新计算。
民法总则概括表述为诉讼时效中断,从有中断、关程序终结时起,诉讼时效期间重新计算,有学者指出,民法总则这样的规定实际是将诉讼时效中断或重启的时点分为两种情况1)是不涉及司法程序的从提出请求或同意履行时起即开始新一轮重新计算;2)如果涉及司法程序的则需从有关程序终结时才开始重新计算诉讼期间[12],显然这与诉讼时效规定第十二条是有所区别的。
(3)关于连带债权和连带债务的诉讼时效中断,按诉讼时效规定第十七条的规定,对连带权利人或者连带义务人中的一人发生诉讼时效中断的,中断的效力及于全部连带权利人或者连带义务人。
但是如前所述,民法总则(草案)中曾采纳了该条内容但在最终通过的民法总则时因考虑理论和实践争议较大而删除了该项规定,由于以上立法过程,尽管诉讼时效规定中明确规定了该项内容,但是否仍旧适用,是存在疑问的,还有待未来司法适用中予以澄清。
攻略8:诉讼时效的中止事由

贴士7:
(1)民法总则还是继承了原来民法通则的规定,诉讼时效的中止事由需是在诉讼时效期间的最后六个月,不过民法总则现在还多了一个六个月的规定,即第一百九十四条第二款“自中止时效的原因消除之日起满六个月,诉讼失效期间届满”。
也就是说,在发生中止时效事由消除后给予六个月时间的宽限,然后诉讼时效期间才算届满,从而避免了中止时效事由消除后来不及行使权利的尴尬。
(2)域外民法还有时效停止的规定,即开始停止、进行停止和完成停止。时效停止的具体含义因各国民法设计理念不同,而有所区别,大略来讲:开始停止指因障碍事由而使时效不开始起算;进行停止指在诉讼时效进行中,因障碍事由的出现而使时效停止进行,待障碍事由消除或再继续计算;完成停止指诉讼时效开始进行后,在期间即将届满发生时发生障碍事由,但时效并不停止,待障碍事由消除后,时效在一定期限内暂缓完成,请求权人在该期限内行使权利中断时效,如在暂缓期限内未发生中断事由的,则暂缓期一满时效即告完成[13]。看上去我国立法现在采用的诉讼时效中止只是略有些像进行停止,但是实际并非等同。
就“导览图”看,诉讼时效的法定性也即其强制性始见于诉讼时效规定第二条,其中限制为法院不认可当事人通过约定延长或缩短诉讼时效期间,不过这条规定有一个适用前提即要求当事人违反法律规定而做出以上约定的,但就笔者查阅,有关诉讼时效法定性在民法总则之前并无法律法规有明文规定。
现在民法总则第一百九十七条第一款终于有了明文规定,并且较之于诉讼时效规定有所扩大即不仅诉讼期间不得通过约定变更,而且诉讼时效的计算方式、中止、中断事由均由法律规定之,禁止当事人另行约定,具体如下图表:
攻略9:诉讼时效法定性规定之比较

同样就“导览图”看,关于诉讼时效利益的抛弃,早在民法通则中即有规定,民通意见又进一步释明。不过两者规定的都只是明确了诉讼时效期限届满后当事人自愿履行的构成诉讼时效利益的抛弃,履行后不得翻悔,但是以上的规定仅涉及诉讼时效期限界满且义务人自愿履行后的情况,对于诉讼时效期限届满前甚至诉讼时效期限起算之前当事人是否可以事先约定放弃诉讼时效利益的情况以及诉讼时效期限虽已届满义务人同意履行但尚未履行或未履行完毕的情况并无规定。
于是,到了诉讼时效规定中,就以上预先放弃诉讼时效、诉讼时效期间届满后同意履行以及实际履行的情况分别做了明确规定,即一方面诉讼时效利益不得预先放弃,另一方面时效期间届满后无论是同意履行还是实际履行均构成诉讼时效利益的抛弃。民法总则完全继承了诉讼时效的上述规定。具体规定详见如下图表:
攻略10:诉讼时效利益抛弃规定之比较

贴士8:
有学者指出诉讼时效期限届满后,义务人同意履行和义务人实际自愿履行的两种放弃诉讼时效的情况还是存在差别的,即义务人同意履行而构成放弃时效利益的情况应以义务人知悉诉讼时效期间已经届满为前提,否则构成认识错误,义务人可主张撤销,但应对债权人信赖损失予以赔偿,而义务人实际自愿履行而构成放弃时效利益的情况则不以知晓诉讼时效期间已经届满为前提。
因为请求权不经时效经过而消灭,一旦履行,债权人受领后对义务人之给付拥有受领保持力,并不构成不当得利[14]。借此观察民法总则第一百九十二条第二款义务人同意履行丧失的是诉讼时效的抗辩权,而一旦自愿履行后则是不得请求返还;而诉讼时效则第二十二条规定为均丧失诉讼时效抗辩权,以上学者的理解或能说明民法总则和诉讼时效规定于以上两种诉讼时效利益抛弃情况之后果在用词上的细微差别吧。
待续·未探明的风景
民法总则里最后一条关于诉讼时效的规定是第一百九十八条(如果不算第九章诉讼时效项下第一百九十九条关于除斥期间规定的话),讲的是仲裁时效在没有法律特别规定的情况下适用诉讼时效,至此也是“导览图”的全部。
不过就民法总则下的诉讼时效,仍有许多的风景有待探明,一如前述“导览图”里出现过的关于向人民调解委员会及其他依法解决相关民事等提出保护相应民事权利请求是否构成诉讼时效中断事由以及诉讼时效中断效力是否及于连带债权和连带债务;还有未曾出现在“导览图”里却在司法实务中已经反复被问及的诉讼时效届满后当事人之间债务关系产生的抵销权和抗辩权是否受影响(按学者研究,域外立法中有的国家和地区明确规定除请求权外抵销权和抗辩权等其他权利并不受诉讼时效届满影响。
而在我国司法实务中法院裁判也认为产生在诉讼时效期间届满前的抵销权、抗辩权不受影响[15]。)
“法律的生命不在于逻辑,而在于经验”(霍姆斯[美国])生活里法律总是随着时间经过变化万千。“导览图”仅仅只是旅程的开始,而后关于诉讼时效一路沿途还有好多的风景需要去慢慢理解和逐一体会,没有时效,也与时间无关。
感谢团队刘芳律师给予的意见和启发。
[1] 详见笔者之《诉讼时效漫漫谈》,上海邦信阳中建中汇律师事务所官方微信2016年10月20日期.
[2] 详见“两会直击:民法总则草案通过后暂不废止民法通则”载http://www.china.com.cn/lianghui/news
/2017-03/08/content_40431153.htm.
[3] 详见《第十二届全国人民代表大会法律委员会关于《中华人民共和国民法总则(草案)》审议结果的报告》(2017年3月12日第十二届全国人民代表大会第五次会议主席团第二次会议通过).
[4] 详见《第十二届全国人民代表大会法律委员会关于《中华人民共和国民法总则(草案修改稿)》修改意见的报告》(2017年3月14日第十二届全国人民代表大会第五次会议主席团第三次会议通过).
[5] 详见朱晓喆:《诉讼时效制度的价值基础与规范表达-<民法总则>第九章评释》,载于《中外法学》2017年第三期.
[6] 详见金印:《论所有权与时效制度的关系》,载于《法学家》2017年第3期.
7 来源同脚注1 ,笔者根据民法总则及最高院指导案例等予以一些增补与更新.
[8] 详见张翔:《论遗失物返还请求权的诉讼时效-对《民法总则》第196条与《物权法》第107条关系的解释》,载于西北大学学报,2017年第47卷第4期.
[9] 同脚注5.
[10] 详见房绍坤:《论诉讼时效期间的起算》,载于《法学论坛》2017年7月第4期.
[11] 同脚注10.
[12] 同脚注5.
[13] 详见:房绍坤《诉讼时效停止制度的立法选择》,载于《广东社会科学》2016年第1期.
[14] 详见:朱庆育:《民法总论》(第二版)北京大学出版社2016年4月第2版 第543-544页.
[15] 同脚注5.
【本文仅作为交流学习之目的使用,文中观点不代表本所立场,亦非作者的正式法律意见。本文系邦信阳中建中汇律师原创文章,转载请完整注明作者信息及出处。】
更多阅读:
