
根据中国保险资产管理业协会(以下简称“中资协”)于2020年3月20日发布的《2020年3月中国保险资产管理业协会产品注册数据》:“截至2020年3月底,累计发起设立各类债权、股权投资计划1374只,合计备案(注册)规模31055.13亿元;累计注册保险私募基金24只,合计规模1933.10亿元。”
2020年3月18日,中国银行保险监督管理委员会(以下简称“银保监会”)发布《保险资产管理产品管理暂行办法》,对在中国境内设立的保险资产管理机构开展的包括债权投资计划、股权投资计划、组合类产品和银保监会规定的其他产品等保险资管产品业务的相关内容进行规定,而作为银保监会和中国证券投资基金业协会(以下简称“中基协”)双头监管的保险私募基金产品并未在《保险资产管理产品管理暂行办法》中进一步明确监管要求,因此,本文拟在现有法律法规的规定下,重点梳理银保监会对发行保险私募基金的合规要求。
依据《中国保监会关于设立保险私募基金有关事项的通知》(保监发(2015)89号,以下简称“《保险私募通知》”)的规定:保险资金可以设立私募基金,范围包括成长基金、并购基金、新兴战略产业基金、夹层基金、不动产基金、创业投资基金和以上述基金为主要投资对象的母基金。
投资方向应当是国家重点支持的行业和领域,包括但不限于重大基础设施、棚户区改造、新型城镇化建设等民生工程和国家重大工程;科技型企业、小微企业、战略性新兴产业等国家重点支持企业或产业;养老服务、健康医疗服务、保安服务、互联网金融服务等符合保险产业链延伸方向的产业或业态。
依据《保险私募通知》,保险私募基金管理人包括保险资产管理机构或保险资产管理机构的其他下属机构。
除《关于进一步规范私募基金管理人登记若干事项的公告》(中基协发(2016)4号)中对私募基金管理人基本信息、内控制度、关联方及实控人、出资人、高管人员等方面的要求外,保险私募基金管理人应同时满足如下要件:

根据中资协截至2020年3月1日公示的数据,作为中资协普通会员的保险资产管理公司共25家;其中,截至2020年4月19日,前述保险资产管理公司已在中基协登记为私募基金管理人的共2家,具体信息如下:

根据中资协截至2019年8月1日公示的数据,作为中资协普通会员的专业性保险资产管理机构共9家;其中,截至2020年4月19日,前述专业性保险资产管理机构已在中基协登记为私募基金管理人的共2家,具体信息如下:

根据中资协截至2020年3月1日公示的数据,作为中资协普通会员的保险资产管理机构子公司共20家;其中,截至2020年4月19日,前述保险资产管理机构子公司已在中基协登记为私募基金管理人的共17家,具体信息如下:




根据中基协于2019年12月发布的《私募投资基金备案须知》,契约型私募投资基金及私募资产配置基金应当由依法设立并取得基金托管资格的托管人托管,对合伙型私募投资基金并未强制要求托管;但按照《保险私募通知》的规定及中资协《保险私募基金合规评估表》要求,保险私募基金应建立托管机制,且托管机构需符合规定条件。担任保险私募基金的托管机构,需满足以下资质要求:

根据中资协截至2019年8月1日公示的数据,作为中资协普通会员的保险资金托管行共23家,分别是:

若聘请上述银行的分支机构托管保险资金的,分支机构需提供总行托管业务授权文件。
保险资金设立私募基金,在中资协申请注册时,应同时满足下列条件:

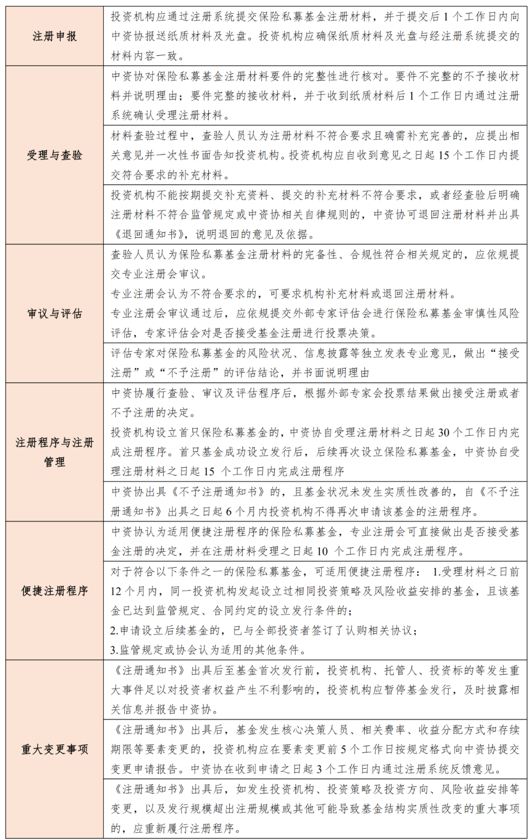
保险资金设立私募基金实行注册制度,设立方案在相应的决策机构审议通过后,在向中基协申请备案前,需由保险资产管理机构或者基金发起人向中国银保监会或者其指定机构申请办理相关注册手续。保险私募基金的主要注册流程如下:

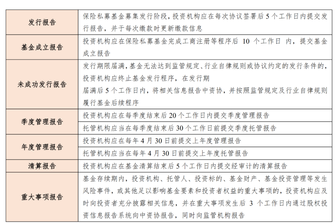
根据《保险私募通知》的规定及中资协《保险私募基金注册规则(试行)》的要求,保险私募基金从发行到清算需向中资协履行的信息披露义务主要包括:



长按下图识别二维码关注我们
© 上海邦信阳中建中汇律师事务所
本文仅作为交流学习之目的使用,文中观点不代表本所立场,亦非作者的正式法律意见。本文系邦信阳中建中汇律师原创文章,转载请完整注明作者信息及出处。
点击“阅读原文”,登录邦信阳中建中汇官网了解更多资讯