转载自 Market Regulation Compliance
中国反商业贿赂执法报告2020
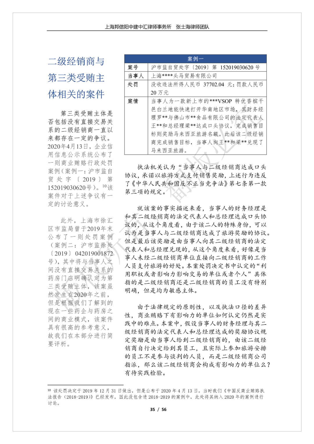
继《中国反商业贿赂执法报告(2018-2019)》发布并受到广泛好评后,邦信阳中建中汇张士海律师团队对2020年中国反商业贿赂执法情况进行了总结、分析,并于2021年3月31日成功举办“商业贿赂执法案例分析与趋势暨《中国反商业贿赂执法报告2020》发布会”,对2020年商业贿赂的执法、司法情况进行了详尽介绍与展示。到会嘉宾就报告内容以及日常合规工作中遇到的问题与主讲人张士海、杨涛律师展开热烈讨论。
报告以“工具书”的方式展现了2020年执法详情,能帮助合规人员从执法实践的角度评估和处理合规问题。例如,如果医疗器械企业遇到设备投放问题,这两份报告均提供了新《反不正当竞争法》(“新法”)生效后公开渠道截至目前能够查询到的相关案件与分析;如果制药企业关心临床试验相关的贿赂问题,报告也提供了临床试验相关的系列案件与分析;如果企业不清楚贿赂金额处罚的“门槛”,报告也总结了新法实施以来公开渠道可以看到的最低行贿金额汇总,等等。
报告和发布会重点内容一览
发布会上张律师对2020年的商业贿赂立法、执法进行了总结和评价,通过可视化的统计数据快速带领与会者了解2020年商业贿赂的执法概况,并对2020年商业贿赂执法重点案例进行详尽分析。
考虑到近些年行刑交叉案件数量的增多,特别是通过医疗腐败案例获取线索打击商业贿赂行为的情形增多,张律师专门就医药购销领域刑事案件进行分析总结,为企业提供合规参考。
发布会上张律师对商业贿赂下企业责任与员工责任的分离、企业高管与其下属责任的分离进行了详细介绍,并分析了企业因其他方商业贿赂行为被处罚后向行贿人追偿罚金得到法院支持的相关案例。
发布会现场以及2020年报告部分内容
如您对这两份报告感兴趣,欢迎使用您的工作邮箱(请写明您供职的单位)向团队成员侯天仪律师发送邮件获取报告全文(请注明您需要的报告)。
邮箱:houtianyi@boss-young.com
作者介绍
上海邦信阳中建中汇张士海律师团队由前政府市场监督管理部门执法官员、前公司法律与合规顾问、具有留学背景人员等律师构成。主要从事合规业务,包括广告合规、促销合规、反不正当竞争(含反商业贿赂、商业混淆、虚假宣传、商业诋毁、商业秘密保护、不正当有奖销售等)、反垄断、电子商务、数据安全与隐私保护、消费者权益保护、政府关系、商标保护、白领犯罪等。





