
近日,某信托公司在前业务部总经理离职一年多以后,起诉追讨绩效薪酬并主张经济处罚合计150余万元。北京二中院于2025年5月27日作出(2025)京02民终6779号二审判决(下称“本案”),驳回该信托公司的全部诉请。该判决一经公示,坊间讨论颇多。笔者现从劳动争议审判角度,对该则判例进行简要分析。
文 | 徐鲁嘉
- 01-
案情概述

- 02 -
本案争议焦点
根据(2025)京02民终6779号判决书的内容,可将本案各方的核心观点归纳如下:

- 03 -
关于本案争议焦点的
法律分析
1. 载明公司可向员工追回已发放绩效薪酬的规章制度是否有效
抛开《劳动合同法》第四条关于民主程序等程序性要件不谈,仅就规章制度本身的内容而言,该类约定是否有效在司法实践中呈现出泾渭分明的两种裁判情境:
(1)对于民营企业、非金融企业而言,该类规章制度通常无效
无效的原因在于缺乏上位法的支撑。现行《劳动法》《劳动合同法》《工资支付条例》中不仅没有关于绩效薪酬追索扣回机制的相关规定,而且《劳动合同法》第三十条第一款规定“用人单位应当按照劳动合同约定和国家规定,向劳动者及时足额支付劳动报酬。”原劳动部关于印发《对<工资支付暂行规定>有关问题的补充规定》的通知第三条:“《规定》第十五条中所称‘克扣’系指用人单位无正当理由扣减劳动者应得工资(即在劳动者已提供正常劳动的前提下用人单位按劳动合同规定的标准应当支付给劳动者的全部劳动报酬)……”。
因此,即使用人单位内部依法依规通过了关于追索绩效报酬的规章制度,该规章制度也往往因与上述法律规范相冲突而难以获得司法机关的认可。相关裁判案例摘录如下:

(2)对于金融机构而言,该类规章制度可被认定有效
一方面,纵观《劳动法》《劳动合同法》的条文可知,法律赋予了用人单位在一定空间内决定和调整工资发放的权力。另一方面,实践中相关监管机关亦出台了关于追索绩效报酬的相关政策性文件,该类型的文件简要梳理如下[1]:

金融企业的追索报酬制度在经合法流程后,可被认定有效,其底层逻辑源于金融行业风险的滞后性,虽然当下业务决策可能带来可观收益,但潜在风险一旦暴露,可能引发巨额损失。在此特性下,若采用常规的绩效薪酬体系,可能诱使员工为获取当前利益而采取高风险行为,进而损害机构利益与金融市场秩序。因此,绩效薪酬追索扣回机制作为防范员工实施不合理风险策略、平衡短期与长期效益、兼顾效率与公平的重要手段,在金融企业中具有一定的合理性。
2. 法院的主要审查内容
在用人单位向员工追索绩效报酬的案件中,法院通常重点关注并审查如下事项:
(1)是否存在追回绩效报酬的依据
也即审查是否存在相关政策文件及企业内部的规章制度,以及进一步审查规章制度是否履行了民主程序、颁布或生效时间等因素。具体详见本文第三部分第(一)项的分析,此处不再赘述。
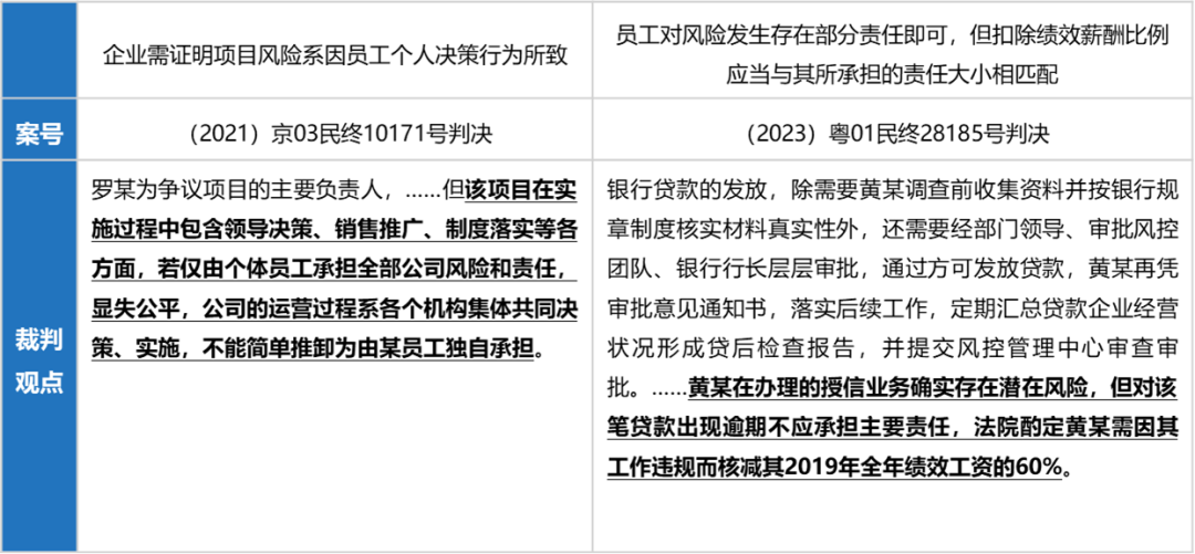
(2)员工对于风险/损害的发生是否存在过错行为
当前司法实践中,法院对于员工的过错标准程度通常较高,甚至要求员工的行为与风险发生之间存在因果关系。不同裁判观点的判例归纳如下:

司法实践中,投资项目的开展推进往往经过多个部门、不同人员,并且风险的发生可能因人为原因、市场风险、抑或疫情影响等诸多因素所致,因此用人单位若主张风险的产生系因某个特定员工的原因,通常存在较高的举证难度。
(3)员工的过错行为是否符合追回报酬的法定/约定情形
用人单位主张追回绩效报酬必然依据相关的政策文件或内部规章制度,因此需进一步审查员工的过错行为是否符合上述依据所载明的可追回的情形。也即,即使员工存在不当行为,但若该行为并不符合可追回的明确情形,也较难获得法院支持。
(4)主张追回的绩效报酬能否与其他工资明确区分
即使存在明确的追回依据、能够充分证明员工过错行为与项目风险之间存在因果关系,法院也不可能裁判员工返还此前已收取的全部工资报酬,而仅能对特定项目所涉的绩效报酬进行追回。因此,用人单位能否通过举证划清员工已收取的工资报酬中特定绩效报酬与其他工资报酬之间的界限,决定了能否获得法院支持。
鉴于此,庭审过程中法院将重点审查相关工资发放流水的备注内容、工资发放时间、工资发放制度/劳动合同约定与发放款项之间的对应关系等内容,以审查判断能否对特定的绩效报酬进行划分。
(5)企业追回绩效薪酬的仲裁时效起算时间
《劳动争议调解仲裁法》第二十七条第一款规定:“仲裁时效期间从当事人知道或者应当知道其权利被侵害之日起计算。”司法实践对于企业追回绩效薪酬案件中仲裁时效的起算时间暂无明确的标准,通常而言,“知道其权利被侵害之日”系指企业知道其权利被特定当事人侵害之日,而企业若尚未查明相关部门、人员的责任亦难言企业已知晓追偿的对象。因此,笔者倾向认为,企业查清具体责任人员及责任大小的时间系企业知道其权利被特定当事人侵害之日,企业按照该节点在一年内申请仲裁的,司法机关通常不会认定超过仲裁时效。
- 04 -
小结
对于机构而言,公司内部制度的设计力求内容清晰详实,严格遵循政策指引,对适用对象、触发情形、责任认定标准与流程、绩效薪酬追回比例等要素作出合理且细致的规定,以避免潜在争议。本案中,抛开仲裁时效因素,由于北京某信托公司未在内部规章中明确约定在员工离职的情况下能否扣减绩效工资,且缺乏对适用对象、触发情形、责任认定标准与流程、绩效薪酬追回比例等具体要素的规定,导致法院并未支持该公司退回绩效和支付罚款的请求。
就信托领域而言,国家金融监督管理总局于2025年04月11日发布了《信托公司管理办法(修订征求意见稿)》,对信托公司内部考核机制和激励约束机制提出了要求,并明确信托公司应当按照法定程序明确绩效薪酬延期支付和追索扣回的触发条件、适用范围、金额、方式等内容。因此考虑到金融行业风险的一致性,信托领域后续亦可能对相关岗位人员施行绩效薪酬追索扣回机制,相关司法裁判口径亦可能发生转变,我们会与行业一同保持关注。
[1] 实践中尚存在其他关于追索绩效报酬的相关文件,此处系对司法裁判中引用频率较高的几部文件进行归纳梳理。
BOSS & YOUNG

徐鲁嘉律师,毕业于华东师范大学,取得法律硕士学位。曾在最高审判机关实习,对于最高法院的案件审理流程较为熟悉。徐鲁嘉加入上海邦信阳律师事务所之后,对口服务大型国有资产管理公司,曾为中国信达、中信金资、诺亚集团等金融及类金融机构提供金融争议解决及执行相关法律服务,曾主办处置多起疑难执行案件,在金融争以解决及执行领域积累了丰富经验。
Boss & Young Since 1995
法治兴邦·知行于信·大道向阳
使 命:让律师成为法治社会的重要助推
愿 景:法治天下·诗意栖居
价值观:可靠、高效、富有创造力,守正、相与、永葆进取心

来源:邦信阳律师事务所
编辑:鱼仔
责任编辑:高兴、陈默
声明:本文仅代表作者本人观点,不得视为邦信阳律师事务所及律师出具的正式法律意见或建议。转载请注明来自“邦信阳律师事务所”公众号。如您有意就相关议题进一步交流或探讨,欢迎与我们联系,电话:+8621 23169090,邮箱:shanghai@boss-young.com

点击“阅读原文”,登录邦信阳律师事务所官网了解更多资讯。