
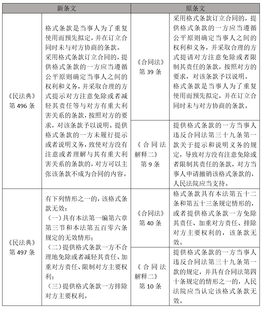
第496、497条
01
主要条文变动对照表

02
律师解读
(一)关于格式条款的定义
《民法典》第496条关于格式条款的定义与《合同法》中的定义一致。格式条款的定义为当事人为了重复使用而预先拟定,并在订立合同时未与对方协商的条款。由此可以看出,格式条款须符合“为了重复使用”、“预先拟定”、“在订立合同时未与对方协商”三个特征。格式条款并不仅见于经营者对消费者(B2C)的交易中,在经营者之间(B2B)的交易行为,如果双方的合同条款符合前述三个特征,该条款依然构成格式条款。还需指出的是,《民法典》第496、497条规定是强制性规范,不是任意性规范,即合同各方不得以约定方式排除此两条的适用。
(二)关于格式条款的订立要求
《民法典》第496条除了格式条款的定义之外,还规定了关于格式条款的订立要求,包括确定权利义务须遵循的原则,提示义务和说明义务,以及如果未履行提示或说明义务的相关后果。
首先,关于提示义务和说明义务针对的条款范围。《民法典》较《合同法》的规定有所扩展,除了规定“免除或者减轻其责任的条款”,还加入了“ 与对方有重大利害关系的条款”。但何为“免除或减轻其责任的条款”,何为“与对方有重大利害关系的条款”,一方面需考虑合同各方的交易类型与商业惯例,一方面需用诚信原则、公序良俗来评价现存商业惯例、合同条款的妥当性,并在此基础上加以类型化,这也是将来司法实践的重要任务之一。
再者,关于如果未履行提示或说明义务的相关后果,《民法典》第496条改变了《合同法解释二》第9条的规定。根据该司法解释,提供格式条款的一方如果未履行提示、说明义务,导致对方没有注意免除或者限制其责任的条款,对方当事人申请撤销该格式条款的,法院应当支持。而《民法典》第496条明确规定,“提供格式条款的一方未履行提示或者说明义务,致使对方没有注意或者理解与其有重大利害关系的条款的,对方可以主张该条款不成为合同的内容。”条款不成为合同的内容则意味着双方未就该条款内容达成一致,视为双方订立的合同从一开始就不包括该条款,也就谈不上条款的效力问题;同时,该条款的适用既不受撤销权一年除斥期间的限制,亦不受诉讼时效的限制。关于格式条款的提示及说明义务,实践当中真正的难点是该义务的强度及类型化,这又是将来司法实践的任务。
《民法典》497条规定了格式条款无效的情形。
首先是“具有本法第一编第六章第三节和本法第五百零六条规定的无效情形”。指的分别是无民事行为能力人实施的民事法律行为、虚假的民事法律行为、违反法律强制性法律规定的民事法律行为、违背公序良俗的民事法律行为、恶意串通的民事法律行为(具体见《民法典》第一编第六章第三节),以及造成对方人身损害、因故意或重大过失造成对方财产损害的免责条款(具体见《民法典》第506条)。
再者是“提供格式条款一方不合理地免除或者减轻其责任、加重对方责任、限制对方主要权利”,相比较于《合同法》第40条的规定,《民法典》第497条将“不合理地”作为前提,即并不是免除或减轻其责任、加重对方责任、限制对方主要权利的条款一律为无效,而是要看这种做法是否合理。这也与《民法典》第496条的内容相统一,即对于免除或减轻其责任的条款,先看提供条款一方是否履行了提示、说明义务,如果未履行前述义务,则另一方可主张相应条款不成为合同内容,也就无所谓条款效力认定问题。只有履行了提示、说明义务,再根据是否是合理的免除或减轻来认定条款的效力。由此可见,《民法典》496条与497条是相统一的。
最后是“提供格式条款一方排除对方主要权利”,这点与《合同法》第40条的内容是一致的。排除对方的主要权利,则会影响到对方合同目的的实现,因此属于格式条款无效情形之一。

长按下图识别二维码关注我们
© 上海邦信阳中建中汇律师事务所
本文仅作为交流学习之目的使用,文中观点不代表本所立场,亦非作者的正式法律意见。本文系邦信阳中建中汇律师原创文章,转载请完整注明作者信息及出处。
点击“阅读原文”,登录邦信阳中建中汇官网了解更多资讯