
2025年2月4日,商务部发布《不可靠实体清单工作机制公告》(不可实体清单工作机制〔2025〕4号,下称“2025年4号公告”)。公告称根据《中华人民共和国对外贸易法》《中华人民共和国国家安全法》《中华人民共和国反外国制裁法》等有关法律,不可靠实体清单工作机制决定将美国PVH集团、因美纳公司(Illumina, Inc.)列入不可靠实体清单,上述两家实体违反正常的市场交易原则,中断与中国企业的正常交易,对中国企业采取歧视性措施,严重损害中国企业合法权益[1]。
文 | 邦信阳合规与政府监管
转载自公众号Market Regulation Compliance
本文将以问答的形式介绍以不可靠实体清单为代表的我国常见的反制选项。相关内容如下,读者可以选择任感兴趣的部分进行阅读。
什么是不可靠实体清单?
列入不可靠实体清单的触发原因和认定因素是什么?
哪些线索来源可能触发和影响不可靠实体清单相关的调查?
调查启动后,企业应如何配合和采取补救措施?
被列入不可靠实体清单的后果是什么?
除不可靠实体清单外,我国还有哪些常见反制选项
1) 反制清单
2) 阻断外国法律与措施不当域外适用
3) 关税反制措施
4) 出口管制管控名单
1)设立目的与管理对象
为了维护国家主权、安全、发展利益,维护公平、自由的国际经贸秩序,保护中国企业、其他组织或者个人的合法权益,2020年9月19日,商务部发布了《不可靠实体清单规定》(商务部令2020年第4号,下称“《清单规定》”)。《清单规定》明确国家建立中央国家机关有关部门参加的工作机制(下称“工作机制”),负责相关工作的组织实施,将严重损害中国企业正当权益的外国实体列入不可靠实体清单并对其实施相应措施。《清单规定》中的外国实体包括外国企业、其他组织或者个人。
2)上位法依据
《清单规定》的制定依据包括《对外贸易法》《国家安全法》等有关法律。同时,根据商务部此前发布的相关不可靠实体清单调查和措施公告[2],启动调查和实施措施的依据还包括《反外国制裁法》(发布于2021年6月日10日,该时间晚于《清单规定》的出台时间)等有关法律。
我们认为,可以被视作《清单规定》的上位法依据以及工作机制启动的相关调查和实施的相关措施的法律授权来源的条文包括:
《对外贸易法》第七条
任何国家或者地区在贸易方面对中华人民共和国采取歧视性的禁止、限制或者其他类似措施的,中华人民共和国可以根据实际情况对该国家或者该地区采取相应的措施;
《国家安全法》第十九条
国家维护国家基本经济制度和社会主义市场经济秩序,健全预防和化解经济安全风险的制度机制,保障关系国民经济命脉的重要行业和关键领域、重点产业、重大基础设施和重大建设项目以及其他重大经济利益安全;
《国家安全法》第五十九条
国家建立国家安全审查和监管的制度和机制,对影响或者可能影响国家安全的外商投资、特定物项和关键技术、网络信息技术产品和服务、涉及国家安全事项的建设项目,以及其他重大事项和活动,进行国家安全审查,有效预防和化解国家安全风险。
《反外国制裁法》第三条
中华人民共和国反对霸权主义和强权政治,反对任何国家以任何借口、任何方式干涉中国内政。
外国国家违反国际法和国际关系基本准则,以各种借口或者依据其本国法律对我国进行遏制、打压,对我国公民、组织采取歧视性限制措施,干涉我国内政的,我国有权采取相应反制措施。
3)《清单规定》出台历程
从商务部新闻发言人首次提出将建立“不可靠实体清单制度”至《清单规定》出台,其间共历经约两年半的时间。对部分重要时间节点列举如下:

1)触发原因
根据《清单规定》第二条,
国家建立不可靠实体清单制度,对外国实体在国际经贸及相关活动中的下列行为采取相应措施:
(一)危害中国国家主权、安全、发展利益;
(二)违反正常的市场交易原则,中断与中国企业、其他组织或者个人的正常交易,或者对中国企业、其他组织或者个人采取歧视性措施,严重损害中国企业、其他组织或者个人合法权益。
本规定所称外国实体,包括外国企业、其他组织或者个人。
此次被列入不可靠实体清单的PVH(Philips-Van-Heusen)集团系一家全球知名的服装公司,其下包括Calvin Klein、Tommy Hilfiger等品牌。早在2024年9月24日,不可靠实体清单工作机制就发布了《不可靠实体清单工作机制关于对美国PVH集团启动不可靠实体清单调查的公告》(不可靠实体清单工作机制公告〔2024〕3号,下称“2024年3号公告”),认为美国PVH集团针对涉疆产品涉嫌违反正常的市场交易原则,中断与中国企业、其他组织或者个人的正常交易、采取歧视性措施等问题启动调查[6]。
2025年1月16日,商务部新闻发言人在不可靠实体清单有关措施答记者问时表示,立案以来,多次听取了PVH集团陈述、申辩,审查了PVH集团提交的书面材料并初步查明,PVH集团存在不当涉疆行为[7]。2025年4号公告认定PVH集团的违法行为包括违反正常的市场交易原则,中断与中国企业的正常交易,对中国企业采取歧视性措施,严重损害中国企业合法权益。实践中判断一个行为是否可能被列入清单时,可以结合2019年6月1日时任商务部条约法律司司长王贺军及安全与管制局局长支陆逊在答记者问中的回复[8],即具体包括:
该实体是否存在针对中国实体实行封锁、断供或者其他歧视性的行为;
该实体的行为是否是基于非商业目的,违背市场经济的规则和契约;
该实体行为是否对中国企业或相关产业造成实质损害;
该实体行为是否对中国国家安全构成威胁或潜在威胁。
公告中的另一家企业因美纳公司是一家总部位于美国加州圣地亚哥的基因测序巨头。据时代周报报道,“因美纳提交的2024年第一季度游说披露报告显示其在2024年第一季度已经花费了38万美元用于游说国会,包括众议院和参议院版本的《生物安全法案》,而该法案直接禁止了联邦资助的医疗供应商使用其所称的“外国对手关注的生物技术公司”生产的产品或提供的服务,包括药明康德(603259.SH)、华大基因(300676.SZ)、华大智造等中国企业”[9]。基于上述报道,我们合理推测此次因美纳被列入清单或与其企图通过政治游说手段限制中国企业在美国基因测序市场的参与,严重损害中国企业合法权益有关。
针对商务部的公告,因美纳于2月5日发布了声明,称“公司严格遵守包括中国在内的各市场所在国家或地区的法律法规。目前公司正对相关事情的影响进行详细评估,并积极寻求解决方案。”[10]
2)认定情节
根据《清单规定》第七条,工作机制根据调查结果,综合考虑以下因素,作出是否将有关外国实体列入不可靠实体清单的决定,具体包括:
对中国国家主权、安全、发展利益的危害程度;
对中国企业、其他组织或者个人合法权益的损害程度;
是否符合国际通行经贸规则;
其他应当考虑的因素。
1)触发调查的线索来源
根据《清单规定》第五条的规定,“工作机制依职权或者根据有关方面的建议、举报,决定是否对有关外国实体的行为进行调查;决定进行调查的,予以公告。”从上述规定可以看出,不可靠实体清单调查的开展可能由工作机制依职权主动开展,也有可能是工作机制根据从有关方面获得的建议和举报决定开展调查工作。
条文并未明确“有关方面”的具体内涵与外延。但值得注意的是,工作机制在2024年3号公告中使用的表述是“根据有关机构的建议、举报”,这或许表明针对美国PVH集团的线索可能并非是由工作机制依职权主动获取,而是基于外部组织的举报、建议或源自其他政府部门的线索流转或案件交办。总体而言,我们倾向于认为任何单位、个人的举报或反映或者其他政府部门流转的线索都可能引发不可靠实体清单调查。
2)调查期间的线索来源
2024年3号公告同时明确,“调查期间,任何单位和个人可向不可靠实体清单工作机制办公室反映美国PVH集团违反正常的市场交易原则等情况,并应提供相关证据。”这表明一旦不可靠实体清单调查启动,任何企业和个人均可以向工作机制反映情况和提供相关证据,其中可能包括被调查实体的竞争对手及其内部员工等对被调查企业相对关注和熟悉的相关方。
1)调查程序与调查权限简述
根据《清单规定》第六条的规定,工作机制在对有关外国实体的行为进行调查过程中的调查权限包括:询问有关当事人、查阅或者复制相关文件、资料以及其他必要的方式。工作机制要求被调查企业限期提供材料的,一般会同时明确提交期限,例如2024年3号公告中要求美国PVH集团向工作机制办公室提供书面材料及证明资料以及调查机关需要的其他资料的时间为公告公布之日起30天内。
2)企业应积极配合调查和采取补救措施
《清单规定》第六条明确赋予了被调查的外国实体陈述、申辩的权利。商务部新闻发言人在2024年9月24日针对美国PVH集团启动不可靠实体清单调查的新闻发布会上的答复也对此作出了说明,“自立案以来工作机制多次听取了PVH集团陈述、申辩,审查了PVH集团提交的书面材料。”因此,一旦企业受到不可靠实体清单调查,应充分重视、评估风险并积极配合。同时,企业也应充分运用《清单规定》中赋予的程序性权利进行陈述与申辩。在配合调查的过程中,企业应尤其遵循以下原则:
a)依法配合,不得拒绝、阻碍调查;
b)有礼有节、依法行事;
c)遵守保密原则,不得在未经许可的情况下将调查涉及的内容向第三方披露。
3)清单“可进可出”:积极改正和消除行为后果可被移出清单
工作机制对不可靠实体清单实施“可进可出”的动态管理。在符合法律规定的情况下,外国实体可以被移出不可靠实体清单,停止对企业实施相应的处理措施。根据《清单规定》第十三条,并结合商务部条约法律司相关负责人在答记者问上的答复[11],我们对移出清单的情形整理如下:
一是根据实际情况,可以移出清单。例如按照《规定》第七条和第八条将相关外国实体列入“不可靠实体清单”所基于的事实发生重大变化的,工作机制可以决定将该实体移出清单;
二是符合法定情形,应当移出清单。《清单规定》第十三条规定,在将有关外国实体列入清单的公告所明确的改正期限内,如该实体改正其行为并采取措施消除行为后果的,工作机制应当作出决定,将其移出清单;
三是保障程序性权利,外国实体有权申请移出。移出清单的决定可以由工作机制依职权作出,相关外国实体也有权向工作机制申请将其从清单中移出。
但不论是依据上述何种方式,移出清单的前提都是基于相关的事实情况及被列入企业的后续整改情况。因此,我们建议一旦企业被列入不可靠实体清单,应保持与有关部门的紧密沟通,根据相关要求尽快进行整改,以期尽早移出不可靠实体清单。
《清单规定》第十条明确了针对列入不可靠实体清单的外国实体,工作机制可以对包括外国企业及其相关人员(实践中多为企业高级管理人员)采取以下处理措施:
(一)限制或者禁止其从事与中国有关的进出口活动;
(二)限制或者禁止其在中国境内投资;
(三)限制或者禁止其相关人员、交通运输工具等入境;
(四)限制或者取消其相关人员在中国境内工作许可、停留或者居留资格;
(五)根据情节轻重给予相应数额的罚款;
(六)其他必要的措施。
工作机制过往发布的公告中对第(一)至(五)项处理措施均有所涉及,例如在《不可靠实体清单工作机制关于将洛克希德·马丁公司、雷神导弹与防务公司列入不可靠实体清单的公告》(不可靠实体清单工作机制公告〔2023〕1号,下称“2023年1号文”)中,工作机制对清单中的两家对台军售企业采取的处理措施包括:
(一)禁止上述企业从事与中国有关的进出口活动;
(二)禁止上述企业在中国境内新增投资;
(三)禁止上述企业高级管理人员入境;
(四)不批准并取消上述企业高级管理人员在中国境内工作许可、停留以及居留资格;
(五)对上述企业分别处以罚款,金额为《不可靠实体清单规定》实施以来各企业对台军售合同金额的两倍。
相较于此前所有公告中均列明了处理措施,此次发布的2025年4号公告内容并未直接明确针对美国PVH集团和因美纳公司的任何处理措施。同时,在同日商务部新闻办公室发布的答记者问中,商务部新闻发言人表示“将依据相关法律法规,对上述实体采取相应措施”。[12]因此,工作机制后续将对此次被列入不可靠实体清单的两家企业实施何种处理措施以及后续工作机制是否会就相关处理措施向社会公布,仍有待进一步观察。
除不可靠实体清单外,《反外国制裁法》、《阻断外国法律与措施不当域外适用办法》、《出口管制法》及《关税法》等法律均提供了相关的反制选项。下文将对部分内容作简单介绍如下:
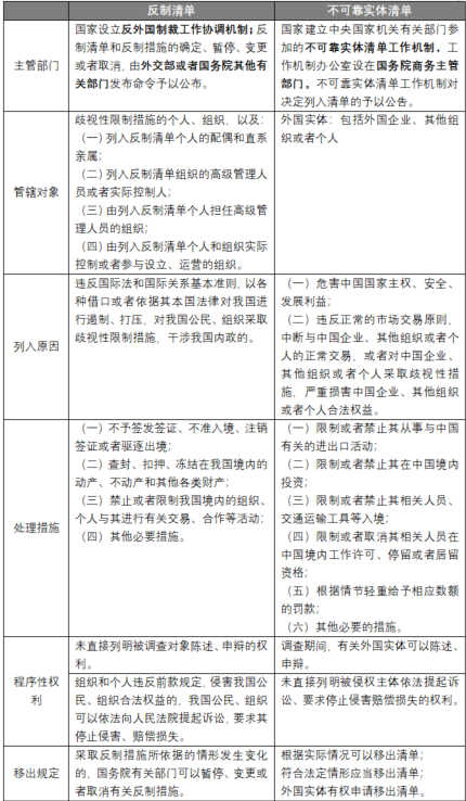
1)反制清单
《反外国制裁法》中规定了“反制清单”作为反制工具。从适用范围及内容来看,反制清单与不可靠实体清单两者既有区别又互为补充。我们将该两项反制选项的部分内容对比如下:

2)阻断外国法律与措施不当域外适用
为应对个别国家无视国际法管理,滥用本国国内法的“长臂管辖”,2021年1月9日,商务部发布了《阻断外国法律与措施不当域外适用办法》(商务部令2021年第1号,下称“《阻断办法》”)。《阻断办法》规定商务部可以针对外国法律与措施在我国的不当域外适用出台禁令(下称“禁令”),禁止相关方在我国境内执行该等外国法律与措施。
a) 适用对象是什么?
《阻断办法》第二条明确了其适用情形是“外国法律与措施的域外适用、并且该域外适用违反了国际法和国际关系基本准则、该域外适用不当地禁止或者限制中国实体与第三国实体进行正常的经贸活动。”因此,与前述不可靠实体清单及反制清单不同,《阻断办法》项下的禁令的适用对象是域外法律与措施,而非具体的实体或者个人;
b) 中国公民、法人和其他组织应如何遵守报告义务?
《阻断办法》第五条规定了中国公民、法人和其他组织的报告义务。在条文表述中,直接规定了“应当”如实报告的义务,报告对象为国务院商务主管部门,期限为遇到相关情形的30日内。针对违反如实报告义务的,《阻断办法》第十三条还规定了后果,包括“中国公民、法人或者其他组织未按照规定如实报告有关情况或者不遵守禁令的,国务院商务主管部门可以给予警告,责令限期改正,并可以根据情节轻重处以罚款。”
c) 《阻断办法》规定了何种处理和应对方式?
《阻断办法》第七条规定,“工作机制经评估,确认有关外国法律与措施存在不当域外适用情形的,可以决定由国务院商务主管部门发布不得承认、不得执行、不得遵守有关外国法律与措施的禁令。根据《阻断办法》第十二条的规定,中国政府还可以根据实际情况和需要,采取必要的反制措施。
针对中国的公民、法人或者其他组织因他人遵守禁令范围内的外国法律与措施或根据禁令范围内的法律作出的判决、裁定对其造成合法权益侵害的,《阻断办法》第九条还规定有寻求救济的权利,明确相关方可以向我国法院起诉及申请法院强制执行。
d) 《阻断办法》的相关实践如何?
需要注意的是,尽管《阻断办法》早在2021年便已出台,但截至目前为止,商务部尚未根据《阻断办法》出台针对外国法律不当域外适用的相关禁令。因此,《阻断办法》的具体时间,仍有待进一步观察。
3)关税反制措施
于2024年12月1日实施的《关税法》第十七条规定了对等原则,第十八条重申了与报复性关税相关的规定,两者共同构成了我国关税反制措施的法律基础[13]。其中,《关税法》第十七条针对的是对违反双边或多边国际协议、条约中的最惠国待遇及关税优惠条款的行为的对等报复;而第十八条则规定了更为广泛的针对影响我国正常贸易的措施的报复性关税。
近期,针对此前美国政府宣布以芬太尼等问题为由对所有中国输美商品加征10%关税,严重违反世界贸易组织规则,对中美正常经贸合作造成破坏的行为,经国务院批准部分美国进口商品征收报复性关税。国务院关税税则委员会于2025年2月4日发布的《国务院关税税则委员会关于对原产于美国的部分进口商品加征关税的公告》(税委会公告2025年第1号)[14]显示,自2025年2月10日起,中国对原产于美国的部分进口商品加征关税。具体措施包括:
对煤炭、液化天然气加征15%关税。
对原油、农业机械、大排量汽车、皮卡加征10%关税。
对原产于美国的其他附件所列进口商品,在现行适用关税税率基础上分别加征相应关税,现行保税、减免税政策不变,此次加征的关税不予减免。
4)出口管制管控名单
《出口管制法》第十条规定,“根据维护国家安全和利益、履行防扩散等国际义务的需要,经国务院批准,或者经国务院、中央军事委员会批准,国家出口管制管理部门会同有关部门可以禁止相关管制物项的出口,或者禁止相关管制物项向特定目的国家和地区、特定组织和个人出口。”
出口管制管控名单依据《中华人民共和国两用物项出口管制条例》中的相关条款设立,该条例由国务院发布,主要目的是对军民两用物项的出口进行严格控制,防止其被用于危害国家安全和利益的活动。
2025年1月2日,商务部公告2025年第1号公布,将28家美国实体列入出口管制管控名单[15]。公告显示,为维护国家安全和利益,履行防扩散等国际义务,决定将通用动力公司等28家美国实体列入出口管制管控名单,并采取以下措施:
一、禁止向上述28家美国实体出口两用物项;正在开展的相关出口活动应当立即停止。
二、特殊情况下确需出口的,出口经营者应当向商务部提出申请。
[1]商务部:
https://aqygzj.mofcom.gov.cn/flzc/gzjgfxwj/art/2025/art_3341ae7fdd664c5bbd73261acff226f3.html
[2]《不可靠实体清单工作机制公告〔2024〕3号》
[3]https://www.gov.cn/xinwen/2019-05/31/content_5396453.htm
[4]人民日报:
https://www.gov.cn/xinwen/2019-06/02/content_5396794.htm
[5]https://www.mofcom.gov.cn/syxwfb/art/2020/art_eca2bfbca1484b279f38ab2a73f3edee.html
[6]https://www.mofcom.gov.cn/zwgk/zcfb/art/2024/art_990973ae8cba408883fa028c374c2df3.html
[7]https://mp.weixin.qq.com/s/CbnaBV_gitIJS98XUjjd4w
[8]同脚注4.
[9]https://www.time-weekly.com/post/310999
[10]https://mp.weixin.qq.com/s/qDEj_p0w3Va02zgwkEO4FQ
[11]https://kr.mofcom.gov.cn/tbgz/art/2020/art_50a0ba56d52645eda21bd6a0274f6816.html
[12]https://www.mofcom.gov.cn/syxwfb/art/2025/art_2a21d286be5747deaabaab334b090bd5.html
[13]《关税法》第十七条 任何国家或者地区不履行与中华人民共和国缔结或者共同参加的国际条约、协定中的最惠国待遇条款或者关税优惠条款,国务院关税税则委员会可以提出按照对等原则采取相应措施的建议,报国务院批准后执行。
第十八条 任何国家或者地区违反与中华人民共和国缔结或者共同参加的国际条约、协定,对中华人民共和国在贸易方面采取禁止、限制、加征关税或者其他影响正常贸易的措施的,对原产于该国家或者地区的进口货物可以采取征收报复性关税等措施。
[14]https://www.gov.cn/zhengce/zhengceku/202502/content_7002061.htm
[15]https://aqygzj.mofcom.gov.cn/flzc/gzjgfxwj/art/2025/art_efbe2d2540e845a59a70f2d0768f671f.html
注:文中观点供交流讨论和参考,不代表律师和律师事务所出具的法律意见。
BOSS & YOUNG
作者介绍
本文由沈睿律师执笔,甘震乾律师共同参与,合伙人张士海律师指导与修改。
邦信阳合规与政府监管业务团队由前政府市场监督管理部门执法官员、前公司法律与合规顾问、具有留学背景人员等律师构成。主要从事合规业务,包括广告合规、促销合规、反不正当竞争(含反商业贿赂、商业混淆、虚假宣传、商业诋毁、商业秘密保护、不正当有奖销售等)、反垄断、电子商务、数据安全与隐私保护、消费者权益保护、政府关系、商标保护、白领犯罪等。
张士海 合伙人
联系方式:zhangshihai@boss-young.com
Shawn Li 高级顾问
联系方式:Shawn.li@boss-young.com
张萍 高级顾问
联系方式:Jenny.zhang@boss-young.com
杨涛 合伙人
联系方式:yangtao@boss-young.com
龚玲珑 律师
联系方式:gonglinglong@boss-young.com
甘震乾 律师
联系方式:jason.gan@boss-young.com
张佳晟 律师
联系方式:killian.zhang@boss-young.com
张亦知 律师
联系方式:zhangyizhi@boss-young.com
沈睿 律师
联系方式:shenrui@boss-young.com
夏江天 实习律师
联系方式:xiajiangtian@boss-young.com
Boss & Young Since 1995
法治兴邦·知行于信·大道向阳
使 命:让律师成为法治社会的重要助推
愿 景:法治天下·诗意栖居
价值观:可靠、高效、富有创造力,守正、相与、永葆进取心

来源:邦信阳律师事务所
编辑:鱼仔
责任编辑:高兴、陈默
声明:本文仅代表作者本人观点,不得视为邦信阳律师事务所及律师出具的正式法律意见或建议。转载请注明来自“邦信阳律师事务所”公众号。如您有意就相关议题进一步交流或探讨,欢迎与我们联系,电话:+8621 23169090,邮箱:shanghai@boss-young.com

点击“阅读原文”,登录邦信阳律师事务所官网了解更多资讯。