
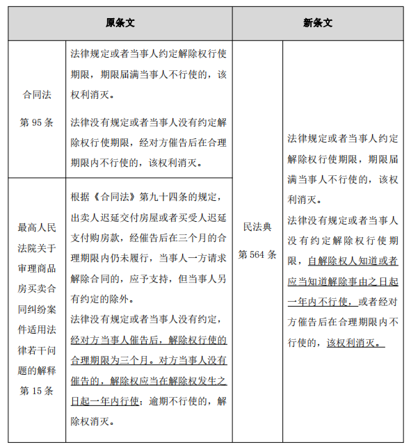
第564条
确立合同解除权的1年除斥期间
01
主要条文变动对照表

02
律师解读
合同解除权作为形成权的一种,行使解除权将导致现有法律关系发生变化,“破坏”现有的法律秩序,故而确定除斥期间至关重要。合同法第95条没有对合同解除权除斥期间做出一般性的规定,使得所有的典型合同及非典型合同均缺乏统一的解除权行使的除斥期间。从合同法第95条的字面意思来看,若法律没有规定或者当事人没有约定解除权行使期限,且相对方未进行催告之情形下,解除权人一直享有解除权,这显然不利于维护交易安全。崔建远教授在《解除权问题的疑问与释答(上篇)》[1]一文中指出:“如果说为了保护守约方的合法权益,防止违约方利用违约获取‘不当得利’,赋予守约方解除权,系公平正义要求的体现,那么,允许解除权人在过长的期限内解除合同,动辄废止既有的合同关系,且恢复原状,则破坏现存的法律秩序,走到了公平正义的反面。”
2008年《中国民事审判前沿》第一辑刊登的《最高人民法院民一庭疑难案件问答》中,就“相对人未进行催告,解除权人行使解除权是否有期限限制问题”,最高人民法院民一庭曾经认为,“参照最高人民法院《关于审理商品房买卖合同纠纷案件适用法律若干问题的解释》第15条第2款的规定,对于房屋买卖合同纠纷,对方当事人没有催告的,解除权应当在解除权发生之日起1年内行使。逾期未行使的,解除权消灭,但法律另有规定或者当事人另有约定的除外。”换言之,最高院民一庭曾认为应将司法解释确定的解除权1年除斥期间从商品房买卖合同扩展适用于所有房屋买卖合同。
但是从相关案例来看,最高院并未扩大上述司法解释规定的解除权期限的适用范围。《最高人民法院公报》2013年第10期刊登的最高人民法院审理的“天津市滨海商贸大世界有限公司与天津市天益工贸有限公司、王锡锋财产权属纠纷案”的裁判摘要明确指出:“最高人民法院《关于审理商品房买卖合同纠纷案件适用法律若干问题的解释》第15条关于解除权行使期限的规定仅仅适用于该解释所称的商品房买卖合同纠纷案件。对于其他房屋买卖合同解除权的行使期限,法律没有规定或者当事人没有约定的,根据《合同法》第95条的规定,在合理期限内行使。何为“合理期限”,由人民法院结合具体案情认定。”
在不设定解除权行使最长期限的情形下,合同双方的法律关系将长期处于不确定状态,显然不利于社会的交易稳定与安全,还有可能与诉讼时效制度产生冲突。另外,法律不保护躺在权利上睡觉的人,任何人均应积极主张自己的权利,法律无须对不积极行使权利者加以过多保护。
民法典第564条规定了解除权行使的1年除斥期间,对于法律没有规定或者当事人没有约定除斥期间的情况,解除权人将受到知道或者应当知道解除事由之日起1年内行使解除权的限制。该规定借鉴了最高人民法院《商品房买卖合同司法解释》第15条的规定,将原先仅适用于商品房买卖合同的规则拓展适用于所有合同,解决了合同解除权除斥期间不确定的问题。
[1]载《政治与法律》,2005年第3期。

长按下图识别二维码关注我们
© 上海邦信阳中建中汇律师事务所
本文仅作为交流学习之目的使用,文中观点不代表本所立场,亦非作者的正式法律意见。本文系邦信阳中建中汇律师原创文章,转载请完整注明作者信息及出处。
点击“阅读原文”,登录邦信阳中建中汇官网了解更多资讯