
第1084条
01
主要条文变动对照表

02
律师解读
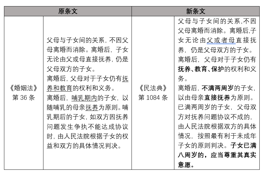
第1084条是关于离婚后父母子女关系的规定。
与《婚姻法》第36条相比,除个别用词的优化之外,主要变化之处有:
1、关于离婚后父母对于子女仍有的权利义务,在原先“抚养、教育”的基础上,增加了“保护”。
2、关于离婚后年龄尚幼的子女抚养关系,将原先“哺乳期内”改为“不满两周岁”。
3、接上条,将 “随哺乳的母亲抚养” 原则改为“由母亲直接抚养”原则。
4、增加尊重已满八周岁子女真实意愿的规定。
上述变化中,第2、4项基本出于法政策考量,不难理解。需注意的是关于听取子女真实意愿,因随父母哪一方共同生活并非法律行为,此处所设“八周岁”的年龄要求与总则中的行为能力无关,仅涉及意思能力,即认为八周岁以上未成年人对父母离婚于己产生的影响已有识别、判断、预期的能力。
而上述第1、3项变化,虽只是个别字词的微调,却有体系上的重大意义。总则编第26条规定“父母对未成年子女负有抚养、教育、保护的义务”,是对父母监护职责的概括性规定。本条第2款在“抚养、教育”的基础上增加“保护”,与之构成呼应,实现了概念统一。此外,父母作为未成年子女的监护人,还需承担总则编第34条以及其他相关规定中的一般监护职责。至此,可以将本条第2款的解读为:父母离婚后仍需承担对未成年子女的监护职责,意即法定的共同监护。这一点,和大陆法系大多数国家、地区,以及英美法系都有根本区别。该传统可以溯源至1950年《婚姻法》;《苏俄婚姻和家庭法典》中也有类似规定。
可见,在我国根本不存在离婚后由单方行使的所谓“抚养权”、“监护权”,子女随之共同生活的父母一方所获得的,正如本条前述第3项修改内容,称为“直接抚养”,从体系上看,是一种生活状态的安排而已,另一方对子女的监护职责也未停止,只是监护职责的具体履行方式根据实际情况有所区别。但长期以来对相关概念的混用、误用(现行《婚姻法》仍在混用“直接扶养”和“抚养”概念),令该问题不无疑义。
随着《民法典》1084条以及其他各条对相关概念的统一,父母监护职责的体系得以完整构建和定型,疑义有望得以澄清。

长按下图识别二维码关注我们
© 上海邦信阳中建中汇律师事务所
本文仅作为交流学习之目的使用,文中观点不代表本所立场,亦非作者的正式法律意见。本文系邦信阳中建中汇律师原创文章,转载请完整注明作者信息及出处。
点击“阅读原文”,登录邦信阳中建中汇官网了解更多资讯