
作者:
范宏涛,上海邦信阳中建中汇律师事务所合伙人。
汪宇鹏,上海邦信阳中建中汇律师事务所律师。
现在的中国人早已习惯了满天下和老外做生意,做生意总会有争议或纠纷,国际商事仲裁作为一种解决国际间经济贸易纠纷的快捷手段,也常为中国商人和外国对手所选择采用。一个外国企业花不少律师费好不容易让中国人败诉了,接下来它关心的自然是如何让这份产生于外国的商事仲裁裁决在中国得到承认与执行。这类承认与执行的案件在中国这样的贸易大国本来就不少,这些年中国与世界各国的经济形势都不怎么好,违约事件大幅增多,这类案件在中国也大幅增多。在此,从法律实务的角度,我们与大家分享一些我们处理此类案件的经验:
中国本着鼓励发展对外经济贸易、保障本国仲裁裁决在外国也能得到承认和执行的目的,在改革开放几十年来逐渐确立了相关立法,最高人民法院也作出了相应规定和司法解释。目前,针对在中国申请承认和执行外国仲裁裁决,其法律依据主要为:
1. 《纽约公约》
1958年6月10日在纽约召开的联合国国际商业仲裁会议上签署的《承认及执行外国仲裁裁决公约》(以下或称《纽约公约》)是目前国际上关于承认和执行仲裁裁决最重要的公约,其规定了各缔约国承认和执行外国仲裁裁决的条件以及当事人和被申请地国家拒绝承认和执行外国仲裁裁决的理由。目前,《纽约公约》的缔约国已达150多个,G20成员中除欧盟外均为缔约国。
1986年12月2日,中国第六届全国人民代表大会常务委员会第十八次会议正式批准了国务院关于加入1958年《承认与执行外国仲裁裁决公约》的议案,并同时声明:一、中华人民共和国只在互惠的基础上对在另一缔约国领土内作出的仲裁裁决的承认和执行适用公约;二、中华人民共和国只对根据中华人民共和国法律认定的属于契约性和非契约性商事法律关系所引起的争议适用该公约。1987年4月22日起,《纽约公约》正式对中国生效。
2. 最高人民法院《关于执行我国加入的〈承认及执行外国仲裁裁决公约〉的通知》
为了促进《纽约公约》的顺利实施,最高人民法院于1987年4月10日发布了《关于执行我国加入的〈承认及执行外国仲裁裁决公约〉的通知》[法(经)发(1987)5号]。该通知进一步明确了《纽约公约》的适用规则,包括管辖、申请期限、承认和执行的审查标准等。
3. 《民事诉讼法》
1991年4月9日,《民事诉讼法》公布施行,其正式将外国仲裁裁决的承认及执行纳入了中国民事诉讼体系。该法第二百六十九条规定:“国外仲裁机构的裁决,需要中华人民共和国人民法院承认和执行的,应当由当事人直接向被执行人住所地或者其财产所在地的中级人民法院申请,人民法院应当依照中华人民共和国缔结或者参加的国际条约,或者按照互惠原则办理。”
4. 最高人民法院《关于人民法院处理与涉外仲裁及外国仲裁事项有关问题的通知》
为加强对地方法院关于承认和执行外国仲裁裁决工作的监督,最高人民法院于1995年8月28日发布了《关于人民法院处理与涉外仲裁及外国仲裁事项有关问题的通知》[法发(1995)18号]。该通知规定,凡一方当事人向人民法院申请承认和执行外国仲裁机构的裁决,如果人民法院认为外国仲裁裁决不符合中国参加的国际公约的规定或者不符合互惠原则的,在裁定不予执行或拒绝承认和执行之前,必须报请本辖区所属高级人民法院进行审查;如果高级人民法院同意不予执行或者拒绝承认和执行,应将其审查意见报最高人民法院。待最高人民法院经过研究作出同意的答复后,接受申请的人民法院才可以裁定不予执行或者拒绝承认和执行。从该通知可以看出,事涉互惠,中国对于拒绝承认和执行外国仲裁裁决是较为谨慎的,实践中中国法院也以裁定承认为主流或占多数,不承认为例外或少数。
5. 最高人民法院《关于承认和执行外国仲裁裁决收费及审查期限问题的规定》
1998年10月21日,最高人民法院发布了《关于承认和执行外国仲裁裁决收费及审查期限问题的规定》[法释(1998)28号]。该规定明确了中国法院依照《纽约公约》规定承认和执行外国仲裁裁决的收费及审查期限问题,具体相关内容可参见本文第三和第六部分。
根据《民事诉讼法》第二百八十三条,在中国申请承认和执行国外仲裁机构的裁决,应由当事人直接向被执行人住所地或者其财产所在地的中级人民法院申请,人民法院应当依照中华人民共和国缔结或者参加的国际条约,或者按照互惠原则办理。
需注意的是,根据最高人民法院《关于适用<中华人民共和国民事诉讼法>的解释》第五百四十六条,只有已得到中国法院裁定承认的仲裁裁决才可向中国法院申请执行,承认与执行既可同时申请也可分开申请,但当事人仅申请承认而未同时申请执行的,人民法院仅对应否承认进行审查并作出裁定。
根据最高人民法院《关于执行我国加入的〈承认及执行外国仲裁裁决公约〉的通知》第五条及《民事诉讼法》第二百三十九条,申请承认与执行的期间为二年,从仲裁裁决书规定履行期间的最后一日起计算;仲裁裁决书规定分期履行的,从规定的每次履行期间的最后一日起计算;仲裁裁决书未规定履行期间的,从仲裁裁决书生效之日起计算。申请执行时效的中止、中断,适用法律有关诉讼时效中止、中断的规定。
根据最高人民法院《关于承认和执行外国仲裁裁决收费及审查期限问题的规定》第四条,受理申请的人民法院决定予以承认和执行外国仲裁裁决的,应在受理申请之日起两个月内作出裁定,如无特殊情况,应在裁定后六个月内执行完毕;决定不予承认和执行的,须按最高人民法院《关于人民法院处理与涉外仲裁及外国仲裁事项有关问题的通知》的有关规定,在受理申请之日起两个月内上报最高人民法院。
根据最高人民法院《关于执行我国加入的<承认及执行外国仲裁裁决公约>的通知》第四条,我国有管辖权的人民法院接到一方当事人的申请后,应对申请承认及执行的仲裁裁决进行审查,如果认为不具有《纽约公约》第五条第一、二两项所列的情形,应当裁定承认其效力,并且依照民事诉讼法规定的程序执行;如果认定具有第五条第二项所列的情形之一的,或者根据被执行人提供的证据证明具有第五条第一项所列的情形之一的,应当裁定驳回申请,拒绝承认及执行。一句话,中国法院不对外国仲裁裁决进行实体审查;具体而言,除非外国仲裁裁决具有下列情形之一,否则中国法院依法均应裁定承认与执行:
签订仲裁协议的当事人根据对其适用的法律存在某种无行为能力的情形;或者仲裁协议根据所选定的准据法应被认定为无效;或者虽未选定准据法,但仲裁协议根据裁决地所在国法律应被认定为无效的。
被执行人未接到关于指派仲裁员或关于仲裁程序的适当通知,或者由于其它原因未能对案件进行申辩的。
仲裁裁决所处理的争议非为交付仲裁的标的或不包括在仲裁协议规定之内;或者仲裁裁决载有超出仲裁协议范围以外事项的决定(但如关于交付仲裁事项的决定可与未交付仲裁事项的决定划分时,关于交付仲裁事项的决定可予以承认与执行)。
仲裁庭的组成或仲裁程序与当事人之间的协议约定不符;或者当事人未协议约定,但仲裁庭的组成或仲裁程序与仲裁地所在国的法律不符的。
仲裁裁决对当事人还未产生拘束力,或者仲裁裁决已经由裁决作出地国家或裁决所依据法律的国家的主管机关撤销或停止执行的。
依照申请承认和执行地所在国的法律,争议事项不可以通过仲裁解决的。
该仲裁裁决内容与申请承认和执行地所在国的公共秩序抵触的。
委托手续
针对外国人、外国企业或组织这一方,根据《民事诉讼法》第二百六十四条和最高人民法院《关于适用<中华人民共和国民事诉讼法>的解释》第五百二十三条的规定,其在申请承认与执行时应根据具体情况向有管辖权法院的立案庭提交下列证明文件:
1. 当事人的身份证明文件
外国人可提供护照等用以证明自己身份的证件,外国企业或者组织可提供企业注册信息、公司章程等身份证明文件。
2. 委托书
外国人、外国企业或组织如委托中国律师或者其他人代理诉讼,应当向人民法院提交其委托代表人参加诉讼的证明。受委托人是律师的,还应提供律师事务所出具的相关函件,如律所介绍信。
3. 有权代表人身份证明书
在中国的普通民事诉讼中,针对企业或其他组织,一般会提交《法定代表人身份证明书》或《主要负责人证明书》,外国企业和组织可以没有“法定代表人”这一概念,但一般仍需提交一份书面文件说明其有权代表人的姓名、职务,并附上能证明其职务的文件及其护照复印件。前述有权代表人一般是公司的股东、董事、总经理等,其与在授权委托书等诉讼文书上签章的应为同一人。
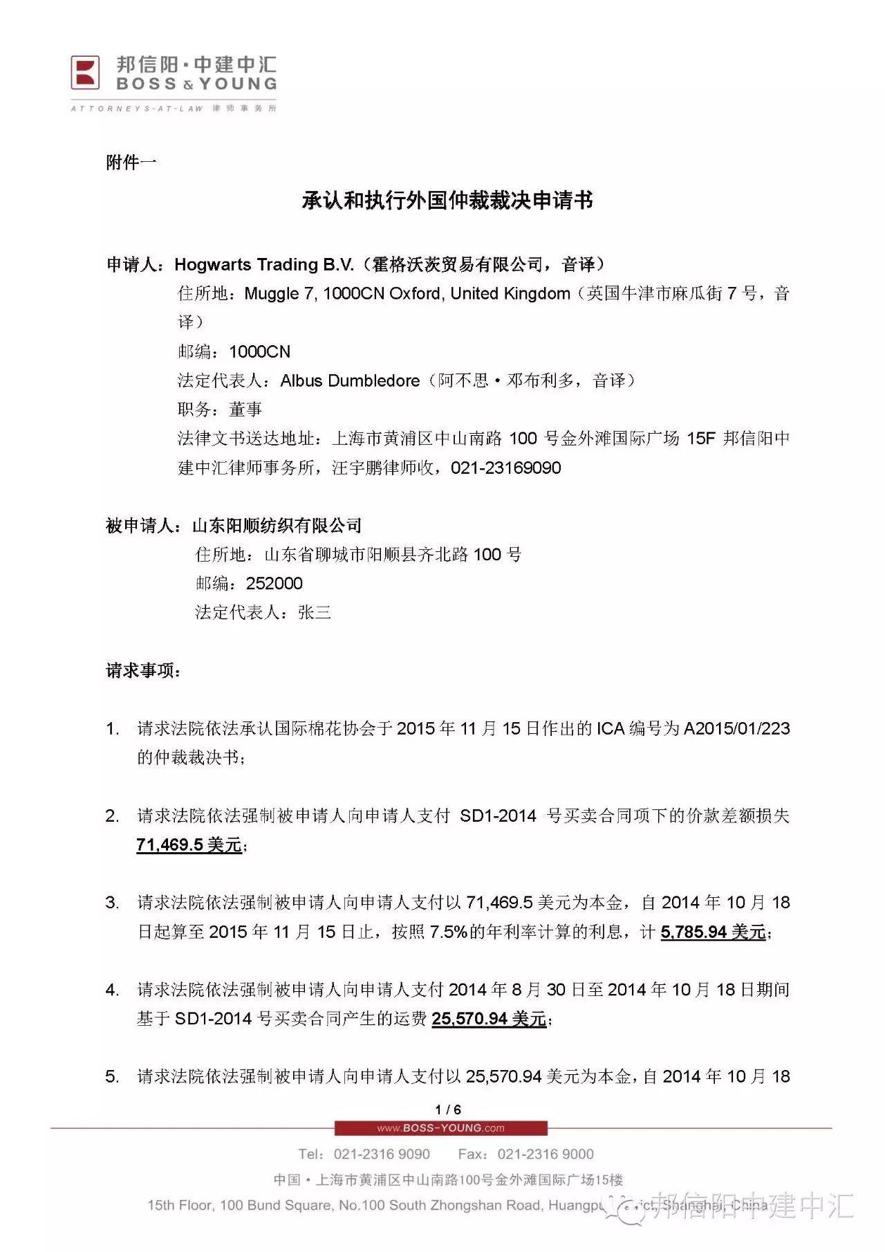
申请书
针对申请人向法院立案庭提交的书面申请书,我们附了一个我们设计的中英文模板(见附件一和附件二,其中当事人名称、事项等属于虚构),供您参考。
撰写申请书需注意:一、在请求事项首部即需表明申请人要求承认和执行外国仲裁裁决,并将裁决书的名称、编号注明;二、将外国仲裁裁决书中的裁决事项清晰地列于请求事项部分;三、应就裁决事项的总标的换算成人民币金额,附于请求事项尾部,涉及利息等计算较为复杂的,应将不同时期的适用利率、计算公式等作成表格附后;四、如当事人名称、地址等信息为外语,应在相应的外语信息后附上中文音译或中文翻译,方便法院审理。
证据清单及证据材料
如前所述,除非具有本文第四部分所述情形之一,外国仲裁裁决应被裁定承认与执行。因此,在申请承认与执行案件受理后,作为申请人一方应在法院规定的举证期限内就仲裁裁决全过程不存在前述不利情形等进行举证。根据我们的诉讼经验,主要证据大致有如下几类:
仲裁协议或载有仲裁条款的合同,证明双方已就争议事项达成仲裁协议。
基础交易合同,证明争议事项属于仲裁协议所规定的范围。
仲裁裁决书,证明仲裁裁决内容及该裁决已产生效力。
针对仲裁过程的各个重要环节(包括但不限于关于仲裁申请书、指派仲裁员、举证、答辩、仲裁费用交纳、仲裁裁决下达、上诉或申诉、仲裁执行情况等),所有涉及这些重要环节的往来电子邮件、传真、函件及其送达凭证等,证明仲裁程序的完整性和合规性。
仲裁机构的章程、规则或仲裁作出地所在国的相关法律,证明仲裁庭组成及仲裁程序符合仲裁规则或法律。
公证、认证和翻译
前述委托手续、申请书和证据材料,如为从中国领域外寄交、托交或在域外形成的,其在提交法院前均应经所在国(外国企业或者组织的设立登记地国,或是办理了营业登记手续的第三国)的公证机关公证,并经中国驻该国使领馆认证,或者履行中国与该所在国订立的有关条约中规定的证明手续。同时,所有提交法院的外文书证或者外文说明资料,均应附有具备相应资质的翻译机构盖章的中文译本,相应地,需同时提供翻译机构的营业执照等能够证明其翻译资质的文件。
现行法律、法规虽规定了前述公证、认证和翻译程序,但并未明确各个程序的先后顺序。在实践中,我们发现不同法院对于先公证认证再翻译,还是先翻译再公证认证存在不同的操作要求,例如,聊城市中级人民法院认为应先翻译,再将英文版及中文翻译件一同进行公证、认证,而青岛市中级人民法院则表示对于翻译与公证、认证的顺序并无强行要求。因为这类案件的当事人与中国律师身处异国,往来联系不易,为了避免折腾向你付银子的当事人,也为了避免折腾你自己,有经验的律师一定要在立案前就向有管辖权的法院确认其对于公证、认证和翻译等相关事项的具体要求。
如果只是申请承认
根据最高人民法院《关于承认和执行外国仲裁裁决收费及审查期限问题的规定》第一条,人民法院受理当事人申请承认外国仲裁裁决的,预收人民币500元。
如同时申请承认与执行
根据最高人民法院《关于承认和执行外国仲裁裁决收费及审查期限问题的规定》第三条和第四条,当事人如同时申请承认与执行,法院将按以下标准收取费用:
1. 缴费标准
申请人需按照申请执行的金额或标的价额预交执行费,标准如下:1、没有执行金额或者价额的,每件交纳50元至500元。2、执行金额或者价额不超过1万元的,每件交纳50元;超过1万元至50万元的部分,按照1.5%交纳;超过50万元至500万元的部分,按照1%交纳;超过500万元至1000万元的部分,按照0.5%交纳;超过1000万元的部分,按照0.1%交纳。
2. 申请费负担
如法院裁定承认与执行该外国仲裁裁决,则前述申请费最终应由被执行人负担。执行中当事人达成和解协议的,申请费的负担由双方当事人协商解决,协商不成的,由人民法院决定。
如法院裁定仅承认而不予执行外国仲裁裁决,或裁定不予承认和执行,在扣除500元费用后,其余退还申请人。
如法院裁定不予承认、不予执行外国仲裁裁决,在扣除500元费用后,其余退还申请人。
诉讼是一个动态博弈的过程,当事人双方不可避免地会互相挑战,按照规则为对方创造困难,但许多人可能由于认为法院不会对外国仲裁裁决进行实体审查所以低估了这类案件的难度及风险,这种低估几乎一定会在案件立案、审理过程中导致出现被动。综合我们代理的诸多案件,申请人一方代理律师面临的困难和挑战主要有如下方面:
1. 案件所涉信息量巨大,信息琐碎,文本负担重
涉外交易的双方当事人订立商事合同的过程、仲裁处理的过程、相关文件交邮送达的过程,会涉及非常多的电子邮件、传真件、纸质文件或其他形式的资料、信息,代理律师必须了解与掌握商事交易与仲裁的来龙去脉,必须形成对案件的直觉认识,必须从中挑选出需要作为证据提交的材料信息,必须挑选出哪些文件需要安排公证、认证和翻译,这些文件你只能一份一份地看,而这些文件绝大部分是英文或其他外语。按我们的经验,向法院提交的一套完整文书,包括申请书、证据清单及材料等,通常可达数百页不等,而这数百页极有可能是你从上千页中披沙拣金整理出来的。
2. 对方往往挑战法律文书是否有效送达
在庭审过程中,被申请人往往会抗辩说你的法律文书未有效送达或有严重瑕疵,比如,否认受送达的电子邮箱地址为被申请人公司或相关职员的邮箱、否认邮寄地址为公司经营地址、否认签收的员工为公司的员工。
当前述情形出现时,我们认为申请人一方可从以下方面着手举证:一、查询被申请人公司网站或工商登记部门网站上是否公布有受送达人的联系方式;二、仔细寻找从交易之初至今,是否有被申请人填写、发送或签署的文件载有受送达人的联系方式;三、法律文书是否同时通过多种方式送达,有无其他形式的送达记录,如邮件送达回执、快递查询记录、传真回单等;四、审阅仲裁规则或仲裁地所在国法律,确认根据约定或法定的送达规则相关情形是否可视为送达。
3. 申请人诉讼主体资格和委托权限受到质疑
与中国企业不同,许多外国企业并无公章,在签署合同、委托书、起诉状等法律文书时往往是由有权代表人进行签字。针对这一差异,被申请人可能会以“签字人无权代表公司提起诉讼及委托律师”进行抗辩,要求申请人自证签字的真实性及职务权限。
我们认为,在申请人已对有权代表人的身份证明文件,如任职证明、公司章程和护照等进行公证、认证的情况下,已初步证明了签字人的身份和权限,尽到了举证责任。如对方认为无权代表,举证责任即动态的转换至被申请人一方,其应证明签字人无权代表公司或能代表公司的另有其人。
4. 基础交易合同的签章难以确认
在对外贸易中,一些中国企业为交易方便可能会自行刻制英语或双语的“合同章”,并以该印章在基础交易合同上加盖使用。在庭审中,其可能直接否认该印章为企业的印章,进而否认基础交易,并拿出其正在使用的公章予以比对。
针对此情形,我们认为申请人可以采取如下方式调查、举证:一、查询基础交易合同最初是以何形式相互交换签章的,判断邮寄地址、电子邮件地址、传真号等信息是否能印证、体现发送人的身份;二、通过查询海关等国家机关的备案文件,如《检验检疫证书》,确认争议合同是何者实际履行的,以及相关备案文件上加盖的印章是否与其拒绝承认的“合同章”为同一个。
5. 中外法律差异造成的诉讼负担
法院在审查承认与执行案件时虽是进行程序性审查,但许多问题仍不可避免的涉及查明外国法律或外国仲裁机构规则,如判断外国仲裁机构的管辖权、仲裁程序的正当性、签字人的代表权限等。对于同一情形,不同国家的法律规定或操作惯例可能存在偏差甚至截然相反,而中国法官作为中国法的司法者,其对于外国法的掌握和理解是有限的,因而往往会要求当事人自行提交相关法律法规或仲裁规则。当双方就提交的法律或规则的适用产生争议时,法官还可能要求当事人提供外国律师就案件相关法律问题出具法律意见书。无论是法律查明还是公证、认证与翻译,这些均会增加申请人的时间和金钱成本。在我们代理的一个案件中,针对我方一位具有“Member”身份的人在美国法下是否有权代表公司签署涉案诉讼文书,法官明确要求我方出具一份美国律师的法律意见书,而这样一份法律意见书,如果操作不慎,很有可能让客户多付出10万人民币左右的费用,这在案件刚刚开始、未来承认与执行情况尚未可知的情况下,客户往往不是那么愿意的。
6. 地方保护主义比较严重
在承认与执行案件中,能够进出口的企业在当地往往有些名气,这些被申请人和当地政府、法院多少都有些关系或比较容易建立关系,这常常导致相关人民法院敢于无故甚至肆无忌惮地拖延立案、拖延审限裁决、不公平地分配举证责任等。地方保护主义一向是中国司法之痛,经济欠发达地区的法院这方面问题尤为突出,这些法院其实没有想到,对个别企业、个别案件上的不当保护,固然帮助了个别企业在个别案件上获益,但在互联网时代国际贸易的小圈子里,整个地区的所有企业都有可能因个别企业的失信、无赖行为而大大增加交易成本!
7. 超审限处理屡见不鲜
如前所述,最高人民法院明确规定了承认和执行外国仲裁裁决案件的审限为2个月,但这似乎没用!在实践中,超过审限几个月不见结果的很正常,拖延一两年的也不鲜见,原因不明!对此情况,我们认为代理律师应先结合案件情况和庭审过程判断审限的延长是否合理,如认为法院无故拖延,可就此异议向受理法院的院长、庭长或审判监督庭提交催促函,在无明显效果时可再向上一级法院提交申诉信,直至最高人民法院。如此做法当然可能会让主审法官他老人家不愉快,但是请记住,你小心翼翼地尊敬他是希望他尽可能及时、公正地处理案件,如果其无理、无限拖延给己方当事人已带来现实的风险如被执行人转移财产等,你敬他无益,而且等于鼓励他变本加厉!
无论法院认为外国仲裁裁决是否应被承认和执行,都将以裁定的形式作出决定。中国现行法律仅有三种情形的裁定可以进行上诉,其中并不包括关于申请承认与执行的裁定,也就是说,法院就是否承认与执行作出的裁定为终审裁定,一旦裁定不予承认和执行,当事人只能通过启动法律规定的再审程序获得救济。不过,由于承认与执行案件本身即是由中级人民法院管辖,按最高人民法院的规定,中级人民法院如认为不应承认和执行的还需上报最高人民法院并取得同意后才能做出不予承认和执行的裁定,因此,启动再审或获得再审改判可能较为艰难,当然,如果受理法院作出的不予承认裁定是在未上报最高人民法院的情况下作出的,另当别论。
对于是否可能通过外交等途径申请救济,我们持保留态度。外国尤其是西方国家是十分尊重司法独立这一现代法治的基本原则的,某一外国为本国某一企业的某个普通商事案件向另一国进行外交交涉,似乎可能性不大。当然,如果存在某一个比较有影响的外国商会,通过该外国商会向中国相关部门申诉,也不失为一种选择。
本文侧重于与外国仲裁裁决的承认的相关内容,对于执行部分,如果该仲裁裁决获得了中国法院的承认,其执行适用的立法以及执行中常常遇到的种种头痛问题,比如执行难、地方保护等,与其他在中国产生的裁判没什么区别,在此不再赘述。
电 话:021-23169090
电子邮件:fanhongtao@boss-young.com
wangyupeng@boss-young.com






【本文仅作为交流学习之目的使用,文中观点不代表本所立场,亦非作者的正式法律意见。本文系邦信阳中建中汇律师原创文章,转载请完整注明作者信息及出处。】
