
当前,我国经济发展进入高质量发展阶段,传统土地财政模式日趋式微。过往大规模基础设施建设形成的存量债务与低效闲置资产相互交织,大量国有资产处于低效闲置状态,占用优质资源却未能充分释放效益,成为制约地方经济可持续发展和国有企业提质增效的主要瓶颈。
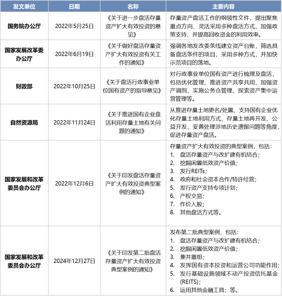
在此背景下,国务院办公厅于2022年5月出台了《关于进一步盘活存量资产扩大有效投资的意见》,为存量资产盘活工作提供了顶层设计和行动指引。从短期维度看,存量资产盘活可协助企业可速回笼资金,缓解流动性压力;从长期维度看,通过存量资产盘活推动形成“资源—资本—产业”的正向发展循环,可为企业发展和地方经济社会发展注入持久动力。
因存量资产盘活涉及资产体量大、操作路径灵活多样、需兼顾长短期、多方面的利益,在具体的实践中,无论地方政府、国有企业还是社会资本,都面临诸多困惑:如何精准界定存量资产范围、破解产权历史遗留问题;如何选择适配的盘活模式、平衡长短期效益?如何借助金融工具赋能、吸引社会资本参与?如何构建全生命周期管理体系、确保盘活成效长效可持续?
本系列问答将以问题为导向,系统梳理存量资产盘活的核心逻辑、政策体系、主流操作模式,并就其中的关键环节,诸如确权、资产交易、资产运营、合资混改、融资、证券化等重点难点问题予以分析解答,以期为推动存量资产盘活工作落地提供有力支持。
本文为系列问答第一篇。
文 | 刘慧
存量资产盘活,简单而言是指通过实施一项或一系列的措施,激活闲置、低效的资产,提升资产的运营效率。
提升单个资产的运营效率尚不是存量资产盘活的核心价值,更重要的是通过存量资产的盘活,形成从盘活、到投资、到再发展的循环。存量资产盘活对于地方政府、国有企业等主体而言,价值更为明显。其不仅在经济角度实现资金回流,更可以通过盘活资产来培育新兴业态,实现产业升级。

从资产形态、功能用途以及盘活路径等核心维度角度区分,可将存量资产分为“有形存量资产、无形存量资产、金融类存量资产”等三大主类别。各类别的要素和资产类型包括:
(1)有形存量资产
不动产类:各类用途的国有出让/划拨土地使用权;以及厂房、仓库、办公楼、老旧楼宇等房屋所有权;
基础设施类:市政基础设施、交通基础设施、能源基础设施等;
自然资源类:矿产资源、耕地/林地/湿地等使用权;
动产类:包括生产设备、原材料/半成品/闲置库存等;
(2)无形存量资产
知识产权;
数据资产;
特许经营权;
(3)金融类存量资产
长期股权投资;
债权类资产;
金融产品资产;等。
(1)处置型
通过法定或市场化处置方式,实现资产所有权或控制权的转移,快速回笼资金、化解债务压力。
对于低效无用、与主业无关、闲置时间较长、难以通过优化提升价值的资产,可以通过对资产或业务进行整合、交易给合适主业的交易对手。
(2)优化型
不改变资产所有权,而是通过整合、改造、升级等方式,挖掘资产潜在价值,提升资产运营效率。
优化型的盘活适用于资产本身具有一定基础、但因管理不善、布局不合理、功能滞后等原因导致低效运转的存量资产,是目前存量资产盘活的核心主流路径。通过优化措施,提高资产质量、丰富存量资产功能、赋予存量资产新的价值,提升资产或者项目的收益水平。
(3)融资型
此类路径核心是依托存量资产的价值和现金流,通过融资方式回笼资金,资产所有权通常不发生转移(或仅暂时转移),既能解决企业资金需求,又能保留资产后续运营权和增值收益。通过资产盘活,使资产质量提升,能够在金融市场有更好的融资能力。

BOSS & YOUNG
作者介绍

刘慧
上海邦信阳律师事务所 合伙人 📍上海
liuhui@boss-young.com
刘慧律师,上海邦信阳律师事务所合伙人,上海市律师协会基金专业委员会副主任。刘律师毕业于复旦大学,获法律硕士学位。主要研究方向为资产管理及结构化金融,包括私募基金、信托计划、资产管理计划等之设立以及对外投资、公司合规、风险处置等事宜,著有《资产证券化规则解析及业务指引》等专著。
Boss & Young Since 1995
法治兴邦·知行于信·大道向阳
使 命:让律师成为法治社会的重要助推
愿 景:法治天下·诗意栖居
价值观:可靠、高效、富有创造力,守正、相与、永葆进取心
来源:邦信阳律师事务所
编辑:鱼仔
责任编辑:高兴、陈默
声明:本文仅代表作者本人观点,不得视为邦信阳律师事务所及律师出具的正式法律意见或建议。转载请注明来自“邦信阳律师事务所”公众号。如您有意就相关议题进一步交流或探讨,欢迎与我们联系,电话:+8621 23169090,邮箱:shanghai@boss-young.com

点击“阅读原文”,登录邦信阳律师事务所官网了解更多资讯。