
2020年12月29日,为配套民法典正式实施,最高人民法院公布了《关于审理劳动争议案件适用法律问题的解释(一)》【法释(2020)26号,以下简称“新司法解释”】,并废除了此前的四个劳动争议案件司法解释[1]【以下简称“旧司法解释”】以及两个最高人民法院批复文件[2]。
经笔者进行对照发现,新司法解释实际上是将四个旧司法解释进行了糅合整理,每一条新司法解释都能从旧司法解释中找到来源,只是部分条款进行了一定程度的调整。本文就其中涉及的主要差异部分进行归纳与解读,以便读者能够用最短的时间迅速了解到新司法解释带来的变化。

解读:
本条解释融合了旧司法解释一二三的相关规定,将属于劳动争议受理范围的九种情形进行了归纳,并无实质性修改。

新司法解释第3条是关于管辖的规定,在旧司法解释基础上增加了兜底条款“法律另有规定的,依照其规定。”如《劳动争议调解仲裁法》第21条明确地规定:“劳动争议仲裁委员会负责管辖本区域内发生的劳动争议。劳动争议由劳动合同履行地或者用人单位所在地的劳动争议仲裁委员会管辖。双方当事人分别向劳动合同履行地和用人单位所在地的劳动争议仲裁委员会申请仲裁的,由劳动合同履行地的劳动争议仲裁委员会管辖。”
实际情况中,也可能存在劳动争议仲裁的管辖地与劳动争议诉讼的管辖地不一致的情形,但前提是:1)是劳动争议仲裁委员会的裁决书没有明确指定起诉法院;2)劳动者没有对仲裁裁决提起起诉。若劳动者在合同履行地起诉,用人单位在单位所在地起诉的话,则应当由合同履行地的法院管辖这起劳动争议诉讼。

新司法解释主要是增加了预先支付“经济补偿或者赔偿金”的裁决情形, 这是出于保护劳动者弱势群体的考虑,实际上是匹配了2007年《劳动争议调解仲裁法》第44条规定,“仲裁庭对追索劳动报酬、工伤医疗费、经济补偿或者赔偿金的案件,根据当事人的申请,可以裁决先予执行,移送人民法院执行。仲裁庭裁决先予执行的,应当符合下列条件:(一)当事人之间权利义务关系明确;(二)不先予执行将严重影响申请人的生活。劳动者申请先予执行的,可以不提供担保。”

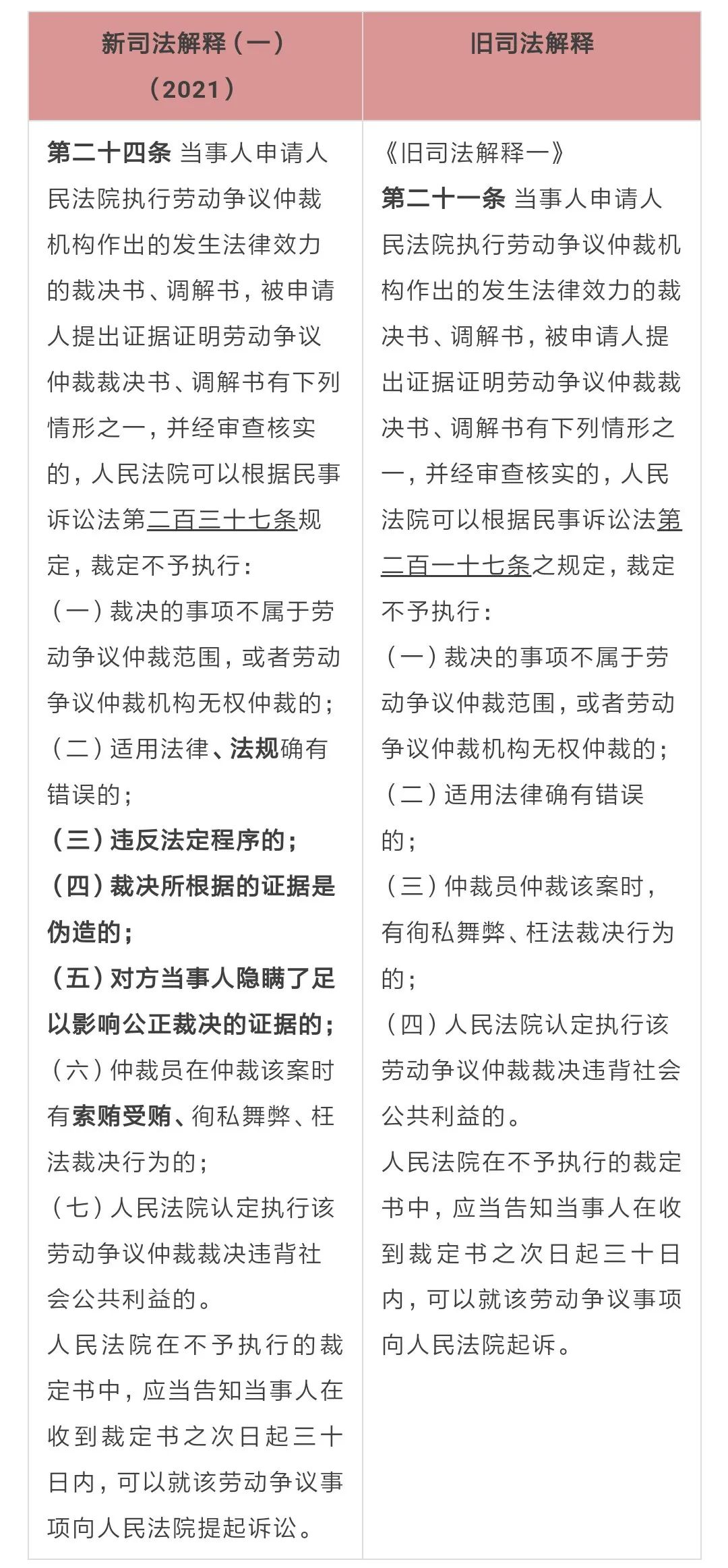
按照旧司法解释三规定,无论仲裁裁决书如何记载,相关情形都必然法定属于终局裁决。但新司法解释下,只有当仲裁裁决书未载明是否是终局裁决的,才能认定属于终局裁决。那么,如果仲裁裁决错误地将本该属于终局裁决的写成了非终局裁决,此时企业再向法院起诉的话,法院是否受理呢?司法解释中并未提及,有待实践中进行明确。

解读:
本条系根据最新的《民事诉讼法》增加和调整了部分情形表述,但也并非原封不动照搬《民事诉讼法》规定。由于《民事诉讼法》该条款同时还涉及对商业仲裁机构的约束,不仅仅只针对劳动争议仲裁机构,因此诸如“当事人约定仲裁条款或协议”“仲裁庭的组成”等商业仲裁的规则不适用劳动争议仲裁。

解读:
2018年7月28日,国务院发布了《国务院关于取消一批行政许可等事项的决定》(国发〔2018〕28号),取消了台港澳人员在内地就业许可审批,而是由人力资源社会保障部通过以下措施加强事中事后监管:在台港澳人员就业服务、社会保障、失业登记、劳动权益保护等方面,尽快出台配套政策措施,并指导督促地方人力资源社会保障部门抓好落实。故此,新司法解释不再要求港澳台人员取得相关证据,删去相关规定。

解读:
新司法解释第34条几乎完全保留旧司法解释一的规定,但旧司法解释该规定实际上与《劳动合同法》中关于应签未签劳动合同双倍工资、不得随意解除劳动合同的规定存在冲突,2008年《劳动合同法》施行后,对企业任意解除/终止劳动合同作出了更多限制,更多的保护劳动者的利益。此处新司法解释一又重拾了旧规定,则在今后适用中到底是以新司法解释为准还是以劳动合同法为准,有待进一步解决。

解读:
新司法解释41条,是匹配了《劳动合同法》的相关明确规定。《劳动合同法》第28条规定,劳动合同被确认无效,劳动者已付出劳动的,用人单位应当向劳动者支付劳动报酬。劳动报酬的数额,参照本单位相同或者相近岗位劳动者的劳动报酬确定。
通读上述修改,我们可以发现,新司法解释下,劳动者可获得的=参照岗位报酬+经济补偿+实际损失。而旧解释下,劳动者可获得的=参照岗位报酬+经济补偿。
但修改后的司法解释仍存在如下问题:如因劳动者原因(欺诈、胁迫或者乘人之危,使对方在违背真实意思的情况下订立或者变更劳动合同)导致合同无效的,如劳动者已付出劳动,用人单位向其支付劳动报酬,尚情有可原,但是否要向其支付经济补偿呢?笔者认为不应支付,否则显然违背诚信原则,但从该司法解释中却无法明确这一点。

解读:
新司法解释增加了“协商一致”前提,其实也在一定程度上增加了用人单位的举证责任,即在没有书面约定的情形下,用人单位需要有其他证据(如录音等)证明双方口头变更合同系经过协商一致,本质上也是为了更加保护劳动者合法权益,也更符合立法本意。
新司法解释删除“国家政策”,这是因为,国家政策是随着社会、经济变化而不断进行调整适应的,违反国家政策本身并不一定导致劳动合同无效。删除该表述将使得本条文更加严谨规范。
四个旧司法解释颁布的时间跨度十几年,而随着法治环境的变化发展,一些术语或者措辞也发生了变化或完善,借此修订契机对部分表述进行统一,主要体现在:原“劳动争议仲裁委员会”、“劳动人事争议仲裁委员会”统一改为“劳动争议仲裁机构”;原“劳动争议调解委员会”则改为“调解仲裁法第十条规定的调解组织”;原“向人民法院起诉”统一改为“提起诉讼”;原“裁定不予受理或驳回起诉”统一改为“人民法院不予受理;已经受理的,裁定驳回起诉”等。

以上是本次司法解释中存在较大变更的内容,其余条款基本仍保留原司法解释。本文解读仅代表个人观点,供学习交流之用,如有疏漏错误之处,欢迎指正探讨。
[1] 《最高人民法院关于审理劳动争议案件适用法律问题的解释》(法释〔2001〕14号,2008修订)、《最高人民法院关于审理劳动争议案件适用法律问题的解释(二)》(法释〔2006〕6号)、《最高人民法院关于审理劳动争议案件适用法律问题的解释(三)》(法释〔2010〕12号)、《最高人民法院关于审理劳动争议案件适用法律若干问题的解释(四)》(法释〔2013〕4号)
[2] 《最高人民法院关于劳动仲裁委员会逾期不作出仲裁裁决或者作出不予受理通知的劳动争议案件,人民法院应否受理的批复》(法释〔1998〕24号)、《最高人民法院关于解除劳动合同的劳动争议仲裁申请期限应当如何起算问题的批复》(法释〔2004〕8号)

