
随着私募股权基金在国内市场中的发展成熟,其退出机制却仍然存在诸多挑战,尤其是投资者如何从所投资的基金中顺利退出,成为关系行业可持续发展的核心问题。正是在这样的背景之下,上海邦信阳律师事务所合伙人刘慧律师、李骞律师领衔多位律师编著出版《私募股权基金投资者退出破局——法律实务要点与难点》一书,在书中解构常规退出路径,讨论疑难问题,并通过对司法实践的总结,以期探索“投资者退出难”问题的解决之道。
文 | 刘慧 李骞
《基金份额赎回》系列
基金份额赎回是常见私募基金的一种运作机制,由于该机制导致基金整体规模上的调整,被认为是基金开放运作的判断标准之一。根据法律法规以及私募基金监管要求,私募股权基金应当封闭运作,投资者不得随意赎回或者退出,受限于此,以基金份额赎回退出基金投资在实务中也并非主流方式。
但根据私募股权基金运作情况,监管下也尚有可以适用的例外情形。例如,基金业协会发布的《登记备案办法》中明确了一系列不属于赎回或退出的情形,包括:①份额转让,因转让行为并不改变私募基金整体规模,可以不被认为是突破了私募股权类基金须封闭运作的要求;②减少认缴未实缴与退出投资项目减资,均是与私募股权基金对外投资情况相匹配的规模调整,笔者认为合规上的逻辑是这种情况不存在分离定价或资金池,因而被允许;③基于投资人违约或法定情形而退出,从投资人主动退出基金投资的角度,主要依据基于法定情形而须退出,典型如监管部门出台新的文件规范导致部分投资人不再符合私募股权基金投资要求等。
在允许适用份额赎回的情形下,契约型基金的份额赎回相对标准化,一般根据基金合同的事前约定进行,笔者不作赘述。实务中更为常见的有限合伙型基金中,赎回表现为投资者作为有限合伙人退伙,在公司型基金中则表现为投资者作为公司股东的定向减资。
从程序上看,在组织体内的减资有其相关规定,其中《公司法》规定了以不定向减资为原则,因此在公司型基金中如通过减资退出的,需要事前的明确规定或事后的一致同意;而《合伙企业法》下对于退伙并没有明确规定程序要求,而是将权限放给了合伙协议的约定,在实操中投资人通常将退伙作为合伙人会议审议事项。因此对于拟赎回份额的投资人而言,在实操中将面临争取其他投资人的配合问题。
除此之外,《公司法》与《合伙企业法》对于减资价款的结算和支付规定有较大不同,同时受限于私募基金运作中“收益分享、风险共担”的基本原则,投资者退出的价款结算及其支付在实务中是较为复杂的问题,其核心在于投资者的减资是否了结了权利义务关系、以及在何时了结了权利义务关系,得以实现退出基金投资的目的。下文将区分有限合伙型基金与公司型基金,围绕前述事项分别展开分析。
合伙型与公司型基金份额赎回
之操作流程全览与核心争议解析
(一)有限合伙型基金退伙程序
根据《合伙企业法》《登记备案办法》等法律法规与监管规则,合伙人退伙在实践中一般需要履行决策、修改合伙协议、办理工商变更登记、备案、办理私募基金备案信息变更、退伙结算、财产份额退还等程序,简要列示如图1。

图1 有限合伙型基金合伙人退伙一般程序
合伙型私募基金的投资者通过减资退出基金投资的,也即从有限合伙企业中退伙。在合法合规的前提下启动退伙机制后,该机制本身的适用存在同等重要的问题需要在事前和执行过程中予以关注,其中笔者认为需要特别关注的问题分析如下。
1)财产份额的结算与退还时点
投资者退伙的目的在于取回其投资本金及对应收益(如有),在退伙机制中表现为财产份额的“结算和退还”。
《合伙企业法》第五十一条对此进行了规定,但法条对于退伙财产结算的要求表述较为笼统,结合私募基金运作的特征,实际运用中可能遇到的阻碍主要在于判断私募基金尚未退出股权投资项目是否属于“未了结的合伙企业事务”,以及在此背景下如何处理投资者退出的诉求和私募基金暂不具备支付退伙价款能力(即以货币方式退还财产份额)之间的矛盾。

相关规定
《合伙企业法》
第五十一条 • 合伙人退伙,其他合伙人应当与该退伙人按照退伙时的合伙企业财产状况进行结算,退还退伙人的财产份额。退伙人对给合伙企业造成的损失负有赔偿责任的,相应扣减其应当赔偿的数额。
退伙时有未了结的合伙企业事务的,待该事务了结后进行结算。
根据法条的文义来看,《合伙企业法》第五十一条并未明确何为“未了结的合伙企业事务”。而《〈中华人民共和国合伙企业法〉条文释义与适用》在解释该条文时,提及“尚有未了结的合伙企业事务的,说明此时合伙企业的债务、债权尚有进一步了结,合伙企业的资产、负债及其所有者权益尚有待于清理”,而其中“与清算有关的合伙企业未了结事务,主要是指合伙企业宣布解散之前已经订立但尚未履行的合同等事宜(当然不仅仅是合同事宜,还包括其他事务)”[1]。
因清算和退伙属于合伙企业运作中的不同程序,清算时的“未了结合伙企业事务”是否与退伙时等同尚不能下定论,也因此难以从中直接得出“退伙时财产份额结算和退还的前提是退出投资项目”这一结论。
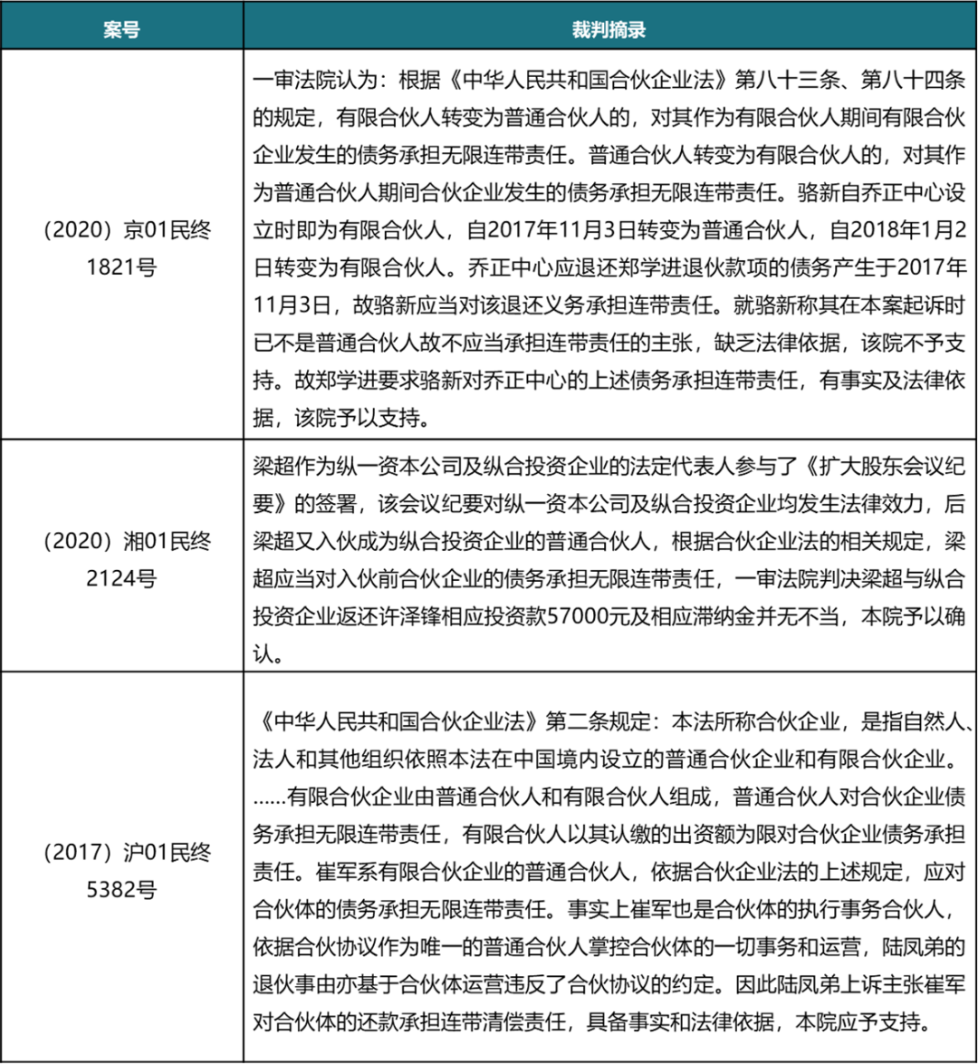
除运用法律解释方法外,笔者也为此检索了相关司法判例。从典型案例来看,退伙时私募基金尚未退出投资项目是否导致无法进行结算与退还财产份额,也须根据不同情况进行判断,具体考量因素包括投资项目盈利情况、全体合伙人是否均已同意结算价款与退还方式、私募基金是否已就投资退出达成协议文件或存在其它待履行的权利义务等。对应典型案例如表1。

表1 私募基金尚未退出投资项目时
涉及财产份额结算与退还的相关案例
综上,笔者倾向认为,私募基金未退出投资项目时发生投资者退伙的,投资者所持有资产/权益变现并非退伙结算的前提,但财产份额以货币方式退还的,在私募基金无其它资产的情况下须将资产/权益变现;同时,如私募基金就其对外投资已签署协议文件或有其它待履行债务人,在据此收回投资款之前投资者径行要求财产份额退还可能不被支持。此外,投资者退伙的时点为全体合伙人一致同意退伙事宜的时间(如全体合伙人约定退伙时间的,以约定为准),是否办理工商变更登记不是退伙已否的必然条件,工商变更登记起到的是对外公示效力,对于合伙人内部的关系,应以全体合伙人共同约定为准。
值得一提的是,在私募股权基金语境下存在一种“名为退伙、实为转让”的交易模式,典型如为使得交易便利,通过转让方退伙、受让方入伙的方式实现基金份额的转让。在该交易模式下所发生的纠纷中,法院会根据案涉合同签订背景、合同内容、主要条款、合同目的及所涉及的法律关系即当事人所设立的权利义务关系进行综合认定,确认当事人之间的实质法律关系,并将依据该实质法律关系适用相关法律法规。据此,如法院认定交易双方并不构成份额转让的法律关系,而实际构成合伙人的退伙与入伙,法院即将依据《合伙企业法》等相关法律法规中关于退伙的规定进行审理,进而要求相关方履行退伙结算等法定程序,导致增加额外交易成本和风险。
2)财产份额的结算与退还方式
在私募基金场景中,由于投资项目期限长且投资收益具有不确定性,实务中的问题是投资者在项目投资退出(以收回全部退出价款为标志)前即退伙的,其所持有的财产份额应当如何进行结算,更准确地说,投资者的财产份额计算是否须根据投资项目实际退出时的盈利或亏损情况进行调整?
根据《合伙企业法》第六十九条的规定,并结合《合伙企业法》第三十三条第二款,一般认为有限合伙企业中不得约定由部分合伙人承担全部亏损,这是有限合伙企业中“风险共担”的原则。

相关规定
《合伙企业法》
第三十三条 • 合伙企业的利润分配、亏损分担,按照合伙协议的约定办理;合伙协议未约定或者约定不明确的,由合伙人协商决定;协商不成的,由合伙人按照实缴出资比例分配、分担;无法确定出资比例的,由合伙人平均分配、分担。
合伙协议不得约定将全部利润分配给部分合伙人或者由部分合伙人承担全部亏损。
第六十九条 • 有限合伙企业不得将全部利润分配给部分合伙人;但是,合伙协议另有约定的除外。
就《合伙企业法》上述条文规定是否会导致有限合伙企业约定由部分合伙人承担全部亏损的约定无效,《民法典》第一百五十三条第一款规定:“违反法律、行政法规的强制性规定的民事法律行为无效。但是,该强制性规定不导致该民事法律行为无效的除外。”该条规定的可导致民事法律行为无效的强制性规定系效力性强制规定。此外,最高人民法院发布的《关于当前形势下审理民商事合同纠纷案件若干问题的指导意见》第16条规定:“人民法院应当综合法律法规的意旨,权衡相互冲突的权益,诸如权益的种类、交易安全以及其所规制的对象等,综合认定强制性规定的类型。如果强制性规范规制的是合同行为本身即只要该合同行为发生即绝对地损害国家利益或者社会公共利益的,人民法院应当认定合同无效。如果强制性规定规制的是当事人的‘市场准入’资格而非某种类型的合同行为,或者规制的是某种合同的履行行为而非某类合同行为,人民法院对于此类合同效力的认定,应当慎重把握,必要时应当征求相关立法部门的意见或者请示上级人民法院。”
根据上述法律规定,笔者认为,若投资者在退伙时,全体合伙人就退伙财产的份额/计算方式作出了一致约定,这一约定属于合伙人之间协商确定的亏损分担规则,若建立在自愿平等基础之上,“部分合伙人承担全部亏损”并不会导致侵害国家利益或社会公共利益。此外,《合伙企业法》等法律法规对于合伙企业及其合伙人对外承担债务作出了明确规定,结合私募基金特殊的投资属性,私募基金一般不存在债权人,即便存在,其由部分合伙人承担全部亏损的分担方式也并不会侵害债权人的利益。
综上,笔者认为《合伙企业法》第三十三条二款以及第六十九条关于“合伙协议不得约定由部分合伙人承担全部亏损”的规定不属于效力性强制规定,违反该条规定并不必然导致约定无效。换言之,如有限合伙企业投资者的财产份额计算实质上构成部分合伙人承担全部亏损,也不必然归于无效。
值得注意的是,如全体合伙人对应向退伙投资者退还的财产金额或其计算方式达成一致,而从结果上实现了对该等投资者的保本保收益,则该等约定可能因为违反私募基金领域的“收益共享、风险共担”原则而导致效力受到挑战。结合司法案例来看,在新疆盛达永兴股权投资合伙企业、北京盛达瑞丰投资管理有限公司等合伙协议纠纷案[3]中,私募基金就其投资项目已签署协议文件或有其它待履行债务人,在据此收回投资款之前投资者径行要求财产份额的退还被最高院认为实质构成了对投资者的保本保收益,因而不被支持。
总结而言,笔者认为,原则上全体合伙人对于投资者退伙时财产份额结算数额或计算方式的约定有效且被遵守,但应根据该等约定的支付条件或前提、以及用以支付的合伙企业财产收回是否存在不确定性等方面,判断投资者是否可以要求合伙企业给付退伙价款。换言之,如果投资者退伙价款的支付存在特定条件或者私募基金收回用以支付退伙价款的财产过程中具有风险,投资者在条件未成就、风险未落地的情况下径行要求私募基金向其支付退伙价款可能不被司法所支持。
除了可能发生的亏损承担问题外,在合伙人退伙中还可能对投资者所得退伙财产造成影响的是合伙企业可能发生的债务承担。根据《合伙企业法》第八十一条的规定,投资者作为有限合伙人退伙后,对基于其退伙前的原因发生的有限合伙企业债务,以其退伙时从有限合伙企业中取回的财产为限承担责任。

相关规定
《合伙企业法》
第八十一条 • 有限合伙人退伙后,对基于其退伙前的原因发生的有限合伙企业债务,以其退伙时从有限合伙企业中取回的财产承担责任。
私募基金语境下合伙企业承担债务的情况不多见,实务中投资者退伙时也通常取得合伙企业全体合伙人关于其退伙后即不再承担合伙企业债务的同意,就该等约定,由于《合伙企业法》未就特殊的债务承担安排作出限制性规定,在取得合伙人的一致同意后应当有效并具有内部约束力,问题在于该等约定是否具有对抗外部债权人的效力?
针对这一问题,笔者认为《合伙企业法》第八十一条所规定的有限合伙人退伙后的责任承担系投资者对外承担责任的依据,也即债权人向投资者主张权利的依据,且《合伙企业法》并未给予当事人特约排除该责任的权利,从保护外部债权人的角度出发,该等特殊安排不应具有约束外部债权人的效力。实务中通常也支持该观点,参考案例如表2。

表2 有限合伙人退伙后是否承担债务相关案例
3)普通合伙人退还财产份额的义务
《合伙企业法》中规定普通合伙人对合伙企业债务承担无限连带责任。在投资者退伙的场景中,实务中可能发生的问题是普通合伙人是否应对财产份额以货币形式退还(即退伙价款的支付)承担连带责任,其实质在于厘清“合伙企业债务”的范围以及普通合伙人据此应承担的责任范围。也就是说,由于投资者退伙而产生的退伙价款支付之债是否属于普通合伙人应承担的责任范围。
理论界对此存在争议,有观点认为普通合伙人对退伙价款支付之债不应承担连带责任,该观点认为《合伙企业法》第二条第三款要求普通合伙人对合伙企业债务承担无限连带责任,有限合伙人以其认缴出资额为限对合伙企业债务承担责任,该条款旨在帮助外部债权人区分普通合伙人和有限合伙人的不同法律角色和责任类型;从目的解释的角度看,普通合伙人连带责任制度旨在维护合伙企业外部交易安全,而非维护合伙企业内部合伙人退伙财产的安全性,退伙财产之债不应属于普通合伙人承担无限连带责任的合伙企业债务[4]。

相关规定
《合伙企业法》
第二条 • 本法所称合伙企业,是指自然人、法人和其他组织依照本法在中国境内设立的普通合伙企业和有限合伙企业。
普通合伙企业由普通合伙人组成,合伙人对合伙企业债务承担无限连带责任。本法对普通合伙人承担责任的形式有特别规定的,从其规定。
有限合伙企业由普通合伙人和有限合伙人组成,普通合伙人对合伙企业债务承担无限连带责任,有限合伙人以其认缴的出资额为限对合伙企业债务承担责任。
笔者认为,《合伙企业法》并未区分合伙企业债务是对外或对内,仅从文义无法认定“合伙企业债务”将内部债务排除在外。而且,经过合伙企业以及合伙人履行完毕退伙程序后投资者的退伙生效,投资者的身份已经由合伙人转变为合伙企业的债权人,此时将退伙价款给付之债认为内部债务显然不妥,普通合伙人应当对该等债务承担无限连带责任。实务中也多支持该观点,部分典型案例如表3。

表3 普通合伙人就退伙价款是否承担责任相关案例
(二)公司型私募基金减资程序
在公司型基金中,投资者退出可以通过公司减少注册资本实现。《公司法》第二百二十四条规定了以不定向减资为原则,如仅某一投资者希望通过减资退出的,则需事前的明确约定或事后的一致同意,此事项受限于届时公司型基金其他投资者的配合。
对于实际实施减资的公司型基金来说,相较于有限合伙企业,《公司法》对减资程序作了相对明确的规定。该等规定本质上是公司债权人权益保护的基础,私募基金基于特殊的投资属性,一般不存在债权人,但其减资仍须履行主要为保护债权人而设置的各项程序,否则减资行为的效力可能被挑战。除此之外,实务中还可能发生公司减资与《民法典》下所规定债权人撤销权的讨论,如公司型基金确存在债权人的,还须关注与此相关的风险。
根据《公司法》《中华人民共和国市场主体登记管理条例》(“《市场主体登记管理条例》”)等规定,公司型私募基金减资主要需要履行决策、编制资产负债表及财产清单、通知债权人及公告、修改公司章程、办理工商变更登记、办理私募基金备案信息变更、办理税务变更登记等程序,简要列示如下图2。

图2 公司型基金减资一般流程

相关规定
《公司法》
第二百二十四条 • 公司减少注册资本,应当编制资产负债表及财产清单。
公司应当自股东会作出减少注册资本决议之日起十日内通知债权人,并于三十日内在报纸上或者国家企业信用信息公示系统公告。债权人自接到通知之日起三十日内,未接到通知的自公告之日起四十五日内,有权要求公司清偿债务或者提供相应的担保。
公司减少注册资本,应当按照股东出资或者持有股份的比例相应减少出资额或者股份,法律另有规定、有限责任公司全体股东另有约定或者股份有限公司章程另有规定的除外。
第二百二十五条 • 公司依照本法第二百一十四条第二款的规定弥补亏损后,仍有亏损的,可以减少注册资本弥补亏损。减少注册资本弥补亏损的,公司不得向股东分配,也不得免除股东缴纳出资或者股款的义务。
依照前款规定减少注册资本的,不适用前条第二款的规定,但应当自股东会作出减少注册资本决议之日起三十日内在报纸上或者国家企业信用信息公示系统公告。
公司依照前两款的规定减少注册资本后,在法定公积金和任意公积金累计额达到公司注册资本百分之五十前,不得分配利润。
第二百二十六条 • 违反本法规定减少注册资本的,股东应当退还其收到的资金,减免股东出资的应当恢复原状;给公司造成损失的,股东及负有责任的董事、监事、高级管理人员应当承担赔偿责任。
除程序要求外,《公司法》与《合伙企业法》对于减资价款的结算和支付规定有较大不同,其中最为明显的区别即在《公司法》下,公司向其股东支付减资价款无须考虑“尚未了结的事务”,即投资项目尚未退出的特殊情况。实务中认为在公司具备支付能力时相应支付该减资价款即可。
但《公司法》也未提及投资者所得减资价款的确定标准或计算方式,实践中许多公司在确认减资价款时,系以公司减资时的净资产值与投资者的持股比例为依据计算减资价款,所得的数额更能反映投资者所持股权在减资时点的价值,保护了其他股东的权益,也不易在减资公示过程中引发债权人的异议。
然而,从投资者的角度出发,减资退出的目的在于取回其投资本金及预期收益(如有),若按照减资时公司的净资产值为依据计算减资价款可能无法满足该目的。在此等情境下,如果投资者与公司其他股东对减资价款的数额或者计算方式进行内部约定并达成一致同意,投资者能否以内部约定的结果主张公司支付减资价款?换言之,公司股东之间一致同意的减资价款数额或计算方式是否有效且应被遵守?
笔者认为,投资者获得减资价款会导致公司财产减少,其数额或者计算方式产生的影响应分为内部和外部进行讨论。首先,公司减资是其内部的重大行为,投资者所能获得减资价款的数额将影响到其他股东的收益,这也就是为什么公司减资在《公司法》修订前后都属于特别决议事项,同时现行《公司法》对非同比例减资作了更加严格的决策要求,是为了维护公司股权结构的稳定以及非减资股东的利益。其次,就外部而言,投资者取回减资价款将导致公司责任财产减少,势必会对债权人的利益造成影响。
据此可知,投资者减资价款的确认主要涉及两类主体的利益,分别是非减资股东和债权人。就其他股东而言,因全体股东在减资价款的数额及计算方式上达成了一致意见,即使最终确认的减资价款导致减资股东超过或低于根据其持股比例可获得的收益,也属于其他股东对自身权益的处分,不应认为对该等股东的权益造成了侵害进而对减资价款的确认予以否定。而就公司债权人而言,其在收到公司减资通知或公告时,如对于公司减资行为或者减资价款的数额存在异议或感到不安,可以依法要求公司清偿债务或者提供相应的担保,以确保投资者从公司取回减资价款不会导致债权人的利益受到影响,由此,在债权人利益已经通过减资程序得到保护的情况下,亦不应以保护债权人利益为理由来否认股东内部约定减资价款数额或计算方式的有效性。
基于以上,笔者认为,只要公司的减资行为依据《公司法》等法律法规履行了相应的程序,未对其他股东、债权人等相关主体的权益造成侵害,应当认可股东内部决定的减资价款数额或计算方式的有效性并相应遵守。
但同样值得注意的是,如公司型基金全体股东对应向退伙投资者支付的减资价款达成一致,而从结果上实现了对该等投资者的保本保收益,则该等约定可能因为违反私募基金领域的“收益共享、风险共担”原则而导致效力受到挑战。

延伸阅读:债权人撤销权在公司减资中的适用
虽然在私募基金的语境下,作为基金载体的有限合伙企业或公司一般不存在债权人,但因债权人利益保护程序将直接影响公司减资行为的效力,因此与债权人利益保护相关的问题仍具有讨论价值。
以公司型基金为例,根据上文对公司减资程序的梳理,《公司法》明确规定公司减资时应当充分履行对债权人的告知义务,包括通知和公告,债权人在法定的期限内有权要求公司清偿债务或者提供相应的担保,债权人逾期未行使前述权利的,不影响公司减资流程的继续进行。
公司作出减资决议,并根据决议内容给予投资者减资价款,实质上体现了公司以其法人财产购买股东股权的行为,这使得债权人撤销权存在适用空间。《民法典》第539条规定:“债务人以明显不合理的低价转让财产、以明显不合理的高价受让他人财产或者为他人的债务提供担保,影响债权人的债权实现,债务人的相对人知道或者应当知道该情形的,债权人可以请求人民法院撤销债务人的行为。”本条规定了债权人在债务人实施不合理行为导致债权人利益损失债权人的撤销权。
无论是《公司法》在公司减资过程中针对债权人的特别保护程序,还是《民法典》对于债权人撤销权的一般规定都体现了对债权人的保护。那么,在公司股东内部约定的减资价款数额或者计算方式属于“明显不合理的高价”的场景下,若公司进行减资时履行了通知债权人并公告的法定程序,但债权人并未在《公司法》规定的期限内要求公司清偿债务或提供相应担保,是否仍应给予该等债权人在《民法典》项下的债权人撤销权,即撤销公司的减资行为?
在讨论这个问题之前,首先须分析上述场景是否符合《民法典》中债权人撤销权的构成要件。债权人撤销权的构成要件为:①债权人对债务人的债权合法、有效;②债务人实施了明显有害于债权的行为,即诈害行为;③债务人的诈害行为影响债权人债权的实现;④债务人的相对人知道或者应当知道该情形。
假设上述要件①成立,即债权人对公司的债权合法、有效的前提下,公司作为债务人以明显不合理的高价从投资者手中购买了减资股权,系存在诈害行为,要件②满足;公司向投资者支付减资价款会导致其责任财产的减少,在公司财产不足以偿还债务的前提下,应当认定该等支付行为影响了债权人债权的实现,则要件③满足;此外,减资价款的数额或计算方式系公司全体股东一致同意的结果,且投资者作为减资价款的获得者应当知道该价款数额或计算方式是否合理,要件④亦满足。
据此,债权人行使撤销权的要件满足,在行权上应无障碍,但《公司法》已在减资程序中给予了债权人特殊保护,在债权人怠于行使该等特殊权利的前提下,是否有必要给予其撤销权?
笔者认为,《公司法》下针对公司减资给予债权人的特殊保护与《民法典》下的债权人撤销权不应存在冲突,债权人未行使前者权利并不影响后者,理由有以下几点:①法律法规并未明确规定《公司法》下公司减资时债权人的权利和《民法典》中的债权人撤销权系互斥权利,法律法规没有禁止的情况下,不应剥夺债权人可以用来保护自己的所有权利;②《公司法》下公司减资时对债权人的保护力度与债权人撤销权并不等同。首先,出于对公司减资行为效率等考虑,《公司法》给予债权人提出清偿债务或者提供相应担保要求的时间为“债权人自接到通知之日起三十日内,未接到通知的自公告之日起四十五日内”;而根据《民法典》第一百五十二条的规定,债权人自知道或者应当知道撤销事由之日起一年内未行使撤销权的,撤销权才归于消灭,两种权利给予债权人的行权期限并不一致。其次,《公司法》给予债权人的权利属于无因范畴,即无论减资价款的数额或计算方式是否合理,债权人均有权在法定期限内要求公司清偿债务或者提供相应担保以缓解不安,而债权人撤销权的构成要件包括公司的减资行为属于债权诈害行为且影响债权人债权的实现,两种权利的适用前提完全不同。据此,《公司法》下公司减资时给予债权人的权利并不等同于债权人撤销权,二者都属于债权人的法定权利,并存在其特定的适用场景。
综上,笔者认为《公司法》下公司减资时债权人的权利和《民法典》中的债权人撤销权并不冲突,在符合各自构成要件的前提下,债权人均可以主张行使。也即,在公司股东内部约定的减资价款数额或者计算方式属于“明显不合理的高价”的场景下,如果减资行为确实损害了债权人的债权,公司的减资行为将面临被债权人撤销的风险。
[1] 徐景和、刘淑强:《〈中华人民共和国合伙企业法〉条文释义与适用》,人民法院出版社,2006年,第263页。
[2]笔者注:上述金额分别为张振鹏实缴出资、智多鑫2018、2019以及2020年经审计的经营利润以及张振鹏在智多鑫所持权益比例。
[3] 新疆盛达永兴股权投资合伙企业、北京盛达瑞丰投资管理有限公司等合伙协议纠纷案,最高人民法院(2022)最高法民再234号民事再审民事判决书。
[4] 参见刘俊海:《论合伙型私募基金有限合伙人的退伙财产请求权 | 专论》,载《政治与法律》2021年第6期。
BOSS & YOUNG
作者介绍

刘慧
上海邦信阳律师事务所 合伙人 📍上海
liuhui@boss-young.com
刘慧律师,上海邦信阳律师事务所合伙人,上海市律师协会基金专业委员会副主任。刘律师毕业于复旦大学,获法律硕士学位。主要研究方向为资产管理及结构化金融,包括私募基金、信托计划、资产管理计划等之设立以及对外投资、公司合规、风险处置等事宜,著有《资产证券化规则解析及业务指引》等专著。

李骞律师,上海邦信阳律师事务所合伙人,华东政法大学法学硕士,美国印第安纳大学法律硕士。主要研究方向为境内外私募股权基金的设立、运作与清算全生命周期,以及私募股权基金投资与退出等事宜。
Boss & Young Since 1995
法治兴邦·知行于信·大道向阳
使 命:让律师成为法治社会的重要助推
愿 景:法治天下·诗意栖居
价值观:可靠、高效、富有创造力,守正、相与、永葆进取心

来源:邦信阳律师事务所
编辑:鱼仔
责任编辑:高兴、陈默
声明:本文仅代表作者本人观点,不得视为邦信阳律师事务所及律师出具的正式法律意见或建议。转载请注明来自“邦信阳律师事务所”公众号。如您有意就相关议题进一步交流或探讨,欢迎与我们联系,电话:+8621 23169090,邮箱:shanghai@boss-young.com

点击“阅读原文”,登录邦信阳律师事务所官网了解更多资讯。