
法人人格独立是公司法之基石,股东有维持公司资本的义务。股东接受公司资产需经法定程序、符合法定条件。特别是在公司在分红时需要先弥补亏损和提取公积金,否则就应当返还。实践中,一些公司股东,明知公司对外负债仍然通过各种手段从公司“分红”,损害了外部债权人的利益,甚至将公司拖入破产程序。公司进入破产后,管理人是否可代表公司要求股东返还之前违规收取的红利?本期分享案例二则,供读者参考。
目录
一、热点法规
1. 上海证券交易所发布《关于发布<上海证券交易所程序化交易管理实施细则>的通知》
2. 中国人民银行、金融监管总局、国家外汇局、上海市人民政府发布《上海国际金融中心进一步提升跨境金融服务便利化行动方案》
3. 发改委发布《市场准入负面清单(2025年版)》
4. 人大常委会发布《中华人民共和国仲裁法(修订草案二次审议稿)》
5. 上海破产法庭发布《破产案件管理人账户监督管理规范(试行)》
6. 四川省成都市中级人民法院、重庆市第五中级人民法院印发《破产案件管理人接管工作指引(试行)》
7. 申领欠薪保障金,操作规程来了
8. 破解破产企业银行账户解封难题,北京出台文件
9. 江苏高院发布破产管理人行为负面清单及处置办法(试行)
10. 无锡管协印发《破产档案管理办法(试行)》
11. 浙江管协发布《浙江省企业债务重组中心工作规程(试行)》
二、新闻与交易
1. 上海破产法庭发布2024年度审理数据
2. 2024年浙江法院个人债务集中清理(类个人破产)工作报告暨十大典型案例
3. 沪上知名上市烘焙店进入破产清算过程,现面向社会征集财产线索
4. 超30%债权人反对重组!弘阳地产延长境外债务重组支持协议费用期限
5. *ST宁科债务压顶逾期17亿元,银行账户被冻结,面临破产风险
6. *ST香雪:法院同意公司预重整,并指定临时管理人
7. 中国最大房企破产重整案获批
8. 奥园美谷重整投资人确定
9. *ST交投被债权人申请重整及预重整
三、案例解析
1. 股东在公司破产前违规取得的分红款应当返还
2. 公司未经弥补亏损和提取公积金向股东支付的款项应当退还
1. 上海证券交易所发布《关于发布<上海证券交易所程序化交易管理实施细则>的通知》
2025年4月3日,上海证券交易所发布《上海证券交易所程序化交易管理实施细则》,《细则》共八章四十八条,自2025年7月7日起施行。
《细则》明确了程序化交易重点监控事项及监管要求。对程序化交易实行实时监控,重点监控瞬时申报速率异常、频繁瞬时撤单、频繁拉抬打压、短时间大额成交等异常交易行为。将接近指标且多次实施同类型交易行为以及拆分产品规避监管的情形纳入监管范围。明确高频交易行为标准,将投资者交易行为存在单个账户每秒申报、撤单的最高笔数达到300笔以上或者单日申报、撤单的最高笔数达到20000笔以上情形的,认定为高频交易。另对高频交易作出差异化监管安排,包括额外报告要求、从严管理异常交易行为、实行差异化收费标准等。
为深入贯彻落实习近平总书记考察上海重要讲话和中央金融工作会议精神,深化金融制度型开放,加大金融支持“走出去”企业和“一带一路”建设力度,近日,中国人民银行、金融监管总局、国家外汇局、上海市人民政府联合印发《上海国际金融中心进一步提升跨境金融服务便利化行动方案》。
《行动方案》着眼于更好发挥上海国际金融中心在服务构建新发展格局中的特殊作用,支持各类主体更加安全、便捷、高效参与国际竞争与合作,从提高跨境结算效率、优化汇率避险服务、强化融资服务、加强保险保障、完善综合金融服务等五方面提出18条重点举措。
在拓展境内外双向融资渠道方面,支持具备条件的银行参照国际惯例,探索研究在上海自贸试验区为“走出去”企业提供非居民并购贷款服务,贷款金额不高于并购交易价款80%,贷款期限不超过10年。支持银行在风险可控前提下,根据商业合理原则,通过“境外直贷”“内保外贷”“外保内贷”等形式满足跨国公司境内外成员单位的融资需求。支持企业集团财务公司开展“外保内贷”业务,归集境外成员单位资金并为其提供融资支持,便利企业集团境内外成员单位统筹开展境内外融资,降低融资成本。完善“玉兰债”发展监管制度,进一步丰富代理付息兑付、公司行为处理等增值服务。
2025年4月16日,发改委发布《市场准入负面清单(2025年版)》,《负面清单》取消8项全国性措施,如公章刻制业由许可制改为备案制、计算机信息系统安全专用产品销售业务改革为基于强制性国家标准的检测认证制度等。取消部分地方性措施,如取消地方设立的有关船舶设计修造、酒类生产经营、权益类大宗商品交易管理措施等。新增新业态新领域管理措施,如民用无人驾驶航空器运营合格证审批(微型无人驾驶航空器除外)、电子烟等新型烟草制品生产、批发、零售业务审批等。
第十四届全国人大常委会第十五次会议对《中华人民共和国仲裁法(修订草案二次审议稿)》进行了审议,并于2025年4月30日公布征求意见。较之国务院去年提请全国人大审议的《中华人民共和国仲裁法(修订草案)》,二次审议稿持续聚焦仲裁行业监督和治理议题,形成了仲裁机构内部治理、行政指导监督、仲裁协会自律和司法审查的四重监督治理体系。二次审议稿还在仲裁程序原则、仲裁地以及仲裁法和民事诉讼法关系方面,作出优化。
在完善仲裁程序方面,增加仲裁申请书载明当事人联系方式的要求。增加“涉及他人的商业秘密或者个人隐私”的,不能协议公开仲裁的例外。增加“单方捏造基本事实申请仲裁”的虚假仲裁情形,由仲裁庭驳回仲裁请求的规定。删除“仲裁协议无效”作为撤裁理由,维持现行法“没有仲裁协议”的审查标准。增加仲裁庭开始重新仲裁的,人民法院应当裁定终结撤销程序的规定。将人民法院依职权审查违背社会公共利益,裁定不予执行的规定,明确为法律规定。
为加强破产企业资金监管,防范管理人履职隐患,按照《上海法院深入推进法治化营商环境建设专项行动计划(7.0版)》关于健全破产管理人执业监督管理体系的要求,上海破产法庭充分听取管理人协会意见建议和上级法院指导意见,经专业法官会议讨论和审委会审议,于2024年5月制定《破产案件管理人账户监督管理规范(试行)》。
《规范》明确,管理人应在提交法院的定期履职例报告中纳入账户收支及资金余额情况。在报告周期内账户无资金变动情况的,管理人应作零报告。账户资金单笔支出或同项多笔总支出超过10万元以上(含本数)的常规性开支,管理人应当事先向法院报告并附支出依据;合议庭认为的大额开支,管理人应当将拟提交债权人会议表决的相关议案向法院报告。法院可要求管理人进一步解释说明资金支出的必要性、合理性。大标的破产案件审理过程中,法院发现管理人账户资金异动的,依法或依债权人会议决定对管理人账户进行审计。
为切实加强成渝两地破产协作工作,推动破产案件管理人履职能力提升,一体化推进两地法院破产审判工作高质量发展,四川省成都市中级人民法院、重庆市第五中级人民法院联合制定了《破产案件管理人接管工作指引(试行)》,并授权成都破产法庭、重庆破产法庭对外发布。
《工作指引》明确,管理人在接管前,应当向债务人发出接管告知书,要求债务人的法定代表人、实际控制人、股东、董事、监事、高管,以及财务管理人员、直接保管人员等责任人员配合接管,做好财产清理、账簿文书资料整理等交接的准备工作。管理人应当在接受指定后三日内,根据债务人财产和资料的具体情况,通过实物交接、就地封存等方式实施接管,并在债务人经营或财物存放场所张贴告示,载明破产案件受理情况、财产情况、接管依据等有关内容。管理人可通过现场录音、录像、拍照等方式记录现场接管的过程。
为进一步细化企业破产欠薪保障的府院协作,提高办案效率,上海市第三中级人民法院与上海市人力资源和社会保障局会商研究并制定了《关于企业破产欠薪保障金垫付与追偿的操作规程》,并于2025年4月1日刊发。
《操作规程》明确垫付范围包括企业应当支付而未支付给劳动者的工资,以及解除、终止劳动合同时应当支付而未支付给劳动者的经济补偿金。工资含计时工资、计件工资、奖金、津贴、补贴、加班工资、工伤停工留薪期工资等,不包括福利性补贴(房贴、车贴、饭贴等)、报销款、经济承包或资本投资形成的经营性收入、夏季高温津贴、应休未休的年休假折算工资等。根据生效法律文书,企业应当向劳动者支付违法解除或终止劳动合同赔偿金的,管理人可参照经济补偿金的标准申请欠薪垫付。未签订书面劳动合同二倍工资差额、企业其他应当向劳动者加付的赔偿金等不属于欠薪垫付范围。
为优化破产企业金融服务,依法支持破产管理人高效履职,强化府院联动,北京金融监管局、北京一中院近日联合印发《关于进一步明确破产程序中银行机构协助解除债务人银行账户冻结有关事项的通知》。
《通知》明确了解除破产企业银行账户冻结范围、程序、办理时限和争议解决机制。“谁冻结、谁解冻”是银行账户解封的传统惯例做法,但是进入破产程序的企业,账户往往已被多家法院进行多轮冻结,破产受理法院和管理人逐一和保全法院协商解除冻结,将极大增加破产时间成本。债务人进入破产程序后,北京市一中院作为破产受理法院,在出具协助执行通知书、解除银行账户冻结裁定书等司法文书后,可以解除债务人银行账户的冻结强制措施,债务人的破产管理人可以根据北京市一中院出具的破产受理裁定书、指定管理人决定书等相关司法文书,办理冻结信息的查询及解除冻结手续。
《通知》在全国范围内首次将破产受理法院和管理人一揽子解除债务人账户冻结相关做法制度化,有利于推动银行机构支持破产企业账户快速解冻,第一时间给破产企业打上一剂“强心针”,对于提升困境企业重整成功率,进一步优化北京营商环境具有重要意义。
江苏高院近日发布《破产管理人行为负面清单及处置办法(试行)》,明确管理人履职过程中未尽勤勉义务,存在以下行为的,应当纳入负面清单:(一)擅自将管理人应当履行的职责全部或者部分转委托的;(二)拒绝接受人民法院、债权人会议以及债权人委员会监督,经批评教育仍不改正的;(三)未按照人民法院要求全面、及时报告工作,经批评教育仍不改正的;(四)案件久拖不决的;(五)未依法履行通知、公告、送达、信息公开等程序性职责的;(六)未尽及时、全面接管债务人的财产、印章和账簿、文书等资料职责,造成不利后果的;(七)对于应当协调解封的财产,未尽协调解封职责,造成债务人财产损失的;(八)未尽及时、全面调查债务人财产状况职责,造成债务人财产损失的;(九)未尽债务人财产追收、管理职责,造成债务人财产损失的;(十)擅自购买非保本型金融产品的;(十一)遗失债权申报材料,给债权人造成损失的;(十二)未依法将申报材料登记造册,给债权人造成损失的;(十三)未尽申报债权审查职责,造成结果认定错误的;(十四)对于发现的虚假诉讼、逃废债务线索未尽合理注意,造成不利后果的;(十五)擅自实施企业破产法第六十九条规定的财产处分行为,造成不利后果的;(十六)未尽拟定、执行破产财产变价方案和分配方案职责,造成不利后果的;(十七)处分破产财产时,未予披露破产财产存在的已知质量、权利瑕疵,造成不利后果的;(十八)未尽拟定重整计划草案职责,造成不利后果的;(十九)在重整计划裁定批准后,拖延向债务人移交财产或者营业事务,造成不利后果的;(二十)在重整计划监督期内,未尽监督重整计划执行职责,造成不利后果的;(二十一)破产程序终结后,未尽申请注销登记、补充分配财产以及代表债务人参加诉讼、仲裁或者其他法律程序职责,造成不利后果的;(二十二)未尽上市公司信息披露职责的;(二十三)未尽安全生产、环境保护职责,造成不利后果的;(二十四)未尽勤勉义务应当纳入负面清单的其他行为。
为规范无锡市破产管理人协会会员单位在破产案件中的档案管理工作,确保档案的收集、整理、保管的完整性,2025年4月27日,无锡管协印发《破产档案管理办法(试行)》。
破产档案是指管理人在接收原企业和破产案件办理过程中形成的、具有保存价值的各种文字、图表、声像等不同形式的历史记录材料,包括但不限于原企业的各类合同、股东会或董事会决议文件、行政许可等政府文件、财务资料、人事档案、资质证书等文件,管理人办理案件中形成的法院法律文书、债权人会议记录、债权申报材料、资产处置文件、会计凭证等。管理人在办理破产程序终结或终止履职后60日内,应将破产案件档案归档整理好后移交至协会推荐的档案保管单位进行保管;不具备归档条件的,在完成破产案件全部工作后60日内完成全部归档工作。移交时应编制详细的档案目录,一式四份,由交接双方签字或盖章确认后分别保管,并报送协会和无锡市中级人民法院进行备案。
为进一步完善债务重组机制,通过市场化方式推动陷入财务困境但仍具有发展前景和挽救价值的企重组再生,助力优化营商环境,服务经济高质量发展,浙江管协发布《浙江省企业债务重组中心工作规程(试行)》。
《规程》所称的“债务重组”或者“重组”,包括庭外重组,是指陷入财务困境的境内外企业经重组辅导人的专业引导和积极协调,与债权人达成包括债务清偿、资产处置、投资人引入、股权调整及其他相关事项的重组方案或者相关协议,以及为达成重组方案或者相关协议而进行的调查、协商、谈判、表决等活动。困境企业或困境企业的债务人可以向重组中心提出债务重组的申请。对于存在下列情形的不适宜债务重组:(一)债务人或者主要债权人(系指单独或者合计持有债权数额达到债务人已知债权总额二分之一以上的债权人,下同)明确反对债务重组;(二)困境企业主要营业资产已被处置,导致困境企业严重缺乏重组必要性;(三)发现困境企业、实际控制人存在利用债务重组恶意逃废债等非法目的或者行为。
1. 上海破产法庭发布2024年度审理数据
2025年4月9日,上海破产法庭发布2024年度审理数据,具体如下:
一、审理工作概况
️2024年立案受理破产、强制清算、衍生诉讼等各类案件共计5050件,同比↗2.8%。其中:

️正式进入破产和公司强制清算程序共计2129件,同比↘0.3%。
审结各类案件共计5082件,同比↗2.7%。其中:

破产申请中,申请破产清算占99.6%;申请破产重整占0.4%。
强制清算申请中,股东申请占99.7%;管理人及清算组申请占0.3%。
破产和强制清算案件平均审理天数228天,同比↘21.6%。其中,6个月内审结的案件占57%,平均审理天数96天。
使用财政经费垫付破产费用和管理人报酬共计364.9万元。
二、全年审结的破产案件基本数据
全年共审结破产案件(破字号)1221件。
1. 案件来源

2. 债务人企业类型和性质


3. 债务人行业分布
债务人企业所在行业涉及18个门类63个大类,居前的六个行业依次是:

其他行业还涉及住宿和餐饮业、房地产业、文化体育和娱乐业等。
4. 债务人企业地域分布

5. 债务人企业规模

(1)注册资本500万以下(含本数)的占58.8%。其中:

(2)注册资本500万以上至5000万元(含本数)的占32.6%。其中:

(3)注册资本5000万-1亿元(含本数)的占4.8%。
(4)注册资本1亿元-10亿元(含本数)的占3.8%。
6.债务人企业经营状态

债务人企业被列入异常经营名录的占34%。
债务人企业自设立至破产程序启动的存续期:

7. 清理“三无企业”
债务人企业中存在无财产、无人员、无场所“三无”情形的占30%。
8. 网络询价和拍卖
网络询价114次;
网络拍卖占比98.5%,成交总额21.8亿元,手续费用704.2万元。
9. 破产清算案件
审结1153件破产清算案件,共清理处置估值为96.7亿元的资产,其中包括:
47亿元的61197平方米土地使用权和202167平方米地上建筑物
1707.8万元的4493台机器设备
860.4万元的50辆机动车
270万元的1665项知识产权
0.5亿元的78家对外投资股权
价值38.1亿元的应收账款
10.9亿元的货币资金
确认清理17880户债权人,债权总额693.6亿元。
10. 重整案件
29件重整成功案件中,盘活企业资产总估值99.2亿元,其中包括:
价值26亿元的15941平方米土地使用权和185939平方米地上建筑物
价值959.9万元的1146台机器设备
价值560.5万元的75项知识产权
价值214.1万元的15辆机动车
55.8亿元的应收账款
17.4亿元的货币资金
确认清理4797户债权人,债权总额299亿元。
11. 和解案件
39件破产清算转和解案件中,盘活企业资产总估值10.7亿元,其中:
价值2万元的机器设备
5.2万元的1家对外投资股权
10.2亿元的应收账款
5018万元的货币资金
确认清理698户债权人,债权总额31.4亿元。
12. 破产费用
支付破产费用(含管理人报酬)共计2亿元。其中,管理人报酬1.14亿元,其他破产费用0.86亿元。
13. 管理人构成
指定的管理人中,具有一级管理人资质的占20%。
2025年4月16日,2024年浙江法院个人债务集中清理(类个人破产)工作报告暨十大典型案例发布,具体如下:
(一)2024年全省法院个人债务集中清理案件情况

2024年全年,全省法院共受理个债清理案件1975件,审结1662件。其中,与企业破产案件一并受理的个债清理案件共59件,审结56件。在1662件已审结的个债清理案件中,共完成清理445件,成功清理率约26.77%,与往年基本持平。
债务清偿方面,2024年个债清理涉案债务总额共计76.16亿元,其中担保债务额16.62亿元,普通债务额59.54亿元。共清偿4.28亿元,其中担保债务共清偿1.16万元,普通债务共清偿3.12亿元。
在债权人数层面,全省个债清理案件涉案债权人共计8074人,其中涉及金融债权人共2589人。共涉及执行案件6629件,涉执行标的金额67.21亿元。
(二)2024年全省法院个人债务集中清理案件区域分布情况

2024年全省法院个债清理案件受理、审结量前三位均为台州、温州、丽水,占全省总量约60%。全省成功清理案件量前三位为丽水、台州、温州。个债清理案件受理量增长前三位为绍兴、宁波、台州,审结量增长前三位为绍兴、金华、宁波。由于各地个债清理工作试点和起步时间不同,工作经验积累有差异等原因,各地受理、审结个债清理案件的数量区域不平衡的情况仍然存在。
2025年4月3日,因无法偿还债务,克莉丝汀进入破产清算过程,现面向社会征集财产线索。
上海星瀚律师事务所发文,因上海克莉丝汀食品有限公司不能清偿到期债务且资产不足以清偿全部债务,2025年3月12日,上海市第三中级人民法院作出(2025)沪03破187号民事裁定书,裁定受理克莉丝汀破产清算案,并于2025年3月18日指定上海星瀚律师事务所担任克莉丝汀管理人。 为了最大限度查明破产财产状况,加快财产追收的效率,依法追回破产财产,切实维护全体债权人的利益。律所现面向社会公众征集克里斯汀财产线索(包括但不限于克莉丝汀的现金、不动产、动产、股权、有价证券、应收账款等)。
4月3日,弘阳地产发布公告,由于若干债权人需要额外时间完成加入重组支持协议的内部程序,公司已行使其酌情权将提早重组支持协议费用期限由4月4日下午五时延长至4月18日下午五时;基础重组支持协议费用期限由4月18日下午五时延长至5月2日下午五时。
有债券持有人表示,截至3月底,超过弘阳地产美元债券面值30%债权人准备签署一致行动协议,筹备成立美元债券持有人小组,反对境外债务重组方案。目前,小组准备聘请海外专业律师维权,后续发起清盘或其他法律行动。
2月21日,弘阳地产发布公告,截至公告日,占现有债务未偿还本金总额55.21%的债权人已经加入重组支持协议。据弘阳地产此前的公告,重组需要获得债权人中人数上简单大多数及债权价值上75%的债权人的支持,方能进入下一流程。
1月23日,弘阳地产公布境外债务的方案,涉及的债务合计16亿美元。弘阳地产给出重组方案票据组合:(a)票据A:强制可换股债券,其将于发行后12个月内转换为公司普通股。强制可换股债券的本金总额为4200万美元;(b)票据B:9年期高级票据。B高级票据的本金总额为1亿美元;(c)票据C:10年期高级票据。C高级票据的本金总额为1.2亿美元;(d)票据D:次级永续证券,其于首10年不可赎回,并连同强制可换股债券、B高级票据及C高级票据,统称“新证券”,其中每一票据均称为每一新证券。次级永续证券的本金总额为1亿美元。
因为重组方案没有短期现金偿付选项、无中期债券选项,部分债权人反应强烈。上述债权人表示,方案前九年不支付现金,按照次级债收益率折现测算,弘阳提议方案削债近95%。
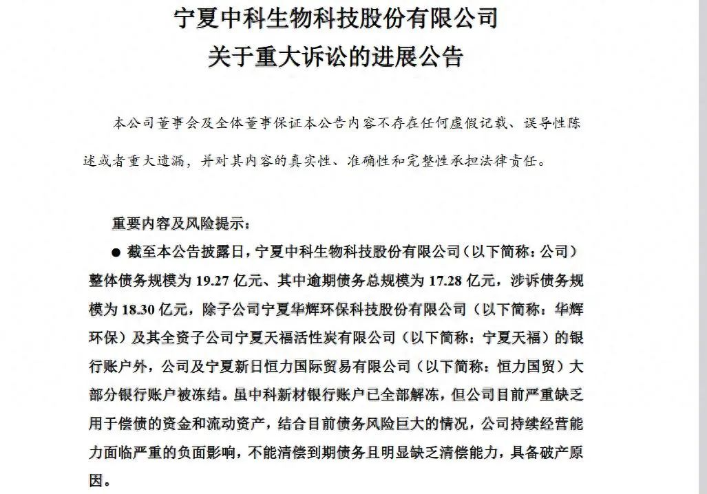
2025年4月10日,*ST宁科(600165)发布公告披露重大诉讼进展。截止至公告披露日,公司整体债务规模为19.27亿元,其中逾期债务总规模为17.28亿元,涉诉债务规模为18.3亿元。
除了子公司华辉环保及其全资子公司宁夏天福的银行账户外,公司及恒力国贸的大部分银行账户均被冻结。尽管中科新材的银行账户已全部解冻,但公司当前缺乏偿债资金和流动资产,持续经营能力面临严重影响,具备破产原因。

公告中提到,公司因金融借款合同纠纷被广东南粤银行海棠支行起诉,涉及金额为5.79亿元。法院一审判决驳回了银行的诉讼请求,认为银行未审查公司担保事项的公开披露,需承担不利后果。虽然判决尚处于上诉期,最终结果仍存在不确定性,但公司表示2024年12月26日的承诺书将使本期及期后利润不受影响。公司将持续关注相关案件的进展。
6. *ST香雪:法院同意公司预重整,并指定临时管理人
2025年4月11日,广州市香雪制药股份有限公司(以下简称“公司”)收到广州市中级人民法院(以下简称“法院”)送达的(2025)粤01破申54号《决定书》、(2025)粤01破申54号《指定临时管理人决定书》,法院同意公司预重整,预重整期间为3个月。同时,指定北京市金杜(广州)律师事务所(主办机构)、广东东方昆仑律师事务所作为联合体担任公司预重整期间的临时管理人。
法院同意公司预重整,不代表法院正式受理申请人对公司的重整申请,公司能否进入重整程序尚存在不确定性。
2025年4月21日,重庆市第五中级人民法院裁定批准《重庆协信远创实业有限公司等三十家企业重整计划(草案)》,并终止重整程序。这起历时三年半、涉及623亿元债权和4796家债权人的重整案,是我国迄今为止最大规模的房企破产重整案。
重整计划主要内容包括:由三家投资人支付5.85亿元现金分拆协信远创的部分资产包,剩余资产装入5年期服务信托用于偿债。此外,普通债权金额在3万元以下的部分,将在法院裁定批准重整计划之日起6个月内以现金全额清偿。
经奥园美谷科技股份有限公司(下称“公司”或“奥园美谷” )临时管理人组织召开遴选评审会议,由遴选工作小组对意向投资人提交的有约束力重整投资方案进行评审,最终确定了磋商谈判重整投资协议的顺位。经与排序第一的意向投资人(联合体)进行磋商后,2025年4月23日,公司和临时管理人分别与产业投资人湖北九州产业园区运营管理有限公司(下称“九州产投公司”)、产业投资人天津信美通成股权投资合伙企业(有限合伙)(下称“天津信美”)签署了《奥园美谷科技股份有限公司重整投资协议》。
九州产投公司为九州通医药集团股份有限公司(下称“九州通”)的全资子公司,九州通为A股上市公司,实际控制人为刘宝林。天津信美实际控制人为财政部。
为成为奥园美谷重整后的控股股东,九州产投公司作为本次重整的产业投资人,将按照产业投资人的投资价格受让奥园美谷本次转增的股票,受让标的股份价格为1.87 元/股,受让标的股份数量为 360,000,000股,受让价款总计为 673,200,000 元。在根据本次重整的《招募公告》所确定的重整投资人中,九州产投公司拟受让的股份数额最多,且标的股份不低于奥园美谷重整后总股本的20%。九州产投公司最终受让股份数量以中国证券登记结算有限责任公司深圳分公司(以下简称“中登公司”)登记至九州产投公司指定证券账户的股份数量为准。九州产投公司在本次投资中受让标的股份的每股价格,不低于本协议签署日前一百二十个交易日的公司股票交易均价的百分之五十。
天津信美在本次投资中,受让标的股份价格为1.87元/股,受让标的股份数量为 100,000,000股,受让价款总计为187,000,000元,最终受让股份数量以中国证券登记结算有限责任公司深圳分公司登记至天津信美指定证券账户的股份数量为准。天津信美在本次投资中受让标的股份的每股价格,不低于本协议签署日前一百二十个交易日的公司股票交易均价的百分之五十。

2025年4月24日,云南交投生态科技股份有限公司发布《云南交投生态科技股份有限公司关于被债权人申请重整及预重整的提示性公告》,具体内容如下:
2025年4月22日,云南交投生态科技股份有限公司(以下简称“公司”) 收到债权人云南乐信建设工程有限公司(以下简称“申请人”)送达的《告知函》,申请人以公司不能清偿到期债务并且资产不足以清偿全部债务,但具备重整价值及拯救可能性为由,向云南省昆明市中级人民法院(以下简称“昆明中院”或“法院”)申请依法裁定对公司进行重整,并申请对公司进行预重整。
截至本公告披露日,公司尚未收到昆明中院启动预重整或受理重整申请的文书,申请人的申请能否被法院受理、公司能否进入预重整或重整程序均存在不确定性。
【裁判要旨】
公司在分配税后利润前,应当先弥补亏损和提取法定公积金;若股东在公司严重亏损的状态下,违规取得分红,属于非法从公司取得收入,在管理人有权代表公司要求股东予以返还。
【案情简介】
一、2013年4月3日,黄建标受让取得天安砂石公司10%的股权,且在2014年9月至2016年7月期间,通过财务人员个人账户从公司取得563余万元的款项。
二、其中,从财务人员制作2014年至2017年收入分配表的内容看,黄建标所取得的563万元款项属于收入分配,且其他股东完全也按照持股比例从公司分取款项。
三、事实上,早在2013年天安砂石公司就因不能对外清偿债务而被债权人起诉。2016年7月,债权人李小燕以天安砂石公司不能清偿340万元的到期债务且严重资不抵债为由,向法院申请对进行破产清算。
四、2016年8月,法院裁定天安砂石公司进入破产程序,并指定国浩律师事务所为管理人;后管理人经审计,确认天安砂石公司资不抵债,而后法院宣告天安砂石公司破产。
五、破产过程中,管理人以黄建标违规分红为由,诉请其向公司返还563万元的款项;黄建标则以其收入为正常收益,自己并非董事高管不清楚公司的经营状况等理由拒绝还款。
六、本案经三门县法院审理,最终认定黄建标经过违法分红所取得的收入应当予以返还。
【裁判理由】
本院认为,一审以“追收非正常收入纠纷”作为案由审理,但追收非正常收入是指管理人在破产程序中,对于债务人的董事、经理和高级管理人员利用职权从企业获取的非正常收入和侵占的企业财产予以追回,而本案黄建标、丁洪连无证据证明系天安公司的董事、经理及高级管理人员,故定“追收非正常收入纠纷”案由不当,调整为“与公司有关的纠纷”。
经审理查明,上诉人丁洪连在2013年3月19日与天安公司签订《股权转让协议》受让天安公司股权后,在2014年4月3日天安公司变更工商登记确认其丈夫黄建标享有10.0004%的公司股权,黄建标成为天安公司股东。在2014年9月至2016年7月期间,通过天安公司员工及出纳的个人账户分别向黄建标付款共计5636036.99元,且上述款项系按照相关股东在公司所持股份比例所支付的款项金额,黄建标未能举证该款项属于其他经济往来,亦符合公司分红的特征,故上述款项应认定为天安公司对黄建标的分红款。
根据公司法规定,股东分红即公司盈利分配必须按照顺序进行,先弥补亏损,清偿债务,再依照法律规定提取法定公积金及依照股东会决议提取任意公积金,最后方可分红。而本案中,上述争议的款项系在天安公司因涉及多起诉讼被执行的情况下,为规避债务,通过私人账户向股东分红,并且上述盈余分配亦未提取法定公积金,违反了公司法规定,不管当时公司是否处于亏损状况及黄建标作为股东是否知晓公司经营状况,均不影响违规分配利润的成立,应予以归还。
对于上诉人提出的100万元垫付设备款应予抵销的意见,《最高人民法院关于适用<中华人民共和国企业破产法>若干问题的规定(二)》第四十六条第二项规定,债务人的股东主张以下列债务与债务人对其负有的债务抵销,债务人管理人提出异议的,人民法院应予支持:债务人股东滥用股东权利或者关联关系损害公司利益对债务人所负的债务。本案违规分红款项系滥用股东权利损害公司利益而应返还的债务,不能与其他债权抵销,故对该意见不予采纳。
【案例索引】
台州天安砂石有限公司、黄建标、丁洪连追收非正常收入纠纷二审民事判决书【(2019)浙10民终725号】
【裁判要旨】
债权发生于破产申请受理前、破产原因具备后,但缺乏行政性、无偿性、公益性等特点,则该债权人应当自行承担由此带来的风险,而不能超越其他同类别债权人,享受参照共益债务清偿债权的特权。
【案情简介】
本案系瑞田钢业有限公司(原告)与新雅投资集团有限公司(上诉人)因追收非正常收入纠纷引发的民事诉讼。瑞田钢业因财务危机停产并进入破产清算程序,管理人发现新雅集团于2013年2月间领取600万元款项,认定该款项为违反公司法规定的股东分红,应予返还。新雅集团主张该款项为偿还借款且符合委托生产经营协议约定,拒绝返还。法院经审理认定涉案款项为股东分红且瑞田钢业当时严重亏损,股东分红违反法律规定,判令新雅集团返还600万元及利息,二审维持原判。
【裁判理由】
一、上诉人新雅集团于2013年2月1日收取600万元系用于偿还借款还是领取分红款的问题。本院认为,第一,经实际控制人方崇钿签字确认的财务记账材料明确载明涉案款项为股东分红。虽然上诉人提出会计对所作出的股东会决议表述理解错误而导致财务记账材料载明的内容有误的抗辩主张,但是其并未提交相关股东会决议,仅在诉讼过程中单方出具情况说明,可见其提交的证据不足以证明其抗辩主张,应承担举证不能的不利后果。第二,在瑞田钢业破产清算程序中,上诉人于2014年9月间申报债权时,其债权包括借款及担保债权,但其未将涉案款项在借款金额中予以扣减。后在管理人要求对领取涉案款项行为作出说明时,才于2015年1月出具情况说明称系用于偿还借款,并主张在申报的债权金额中予以相应扣减。由上可见,原判认定上诉人于2013年2月1日收取600万元系领取分红款并无不当,上诉人以此为由主张原判认定事实有误的上诉理由缺乏事实依据,本院不予支持。
二、本案是否须对重组前亏损进行弥补后才能分红的问题。本案苍南金瑞公司于2012年8月15日受让瑞田钢业的股权并进行股权变更后,相关行为应受《中华人民共和国公司法》调整。《中华人民共和国公司法》第一百六十六条规定,公司分配当年税后利润时,应当提取利润的百分之十列入公司法定公积金。公司的法定公积金不足以弥补以前年度亏损的,在依照前款规定提取法定公积金之前,应当先用当年利润弥补亏损。可见,在公司弥补亏损和提取法定公积金之前,公司不能向股东分配利润。因此,上诉人主张苍南金瑞公司受让股权后仍无须对重组前亏损进行弥补后才能分红的上诉理由缺乏法律依据,本院不予支持。现上诉人以涉案委托生产经营协议约定委托生产经营期间瑞田钢业所产生的利润或亏损由苍南金瑞公司负责等内容为由主张本案无须对瑞田钢业的亏损进行弥补即可向股东分配利润。本院认为,委托生产经营协议于2012年4月10日签订后,苍南金瑞公司又于2012年8月15日受让股权成为瑞田钢业的股东,可见2012年4月10日至8月15日期间,上诉人的相关行为应受委托生产经营协议约束。虽然涉案委托生产经营协议对前述内容进行了约定,但根据账册反映瑞田钢业在2012年5月至8月并未产生利润,因此,上诉人的上述主张缺乏事实依据,本院不予支持。
三、因本案返还涉案款项所形成的上诉人的债务是否能与上诉人对被上诉人享有的债权相抵销的问题。根据《最高人民法院关于适用〈中华人民共和国企业破产法〉若干问题的规定(二)》第四十六条第(二)项的规定,债务人的股东主张以债务人股东滥用股东权利或者关联关系损害公司利益对债务人所负的债务与债务人对其负有的债务抵销,债务人管理人提出异议的,法院应予支持。本案返还涉案款项所形成的上诉人的债务实际上是上诉人作为瑞田钢业的实际控制人,滥用股东权利对利润进行分配后而形成的债务,这不仅损害了公司利益,而且损害了其他债权人权益。在瑞田钢业管理人明确提出异议的情况下,该债务依法不能抵销。上诉人主张该债务应与其对瑞田钢业所享债权予以抵销的上诉理由缺乏法律依据,本院不予支持。
【案例索引】
瑞田钢业有限公司与新雅投资集团有限公司追收非正常收入纠纷二审民事判决书【(2016)浙03民终173号】

huang_yan@boss-young.com
黄艳律师擅长企业破产清算与重整、不良资产交易与处置、公司法、投资并购、商事争议解决等领域法律实务,对于民商事诉讼与仲裁、资产与股权交易并购、公司设立、股权债权重组、公司治理、股东争议解决、公司僵局纠纷、公司解散与清算等相关公司法律领域也有深厚的理论造诣和丰富的实践经验。黄艳律师作为破产管理人、清算组组长主办了多起由上海市高级人民法院指定的破产与强制清算案件,专注于企业保护、纾困与重整领域。为诸多集团公司、上市公司、金融机构、国有企事业单位、中外合资企业提供资产处置、清理清算辅导及整体退出方案的设计。

wangting@boss-young.com
王婷律师主要执业领域为公司、股权纠纷、预重整与破产重整,擅长处理与破产有关的非诉与诉讼业务以及合同纠纷、股东出资纠纷等民商事争议,曾办理多起预重整、破产重整案件,以管理人/清算组身份参与办理破产清算、强制清算、预重整与重整案件等,代理债权人、债务人提供债权申报、申请破产服务,还曾代理最高人民法院再审的股东损害债权人利益纠纷案。

zhouyiwen@boss-young.com
周逸文律师主要执业领域为公司、预重整与破产重整,擅长处理与破产有关的非诉与诉讼业务,曾参与办理多起预重整、破产重整以及破产清算、强制清算案件,代理债权人、债务人提供债权申报、申请破产服务。
Boss & Young Since 1995
法治兴邦·知行于信·大道向阳
使 命:让律师成为法治社会的重要助推
愿 景:法治天下·诗意栖居
价值观:可靠、高效、富有创造力,守正、相与、永葆进取心

来源:邦信阳律师事务所
编辑:鱼仔
责任编辑:高兴、陈默
声明:本文仅代表作者本人观点,不得视为邦信阳律师事务所及律师出具的正式法律意见或建议。转载请注明来自“邦信阳律师事务所”公众号。如您有意就相关议题进一步交流或探讨,欢迎与我们联系,电话:+8621 23169090,邮箱:shanghai@boss-young.com

点击“阅读原文”,登录邦信阳律师事务所官网了解更多资讯。