
文 | 合规与政府监管业务组 甘震乾
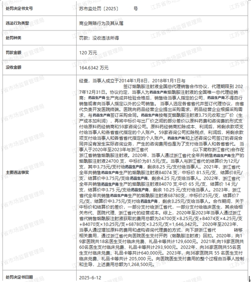
2025年6月12日,江苏省市场监督管理局(下称“江苏市监局”)作出行政处罚决定,以违反《反不正当竞争法》,构成商业贿赂为由,依据《反不正当竞争法》第十九条,对某医药科技有限公司(下称“当事人”)处以罚款120万元人民币并没收违法所得164万余元人民币。
根据处罚决定书披露的内容,江苏市监局认定当事人主导了一个涉及某国有制药公司(下称“药品生产商”)、该药品生产商所用原料药的经销商(下称“原料药供应商”)、59家咨询公司及当事人在浙江省区域的合作代理商(下称“浙江省代”)在内的庞大的有组织计划(下称“计划”),并通过该计划以各种方式从药品销售所得中套取资金,用以向医务人员实施商业贿赂。
江苏市监局认定当事人于2020年至2023年,通过上述计划,共向医务人员以“临床兑费”等名义,通过现金、礼品卡等方式共计支付回扣近127万元人民币。江苏市监局认为当事人上述行为构成违反《反不正当竞争法》,构成商业贿赂,遂做出上述处罚决定。
1. 通过销售代理关系建立“体外流通链条”
根据处罚决定书披露的计划细节,当事人通过与药品生产商达成协议,成为药品生产商生产的烟酰胺注射液(下称“案涉药品”)的全国唯一总代理,并进一步约定药品生产商只能将案涉药品销售给当事人指定的经销商。同时,作为药品实际上的全国推广总代理,当事人进一步委托了各省的代理并签订代理协议,而各省代理也会进一步与某些个人达成代理关系以开发终端医院,推广案涉药品。最终,在当事人的主导下,案涉药品的销售在药品生产商-指定药品经营企业(配送商)-终端医院这一表面的药品流通链条之外,实际上形成了一个药品生产商-全国总代-省代-市代-医院代理-终端医院的“体外流通链条”。为了便于理解,我们特制作了本案中的药品流通示意图,供读者参考如下(建议横屏查看):

2. 以原料药、咨询费等方式虚抬药价,套取费用
除了搭建了上述的“体外流通链条”外,该计划中最重要的一步,即如何套取费用用作带金销售,则是由药品生产商、原料药供应商、59家咨询公司、当事人及各级代理之间相互配合,通过虚构完全没有对应的实际服务的“咨询费用”以及虚增原料药费,通过咨询公司和原料药供应商在扣除成本、利润或税点后,套取差额,支付给当事人及各省省代指定的账户,由此完成了药品销售所得从表面的流通链条向“体外流通链条”的转移。
需要在此特别说明的是,由于处罚决定书中披露的事实较为有限,因此我们尚无法确定原料药供应商和咨询公司通过何种路径将虚增的原料药费和虚列的咨询费用支付给当事人及省代指定的账户。但我们认为这一环节事实的尚待明确并不影响我们对于整个案件的套费模式的理解,即与当前执法实践中常见的通过药品生产完成后的营销推广环节套取费用用以带金销售的模式不同,本案中的套费模式被前移至药品生产及生产前的原料药采购环节。
3. 差额部分在留足当事人及各级代理的部分后,用于向医生支付回扣
具体到费用分配上,在上述“体外流通链条”中,药品的中标价款被划分为三个部分:
第一部分是出厂价,该部分由药品生产商最终收取,包含了药品生产商的成本与利润,为固定的3.75元/支;
第二部分是当事人与浙江省代之间的“结算价”与药品生产商的出厂价之间的差额,该部分包含了前述由药品生产商收取的出厂价(3.75元/支),以及当事人在该计划中收取的部分(3.25-10.25元/支不等,每年不同),而该部分价款则构成了当事人在本案中被认定的违法所得;
第三部分是药品进院的中标价与前述“结算价”之间的差额。案涉药品在2020年至2023年的中标价在25~81.5元/支不等的水平,而中标价与结算价之间的价差,即在2020年至2023年间为18~73.5元/支不等的部分,则被作为药品回扣支付给临床医生,以及作为经营成本和费用,支付给包括浙江省代在内的各级代理。
1. 反贿赂监管重点向生产端覆盖
2025年5月13日,国家卫健委应急医疗司发布《关于印发2025年纠正医药购销领域和医疗服务中不正之风工作要点的通知》(国卫医急函〔2025〕144号,下称“《2025医药纠风工作要点》”)。《2025医药纠风工作要点》在第二部分“持续深化医药购销领域治理”提出:
“(六)加强穿透监管。发挥穿透式审计监督优势,加强医药行业专项审计。打通从原材料采购、药品耗材生产、招标采购的监管通路,将监管重点向生产端覆盖。”
在较长时间以来,对于药品经营过程中的反贿赂监管的重点,都集中在药品从药品生产者处出厂后的流通环节中,着重对从出厂价到最终的药品售价之间的期间费用和价差进行监管,以期“挤掉水分”。
但《2025医药纠风工作要点》对于加强穿透监管的强调以及执法机关在本案中的调查与认定,似乎都在预示着未来医药领域的反贿赂监管重点可能会同时向生产链条前端进行溯源。因此,我们认为这可能意味着接下来的一个阶段,医药领域的反贿赂监管可能会对涉及药品价格组成的各个部分和环节进行全覆盖,从而使得监管侧对于虚增药价用于带金销售的源头具有更为精准的穿透和把握。
2. 跨部门合力下反贿赂监管更具穿透力
值得注意的是,2024年1月31日,中央纪委国家监委网站通报称,据中央纪委国家监委驻国务院国资委纪检监察组、辽宁省纪委监委消息:某国有医药集团原党委委员、副总经理,上海某制药股份有限公司原党委书记、董事长周某涉嫌严重违纪违法,目前正接受中央纪委国家监委驻国务院国资委纪检监察组和辽宁省葫芦岛市监委纪律审查和监察调查。
而本案尽管是在2025年6月12日作出的处罚决定,但决定书中认定的违法行为及案涉产品的销售记录,都只到2023年。因此我们合理推测,本案的调查很可能开始于2024年。而本案中涉及的药品生产商,即是上面提到的上海某制药股份有限公司的全资子公司。
无独有偶,2025年7月4日,上海市市场监督管理局(下称“上海市监局”)作出行政处罚决定,以违反《药品管理法》八十八条,以讲课费、劳务费的名义给予使用其药品的医务人员财物为由,依据《药品管理法》第一百四十一条,对上海某制药营销有限公司处以罚款50万元人民币。而该案涉及的违法行为,同样截止到2023年且更为重要的是,该案中的上海某制药营销有限公司,同样也是上述上海某制药股份有限公司的全资子公司。
综合该两案的上述特点,我们合理推测,该两案可能都是根据从对周某的审查调查中发现的线索牵连出来的系列案。由此可见,随着纪检审查、监察调查、刑事侦查和行政执法相互之间的协调和衔接机制,愈发地成熟,今后纪委监委和刑事程序的移送,可能成为反商业贿赂行政执法中越来越重要的案件线索来源。同时,随着多部门在反贿赂、反腐败领域的合力逐渐形成,对于重点领域的反贿赂监管的针对性和穿透性,将日渐增强。
附:处罚决定书

注:文中观点供交流讨论和参考,不代表律师和律师事务所出具的法律意见。
BOSS & YOUNG
作者介绍
本文由合伙人甘震乾律师执笔。
邦信阳合规与政府监管业务团队由前政府市场监督管理部门执法官员、前公司法律与合规顾问、具有留学背景人员等律师构成。主要从事合规业务,包括广告合规、促销合规、反不正当竞争(含反商业贿赂、商业混淆、虚假宣传、商业诋毁、商业秘密保护、不正当有奖销售等)、反垄断、电子商务、数据安全与隐私保护、消费者权益保护、政府关系、商标保护、白领犯罪等。
张士海 合伙人
联系方式:zhangshihai@boss-young.com
Shawn Li 高级顾问
联系方式:Shawn.li@boss-young.com
张 萍 高级顾问
联系方式:Jenny.zhang@boss-young.com
杨 涛 合伙人
联系方式:yangtao@boss-young.com
龚玲珑 律师
联系方式:gonglinglong@boss-young.com
甘震乾 律师
联系方式:jason.gan@boss-young.com
张佳晟 律师
联系方式:killian.zhang@boss-young.com
张亦知 律师
联系方式:zhangyizhi@boss-young.com
沈 睿 律师
联系方式:shenrui@boss-young.com
Boss & Young Since 1995
法治兴邦·知行于信·大道向阳
使 命:让律师成为法治社会的重要助推
愿 景:法治天下·诗意栖居
价值观:可靠、高效、富有创造力,守正、相与、永葆进取心

来源:邦信阳律师事务所
编辑:鱼仔
责任编辑:高兴、陈默
声明:本文仅代表作者本人观点,不得视为邦信阳律师事务所及律师出具的正式法律意见或建议。转载请注明来自“邦信阳律师事务所”公众号。如您有意就相关议题进一步交流或探讨,欢迎与我们联系,电话:+8621 23169090,邮箱:shanghai@boss-young.com

点击“阅读原文”,登录邦信阳律师事务所官网了解更多资讯。