
我国预重整制度根源上是各经济主体基于自身的困境因素及现实的重组需求发展而来的,为了避免庭外重组中个别债权人对债务人及全体债权人的整体利益产生“钳制”效果,我国的预重整制度中法院在一定程度上担负承前启后的作用,在重整之前在法院的监督下,先由相关利害方进行磋商谈判,拟定方案,并赋予签署的庭外重组方案可以将效力延伸到重整程序,这为“预重整”制度作出制度安排和功能定位。本系列话题将围绕预重整制度展开,从预重整制度的概念、效力、实践案例等多角度逐篇为读者揭开预重整制度的面纱。
文 | 夏晓萍、席时婧
转载自公众号 破立新
01 PART ONE
预重整制度
与庭外重组制度的辨析
庭外债务重组通常指代的是法庭外债权人与债务人达成偿债协议,其特点在于不受任何司法的直接干预而完全由当事人意思自治,因此机制更加灵活高效,但庭外债务重组具有不公开性、信息不对称问题。因此,庭外重组制度无法保证多数人的公平正义,法庭亦无法直接审查批准庭外重组协议的效力,庭外重组协议亦不具备司法强制性。
而预重整制度则具备衔接功能,陷入债务困境的公司在进入正式的破产重整程序前可与债权人、重组方等利害关系人共同拟定重组方案,之后再进入重整程序,由法院审查该重整方案、重整方案一经法院批准就具有了约束重整各方的执行力,完成对破产公司的拯救。同时由于大部分工作在进入司法重整之前已经在庭外完成,进入重整程序后,法院的主要任务是根据法律规定批准重整计划,因此可极大地简化程序、节约重整的时间成本和经济成本。
02 PART TWO
预重整制度在我国的立法规定
我国法律及司法解释中并未规定预重整程序,但在2018年3月4日,最高人民法院发布的《全国法院破产审判工作会议纪要》第22条规定:“探索推行庭外重组与庭内重整制度的衔接。在企业进入重整程序之前,可以先由债权人与债务人、出资人等利害关系人通过庭外商业谈判,拟定重组方案。重整程序启动后,可以重组方案为依据拟定重整计划草案提交人民法院依法审查批准” 。
2019年11月8日,最高人民法院发布的《全国法院民商事审判工作会议纪要》第115条规定了庭外重组协议效力在重整程序的延伸:“继续完善庭外重组与庭内重整的衔接机制,降低制度性成本,提高破产制度效率。人民法院受理重整申请前,债务人和部分债权人已经达成的有关协议与重整程序中制作的重整计划草案内容一致的,有关债权人对该协议的同意视为对该重整计划草案表决的同意。但重整计划草案对协议内容进行了修改并对有关债权人有不利影响,或者与有关债权人重大利益相关的,受到影响的债权人有权按照企业破产法的规定对重整计划草案重新进行表决。”从该两条来看,我国的预重整实际为庭外重组与庭内重整的衔接,是依据法庭重整程序在重整程序开始之前所做的庭外重组,并在法庭重整中将庭外重组成果衔接至法庭重整中落实,给予司法保障。之所以称之为“预重整”,是因为它实施于破产程序启动之前,是在法庭外为法庭内重整程序的简化做预先准备工作。之所以说其为辅助模式,是因为预重整的简化效用,依存于后续重整程序的启动和法院对预重整中制定的重整计划草案的审查批准。[1]
03 PART THREE
预重整制度在我国的立法规定
在《企业破产法》未对预重整作出规定的情况下,各地法院发布的预重整审判工作指引正如雨后春笋般涌现,根据笔者对预重整指引梳理后,发现各地预重整制度在如下几个方面存在共同之处。
第一,普遍将预重整定位为一种在法庭主导下的庭内程序,由法院加以控制,并适用于当事人提起重整申请后法院受理重整申请前的审查阶段。该程序由法院在征得当事人同意后决定是否启动(参见深圳市中级人民法院关于印发《审理企业重整案件的工作指引(试行)》的通知),或者由符合预重整条件的当事人提出预重整申请(参见《上海破产法庭预重整案件办理规程(试行)》),经法院审查后作出是否同意进入预重整程序的决定或裁定。

第二,普遍规定在预重整中适用中止制度。包括预重整期间债务人不得对外清偿债务(维系基本生产必要的开支除外),未经允许,也不得对外提供担保;预重整期间执行中止、保全措施解除。(参见《深圳市中级人民法院关于印发<审理企业重整案件的工作指引(试行)>的通知》、苏州市吴中区人民法院《关于审理预重整案件的实施意见(试行)》)。

第三,普遍规定在预重整中由法院指定管理人,并规定在进入司法程序后原则上继续由其担任管理人。

第四,普遍对预重整的时间加以限定,规定了预重整期间为3-6个月。

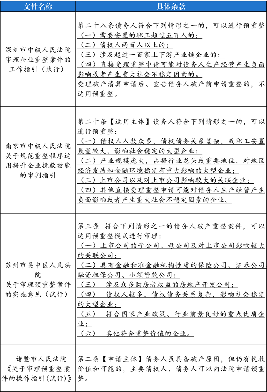
第五,普遍限制预重整的适用对象范围,并普遍限定在:债权人人数众多、债权复杂、直接裁定重整将可能对其产生重大影响或可能产生重大社会不稳定因素的债务人。地方规范之所以普遍呈现上述特点,与地方法院对预重整制度目的的设定有直接的关系。而预重整制度目的如何设定是该制度能否正确构建的前提和关键,它直接影响着对预重整制度功能的定位,关乎着对预重整的制度定性和体系定位,并制约着预重整的具体制度构成和具体规则。

BOSS & YOUNG
律师介绍

xiaxiaoping@boss-young.com
夏晓萍律师,邦信阳破产业务部合伙人,上海市律师协会破产清算与不良资产业务专业委员会委员,上海市破产管理人协会个人预备会员,破易云·法度研究院2023中国破产与特殊资产行业年度菁英领先人物。夏律师专注于破产重整、破产清算、强制清算、股权纠纷、保险争议解决等领域。夏律师从事律师工作十余年,具有丰富的破产实务工作经验,曾作为破产清算组负责人处理多起业内有重大影响力的破产清算案件。

xishijing@boss-young.com
席时婧毕业于上海大学法学专业,获法学学士学位。加入上海邦信阳律师事务所后,主要处理企业破产与清算事务,协助处理了包括德恒证券、易果生鲜、置高石油等多个企业的破产清算、破产重整案件的工作,积累了从破产企业债权申报审查到企业注销全流程的破产清算经验。同时席时婧协助团队律师办理国有“僵尸企业”申请强制清算的业务,协助国有企业清理常年停产停业或无实际经营的对外长期投资企业,为相关企业提供咨询服务及材料整理申报工作。
Boss & Young Since 1995
法治兴邦·知行于信·大道向阳
使 命:让律师成为法治社会的重要助推
愿 景:法治天下·诗意栖居
价值观:可靠、高效、富有创造力,守正、相与、永葆进取心

来源:邦信阳律师事务所
编辑:鱼仔
责任编辑:高兴、陈默
声明:本文仅代表作者本人观点,不得视为邦信阳律师事务所及律师出具的正式法律意见或建议。转载请注明来自“邦信阳律师事务所”公众号。如您有意就相关议题进一步交流或探讨,欢迎与我们联系,电话:+8621 23169090,邮箱:shanghai@boss-young.com

点击“阅读原文”,登录邦信阳律师事务所官网了解更多资讯。