
2025年3月5日上午,十四届全国人大三次会议开幕,国务院总理李强作政府工作报告(以下简称《报告》)。本期推出“律师读《报告》”的研习文章,由本所律师围绕《报告》的不同重点内容、结合工作实际,分析报告内容和影响,提出相关见解或建议。
文 | 陈云开 沈越 裘一凡
一、解读:“提振消费”被摆在2025年政府工作的突出位置
速览《报告》全文,可以发现“消费”二字出现的频率很高。经统计,除“居民消费价格”“消费税”等专有名词外,“消费”二字先后出现了28次。《报告》第三部分“2025年政府工作任务”明确的十项重点工作任务中,“大力提振消费、提高投资效益,全方位扩大国内需求”被摆在了第一项的突出位置,并明确提出实施提振消费专项行动。
消费是生产的最终目的和动力,是拉动经济增长的终端需求,消费对于经济发展的重要作用不言而喻。《报告》指出,“世界经济增长动能不足,单边主义、保护主义加剧,多边贸易体制受阻,关税壁垒增多”,当国际经济循环面临较大阻碍、出口面临重大压力时,扩内需、促消费就显得尤为重要。“经济回升向好基础还不稳固,有效需求不足,特别是消费不振”,《报告》有关提振消费的相关举措,直面当前国内实际,精准施策。比如:
《报告》提出:“多渠道促进居民增收,推动中低收入群体增收减负,完善劳动者工资正常增长机制”。根据国家统计局数据,从居民收入情况来看,2024年全国居民人均可支配收入的增速为5.1%,较2023年的6.1%、有所放缓;从居民消费支出来看,2024年全国居民人均消费支出的增速为5.1%,较2023年的9.0%、有所下降。此外,2024年全国消费者信心指数均值为87.10,较2023年的88.75、回落1.65个点。因此,增加居民收入、增强消费信心,让老百姓有钱消费、敢于消费,是促消费的重要基础。

图1:2023年-2024年全国居民收入和消费支出情况

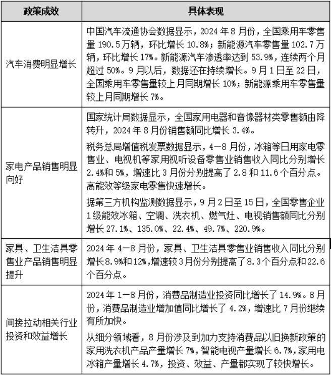
从2024年1500亿元以旧换新政策的实施情况来看,成效是突出的。2024年7月,国家发展改革委、财政部印发《关于加力支持大规模设备更新和消费品以旧换新的若干措施》(发改环资〔2024〕1104号),8月国家发展改革委会同财政部向地方下达1500亿元超长期特别国债资金,支持各地因地制宜实施消费品以旧换新。在政策拉动下,汽车、家电、家居家装等重点消费品销量实现大幅增长,具体表现在以下几个方面[2]:

表1:2024年1500亿元支持以旧换新的政策成效
事实上,2024年12月在京举行的中央经济工作会议,已将“大力提振消费、提高投资效益,全方位扩大国内需求”作为2025年经济工作九方面重点任务之首。随后,国家部委围绕扩内需、促消费已经出台相关的政策措施,比如:
2025年1月5日,《国家发展改革委 财政部关于2025年加力扩围实施大规模设备更新和消费品以旧换新政策的通知》(发改环资〔2025〕13号)印发。
2025年1月9日,国务院办公厅印发《关于进一步培育新增长点繁荣文化和旅游消费的若干措施》(国办发〔2025〕2号)。
2025年1月14日,《商务部等8部门办公厅关于做好2025年汽车以旧换新工作的通知》(商办消费函〔2025〕8号)印发。
2025年2月17日,市场监管总局等五部门印发《优化消费环境三年行动方案(2025—2027年)》(国市监稽发〔2025〕14号)。
二、延伸:如何以法治手段,共同优化消费环境
建设诚信、公平、便捷、安全的消费环境,需要政府、经营者、消费者共同发力,需要坚持法治先行。
(一)政府:公平施策,公正监管
各级政府为了促进和规范经营活动和消费活动,可能出台相应的支持政策,可能采取相应的监管措施。在此过程中,有下列两方面的注意事项:
一是公平施策。各级政府为提振消费而出台的政策措施,在起草阶段应按照《公平竞争审查条例》进行公平竞争审查,确保其符合公平竞争原则和全国统一大市场建设要求。实践中,促消费领域已发生个别违反公平竞争审查标准的情形,对此须引以为戒[注:以下案例适用的均是彼时有效的《公平竞争审查制度实施细则(暂行)》(发改价监〔2017〕1849号)]:
点名扶持特定经营者。2018年6月,某自治区商务厅出台《关于印发“消费升级行动计划”实施方案的通知》,点名扶持某甲、某乙、某丙等3家特产核心品牌龙头企业,违反“不得违法给予特定经营者优惠政策”的审查标准。
限定交易。2020年4月,某省商务厅出台《促进商业消费2020年度行动计划》,组织商家开展汽车下乡专项活动,要求“主销某某品牌汽车等省产汽车”,违反“不得限定经营、购买、使用特定经营者提供的商品和服务”的审查标准。
对外地商品实行歧视性补贴政策。2020年6月,某市人民政府办公室出台《促进市场消费的若干措施》,规定“对购买本市区域内生产的1级能效标识的电视机、电冰箱、空调的消费者,可按销售价格的10%给予补助;对购买本市区域外生产的1级能效标识的电视机、电冰箱、洗衣机、空调的消费者,可按销售价格的5%给予补助”,违反“不得对外地和进口商品、服务实行歧视性价格和歧视性补贴政策”的审查标准。
此外,发放消费券是各地政府可能采取的促消费方式之一。政府发放消费券应当进行公平竞争审查,审查的重点包括消费券发放和使用环节。本文以上海市2025年“乐品上海”餐饮消费券发放为例,解析政府发放消费券的规范做法:
发放平台的选择。消费券的发放平台不得直接指定;应当通过设定公平合理的资质要求、评审标准并及时、有效、完整地发布信息的方式进行遴选,以公平竞争促进资源优化配置。为遴选2025年“乐品上海”餐饮消费券的发放平台,上海市商务委员会、上海市文化和旅游局面向社会公开遴选3家符合条件的平台企业,[3]最终产生了银联云闪付、支付宝、微信支付等3家发放平台。
适用商户的产生。对于参与消费券促销活动的商户,不得设置不合理或歧视性的准入条件,不得设置没有法律法规依据的行政审批或具有审批性质的事前备案程序,不得限定购买特定经营者提供的商品和服务等。应当通过开放报名的方式,确保商户平等参与、公平竞争。[4]
消费券的中签。平台的选择、商户的产生,重点是为了保障经营者之间的公平竞争;而消费券的中签环节,则涉及消费券能否平等惠及消费者。对此,2025年“乐品上海”餐饮消费券采用摇号的方式,并邀请公证处对摇号规则制定、报名数据入库情况确认、现场摇号实施等环节进行了全程监督公证,提升中签结果的公信力。[5]
二是公正监管。公正有效的监管,是优化消费环境的重要保障。在公正执法的同时,也应当保护经营者合法权益。具体而言,在遵守《优化消费环境三年行动方案(2025—2027年)》(国市监稽发〔2025〕14号)等明确的执法要求外,建议同时关注以下两方面:
一方面,注重事先的引导和规范。相关行业主管部门或监管部门,可以通过制定重点领域或重点事项的合规指引,引导经营者守法合规经营。比如:市场监管总局2025年1月印发的《医药企业防范商业贿赂风险合规指引》,对预防和遏制医药领域商业贿赂行为具有重要的指导意义;上海市黄浦区市场监管局对辖区内火热的二次元衍生商品和服务经营活动,于2025年2月印发了《黄浦区二次元衍生商品和服务经营合规指引》。[6]此外,完善重点领域服务消费标准,必要时通过制定合同示范文本等方式对经营行为加以规范、引导。
另一方面,规范事后的行政执法。推进严格规范公正文明执法,防止乱收费、乱罚款、乱检查、乱查封,坚决防止违规异地执法和趋利性执法。在执法过程中,寓普法于执法,依法采用梯次监管工具,提升执法效能。
(二)经营者:公平交易,正当竞争
经营者是商品和服务经营活动的重要参与主体,是提振消费行动的受益人。在参与促消费等相关活动时,经营者应当公平交易、正当竞争。其中,下列事项建议经营者重点关注:
一是保证产品质量。与其他场景下的生产销售活动一样,经营者参与促消费活动的产品经营行为,同样须遵守《产品质量法》等法律要求,确保商品和服务符合国家相关标准或质量要求,不得以假充真、以次充好。涉及食品、化妆品等商品的,应当遵守《食品安全法》《化妆品监督管理条例》等特别规定。
二是遵守价格规范。经营者应当遵守《价格法》《明码标价和禁止价格欺诈规定》等规范要求,遵守定价制度规范,自主合理定价,严格执行明码标价规定,严禁价格欺诈行为。
三是遵守促销规范。经营者应当遵守《反不正当竞争法》《消费者权益保护法》《规范促销行为暂行规定》等法律法规要求,规范开展促销活动。杜绝流量造假、刷单炒信、商业混淆、虚假宣传、违法广告等违法行为。
四是落实知识产权保护要求。在参与促消费活动等各类形式的经营活动中,始终坚守知识产权保护要求,加强知识产权保护意识,对相关经营活动开展知识产权风险评估,不得侵犯他人知识产权。
五是遵守促消费管理规范。以汽车以旧换新为例,经营者应当遵守商务部等7部门印发的《汽车以旧换新补贴实施细则》(商消费函〔2024〕75号)等规定,不得利用不正当手段(包括伪造、变造相关材料虚假交易、串通他人提供虚假信息等)骗取补贴资金。
(三)消费者:理性消费,合理维权
消费者是消费活动的参与主体,也是以旧换新等提振消费行动的直接受益人。在消费活动中,由于交易地位、信息差异等原因,消费者往往处于弱势地位,需由法律加以专门保护。在提振消费的大背景下,消费者在敢于消费、乐于消费的同时,也需做到:
理性消费。一是遵守促消费相关管理规范的要求,不得伪造、变造相关材料骗取补贴资金;二是通过正规途径参与促消费活动,防止被不法的、虚假的信息诱骗导致财产损失。
合理维权。当消费者遇到消费纠纷时,可以通过平台等大型企业的消费纠纷解决体系,或者消费纠纷行政调解机制、消费者权益司法保护机制、消费纠纷多元化解机制等方式、途径,合理维权。
[1] 数据来源:东方财富网;访问链接:
https://data.eastmoney.com/cjsj/xfzxx.html。
[2] 信息来源:国家发展改革委网站;访问链接:
https://www.ndrc.gov.cn/xwdt/wszb/yjhxjzcxhdxzf/。
[3] 参见:《关于遴选“乐品上海”餐饮消费券、“乐游上海”旅游消费券发放平台企业的公告》;访问链接:
https://whlyj.sh.gov.cn/jqxxgk/20250114/b1b6df3c4b5b48b994cc9a78b49792b7.html。
[4] 参见:《2025“乐品上海”餐饮消费券商户报名火热进行中……》;访问链接:
https://www.shanghai.gov.cn/nw31406/20250219/c437dd6637454e3184a138017bc0c323.html。
[5] 参见:《2025“乐品上海”餐饮消费券摇号中签结果正式发布!》;访问链接:
https://mp.weixin.qq.com/s/8zkc4jgdR_-MLtffSSdshw。
[6] 信息来源:上海市黄浦区人民政府网站;访问链接:
https://www.shhuangpu.gov.cn/zw/009002/009002019/009002019004/009002019004003/20250226/1136ba59-108e-4e99-a6c4-c63683312f11.html。

chenyunkai@boss-young.com
陈云开律师,上海邦信阳律师事务所合伙人,上海律协反垄断与反不正当竞争专业委员会副主任。专注于企业合规与政府监管、政府法律事务等领域,为大型企业提供竞争合规、经营者集中申报、反垄断诉讼等服务,为政府部门提供公平竞争审查等领域的第三方服务。

shenyue@boss-young.com
沈越律师加入邦信阳律师事务所后,专注于服务国有企业和政府部门,并以数据合规与网络安全相关服务、竞争法律和政策为特色。沈律师为各级政府部门提供竞争政策推进、商业秘密保护等专项法律服务,在企业合规和政府法治领域具有丰富服务经验。沈律师获得欧盟国际隐私信息保护专家(CIPP/E)、注册信息隐私经理(CIPM)认证。沈律师为大型国有企业、保险公司、外资企业等提供个人信息保护和数据合规法律服务,涉及数据出境安全评估申报、SCCs签署、行业数据共享、App及互联网平台上线等。

qiuyifan@boss-young.com
裘一凡律师专注于服务国有企业和政府部门,并以竞争法律和政策相关服务为特色,在企业合规和政府法治领域积累了相应的服务经验。裘一凡律师协助团队合伙人为企业提供经营者集中申报等法律服务,并为相关政府部门提供公平竞争审查第三方评估、重大决策后评估、行政规范性文件起草等专项法律服务。
Boss & Young Since 1995
法治兴邦·知行于信·大道向阳
使 命:让律师成为法治社会的重要助推
愿 景:法治天下·诗意栖居
价值观:可靠、高效、富有创造力,守正、相与、永葆进取心

来源:邦信阳律师事务所
编辑:鱼仔
责任编辑:高兴、陈默
声明:本文仅代表作者本人观点,不得视为邦信阳律师事务所及律师出具的正式法律意见或建议。转载请注明来自“邦信阳律师事务所”公众号。如您有意就相关议题进一步交流或探讨,欢迎与我们联系,电话:+8621 23169090,邮箱:shanghai@boss-young.com

点击“阅读原文”,登录邦信阳律师事务所官网了解更多资讯。