
为了推进公共数据开发利用,规范公共数据授权运营管理,培育数据要素市场,促进数字经济高质量发展,上海市浦东新区数据局(以下简称“区数据局”)牵头起草了《浦东新区公共数据授权运营管理若干规定(草案)》(以下简称“《0816草案》”),并于2024年8月16日面向社会公开征求意见。邦信阳律师事务所数据合规与数字化转型(暨人工智能与数字经济)业务组在此就该草案中存在的一些问题及修改方向提出如下建议。
目录
一、对《0816草案》第二条【适用范围】的修订建议
二、对《0816草案》第四条第1款【用语含义】的修订建议
三、对《0816草案》第六条【授权运营模式】的修订建议
四、对《0816草案》第八条【运营主体选定程序】的修订建议
五、对《0816草案》第十条【授权运营协议】的修订建议
六、对《0816草案》第十二条【公共数据处理和数据产品提供】的修订建议
七、对《0816草案》第十四条【授权终止】的修订建议
八、对《0816草案》第十五条【运营评估】的修订建议
九、对《0816草案》第十九条【沙盒监管】的修订建议
修订建议主要可归纳为以下几大方面:
1、建议进一步明确本规定的适用范围为“公共数据”来源于浦东新区行政区域内,而非“数据处理主体”注册在浦东新区或“数据处理行为”发生在浦东新区。
2、建议进一步扩大本规定的“公共数据”的边界。
3、建议领域运营主体的划分依据是基于“数据来源”还是“应用场景”。同时,建议删除“领域运营主体有能力提供数据产品的,整体运营主体不得以直接或者间接的方式提供”的条款,整体修订为“整体运营主体应当平等对待领域运营主体,不得对领域运营主体进行不合理限制或附加不合理条件,扰乱市场公平竞争秩序”。
4、建议将“运营绩效”也作为评估授权主体是否适格、是否终止授权运营协议的条件之一,以防止低效运营而合同无法提前终止的窘境。
5、建议明确授权运营协议终止后,授权主体已留存的数据也需要删除,同时考虑如何采取技术手段确保终止后处置规则可实现。
6、建议将定价及依据作为《授权运营协议》的约定条款之一,并根据《上海市数据条例》第四十六条“通过公共数据授权运营形成的数据产品和服务,可以依托公共数据运营平台进行交易撮合、合同签订、业务结算等;通过其他途径签订合同的,应当在公共数据运营平台备案”的要求,将定价及依据、应用场景、使用方式和范围、合同签订、业务结算均列为向区数据局事后备案的内容。
7、建议进一步明确“沙盒监管”的具体创新举措。此外,第十九条规定纳入沙盒监管的“公共数据授权运营目录外的公共数据”的相关开发利用活动应当向市数据主管部门报告;而第十一条仅要求“未列入目录的,由区数据主管部门会同区行业主管部门审核通过后提供”,并未有提及向市一级部门报告的义务,两者不完全一致,建议予以统一。
8、对其他文字内容准确性、完整性的修订完善。
一、 对《0816草案》
第二条【适用范围】的修订建议
1、原条款
第二条 (适用范围)
在浦东新区行政区域内开展公共数据授权运营活动及其监督管理,适用本规定。
2、建议条款
第二条 (适用范围)
浦东新区行政区域内公共数据的授权运营活动及其监督管理,适用本规定。
3、建议理由
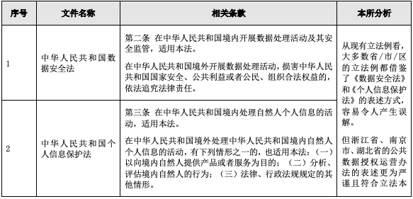
原条款借鉴了《数据安全法》和《个人信息保护法》的立法体例,以“行为地”作为确定本规定适用范围的“连接点”。
纵观《0816草案》全文,《0816草案》拟规制的应仅限于公共数据的“数源主体”为“本区的公共管理与服务机构”这一范围。但按照原条款的表述,容易令人产生两种误解:(1)误解一:即使公共数据的“数源主体”并非位于浦东新区,只要“数据处理行为”发生浦东新区(如注册在浦东新区的某公司从外省/市/区获得的公共数据授权,并据此开展运营活动),也需要遵守本规定。(1)误解二:如果公共数据的“数源主体”位于浦东新区,但授权主体注册在外省/市/区,就不需要遵守本规定。
为避免上述误解,故建议作此修改。
4、参考立法例


二、 对《0816草案》
第四条第1款【用语含义】的修订建议
1、原条款
第四条 (用语含义)
本规定所称的公共数据是指本区国家机关、事业单位,经依法授权具有管理公共事务职能的组织,以及供水、供电、供气、公共交通等提供公共服务的组织,在履行公共管理和服务职责过程中收集和产生的数据。
2、建议条款
第四条 (用语含义)
本规定所称的公共数据是指本区国家机关、事业单位,经依法授权具有管理公共事务职能的组织,以及供水、供电、供气、公共交通、通信、民航、铁路、健康医疗、教育等提供公共服务的组织,在履行公共管理和服务职责过程中收集和产生的数据。根据本区应用需求,海关、统计、税务、人民银行、金融监督管理等国家有关部门派驻机构提供的数据,属于本规定所称公共数据。
3、建议理由
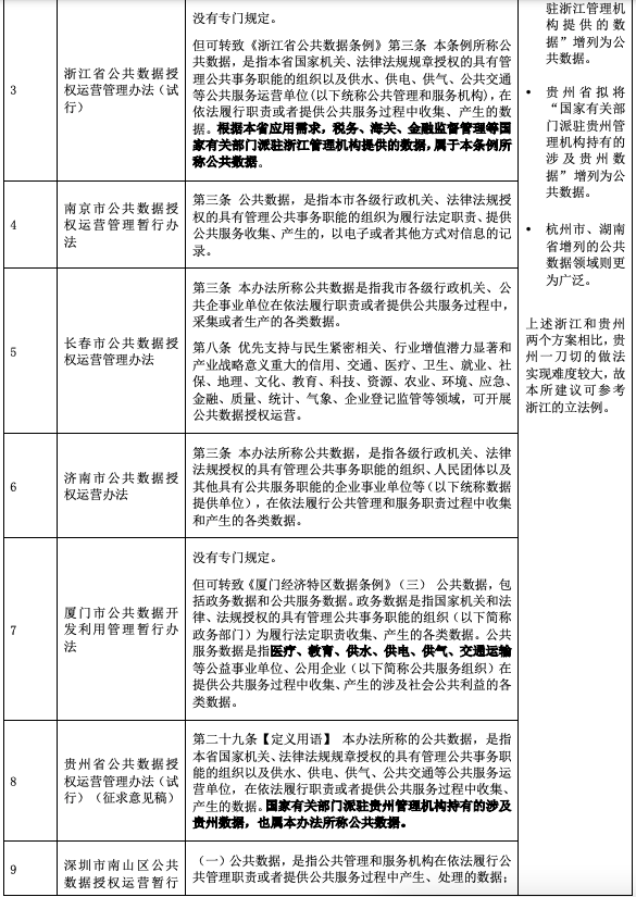
上述原条款直接引用了《上海市数据条例》的立法体例。当前,对“公共服务运营单位在提供公共服务的过程中收集和产生的数据”是否应当被纳入公共数据存在较大的争议,因为企业在经营公共服务性质业务时收集、产生的关乎公共利益的数据,既具有公有属性,又由企业持有。但正如《0816草案》起草说明中提及的,实践中金融服务、汽车制造、电子信息、生物医药等产业对公共数据资源需求巨大。本着急用先行的原则,为用好用足浦东新区法规立法权,建议在援引《上海市数据条例》相关规定的基础上,参考其他省/市/区先行先试的做法,适当扩大公共数据的外延范围,以免今后实际执行中因缺乏明确可援引的文件依据而难以推动落地。
4、参考立法例



三、 对《0816草案》
第六条【授权运营模式】的修订建议
1、原条款
第六条 (授权运营模式)
公共数据授权运营主要采取整体授权、领域授权的方式,整体授权由区数据主管部门实施,领域授权由区行业主管部门会同区数据主管部门实施。
整体运营主体采取技术措施保障数据安全,向领域运营主体提供基础公共数据产品,并可以在授权运营范围内进行公共数据产品开发。领域运营主体开发符合产业发展、市场需求的数据产品,向社会提供。领域运营主体有能力提供数据产品的,整体运营主体不得以直接或者间接的方式提供。
2、建议条款
第六条 (授权运营模式)
公共数据授权运营主要采取整体授权、领域授权的方式,整体授权由区数据主管部门实施,领域授权由区行业主管部门会同区数据主管部门实施。
整体运营主体采取技术措施保障数据安全,向领域运营主体提供基础公共数据产品,并可以在授权运营范围内进行公共数据产品开发。领域运营主体开发符合产业发展、市场需求的数据产品,向社会提供。整体运营主体应当平等对待领域运营主体,不得对领域运营主体进行不合理限制或附加不合理条件,扰乱市场公平竞争秩序。
3、建议理由
对授权运营模式进行分类,有助于发挥不同运营主体的专业优势,推动“一行一策”,更好释放数据要素价值,已经成为其他省/市/区的通常做法。
但原条款要求“领域运营主体有能力提供数据产品的,整体运营主体不得以直接或者间接的方式提供”,在其他省/市/区的规定中暂未发现类似表述(最多会有一级开发主体、二级开发主体的“正面表述”)。
考虑到该条款设计的初衷,是为了避免整体运营主体利用优势地位,排除或限制领域运营主体的参与,从而更好地培育公共数据要素市场。但该规定走向了另一个极端,直接排除了整体运营主体参与市场竞争的资格,仍存在构成“政府滥用行政权力排除、限制竞争行为”的嫌疑,可能有违我国《反垄断法》第十条“行政机关和法律、法规授权的具有管理公共事务职能的组织不得滥用行政权力,排除、限制竞争”的法律精神。
4、参考立法例


四、 对《0816草案》
第八条【运营主体选定程序】的修订建议
1、原条款
第八条 (运营主体选定程序)
运营主体选定按照下列程序进行:
(一)区数据主管部门发布公共数据授权运营申报公告,明确授权范围、申报条件、评审流程、评审标准等要求;
(二)申报主体按照公告要求提交申报材料;
(三)授权主体组织第三方专家进行综合评审,并向社会公示评审结果;
(四)公示无异议后,授权主体与运营主体签订公共数据授权运营协议(以下简称“授权运营协议”)。
2、建议条款
第八条 (运营主体选定程序)
整体运营主体选定按照下列程序进行:
(一)区数据主管部门发布公共数据授权运营申报公告,明确授权范围、申报条件、评审流程、评审标准等要求;
(二)申报主体按照公告要求提交申报材料;
(三)区数据主管部门组织第三方专家进行综合评审,并向社会公示评审结果;
(四)公示无异议后,区数据主管部门与运营主体签订公共数据授权运营协议。
领域运营主体选定按照下列程序进行:
(一)区数据主管部门发布公共数据授权运营申报公告,明确授权范围、申报条件、评审流程、评审标准等要求;
(二)申报主体按照公告要求提交申报材料;
(三)区行业主管部门会同区数据主管部门组织第三方专家进行综合评审,并向社会公示评审结果;
(四)公示无异议后,区行业主管部门与运营主体签订公共数据授权运营协议。
3、建议理由
《0816草案》第四条将区数据主管部门或者区行业主管部门统称为“授权主体”,整体运营主体的“授权主体”是区数据主管部门这一点没有异议,但领域运营主体的“授权主体”是“区数据主管部门”、“区行业主管部门”还是“区数据主管部门+区行业主管部门”,容易产生歧义,为免歧义,建议分类型表述。
五、 对《0816草案》
第十条【授权运营协议】的修订建议
1、原条款
第十条 (授权运营协议)
授权主体与运营主体签订授权运营协议,协议应当包括授权主体、授权对象、授权范围、运营期限、主要权利和义务、费用和收益、安全要求、运营要求、违约责任、终止情形、终止后处置规则等内容。
运营主体可以按照授权运营协议约定,为第三方主体提供公共数据产品。
区数据主管部门应当制定授权运营协议示范文本。
2、建议条款
第十条 (授权运营协议)
授权主体与运营主体签订授权运营协议,协议应当包括授权主体、授权对象、授权范围、运营期限、主要权利和义务、费用和收益、安全要求、运营要求、运营绩效考核要求、违约责任、暂停运营、终止情形、终止后处置规则等内容。
授权主体应当推动建立公共数据技术监管体系,利用区块链等技术手段,确保当授权运营协议终止时,可通过技术策略实现授权运营协议约定的删除已授权的公共数据等终止后处置规则。
运营主体可以按照授权运营协议约定,为第三方主体提供公共数据产品。
区数据主管部门应当制定授权运营协议示范文本。
3、建议理由
除了安全和合规外,“运营绩效”也应当成为评估授权主体是否适格、是否可以继续经营的重要方面,以防止低效运营而合同无法提前终止的窘境,故建议增列。
此外,对于授权运营协议终止后,如何保证终止后处置规则在技术上可实现、授权主体已取得的数据是不是也需要删除,《0816草案》未予涉及,故建议增加相应表述。
4、参考立法例


六、 对《0816草案》
第十二条【公共数据处理和数据产品提供】的修订建议
1、原条款
第十二条(公共数据处理和数据产品提供)
运营主体应当在授权范围内处理公共数据,在保障数据安全的前提下,投入必要的资金、技术对公共数据进行加工并形成公共数据产品,不得将数据用于或者变相用于其他目的,不得以任何形式对外提供原始数据。
运营主体对外提供数据产品应当遵守公平、合理、无歧视的原则,禁止在授权运营过程中从事具有排他性、歧视性以及其他妨害市场公平竞争的行为。
运营主体应当定期向区数据主管部门报告公共数据运营情况。在处理公共数据的过程中,运营主体发现公共数据及其处理过程、结果危害国家安全、社会公共利益或者侵害个人信息权益、商业秘密的,应当立即停止数据处理活动,并及时向区数据主管部门报告数据风险情况。
2、建议条款
第十二条(公共数据处理和数据产品提供)
运营主体应当在授权范围内处理公共数据,在保障数据安全的前提下,投入必要的资金、技术对公共数据进行加工并形成公共数据产品,不得将数据用于或者变相用于其他目的,不得以任何形式对外提供原始数据。
运营主体对外提供数据产品应当遵守公平、合理、无歧视的原则,禁止在授权运营过程中从事具有排他性、歧视性以及其他妨害市场公平竞争的行为。
运营主体应当按照授权运营协议的约定,定期将对外提供数据产品的相关定价及依据、应用场景、使用方式和范围、合同签订、业务结算等公共数据运营情况向区数据主管部门备案。在处理公共数据的过程中,运营主体发现公共数据及其处理过程、结果危害国家安全、社会公共利益或者侵害个人信息权益、商业秘密的,应当立即停止数据处理活动,并及时向区数据主管部门报告数据风险情况。
3、建议理由
运营主体对外提供数据产品的定价机制,是公共数据授权运营的核心问题之一,但《0816草案》对此未予涉及,留下了制度缺口,建议对定价及依据在《授权运营协议》中予以约定,并采取事后备案制,以增强授权主体的知情权和在授权主体违约时的终止权。
此外,《上海市数据条例》第四十六条规定了“授权经营的数据产品和服务强制备案义务”,为与上位法的前述规定相呼应,建议将应用场景、使用方式和范围、合同签订、业务结算均列为备案的内容。
4、参考立法例



七、 对《0816草案》
第十四条【授权终止】的修订建议
1、原条款
第十四条 (授权终止)
运营主体违反授权运营要求、授权运营协议的,由区数据主管部门终止其公共数据授权运营活动。有下列情形之一的,授权运营协议终止:
(一)授权运营协议约定的运营期限届满的;
(二)运营主体申请提前终止授权运营协议的;
(三)运营主体违反授权运营管理要求或者授权运营协议,经区数据主管部门责令整改而未整改的;
(四)运营主体发生数据泄漏等严重网络安全、数据安全事件的;
(五)法律、法规、规章规定终止的其他情形。
2、建议条款
第十四条 (授权终止)
运营主体违反授权运营要求、授权运营协议的,由区数据主管部门终止其公共数据授权运营活动。有下列情形之一的,授权运营协议终止:
(一)授权运营协议约定的运营期限届满的;
(二)运营主体申请提前终止授权运营协议的;
(三)运营主体违反授权运营管理要求或者授权运营协议,经区数据主管部门责令整改而未整改的;
(四)运营主体发生数据泄漏等严重网络安全、数据安全事件的;
(五)继续履行授权运营协议,可能严重损害国家利益、社会公共利益的;
(六)法律、法规、规章、本规定以及授权运营协议规定终止的其他情形。
依法签订的授权运营协议依法受到保护,授权主体不得擅自改变或终止已经生效的授权运营协议。
3、建议理由
在国家法律法规层面,公共数据授权运营并无明确定义和法律性质的界定。从目标上来看,公共数据授权运营协议是授权主体为了实现行政管理和公共服务目标,与运营主体协商订立的具有行政法上权利义务内容的协议,应当属于《行政诉讼法》规定的行政协议。
对于行政协议,中共中央、国务院《关于完善产权保护制度依法保护产权的意见》突出强调了要“完善政府守信践诺机制”“大力推进法治政府和政务诚信建设,地方各级政府及有关部门要严格兑现向社会及行政相对人作出的政策承诺,认真履行在招商引资、政府与社会资本合作等活动中与投资主体依法签订的各类合同,不得以政府换届、领导更替等理由违约毁约,因违约毁约侵犯合法权益的,要承担法律和经济责任”。
《最高人民法院关于审理行政协议案件若干问题的规定》中坚持对行政机关行使优益权行为的合法性审查,确保行政机关“法无授权不可为”原则落实,针对行政机关作出的单方变更、解除行政协议等行使优益权的行为,司法解释规定了不同的裁判方式:在履行行政协议过程中,可能出现严重损害国家利益、社会公共利益的情形,行政机关作出变更、解除协议的行政行为后,行政相对人请求撤销该行为,人民法院经审理认为该行为合法的,判决驳回行政相对人诉讼请求;给行政相对人造成损失的,判决行政机关予以补偿;行政机关行使行政优益权的行为违法的,人民法院判决撤销或者部分撤销,并可以责令行政机关重新作出行政行为;行政机关行使行政优益权的行政行为违法,人民法院可以判决继续履行协议、采取补救措施;给行政相对人造成损失的,判决行政机关予以赔偿。
综上,为了完善授权合同可终止的情形以及增加授权的持续性和稳定性,参照《行政许可法》第七条“公民、法人或者其他组织对行政机关实施行政许可,享有陈述权、申辩权;有权依法申请行政复议或者提起行政诉讼;其合法权益因行政机关违法实施行政许可受到损害的,有权依法要求赔偿”的规定,建议补充增加相关条款。
八、 对《0816草案》
第十五条【运营评估】的修订建议
1、原条款
第十五条 (运营评估)
区数据主管部门应当建立公共数据授权运营评估机制,定期对公共数据授权运营情况进行评估,运营主体应当予以配合。
评估结果不符合授权运营管理要求的,区数据主管部门应当责令运营主体限期整改;在规定期限内整改仍不符合要求的,由区数据主管部门暂停运营活动。
2、建议条款
第十五条 (运营评估)
区数据主管部门应当建立公共数据授权运营评估机制,定期组织区行业主管部门、数据提供单位等对公共数据授权运营情况进行评估,评估可以委托第三方机构开展。对公共数据授权运营情况进行评估,运营主体应当予以配合。
评估结果不符合授权运营管理要求的,区数据主管部门应当责令运营主体限期整改;在规定期限内整改仍不符合要求的,由区数据主管部门暂停运营活动或者终止授权运营协议。
3、建议理由
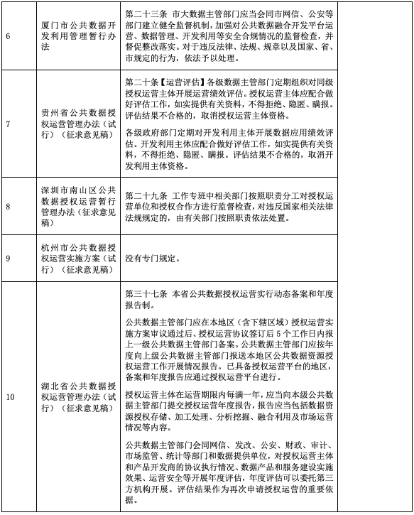
数据提供单位、专业第三方机构作为数据要素市场生态培育的重要主体之一参与到运营成效评估之中,有助于建立健全运营成效评估的机制与标准,实现“以评促优”,持续优化授权运营成效工作。
另外,为了与《0816草案》第十四条(授权终止)相衔接,增加了“终止授权运营协议”的条款。
4、参考立法例


九、 对《0816草案》
第十九条【沙盒监管】的修订建议
1、原条款
第十九条 (沙盒监管)
对于公共数据授权运营目录以外的公共数据,区数据主管部门可以会同区行业主管部门,建设大数据创新实验室,按照场景安全审查、人员驻场开发、输出结果审计等要求,推动高价值敏感数据的开发利用。相关开发利用活动应当向市数据主管部门报告。
鼓励运营主体吸纳多元合作方、融合相关社会数据、拓展创新应用场景,促进人工智能、生物医药、无人驾驶等重点产业发展,支持运营主体在授权范围内使用公共数据训练人工智能模型。
2、建议条款
《0816草案》虽提出“沙盒监管”的概念,但仅仅将“公共数据授权运营目录外的公共数据”纳入本条,尚未见其他创新举措,建议区数据局进一步考量。
此外,本条规定纳入沙盒监管的“公共数据授权运营目录外的公共数据”的相关开发利用活动应当向市数据主管部门报告;而《0816草案》第十一条仅要求“未列入目录的,由区数据主管部门会同区行业主管部门审核通过后提供”,并未有提及向市一级部门报告的义务,容易产生歧义,建议区数据局进一步考量。
BOSS & YOUNG
作者介绍
本文作者为数据合规及数字化转型(暨人工智能与数字经济) 业务组。
邦信阳数据合规及数字化转型(暨人工智能与数字经济) 业务组成员由精通国内外数据保护法律,具备丰富的实务经验的人员组成,能够为不同行业的客户提供定制化、全方位的法律服务。团队专注于银行金融、医疗健康、农业数字化、信用修复、汽车制造、不正当竞争与反垄断、公共与企业数据、电子商务等众多领域,紧跟行业动态和监管趋势,致力于帮助企业实现数据合规,构建合法、高效的数字化商业运营模式。
万波 业务组负责人
联系方式:wanbo@boss-young.com
王斌 农业数字化团队牵头人
联系方式:thomas_wang@boss-young.com
陆希立 信用修复团队牵头人
联系方式:luxili@boss-young.com
杨涛 不正当竞争及反垄断团队牵头人
联系方式:yangtao@boss-young.com
陈斌寅 医疗健康团队牵头人
联系方式:chenbinyin@boss-young.com
沈越 公共与企业数据团队牵头人
联系方式:shenyue@boss-young.com
陈敏 委员
联系方式:chenmin@boss-young.com
顾炜程 委员
联系方式:guweicheng@boss-young.com
蒋莉 委员
联系方式:jiangli@boss-young.com
陈艺聪 委员
联系方式:chenyicong@boss-young.com
曹天鸣 秘书
联系方式:caotianming@boss-young.com
Boss & Young Since 1995
法治兴邦·知行于信·大道向阳
使 命:让律师成为法治社会的重要助推
愿 景:法治天下·诗意栖居
价值观:可靠、高效、富有创造力,守正、相与、永葆进取心

来源:邦信阳律师事务所
编辑:鱼仔
责任编辑:高兴、陈默
声明:本文仅代表作者本人观点,不得视为邦信阳律师事务所及律师出具的正式法律意见或建议。转载请注明来自“邦信阳律师事务所”公众号。如您有意就相关议题进一步交流或探讨,欢迎与我们联系,电话:+8621 23169090,邮箱:shanghai@boss-young.com

点击“阅读原文”,登录邦信阳律师事务所官网了解更多资讯。