
潘懿 上海邦信阳中建中汇律师事务所 律师
如果时间可以溯及既往,最想回到的会是哪一个瞬间呢?只是时间轴去向的总是未来。但如果真的可以逆着时光奔跑,是否就意味着现在可以影响过去了呢?时光穿越是科幻中的经典故事,不过现实里,至少在法律上还真的存在着这样的“时光穿越”规则。因为它,现在可以“影响”过去,即依据该项规则站在过去的视角看,过去的人在作出决定时需遵守未来尚未颁布而不预知的制度。当然,就法律整体观察,其仍旧是和时间轴同向的。即法律的约束力原则上是从颁布生效时起面向未来的。
因此上述“时光穿越”规则只是法律原则的一个例外。而这样的例外,称之为法律的溯及力。由于法律较之于法律所规范及约束的事物总是滞后,而且新法之前还有旧法,因此每一部新的法律颁布后几乎都会涉及溯及力的问题。
又遇金秋十月。去年的此时,正值《民法总则》颁布生效之初,笔者在比较学习《民法总则》之诉讼时效制度时对于新旧诉讼时效制度的衔接认识尚且模糊,因此当时对于诉讼时效的溯及力仅是一带而过【详见笔者的《诉讼时效漫漫谈(二):试看<民法总则>中的诉讼时效》一文】。而后,在《民法总则》颁布生效的一年来,笔者于实务中触及到了诉讼时效的溯及力问题。就笔者有限阅读,理论界和司法裁判实务中似乎对于新旧诉讼时效制度衔接的溯及力问题不无争议。而在今年的7月18日,最高人民法院公布的为《民法总则》量身定做的第一个司法解释,即是关于如何适用《民法总则》诉讼时效制度的专项解释[1],此前的某些争议问题也随之定纷止争。于是,笔者顺着司法解释的脉络,结合自己一点有限阅读和理解,试着整理了一些关于《民法总则》下诉讼时效溯及力的点滴。
一、民法效力中的溯及力
民法效力系指民法约束力所影响和涉及的范围。依据学理通说观点,具体是指关于时、地、人之民法适用范围。而其中关于时之效力即是关于民法是否具有溯及力的问题。学者们一般认为,从罗马法起,法律包括民法一项公认的基本原则是法律不溯及既往[2]。即“所有的法律,以只对其效力发生时起以后所发生事项的得以适用为原则。”[3] 论及理由,一般认为社会主体从事法律行为时是基于行为当时适用的法律的,因此其对于法律持续有效和安定有合理的信赖并因此产生信赖利益。其后,即使法律变化也不能损害社会主体的上述信赖利益,否则有失公正[4]。但亦有学者指出,该项公认的原则仅为法律解释上的标准,而不是立法上的绝对限制[5]。因此,对于该项公认原则也是可以存在例外的,放之于民法观之,即是指民法具有溯及力。
回到我国法律规定,根据学者研究,最早在民商事领域规定法律不溯及既往原则的是1988年4月2日最高院发布的《民法通知若干问题的意见》中第196条的规定:“1987年1月1日以后受理的案件,如果民事行为发生在1987年以前,适用民事行为发生时的法律、政策,当时的法律、政策没有具体规定的,可以比照《民法通则》处理。”该项规定此后为多个单行法司法解释沿习采用[6]。
到2000年《立法法》颁布其第八十四条(2015年《立法法》修订后改为第九十三条)明文规定:“法律、行政法规、地方性法规、自治条例和单行条例、规章不溯及既往,但为了更好地保护公民、法人和其他组织的权利和利益而作的特别规定除外”。从此在立法上确定法律不溯及既往的基本原则,也同时赋予了法律之溯及力的例外。
在有关法律溯及力的规定中,最高人民法院1999年12月19日颁发布的《合同法司法解释(一)》中有关合同法溯及力的规定颇具有代表性,有观点将该司法解释的前三条分别概括出适用法律溯及力的三种例外情况[7]:
一是,补缺例外,即针对新法颁布前的法律事实,新法颁布之前没有相应的法律规范,包括没有相应的法律或虽有旧法但没有做出相应的规定,为避免法院以没有规定不受理或拒绝裁判,而适用新法溯及既往,对新法颁布前的法律事实予以规范的情况。
二是,持续性例外,即法律行为持续发生跨越旧法直到新法实施之后,为更好的保护当事人的权利,对该法律行为中存续于新法颁布前旧法阶段的行为,新法可以溯及既往的适用之情况。
三是,从宽例外,即根据旧法认定民事行为无效而新法规定认定有效时,从民商法尊重当事人意思自治减少公共意志干预的角度,让新法溯及既往适用认定该法律行为有效的情况。
由以上归纳的三种例外可以看出,之所以会有法律溯及力的问题,根源在于新旧法之不同,即新法的规定与旧法规定不一致(包括旧法留白以及根本就没有旧法的情况)。而法律溯及力所解决的是在何种例外情况下,新法可以“穿越时空”适用于旧时的情况。
另外,基于我国司法实践的需要,法律颁布后为司法适用法律,最高人民法院会不定期发布相关的司法解释。就司法解释的溯及力,目前司法实务较为一致的认识是因为司法解释是对法律条文的解释而非新的法律,因此其是具有溯及力的,即司法解释的时之效力应与被解释的法律一致,即司法解释应溯及至被解释的法律实施之日[8]。
二、《民法总则》中诉讼时效溯及力的问题由来
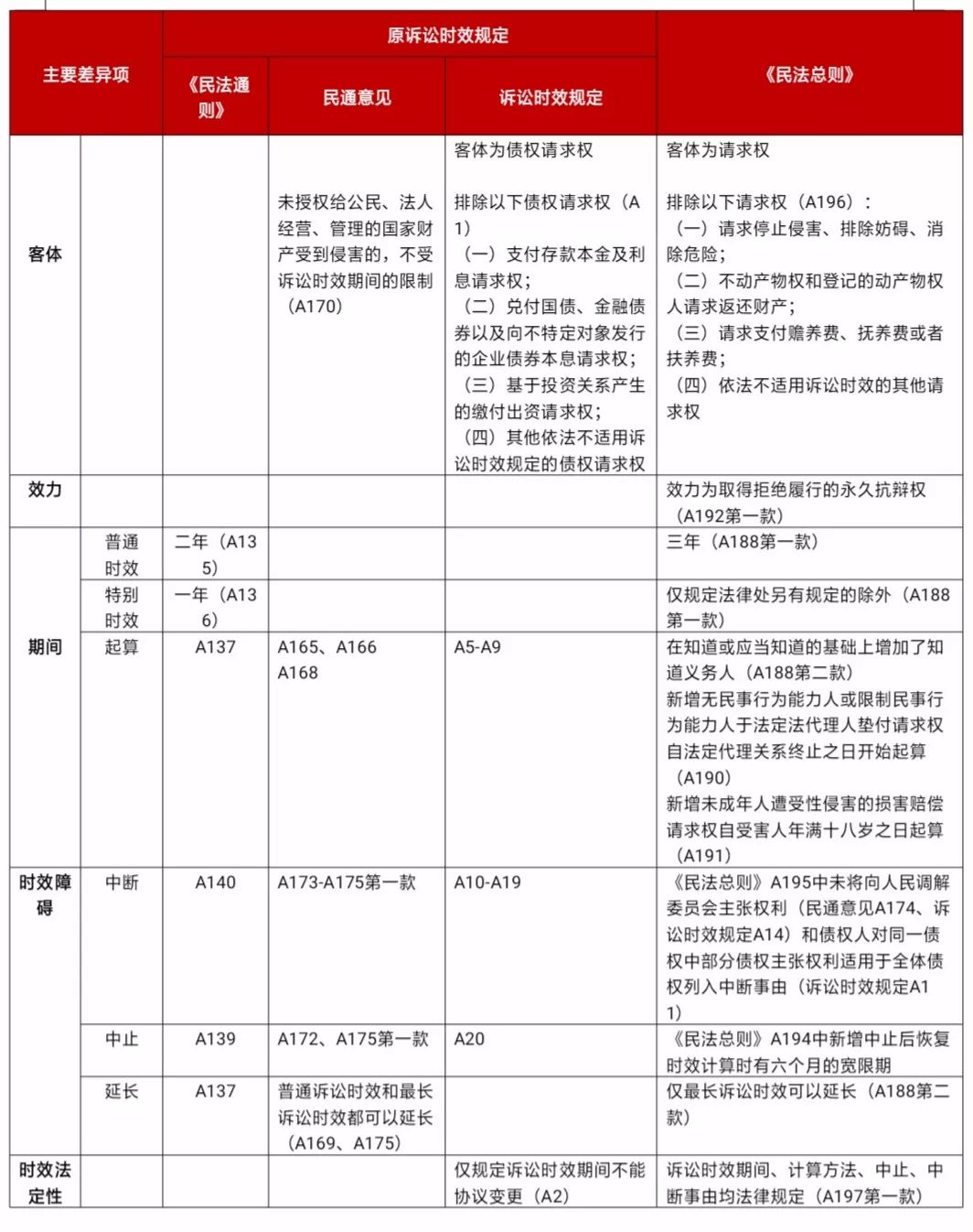
在《民法总则》颁布之前,原诉讼时效的基本制度是由一部法律即《民法通则》和两部司法解释合计四十五条律文构成的(详见笔者之《诉讼时效漫漫谈》一文)。为方便与现行《民法总则》相比较,笔者试将《民法总则》与原诉讼时效规定的一些主要差别点列表对比如下:

由以上比较可知,《民法总则》与原民法诉讼时效规则的是存在新旧法律差异的,其中最为显著的变化即在于《民法通则》原二年(普适诉讼时效期间)、一年(特别诉讼时效期间)与现在《民法总则》中三年(普通诉讼时效期间)之不同。
此外,《民法总则》与原诉讼时效的变化还有普通诉讼时效期间的起算上,现在《民法总则》中新增了需知道义务人的内容。而在诉讼时效障碍规则中,按《民法总则》延长的规定只适用于最长诉讼时效而不再适用于普通诉讼时效,而中止后恢复时效计算时,《民法总则》较原来新增了六个月的宽限期等。
而既然存在以上新旧差异,自然而然,在《民法总则》实施之日即2017年10月1日之前所发生的法律事实,是否可以适用《民法总则》新的诉讼时效规定,就涉及到了诉讼时效之溯及力的问题。
从上述法律溯及力的三种例外情况看,围绕以上诉讼规则新旧差异之处,笔者以为《民法总则》下诉讼时效之溯及力的情况不存在补缺例外和从宽例外的情形,而是主要在于持续性例外的情况。具体而言,主要问题在于面对跨越新旧规定的法律事实,有关诉讼期间及起算以及诉讼时效障碍中的中止与中断的新规定是否以及如何溯及既往的问题。
三、诉讼时效期间中法定期间的溯及力
民法中诉讼时效期间一共有三类:
一是普通诉讼时效的法定期间,原《民法通则》第一百三十五条规定为二年,而《民法总则》第一百八十八条规定变为了三年。
二是最长诉讼时效的法定期间,《民法总则》第一百八十八条第二款完全沿袭了《民法通则》第一百三十七条之规定,仍旧为二十年。
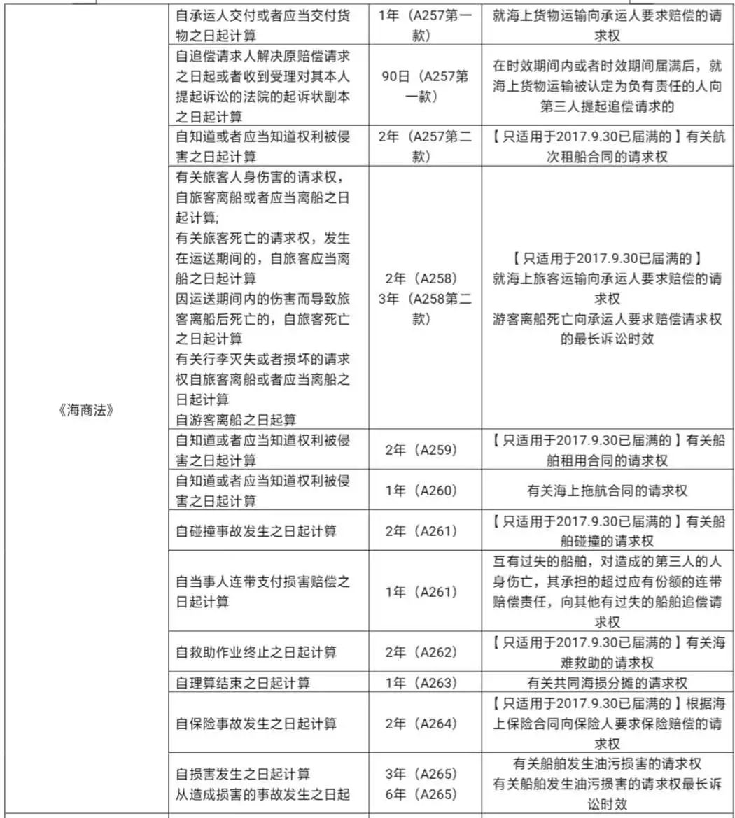
三是特别诉讼时效的期间,根据学者整理,目前《民法通则》、单行法及有关司法解释中一种规定了10种长短不一的特别诉讼时效期间,具体如下表[9]:

上述三类诉讼法定期间中,最长诉讼时效期间并无任何变化。
与《民法总则》有冲突的《民法通则》的两项规定,即《民法通则》第一百三十六条规定的二年普通诉讼时效期间以及上述之一年的特别诉讼时效期间。
其中最具争议的是《民法通则》一年的特别诉讼时效期间是否也属于上述《民法总则》第一百八十八条第一款之“法律另有规定”的情况,还是《民法总则》已经完全取代了《民法通则》的有关诉讼时效的规定。
此外,由于《民法总则》系于2017年10月1日起实施,实施之后,普通诉讼时效期间适用三年的规定自无疑义,但在2017年10月1日之前的法律事实是否也能当然适用三年普通诉讼时效期间,即《民法总则》普通诉讼时效期间的溯及力是怎样的亦同样存在疑问。
就以上问题,最高院2018年7月18日发布的《关于<民法总则>诉讼时效问题的司法解释》终于给出了明确答案。该司法解释一共五个条文,其中前三条明确回答了以上两个问题,即:
一是,自2017年10月1日起,普通诉讼时效为三年,原《民法通则》二年普通诉讼时效和一年特别诉讼时效均不再适用。
二是,如果截止2017年9月30日时原二年或一年的诉讼时效期间已经届满的,《民法总则》三年诉讼时效期间的规定不具有溯及力,不能适用。
但如果截止2017年9月30日时原二年或一年的诉讼时效期间尚未届满的,《民法总则》三年诉讼时效期间的规定可以溯及既往的适用,即诉讼个时效变为三年。
对此有学者观点认为此为法律溯及力中新法不妨碍既得权的原则[10]。北京地方高院司法文件也持类似观点即认为按《民法通则》诉讼时效期间届满的,义务人已经确定取得了不履行义务的诉讼时效抗辩权,该抗辩权不因《民法总则》施行而消灭,但如尚未届满的,义务人的诉讼时效抗辩权尚未形成,基于新法施行及新法关于诉讼时效的规定有利于保护权利人等因素考虑,此时《民法总则》诉讼时效的规定应产生溯及力而不再适用《民法通则》的规定[11]。
特别诉讼时效期间根据《民法总则》第一百八十八条第一款之“法律另有规定的,依照其规定”。以上列表中的各种特别诉讼时效期间除《民法通则》第一百三十六条规定的一年特别诉讼法定期间外,其余皆属于法律另有规定之特别规定,根据特别规定优于一般规定的原则,并不受《民法总则》的影响,仍旧可以优先适用[12]。
但其中有一个值得留意的问题,即以上特别诉讼时效中,有部分诉讼时效的法定期间是二年,与《民法通则》普通诉讼时效期间一致,那么是否也和《民法通则》普通诉讼时效期间一样存在《民法总则》三年诉讼时效期间溯及力的问题呢。
对此有地方高院司法文件观点认为“施行的民事单行法中规定的诉讼时效为二年的,其性质与《民法通则》规定的二年普通诉讼时效无异,故根据新法优于旧法的原则,在《民法总则》施行后应适用三年的诉讼时效期间。”[13]
上海高院的法官也持同样观点,即认为考察相关法律的立法背景可以发现,单行法中规定的二年诉讼时效期间有的是因为立法时《民法通则》还未制定实施,有的是为与该法中的其他诉讼时效规定相区分,有的是因为在时效起算点等方面有特殊规定,但是就时效期间本身而言,不具有特殊性,与《民法总则》普通时效适用对象同一,可以认为《民法总则》的三年普通时效与民事单行法中规定的二年时效构成法律冲突,也应根据“新法优于旧法”原则替代适用三年时效[14]。个人感觉以上观点还是挺有道理的,由此上述列表中有关二年的诉讼时效期间也存在着2017年9月30日未届满时被《民法总则》三年时效追溯替代。
还有一个挺有意思的问题,即根据一般理解司法解释本身是有溯及力的,且其溯及既往至被解释的法律开始实施之日。《民法总则》是2017年10月1日起实施的,按一般理解,关于《民法总则》诉讼时效的司法解释也应溯及至该日生效。但此次关于《民法总则》诉讼时效的司法解释第五条确明文规定“本解释自2018年7月23日起施行”。于是从2017年10月1日至2018年7月22日期间,《民法总则》开始实施了,但该有关《民法总则》诉讼时效的规定却尚不具备法律约束力,由此在这个期间,司法解释所确定以上两个关于《民法通则》的普通与特别诉讼时效的答案是否还能用,却是没有现成答案的。笔者以为,因为已经有针对以上问题的专项司法解释了,估计很难再有对于这个问题的解释的再解释,因此只能拭目以待司法裁判实务的进一步补充和说明了。
四、诉讼时效期间中起算点的溯及力
如前文提及的,《民法总则》第一百八十八条除了将普通诉讼时效的法定期间从二年改为了三年外,还有一处变化,即在起算点上在原《民法通则》确定的知道或应当知道权利受到损害的基础上增加了一个内容即,知道或应当知道义务人。对于新增的这个内容,是否意味着《民法总则》关于起算点增加了条件,有两种截然相反的观点。
笔者以为,就文意理解,《民法通则》中的“知道或应当知道”的文意射程范围显然是不包括义务人的。观点一所列举的最高人民法院《关于诉讼时效的司法解释》中第八条和第九条分别仅是不当得利和无因管理的请求权起算,因此其內容涉及义务人,并不代表《民法通则》中普通诉讼时效原本其他请求权的起算也是包括义务人的。
对此,上海高院的法官撰文建议让《民法总则》的起算点规定具有溯及力,即一律不按原《民法通则》的起算点计算,而是例外地赋予相关请求权人一次按新规定重新起算诉讼时效的机会,这样既符合《民法总则》变更诉讼时效起算点规定的立法本意,且不会造成给予惰于行使权利者不当利益的结果[18],其实际效果同于北京高院观点实际是一致的。
笔者以为,以上观点虽然有利于保护权利人,但目前并无明文法律依据,参照本次最高院关于诉讼时效司法解释对于法定期间溯及力适用问题的处理,似乎按照原《民法通则》普通诉讼时效起算点计算,截止2017年9月30日原诉讼时效法定期间未届满的,按《民法总则》诉讼时效起算点规则重头起算,但如果按原民法通知普通诉讼时效起算点计算,2017年9月30日原诉讼时效法定期间届满的,则不再变动起算点即不再重头起算似乎更为符合解释前后的一致性原则。当然由于法未明文规定,因此最有可能的仍旧是拭目以待司法裁判实务的进一步补充和说明了。
关于诉讼时效的起算还有一个挺有意思的话题。有学者认为,关于诉讼时效的起诉通常区分合同请求权和侵权请求权,并分别规定有不同的起算标准,较常见的做法是针对合同的请求权适用客观标准,而针对侵权的请求权适用主观标准[19]。无疑,目前无论是原《民法通则》的起算点规则还是《民法总则》新的起算点规则都是主观标准,并不区分合同与侵权请求权,但具体到不同的部门法下,依据不同法律关系的请求权,法律、司法解释以及司法实务和学理却实在的存在着区分主观和客观起算标准的情况。根据笔者整理,现简单列表如下[20]:

五、《民法总则》之下诉讼时效期间及起算概览
集上文普通诉讼时效、最长诉讼时效和特别诉讼时效的法定期间和起算,笔者查阅了相关的法律和司法解释,为方便全览,现将有关律文内容整理列表如下:




六、诉讼时效障碍的溯及力
就上文比较,《民法总则》与《民法通则》等原诉讼时效制度规定新旧之间关于诉讼时效障碍的变化主要表现在中断和中止上。
但就中断而言,《民法总则》的变化是未继续规定原诉讼时效制度规定项下的两项中断事由,即向人民调解委员会主张权利和债权人对同一债权中部分债权主张权利适用于全体债权。该变化本身并不涉及溯及力问题,倒是依据原诉讼时效制度中断后,重新起算的诉讼时效如果至2017年10月1日时尚未超过二年,《民法总则》之三年的诉讼时效是否可以溯及既往的适用。
对此,最高院关于《民法总则》诉讼时效制度的司法解释并未涉及,但按照笔者所见,司法实务界较为一致的认识是存在诉讼时效中断情形的,中断情形发生在2017年9月30日之前,诉讼时效期间按二年重新计算,但重新计算之日起至2017年10月1日尚未超过二年的,诉讼时效期间延长为三年;中断的情形发生在2017年10月1日之后,诉讼时效期间按三年重新计算[21]。
关于中止,《民法总则》与民法则比较差异在于中止原因消除后重新计算的方式不同,《民法总则》多一个六个月的宽限期的新规定,即中止原因消除后,剩余诉讼期限继续计算,如不满六个月的顺延至六个月届满。如果中止原因发生在2017年9月30日前,原因消除后按原《民法通则》继续计算诉讼时效期间到2017年9月30日届满的,义务人在《民法总则》生效前已经取得了永久的抗辩权,基于时效不害即得权利的原则,《民法总则》的中止规定不能溯及既往。
但是如果中止原因是在2017年9月30日前消除但原因消除后按原《民法通则》继续计算诉讼时效期间到2017年9月30日尚未届满,以及中止原因是在2017年10月1日后才出现的,这时到2017年10月1日按原《民法通则》继续计算诉讼时效期尚未届满,义务人尚未取得抗辩权,因此《民法总则》的关于中止的六个月宽限期的规则自然启动,即前述两种情况下,剩余诉讼时效期间不足六个月的需算足六个月。
同时还有一个需要特别关注的是,前述两种情况下诉讼时效期间是继续计算,但如果原来是《民法通则》普通诉讼时效二年或一年的特别诉讼时效的,在补足六个月后该诉讼时效期间不满三年的,需补足凑满到三年为止。也就是说以上两种《民法总则》中止溯及既往的情况下,诉讼时效期间应不短于三年,可以长于三年,但最长也就是三年零六个月吧[22]。
七、待续
“未来走到我们中间,为了能在它发生之前很久就先行改变我们。”(里尔克)所以未来或许是个遥远的地方,可若追本溯源,其实一直近在身旁。虽然《民法总则》的诉讼时效有了专属司法解释,可循着司法解释的时光隧道溯及既往,仍旧还有许多未及的地方,有待探索。就诉讼时效,自己依旧还有好多的不解,需要慢慢理解和细细体会,一路追寻,旅程才刚刚开始。
感谢团队刘芳律师给予的意见和启发。
[1]此处司法解释系指2018年7月18日发布的《最高人民法院关于适用中华人民共和国<民法总则>诉讼时效制度若干问题的解释》【法释〔2018〕12号】该司法解释自2018年7月23日起施行。
[2] 史尚宽:《民法总论》中国政法大学出版社2000版,第14页;梅仲协:《民法要义》中国政法大学出版社1998版第24-31页;胡长清:《中国民法总论》,中国政法大学出版社1997版第12页
[3] [日]我妻荣:《新订《民法总则》》中国法制出版社2008版,第21页。
[4] 最高人民法院民事审判第二庭编著:《最高人民法院关于民事案件诉讼时效司法解释理解与适用》人民法院出版社2015版,第365-366页。
[5] 史尚宽:《民法总论》中国政法大学出版社2000版,第14页;胡长清:《中国民法总论》中国政法大学出版社1997版,第12页。
[6] 同脚注5 第366页。
[7] 同脚注5 第366页-367页。
[8] 同脚注5,第368页。
[9]图表摘录自杨巍:《民法时效制度的理论反思与案例研究》 北京大学出版社 2015年 第262页,表7-3,笔者基于现行法律进行了一些复核和添补。
[10] 史尚宽:《民法总论》中国政法大学出版社2000版,第14-15页。
[11] 同脚注13。
[12] 石宏主编:《中华人民共和国<民法总则>条文说明、立法理由及相关规定》,北京大学出版社2017版,第446页。
[13] 详见北京市高级人民法院民一庭关于《民法总则》施行后适用诉讼时效制度的参考意见,发布日期2017年12月20日
[14] 茆荣华(上海高院副院长)、张俊(上海高院民四庭法官):《<民法总则>诉讼时效新规定的衔接适用探析》,庭前独角兽微信公众号2017年10月16日刊载。
[15] 同脚注13。
[16] 同脚注16。
[17] 同脚注14,第448页
[18] 同脚注16。
[19] 杨巍:《民法时效制度的理论反思与案例研究》 北京大学出版社 2015年 第338页。
[20] 图表源自笔者之《诉讼时效漫漫谈(二)——试看<民法总则>中的诉讼时效》,上海邦信阳中建中汇律师事务所官方微信2017年10月16日刊载。
[21] 详见脚注15与16。
[22] 详见脚注15与16。
更多阅读:
【本文仅作为交流学习之目的使用,文中观点不代表本所立场,亦非作者的正式法律意见。本文系邦信阳中建中汇律师原创文章,转载请完整注明作者信息及出处。】
