本文作者系上海邦信阳中建中汇律师事务所房地产业务部潘懿律师。
任何事物即有开始,便必有终结,公司之存续亦然。公司本是法律拟制的事物,因此公司的终结也自然应当由法律予以界定。在法律上公司的终结意味着公司法人资格的消灭,然如同公司的设立需要满足一定的事由和程序一样,公司法人资格的消灭也需要符合法律规定的事由并途径一定的程序。解散和清算即是公司法对于公司终结之事由和路径的具体规定。不过,公司的终结并非只有公司法所规定的解散清算一条道路。在一定条件下,公司也可以通过企业破产法规定的破产清算程序而终结。同为公司的终结手段,解散清算与破产清算在法律规定上有那些具体区别和联系,便成为一个值得比较研究的问题。为此,笔者特结合公司法和破产法的规定,从公司法项下解散清算制度出发,将其与破产清算进行比较和分析,并就经办公司解散清算和破产清算案件中遇到的一些具体问题进行分析和讨论,以为揭示两者的异同抛砖引玉。
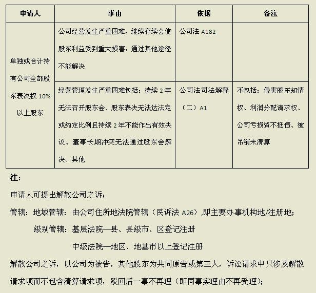
公司解散,概言之是指已依法成立公司的基于一定的事由而使公司消失的法律行为。由此,可以得知,公司解算的前提是必须符合法律规定的解散事由。
根据公司法第180条规定,公司的解散事由如下:
(一)公司章程规定的营业期限届满或者公司章程规定的其他解散事由出现;
(二)股东会或者股东大会决议解散;
(三)因公司合并或者分立需要解散;
(四)依法被吊销营业执照、责令关闭或者被撤销;
(五)股东依法申请强制解散;
公司虽是法律拟制主体,但并不妨碍其具体自主意思,即意思自治。根据解散事由是否为公司意思自治的结果,我们又可以将公司法第180条项下的解散事由具体分为自愿解散和强制解散:
A.自愿解散:
即基于上述解散事由(一)、(二)、(三)发生的;
其中,根据公司法第181条,解散事由(一)项即“公司章程规定的营业期限届满或者公司章程规定的其他解散事由出现”为可逆的,也就是说该解散事由是可以通过修订章程而逆转(当然,修订章程需符合公司法有关表决须双重绝对多数等具体规定);
B.强制解散:
即基于上述解散事由(四)、(五)发生的;
其中,根据作出解散的主体和程序不同,又可以分为:(四)为行政强制解散和(五)为司法强制解散两类;行政强制解散主要是由行政强制行为引发,相对简单,因此,笔者以下重点分析一下司法强制解散,具体如下表:

先解释一下什么是公司的清算。一般而言,公司清算是指在公司解散时,为终结公司作为当事人的各种法律关系,使公司的法人资格归于消灭,而对公司未了结的业务、财产及债权债务关系等进行清理、处分的行为和程序。公司清算是基于公司面临终止的情况下发生的。公司终止的原因有两种,一种是公司的解散,另一种是公司的破产,即公司基于宣告破产而终止。这两种情况下都会引起公司的清算,只是清算组织和清算程序存在不同。下面先就公司解散清算进行说明。如前分析,根据清算是否为公司意思自治引发,可以将公司解算清算具体分为一般清算和强制清算,两者具体规定和异同参见下表:

下面结合破产法破产清算规定,与公司解散清算进行一些比较。
根据破产法第二条的的规定,公司启动破产清算程序,也必须具备一定的事由,即符合一定的条件(具有破产原因),结合有关司法解释,破产原因的规定如下:

将破产原因对应之前公司解散事由,可以看出两者差异和联系如下:
1) 角度不同,公司解散事由是从公司不能继续存续的角度进行的规定,其重点关注的是公司存续条件的丧失,侧重对于公司主体资格的管理,而破产原因则是从清偿公司负债角度出发,侧重于公司偿债能力的丧失和债权人利益的保护。
2)破产清算也属于广义范畴的强制解散,即如前分析,从公司意思自治角度出发,破产清算中特别是依照债权人申请而提起的破产清算,其也属于一种强制解散公司的法律行为。
3)破产清算和公司解散清算的联系主要在于,公司解散清算不能在公司资不抵债的情况下进行,否则应转为破产清算。
下面从以下几个方面具体比较一下公司解算清算程序与破产清算程序启动中的异同:
仅强制清算和破产程序需要经诉讼程序,而一般清算则不需要;



对于上述问题,在《关于公司被依法注销后其享有的财产权益应如何处理的若干问题的解答》的通知(沪高法民二[2006]6号)中有具体规定:
根据公司法规定,公司解散应当进行清算。在清算过程中发现公司财产不足以清偿债务的,应当依法向法院申请宣告破产。因此,股东自行对公司清算完毕应当以公司全部债务清偿完毕为条件。股东自行对公司进行的清算不具有债务免除的效果。因此,公司在未足额清偿债务的情况下注销,股东又在公司注销后获得公司债权或财产权益,债权人有权要求获益股东在所获财产利益的范围内清偿公司债务。
公司被依法宣告破产,并经破产清算与分配,公司对外不能清偿的债务不再清偿。因此,破产清算具有免除破产企业债务的效果。在破产程序终结后,如发现公司还享有债权或其他财产权益,该权益应当首先用于向全体债权人清偿,在清偿完毕前,被宣告破产的公司的股东或上级主管部门不享有该财产权益。
经法院许可保留的破产清算组尚未被撤销的,则可由清算组对外主张债权或相关财产权益。所获财产经法院决定,可进行追加分配或指定相关单位或人员予以保管。
如破产清算组已被撤销的,原公司股东或公司的上级主管部门可依法向审理破产案件的法院申请恢复成立清算组或重新成立清算组,以清算组名义对外主张原公司的债权或财产权益。是否准许,由法院决定。
在公司解散清算向破产清算转换过程中,因为发现公司财产不能清偿全部债务的情形,公司已经组成清算组,并且已实施诸多清算法律行为,包括对公司负债及公司财产、债权等的清理,经营业务的了结等。这些行为在破产清算中产生何种法律效果,两种程序之间对于具体清算法律行为如何衔接,是目前清算法律制度中的空白,尚需立法予以明确。
从理论上来讲,对于解散清算程序中已申报的债权,可作为破产清算中的已知债权,但不能直接作为已申报债权,管理人仍需书面通知该等债权人,而债权人仍需申报后方能行使破产程序中的权利。在近几年证券公司破产案件的实践中,普遍采用公告确认方式,将行政清理过程中已申报债权确认为破产清算中已申报债权,较好地解决了解散清算中巨量已申报债权向破产清算过渡的问题。
而未在解散清算的债权申报期内申报的债权包括三类:一类是在财产分配之前申报的逾期申报债权;一类是财产分配之后申报的债权;还有一类是解散清算时未申报的债权。对于逾期申报债权能否在解散清算程序中得到清偿或在哪个阶段进行清偿的问题,公司法第一百八十六条第一款仅规定债权人应在债权申报期内申报债权,但未说明债权人逾期申报时会产生何种法律后果。公司解散清算司法解释对上述规定有所突破,明确允许债权人在公司清算程序终结之前补充申报债权,逾期申报债权可在公司尚未分配的财产及股东已取得的剩余财产范围内获得清偿。在逾期申报债权属于第一类情形时,由于司法解释中的“公司尚未分配的财产”指向不明,实践中存在两种意见:一是类推适用破产法关于补充申报债权可以参与尚未分配财产分配的规定,确认此类逾期申报债权也可以与期内申报债权同比例受偿;二是解散清算债权的范围仅限于申报期限内申报的债权,逾期申报债权仅能就期内申报债权分配剩余部分行使求偿权。
值得注意的是,《最高人民法院关于适用〈中华人民共和国公司法〉若干问题的规定(二)》(以下简称《规定》)第十四条第二款规定,债权人或清算组不得以尚未分配财产和股东在剩余财产分配所得不足以清偿全额补充申报债权为由申请破产清算。由此可推导出以下结论:在公司财产足以清偿期内申报债权但不足以清偿期内申报债权和逾期申报债权的总额时,逾期申报债权不应享有与期内申报债权平等的受偿权。因为如果允许逾期债权加入期内申报债权,必然会出现公司资不抵债需要转向破产清算,而此结果与《规定》是直接抵触的。因此,将《规定》中“公司尚未分配的财产”界定为“应由或已由期内申报债权分配先行后剩余部分的财产”,比较符合目前司法解释的规定。其结果是,此类逾期申报债权将不计入公司法第一百八十八条规定的解散清算向破产清算转换的“资不抵债”中“债”的范围。而《规定》规定,后两类逾期申报债权亦不得提起破产清算申请。
对于解散清算费用在解散清算程序中的优先效力,公司法第一百八十七条第二款有明确规定,而当解散清算费用在公司进入破产清算时尚未支付完毕时,就会产生此类费用应否优先支付的争议。在金融机构行政清理转向破产清算的过程中,负责行政清理的清算组或聘请的中介机构已经履行了相应的清理职责,由于相应费用需经行政机关的认可程序,经常发生清算报酬尚未支付而金融机构已经进入破产清算程序的情况。而此时,管理人或破产债权人往往会对该种支出的优先性提出异议。
在正常的解散清算程序中,此类费用的支出是为实现清算目的,属于解散清算的成本。而随着解散清算向破产清算转换,未予清偿部分的解散清算费用转化成了公司的到期债权。但这种到期债权与公司的其他债权有所不同,类似于合同法中使建筑工程价款具有的优先性,公司法对于解散清算费用优先支付的规定,使得解散清算费用成为法定的优先债权,并且优先于公司的所有其他债权(是否优先于抵押或质押担保债权,则可以按解散清算过程中费用的支出与担保债权的关联性作具体分析)。基于破产法没有否定解散清算费用优先性的规定,即应尊重此类费用的优先地位,除非解散清算费用的支出存在明显不公或者其他可以撤销的情形,否则应在破产费用之前予以清偿。