
2024年12月25日,全国人大常委会发布了中华人民共和国反不正当竞争法(修订草案征求意见稿)》(下称“2024年修订草案”),这是自2022年11月22日国家市场监督管理总局发布《中华人民共和国反不正当竞争法(修订草案征求意见稿)》(下称“2022年修订草案”)。时隔2年后,再次向社会就《反不正当竞争法》的修订草案发布征求意见稿,让社会各界有机会一窥《反不正当竞争法》修订在这两年多里面的闭门讨论的最新动向。
文 | 邦信阳合规与政府监管
转载自公众号Market Regulation Compliance
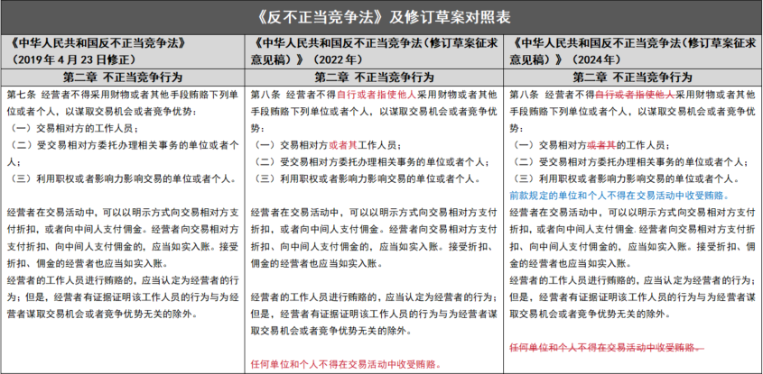
就《反不正当竞争法》的反商业贿赂条款,我们对比了现行《反不正当竞争法》、2022年修订草案和2024年修订草案的相关内容,并在下文中对其中较为引起关注的地方进行讨论(下列对比表供诸位同仁参考):


1. 回应企业关切,将交易相对方排除在受贿主体之外
2. 对于“利用影响力影响交易”的界定有待进一步出台细则
3. 将受贿人重新纳入处罚范围
4. 罚款加重与精细化、对“没收违法所得”进行统一规定
5. 有待将如实入账义务可执行化
6. 受贿方处罚的协同尚待厘清
7. 与《药品管理法》及《医疗器械管理法》的竞合关系
8. "境外反贿赂专条"为规制境外商业贿赂行为铺设道路
2022年修订草案其中一个引起激烈讨论的要点是其将“交易相对方”本身重新列入反商业贿赂条款的受贿主体中。此项调整在学术、社会、与企业界等均引起了较大的争议,其中较为普遍的担忧是2022年修订草案的这一调整是否会导致2017年《反不正当竞争法》修订之前的商业贿赂执法泛化卷土重来[1]:(1)从法理上难以解释对于交易相对方的直接付款如何体现对于忠实义务的损害;(2)从法律授权来看则可能过度授权执法机关进行商业贿赂的监管及执法,带来执法权限滥用的风险;(3)从企业经营的角度来看可能对常规的公对公折扣与返利安排等商业模式造成较大的不确定性;(4)从营商环境来看前述问题不利于现阶段稳定市场预期、恢复经济及激发市场主体活力的宏观需求。
而2024年修订草案最终未将“交易相对方”列入受贿主体之列。我们认为这是立法机关对于上述关切的回应,也是立法机关落实今年9月以来一系列促进经济回稳向好政策精神的体现。
2017年《反不正当竞争法》修订引入了与“利用影响力影响交易”的商业贿赂受贿主体相关的规定。但是,自2017年《反不正当竞争法》于2018年1月1日施行以来,对于如何认定“利用影响力影响交易”的单位或个人一直存在争议,且直至目前也尚未进一步出台明确清晰的认定细则,从而导致实务工作中的困惑。而不论对于一线执法还是企业合规而言,明确“利用影响力影响交易”的单位或个人的界定标准都具有紧迫而积极的价值。我们呼吁此次《反不正当竞争法》修订能够对如何认定“利用影响力影响交易”的单位或个人进行充分讨论并广泛听取来自业界及实务界的意见,出台能够契合在《反不正当竞争法》语境下体现职务利益交换这一商业贿赂的本质特征的条款。
就如何认定“利用影响力影响交易”的单位或个人的问题,我们曾在2019年5月28日于《中国市场监管报》发布《试析商业贿赂中“利用影响力影响交易”的界定》一文[2],感兴趣的同行可以参考阅读。我们认为利用影响力贿赂的一个显著特征是,受贿者自身不具备完成为请托人谋取利益的职务、位置或者地位,而必须利用其对其他主体的影响力(密切关系),通过该主体的行为最终完成为请托人谋利的目的” 宜调整为“我们认为利用影响力贿赂的一个显著特征是,受贿者自身不具备完成为请托人谋取利益的职务、位置或者地位,而必须利用其他主体的职权或者地位形成的便利条件,通过该主体的行为或在该主体不知情的情况下利用该主体身份职务、便利完成为请托人谋利的目的。
对于该原理的适用,可以借鉴《刑法》中与影响力贿赂相关的内容。我国《刑法修正案(九)》新增了“对有影响力的人行贿罪”一条[3],该条与《刑法修正案七》增设的“利用影响力受贿罪”[4]一起成为我国打击影响力贿赂犯罪相关问题的基本依据,也是对《联合国反腐败公约》第十八条“影响力交易”条款[5]的呼应。
与现行《反不正当竞争法》相比,2024年修订草案的反商业贿赂条款增加了对于受贿人的违法责任。我们认为这完善了2017年《反不正当竞争法》修订时的不足,将受贿这一行贿的对合犯行为纳入了《反不正当竞争法》商业贿赂条款的规制,也回应了学术与实务界长期的呼声,弥补了此前立法的不足。
与现行《反不正当竞争法》相比,2024年修订草案对于商业贿赂行为的处罚条款的调整主要体现在两个方面:
1)罚款加重与精细化
2024年修订草案在原有的单一一档罚款情节的基础上,在情节严重的档次中创设了一百至五百万的罚款档位。这一方面加重了对严重商业贿赂行为的处罚,但同时也避免了将十万至五百万这一跨度较大的罚款范围压缩在一个法定处罚档位可能导致的对执法机关的过度授权以及可能的执法裁量权滥用的问题。
2)违法所得没收的统一规定
2024年修订草案的反商业贿赂条款将现行《反不正当竞争法》及2022年修订草案中有关没收违法所得的规定统一于新增设的第三十四条中:
“第三十四条 经营者违反本法规定从事不正当竞争,有违法所得的,除依法应当退赔的外,应当予以没收。”
而这样的调整不仅见于反商业贿赂的处罚条款中,也同样见于混淆行为、虚假宣传、侵犯商业秘密、损害商业信誉及网络不正当竞争等其他处罚条款中。我们理解这一调整呼应了2021年修订的《行政处罚法》。
2021年修订的《行政处罚法》第二十八条规定:
“行政机关实施行政处罚时,应当责令当事人改正或者限期改正违法行为。当事人有违法所得,除依法应当退赔的外,应当予以没收。违法所得是指实施违法行为所取得的款项。法律、行政法规、部门规章对违法所得的计算另有规定的,从其规定。”
从而在《行政处罚法》这一行政处罚的一般法层面明确了对于行政违法行为中的违法所得应当进行没收。以此为标志,对于行政违法中的违法所得是否应予以没收的授权,从此前由特别法(具体的部门法)进行个别授权的“选择加入”模式,调整为由一般法(《行政处罚法》)进行普遍授权,但可以由特别法作例外规定的“选择排除”模式。也就是说,在特别法没有规定时,行政执法机关在作出行政处罚时,应当在依法退赔后没收违法所得。
我们认为《行政处罚法》对于没收违法所得的统一规定不仅从法理上符合“人不应从其不当行为中获益”的法律原则,也解决了实践中由于特别法未作明确规定而导致的行政执法中对于没收违法所得缺乏法定授权的困境。而2024年修订草案第三十四条的这一统一规定,则体现了立法机关在《反不正当竞争法》层面对于统一授权没收违法所得的明确表态,是梳理《反不正当竞争法》执法授权的重大改进。
关于《行政处罚法》第二十八条的理解与适用问题,我们曾受某省级市监局委托做过专项研究报告,对此话题有兴趣的,也可以联系我们具体讨论。
3) 增加高管等个人法律责任
2024年修订草案在原有的对于商业贿赂的单纯的单位责任的基础上,引入了类似刑法上的双罚制,对于经营者的法定代表人、主要负责人和直接责任人员也规定了罚款的法律责任。
我们认为这一方面从执法部门监管角度来看体现了对于腐败与贿赂行为的执法穿透到具体责任个人的执法取向,这不仅契合了我国现阶段反腐败、反贿赂的宏观政策需求,同时也与国际上的通行做法,如美国的《反海外腐败法》(下称“FCPA”)近年来的执法趋势发展保持一致;另一方面从产业界加强企业合规运营的角度出发,也为企业,特别是企业管理人员在企业合规运营中的责任与风险控制提出了更高、更严格的要求。
具体而言,企业的负责人及相关业务管理人员未来在新修订的《反不正当竞争法》项下,应更加重视日常业务合规运营,特别是一些关键的业务行为的监管和审批上的风险控制,如相关责任人对于企业的某些潜在的风险行为可能构成商业贿赂应知明知却怠于制止及整改的,今后可能面临直接的个人法律风险。
基于此,我们建议企业应未雨绸缪,加强企业管理人员的反腐败、反贿赂合规培训,并全面检讨业务模式及流程中可能存在的反腐败、反贿赂合规风险点并积极整改,提前构筑并加固合规风险控制的防火墙。
根据2024年修订草案第八条的规定,经营者对于其支付与接受的折扣、佣金“应当”如实入账。此条并非是2024年修订草案首创。相反,对于折扣、佣金的如实入账是《反不正当竞争法》自1993年首次颁布以来便长期明列于其反商业贿赂条款中的法定义务。此后,尽管《反不正当竞争法》历经2017年、2019年两次修订,随后又提出了2022年及2024年两次修订草案,该法定义务都依然在列。
但是,对于未对支付与接受的折扣、佣金如实入账的行为如何惩戒,最近两次的《反不正当竞争法》修订都未明确具体的法律后果。而此次公布的2024年修订草案也仍然没有就违反该法定义务的行为规定任何具体的罚则。
境外对于公司,包括非上市私人公司的如实入账义务大多有明确的法律责任,举例而言:
美国的《公司与刑事欺诈问责法》(Corporate and Criminal Fraud Accountability Act of 2002,CCFAA)明确对在公司财务账簿中蓄意进行的修改、隐匿或虚假记载,最高可处20年监禁,单处或并处罚金;
加拿大的《外国公职人员腐败法》(Corruption of Foreign Public Officials Act,CFPOA)更是直接规定为掩盖贿赂行为而对财务记录的不实记录即属犯罪;
澳大利亚则通过在2016年修订其刑法,将为了促进或掩饰隐瞒不正当付款而故意伪造或篡改会计文件的行为入罪;
英国《反贿赂法》(Bribery Act 2010)则通过允许公司举证主张其已经实施了充分的防止贿赂程序而进行免责抗辩,从而激励公司实施包括如实记账在内的合规程序。
因此,针对上述提及的对于如实入账义务的执法现状,我们建议结合我国的监管经验及境外的立法先例,逐步推进《反不正当竞争法》反商业贿赂条款中的如实入账义务的可执行化,以使得未履行该法定义务的经营者切实地面临明确的法律责任,以真正使如实入账的法定义务得到落实。
就上述如实入账义务可执行化的问题,我们将在近期推出专文进行分析,期待与各位同行做更为深入的探讨。
与现行《反不正当竞争法》相比,2024年修订草案加入了对商业贿赂中受贿人的处罚。其中,2024年修订草案第二十三条明确了“在交易活动中收受贿赂的,法律、行政法规有规定的,依照其规定;法律、行政法规没有规定的,由监督检查部门对单位处二百万元以下的罚款,对个人处五十万元以下的罚款。”该规定可能会带来对于某些受具体部门法管辖的人员的处罚,可能由于管辖权的不一致而导致法律适用的不统一和不合理的执法差异。
具体而言,根据2024年修订草案第二十三条,如果受贿人属于有专门部门法管辖的群体,则并不适用《反不正当竞争法》进行处罚,而应适用对其有管辖权的该具体部门法的规定进行处罚,相关具体部门法没有规定的,方才适用《反不正当竞争法》进行兜底处罚。然而,这可能会由于法律规定的不一致导致“同罪不同罚”。
以目前如火如荼开展的医药行业反腐败专项行动为例。根据2024年修订草案第二十三条,在医药购销中收受贿赂的医生,并不适用该条处罚,而应适用对医生有管辖权的专门的部门法,即《医师法》第五十六条[7],进行处罚。
然而,根据2024年修订草案第二十三条,对受贿个人的处罚金额范围为五十万元以下,而根据《医师法》第五十六条,罚款的金额范围则仅为一至三万元。这可能导致医师由于受到针对其行业的专门部门法的管辖,而在同样的违法行为的情况下,面临的法律责任可能远低于不受特殊部门法管辖的一般违法行为人。上述情况可能对法律适用的合理性及目前国家开展的医药行业反腐败行动的效果造成一定的不良影响,可能有待立法上作进一步的协调和厘清。
《药品管理法》第88条对于医药购销过程中药品企业与医生之间的财务往来作出了如下禁止性规定:
“禁止药品上市许可持有人、药品生产企业、药品经营企业和医疗机构在药品购销中给予、收受回扣或者其他不正当利益。
禁止药品上市许可持有人、药品生产企业、药品经营企业或者代理人以任何名义给予使用其药品的医疗机构的负责人、药品采购人员、医师、药师等有关人员财物或者其他不正当利益。禁止医疗机构的负责人、药品采购人员、医师、药师等有关人员以任何名义收受药品上市许可持有人、药品生产企业、药品经营企业或者代理人给予的财物或者其他不正当利益。”
该条款的本意是为了遏止在药品购销过程中,医药企业与医生的不正当财务往来。然而由于各种原因,《药品管理法》第88条在执法实践中产生了诸多争议,其中在企业中引起反响最大的,当属对于“财物或者其他不正当利益”的理解。一些地方的执法部门,可能是受到2019年修订前的旧《药品管理法》的影响[8],将医药企业对医生进行的付款不加区分地一概认定为违反《药品管理法》第88条。这使得该条在被错误理解的同时,也造成了不当的执法泛化,各地执法口径不一,给相关企业造成了非常大的困扰。
同时,《药品管理法》第142条的罚则也采用了与《反不正当竞争法》对商业贿赂的罚则并行的立法模式,独立规定罚则。而如前所述,随着2024修订草案的出台,《反不正当竞争法》对于商业贿赂的罚则进行重大调整,不仅金额进行了调整,而且对于不同的违法情节适用了两段式的罚款区间。在此种情况下,《药品管理法》第142条的最高罚款金额将远低于《反不正当竞争法》对于商业贿赂的罚则,同时其单段式的罚款区间也会使得在适用《药品管理法》第142条对医药企业的商业贿赂行为进行处罚时,可能会得出与适用《反不正当竞争法》进行处罚有较大出入的结果。
如果对于医药企业对医生的商业贿赂行为应优先适用《药品管理法》第142条。此时,就会造成因为行业的不同,而导致对情节类似的商业贿赂行为的“同案不同罚”,使法律的公信力及执法的严肃性遭到极大的损害。需要注意的是,有部分观点认为,相对于《反不正当竞争法》,《药品管理法》是特别法, 我们认为这种理解是有待商榷的,因为,从调整竞争关系的角度可以认为《反不正当竞争法》是相对于《药品管理法》的特别法。
2024年8月26日,国家药监局综合司发布《中华人民共和国医疗器械管理法(草案征求意见稿)》,其中第134条则基本套用了《药品管理法》第88条的规定。因此,如果上述问题无法得到妥善解决,那么相关的争议以及困扰将进一步从药品行业扩张至医疗器械行业,使得相关的负面影响进一步扩大。
因此,我们建议应从立法与执法两个层面进行相关的优化,具体包括:
1)执法部门可通过部门规章或其他规范性文件的形式,明确对《药品管理法》第88条中的“财物及其他不正当利益”的理解与适用,包括应明确其中的“财物”应仅指“不正当财物”,因此并不一概而论地将药品购销过程中药品企业与医生之间的财务往来以违法论处;
2)考虑到药品购销过程中医药企业与医生之间的不正当财务往来实质上就是商业贿赂,因此应通过“串联立法”的方式,援引《反不正当竞争法》商业贿赂罚则对《药品管理法》第88条项下的违法行为进行处罚,以便协同一致,避免“并联立法”模式导致的“同案不同罚”。
就上述法条竞合的问题,我们计划在近期推出专文进行分析,期待与各位同行做更为深入的探讨。
与现行《反不正当竞争法》相比,2024年修订草案在附则一章新增第四十条,规定“在中华人民共和国境外实施的本法规定的不正当竞争行为,扰乱境内市场竞争秩序,或者损害境内经营者合法权益的,依照本法以及有关法律的规定处理。”我们认为这一增补可能是立法机关通过法律授权为执法部门未来可能对发生在境外的商业贿赂行为进行的执法及处罚做立法上的准备。
对发生在本国境外的贿赂行为进行规制在国际上并非是罕见的做法,包括FCPA及英国的《2010年反贿赂法》都明确其(在满足一定条件下)具有对发生于境外的违法行为的管辖权。在华外资企业更是多次成为美国司法部(DOJ)及美国证监会(SEC)在FCPA项下的执法目标。
我国立法机关也早在2011年2月25日的第十一届全国人民代表大会常务委员会第十九次会议上通过的《刑法修正案(八)》中新增“对外国公职人员、国际公共组织官员行贿罪”作为《刑法》第一百六十四条第二款。而随着我国企业走出去,特别是“一带一路”项目的开展,最高人民法院也罕见地于2023年10月24日公布一起由广州市中级人民法院审理的援引对外国公职人员行贿罪的案件[9]。
而作为行政法律上的跟进,第十四届全国人大常委会也在其2023年9月公布的立法规划中将《反跨境腐败法》列入“条件比较成熟、任期内拟提请审议的法律草案”之列[10]。无独有偶,在2024年7月21日全文对外发布的党的第二十届三中全会审议通过的《中共中央关于进一步全面深化改革推进中国式现代化的决定》(下称“《二十届三中全会决定》”)中,在部署“完善党和国家监督体系”时,《二十届三中全会决定》提到要“推进反腐败国家立法,修改监察法,出台反跨境腐败法”[11]。
基于上述,我们2024年修订草案对第四十条这一“境外反贿赂专条”的增补,可能是一个协调一致的立法行动,为未来可能的对于具有“扰乱境内市场竞争秩序,或者损害境内经营者合法权益的”境外商业贿赂行为进行打击做立法上的授权与准备。
因此,我们建议境内“走出去”企业在出海业务中除了关注当地法律及其他适用的外国法律项下的合规及法律风险外,也应从我国《反不正当竞争法》的角度出发,加强相关的合规体系建设及合规风险控制,进一步助力企业在海外行稳致远。
[1] 《反不正当竞争法(1993)》:第八条 经营者不得采用财物或者其他手段进行贿赂以销售或者购买商品。在账外暗中给予对方单位或者个人回扣的,以行贿论处;对方单位或者个人在账外暗中收受回扣的,以受贿论处。
[3] 《刑法》第三百九十条之一 【对有影响力的人行贿罪】为谋取不正当利益,向国家工作人员的近亲属或者其他与该国家工作人员关系密切的人,或者向离职的国家工作人员或者其近亲属以及其他与其关系密切的人行贿的,处三年以下有期徒刑或者拘役,并处罚金;情节严重的,或者使国家利益遭受重大损失的,处三年以上七年以下有期徒刑,并处罚金;情节特别严重的,或者使国家利益遭受特别重大损失的,处七年以上十年以下有期徒刑,并处罚金。
[4] 《刑法》第三百八十八条之一 【利用影响力受贿罪】国家工作人员的近亲属或者其他与该国家工作人员关系密切的人,通过该国家工作人员职务上的行为,或者利用该国家工作人员职权或者地位形成的便利条件,通过其他国家工作人员职务上的行为,为请托人谋取不正当利益,索取请托人财物或者收受请托人财物,数额较大或者有其他较重情节的,处三年以下有期徒刑或者拘役,并处罚金;数额巨大或者有其他严重情节的,处三年以上七年以下有期徒刑,并处罚金;数额特别巨大或者有其他特别严重情节的,处七年以上有期徒刑,并处罚金或者没收财产。
[5] 《联合国反腐败公约》第十八条 影响力交易
各缔约国均应当考虑采取必要的立法和其他措施,将下列故意实施的行为规定为犯罪:
㈠ 直接或间接向公职人员或者其他任何人员许诺给予、提议给予或者实际给予任何不正当好处,以使其滥用本人的实际影响力或者被认为具有的影响力,为该行为的造意人或者其他任何人从缔约国的行政部门或者公共机关获得不正当好处;
㈡ 公职人员或者其他任何人员为其本人或者他人直接或间接索取或者收受任何不正当好处,以作为该公职人员或者该其他人员滥用本人的实际影响力或者被认为具有的影响力,从缔约国的行政部门或者公共机关获得任何不正当好处的条件。
[7] 《医师法》:第五十六条 违反本法规定,医师在执业活动中有下列行为之一的,由县级以上人民政府卫生健康主管部门责令改正,给予警告,没收违法所得,并处一万元以上三万元以下的罚款;情节严重的,责令暂停六个月以上一年以下执业活动直至吊销医师执业证书:……
(五)利用职务之便,索要、非法收受财物或者牟取其他不正当利益,或者违反诊疗规范,对患者实施不必要的检查、治疗造成不良后果;
[8] 《药品管理法》(2015年修订):第五十八条 禁止药品的生产企业、经营企业和医疗机构在药品购销中帐外暗中给予、收受回扣或者其他利益。
禁止药品的生产企业、经营企业或者其代理人以任何名义给予使用其药品的医疗机构的负责人、药品采购人员、医师等有关人员以财物或者其他利益。禁止医疗机构的负责人、药品采购人员、医师等有关人员以任何名义收受药品的生产企业、经营企业或者其代理人给予的财物或者其他利益。
[9] 奚某兵、周某贺对外国公职人员行贿、奚正兵受贿案,见https://www.chinacourt.org/article/detail/2023/10/id/7593584.shtml.
[10] http://www.npc.gov.cn/wxzlhgb/c27214/gb2023/202310/P020231010349279562603.pdf,第730页。
[11] 见https://www.gov.cn/zhengce/202407/content_6963770.htm?jump=true
注:文中观点供交流讨论和参考,不代表律师和律师事务所出具的法律意见。
BOSS & YOUNG
作者介绍
本文由甘震乾律师执笔、合伙人张士海律师、杨涛律师指导与修改。
邦信阳合规与政府监管业务团队由前政府市场监督管理部门执法官员、前公司法律与合规顾问、具有留学背景人员等律师构成。主要从事合规业务,包括广告合规、促销合规、反不正当竞争(含反商业贿赂、商业混淆、虚假宣传、商业诋毁、商业秘密保护、不正当有奖销售等)、反垄断、电子商务、数据安全与隐私保护、消费者权益保护、政府关系、商标保护、白领犯罪等。
张士海 合伙人
联系方式:zhangshihai@boss-young.com
Shawn Li 高级顾问
联系方式:Shawn.li@boss-young.com
张萍 高级顾问
联系方式:Jenny.zhang@boss-young.com
杨涛 合伙人
联系方式:yangtao@boss-young.com
龚玲珑 律师
联系方式:gonglinglong@boss-young.com
甘震乾 律师
联系方式:jason.gan@boss-young.com
张佳晟 律师
联系方式:killian.zhang@boss-young.com
张亦知 律师
联系方式:zhangyizhi@boss-young.com
沈睿 律师
联系方式:shenrui@boss-young.com
夏江天 实习律师
联系方式:xiajiangtian@boss-young.com
Boss & Young Since 1995
法治兴邦·知行于信·大道向阳
使 命:让律师成为法治社会的重要助推
愿 景:法治天下·诗意栖居
价值观:可靠、高效、富有创造力,守正、相与、永葆进取心

来源:邦信阳律师事务所
编辑:鱼仔
责任编辑:高兴、陈默
声明:本文仅代表作者本人观点,不得视为邦信阳律师事务所及律师出具的正式法律意见或建议。转载请注明来自“邦信阳律师事务所”公众号。如您有意就相关议题进一步交流或探讨,欢迎与我们联系,电话:+8621 23169090,邮箱:shanghai@boss-young.com

点击“阅读原文”,登录邦信阳律师事务所官网了解更多资讯。