
随着私募股权基金在国内市场中的发展成熟,其退出机制却仍然存在诸多挑战,尤其是投资者如何从所投资的基金中顺利退出,成为关系行业可持续发展的核心问题。正是在这样的背景之下,上海邦信阳律师事务所合伙人刘慧律师、李骞律师领衔多位律师编著出版《私募股权基金投资者退出破局——法律实务要点与难点》一书,在书中解构常规退出路径,讨论疑难问题,并通过对司法实践的总结,以期探索“投资者退出难”问题的解决之道。
基金清算是私募股权基金运作的最后阶段,标志着投资者自其所投资的私募股权基金中彻底的退出,这一过程涉及一系列复杂的程序,包括由于私募股权基金所采取的不同组织形式,要求其适用组织法下所规定的清算程序事项,以及作为私募股权基金本身根据行业监管要求所应完成的清算程序。这两套程序的各自执行和衔接均已经形成较为标准化的操作方式。不过从投资者退出角度,尽管清算是私募股权基金生命周期的自然组成部分,也面临着挑战和不确定性有待解决,包括资产估值、税务处理、流动性问题,以及投资者由于信息不对称或投资亏损而将面临的利益协调甚至妥协问题。
在本篇文章及之后的系列文章中,笔者将节选《私募股权基金投资者退出破局——法律实务要点与难点》一书关于基金清算的内容,包括清算的一般程序、强制清算的触发和执行机制、实物分配的复杂性以及投资者代表诉讼的实践,希望通过对这些关键问题的分析,投资者可以更好地准备和应对基金清算的复杂性,确保自身利益得到最大程度的保护。
(一)基金强制清算概述
私募股权基金“募、投、管、退”的生命周期中,如无例外情形,在基金清算开始前实际已完成投资项目的退出并取得投资退出款项,投资者仅待基金管理人向其进行财产分配、并配合签署必要的文件和材料即可,具体程序事项的执行由基金管理人负责实施。在此背景下,在将基金清算作为退出路径的实务中,投资者可能面临的困境之一是基金管理人失能、失职或失联,导致清算程序不能被启动和执行。根据私募基金监管要求,基金管理人是清算义务人,负有及时启动基金清算的义务,但在其人失能、失职或失联情况下客观上未履职,也就导致私募股权基金清算的困难。
针对这一情况,2023年以来发布的一系列私募基金监管规则提供了一个解决路径,包括《私募条例》第三十四条,即通过基金合同约定或者有关规定确定的其它专业机构,可以行使组织私募基金清算等职权。当然包括《登记备案办法》在内的基金业协会规则,在此之前就已经明确基金合同应当对私募基金管理人因失联、注销私募基金管理人登记、破产等原因无法履行或者怠于履行管理职责等情况时,私募基金变更管理人、清算等相关决策机制、召集主体、表决方式、表决程序、表决比例等相关事项进行约定。此外,基金业协会还提供了建议的条款表述,该条款一般被称为“维持运作机制”,具体是指在管理人客观上丧失继续管理基金的能力时,为保障基金份额持有人利益,基金合同中应当约定基金财产安全保障、维持基金运营或清算的应急处置预案和纠纷解决机制。也就是说,通过在基金合同中提前约定不同先后顺序的清算义务人,以便在面对第一顺位的清算义务人(基金管理人)未履职时,投资者可依据基金合同的事前约定,通过更换管理人等方式来实现基金的继续运作,提前或到期进行清算,最终实现投资者的退出,在近几年设立的私募股权基金中几乎都能见到类似条款的身影。

相关规定
《私募条例》
第三十四条 • 因私募基金管理人无法正常履行职责或者出现重大风险等情形,导致私募基金无法正常运作、终止的,由基金合同约定或者有关规定确定的其他专业机构,行使更换私募基金管理人、修改或者提前终止基金合同、组织私募基金清算等职权。
但是,由于私募股权基金通常周期很长,比较早期设立的基金中并没有关于“维持运作机制”的约定,而即便是约定了相应的机制,但是在实操中可能由于投资者不同的利益考量而导致无法执行,例如投资者之间就是否延长基金期限、是否折价变现资产、是否接受实物分配等无法达成一致,也就导致了基金虽已经发生解散事由,但却无法启动和执行具体的清算程序。
此时申请强制清算,即主张有限合伙企业或公司“应当解散并进行清算”这一方式给了投资者另一种出口。在具体介绍相应机制前,相信读者已经注意到,强制清算机制的法律依据系为组织法,因此契约型基金投资者并没有明确可申请强制清算的路径。对此,虽有观点指出:“基金财产不具有主体性,不能直接适用民商事主体的清算制度,但原理可以互参……因公司和基金内在关联颇多,而不具备任何实体组织形态的契约型私募基金并无‘破产’之说,公司的非破产清算制度值得借鉴。除此之外也要注意基金自身的特殊性,以现有的基金清算制度作为立法的基本框架”[1],但是在目前尚无明确制度机制的情况下,契约型基金难以通过直接求助于司法机关的方式申请完成清算程序。
(二)公司型基金强制清算机制
对于公司型基金的投资者而言,具体须借由《公司法》第二百三十一条规定的机制通过法院指定清算人来实现强制清算。在2024年7月《公司法》修订生效前,实务中关于公司强制清算的机制和程序已经相对完善,《最高人民法院关于适用<中华人民共和国公司法>若干问题的规定(二)》第七条中规定了股东在“公司解散逾期不成立清算组进行清算的、虽然成立清算组但故意拖延清算的、违法清算可能严重损害债权人或者股东利益的”情形下可以申请法院强制清算公司。参照上述规定,持有公司百分之十以上表决权的投资者作为股东在适用情形下即可申请法院强制清算公司;而最高人民法院亦在《关于审理公司强制清算案件工作座谈会纪要》中详细规定了强制清算的具体程序、审理原则等相关事宜。

延伸阅读:强制清算程序概述
1.法院举行听证会审查是否符合强制清算的受理标准
根据最高人民法院《关于审理公司强制清算案件工作座谈会纪要》第七条规定,股东向人民法院申请强制清算应当提交清算申请书,申请书应当载明申请人、被申请人的基本情况和申请的事实和理由、被申请人已经发生解散事由的有关证据、申请人对被申请人享有股权的有关证据、拖延清算或存在违法清算可能严重损害债权人或者股东利益的证据。
提出强制清算申请后,由管辖法院对申请书及相关证据进行初步审查。合议庭对申请进行审查的,通常情况下以召开听证会调查为原则、以书面审查为例外。
2.法院裁定受理强制清算、指定清算组清理私募基金资产、债权
管辖法院受理强制清算案件的,会及时指定有关人员组成清算组。在整个强制清算程序中,清算组在清算期间需要承担的工作包括:清理公司财产,分别编制资产负债表和财产清单;通知、公告债权人;处理与清算有关的公司未了结的业务;清缴所欠税款以及清算过程中产生的税款;清理债权、债务;处理公司清偿债务后的剩余财产;代表公司参与民事诉讼活动等。对于私募基金而言的特殊性在于,其清算组应确认所投资各项目的退出情况并核算各投资项目所取得的收益情况,根据清算方案确定的方式完成对基金财产的核算工作,进而向投资者分配剩余财产。
3.清算组制定清算方案、清算报告提请法院确认
人民法院受理公司强制清算案件后,清算活动可能出现三种情况:(1)清算组依法完成清算,制作清算报告报人民法院确认,人民法院宣告裁定终结清算程序;(2)因公司主要财产、账册、重要文件等灭失,或者被申请人人员下落不明,公司无法进行清算或者无法全面清算,人民法院宣告裁定终结清算程序;(3)公司财产不足清偿债务,又无法达成合法有效的债务清偿方案的,根据法律规定,清算组应当向法院申请进入破产清算程序。
4.清算组开展注销登记程序
财产分配结束、清算组制作清算报告并报人民法院确认后,人民法院裁定终结清算程序。清算组持终结裁定办理公司税务注销登记及向工商登记机关备案并申请注销登记。
(三)有限合伙型基金强制清算机制
对于有限合伙型基金而言,《合伙企业法》第八十六条第三款是关于合伙企业司法强制清算的原则性规定。虽然强制清算程序是在《公司法》中作出的明确规定,但不意味着规定强制清算只用于公司,不适合其他企业,不属于排他性的规定[2]。根据《民法典》第七十一条,法人的清算程序和清算组职权依照有关法律的规定;没有规定的,参照适用公司法律的有关规定。
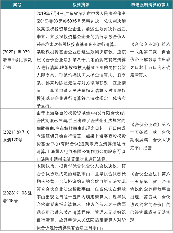
借道《民法典》的该等规定,结合《合伙企业法》第八十五条关于合伙企业解散的相关规定,使用强制清算程序已经成为破解有限合伙企业的清算僵局重要方式之一,在实践中已被接受,典型案例如表1所示。
表 1 有限合伙企业强制清算案例


相关规定
《公司法》
第二百三十一条 • 公司经营管理发生严重困难,继续存续会使股东利益受到重大损失,通过其他途径不能解决的,持有公司百分之十以上表决权的股东,可以请求人民法院解散公司。
《合伙企业法》
第八十六条 • 合伙企业解散,应当由清算人进行清算。
清算人由全体合伙人担任;经全体合伙人过半数同意,可以自合伙企业解散事由出现后十五日内指定一个或者数个合伙人,或者委托第三人,担任清算人。
自合伙企业解散事由出现之日起十五日内未确定清算人的,合伙人或者其他利害关系人可以申请人民法院指定清算人。
[1] 吴弘、陆瑶:《论契约型私募基金强制清算的制度建构》,载《金融发展研究》2022年6期.
[2] 参见广东省深圳前海合作区人民法院 | (2020)粤0391清申4号民事裁定书
BOSS & YOUNG
作者介绍

刘慧
上海邦信阳律师事务所 合伙人 📍上海
liuhui@boss-young.com
刘慧律师,上海邦信阳律师事务所合伙人,上海市律师协会基金专业委员会副主任。刘律师毕业于复旦大学,获法律硕士学位。主要研究方向为资产管理及结构化金融,包括私募基金、信托计划、资产管理计划等之设立以及对外投资、公司合规、风险处置等事宜,著有《资产证券化规则解析及业务指引》等专著。

李骞律师,上海邦信阳律师事务所合伙人,华东政法大学法学硕士,美国印第安纳大学法律硕士。主要研究方向为境内外私募股权基金的设立、运作与清算全生命周期,以及私募股权基金投资与退出等事宜。

xishijing@boss-young.com
席时婧律师,毕业于上海大学法学专业,获法学学士学位。加入上海邦信阳律师事务所后,主要处理企业破产与清算事务,协助处理了包括德恒证券、易果生鲜、置高石油等多个企业的破产清算、破产重整案件的工作,积累了从破产企业债权申报审查到企业注销全流程的破产清算经验。同时席时婧协助团队律师办理国有“僵尸企业”申请强制清算的业务,协助国有企业清理常年停产停业或无实际经营的对外长期投资企业,为相关企业提供咨询服务及材料整理申报工作。

zhaomingyue@boss-young.com
赵明月律师,上海政法学院研究生,并取得美国缅因大学法学院LLM学位。曾担任过大型企业公司法务,了解大型企业合同审核法律风险要点,从业期间为多家企业的经营管理提供法律顾问及诉讼服务,协助草拟、制定、审核公司规章制度、合同、章程等法律文件,提供法律咨询和方案,参与诉讼纠纷。现主要业务领域为企业破产清算及强制清算,破产衍生诉讼,民商事诉讼等。
Boss & Young Since 1995
法治兴邦·知行于信·大道向阳
使 命:让律师成为法治社会的重要助推
愿 景:法治天下·诗意栖居
价值观:可靠、高效、富有创造力,守正、相与、永葆进取心

来源:邦信阳律师事务所
编辑:鱼仔
责任编辑:高兴、陈默
声明:本文仅代表作者本人观点,不得视为邦信阳律师事务所及律师出具的正式法律意见或建议。转载请注明来自“邦信阳律师事务所”公众号。如您有意就相关议题进一步交流或探讨,欢迎与我们联系,电话:+8621 23169090,邮箱:shanghai@boss-young.com

点击“阅读原文” ,登录邦信阳律师事务所官网了解更多资讯。