
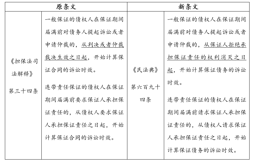
第694条
一般保证诉讼时效起算点
01
主要条文变动对照表

02
律师解读
《民法典》第六百九十四条第一款规定相对于《担保法司法解释》第三十四条的规定,对保证债务的起算时间进行了调整。《担保法司法解释》规定一般保证的债权人在保证期间届满前对债务人提起诉讼或者申请仲裁的,“从判决或者仲裁裁决生效之日起”,开始计算保证合同的诉讼时效,而《民法典》第六百九十四条第一款规定“从保证人拒绝承担保证责任的权利消灭之日起”,开始计算保证债务的诉讼时效。
需要明确的是,一般保证的保证人拒绝承担保证责任的权利来源于《民法典》第六百八十七条第二款之规定,根据该条规定,一般保证的保证人在主合同纠纷未经审判或者仲裁,并就债务人财产依法强制执行仍不能履行债务前,有权拒绝向债权人承担保证责任,但是有下列情形之一的除外:(一)债务人下落不明,且无财产可供执行;(二)人民法院已经受理债务人破产案件;(三)债权人有证据证明债务人的财产不足以履行全部债务或者丧失履行债务能力;(四)保证人书面表示放弃本款规定的权利。因此,在理解《民法典》第六百九十四条第一款规定的“保证人拒绝承担保证责任的权利消灭之日”之内容时,需要结合《民法典》第六百八十七条第二款之规定理解。
需要注意的是,《民法典》第六百九十四条第一款规定的“保证人拒绝承担保证责任的权利消灭之日”结合《民法典》第六百八十七条第二款之规定理解可能存在认定标准模糊的问题,例如:(1)第六百八十七条第二款规定的“就债务人财产依法强制执行仍不能履行债务”需要执行法院确认,实践中执行法院普遍使用的终结本次执行裁定能否作为认定依据?(2)第六百八十七条第二款第三项规定的“债权人有证据证明债务人的财产不足以履行全部债务或者丧失履行债务能力”如何认定?关于债权人提供的证据的证明力的标准未有明确规定,主观判断认定的因素较大,最终可能会影响当事人和法院对“保证人拒绝承担保证责任的权利消灭之日”的理解和判断。相信最高人民法院的司法解释将对上述问题作出进一步明确,避免在司法实践中引起过多的争议。

长按下图识别二维码关注我们
© 上海邦信阳中建中汇律师事务所
本文仅作为交流学习之目的使用,文中观点不代表本所立场,亦非作者的正式法律意见。本文系邦信阳中建中汇律师原创文章,转载请完整注明作者信息及出处。
点击“阅读原文”,登录邦信阳中建中汇官网了解更多资讯