
目录
一、 热点法规
1. 中国人大网公布现行有效法律目录
2. 财政部发文规范中央行政事业单位国有资产使用管理办法
3. 财政部、国家税务总局发布《关于企业改制重组及事业单位改制有关印花税政策的公告》
4. 国家市场监管总局印发《市场监管部门优化营商环境重点举措(2024年版)》
5. 证监会就《关于修改〈上市公司重大资产重组管理办法〉的决定(征求意见稿)》公开征求意见
6. 上海印发50条方案,加快推进临港金融领域高水平开放高质量发展
7. 上海发布三年行动方案,加快推进绿色低碳转型
8. 证监会就《关于修改〈上市公司重大资产重组管理办法〉的决定(征求意见稿)》公开征求意见
9. 《苏州市人民检察院破产检察监督案件审查指引(试行)》发布
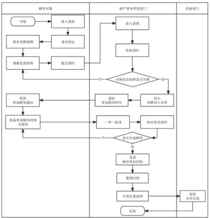
10. 全国首个破产领域地方标准《个人破产申请前辅导服务规范》
二、 新闻与交易
1. 国常会:支持科技型企业境内外上市大力发展股权转让、并购市场
2. 国资委召开中央企业董事会建设工作推进会
3. 财政部通报八起地方政府隐性债务问责典型案例
4. 央行将联合金融监管总局出台五项房地产金融新政策
5. 证监会将发布促进中长期资金入市的意见和促进并购重组的六条措施
6. 违规减少坏账损失、少提坏账准虚增利润,上市公司凯撒文化拟被罚款400万
7. 最高法发布2023商事仲裁司法审查年度报告
8. 2024年版外商投资准入特别管理措施负面清单公布,全面取消制造业准入限制
9. 最高法发布支持香港仲裁典型案例
10. 武汉市首家企业重组重整服务中心在东西湖法院成立
11. 多措并举活跃并购重组市场,上交所发布《上市公司并购重组规则、政策与案例一本通》
12. 重庆市第五中级人民法院关于《预重整与破产重整衔接工作规范(试行)》的说明
13. 贵阳市企业破产前端服务中心正式揭牌
14. 北外滩企业庭外重组中心,困境企业尽早救治新平台!
15. 首例跨境破产!厦门中院正式裁定认可香港破产程序和管理人身份
16. 成都市破产管理人协会印发《逾期申报债权处理工作指引》
17. 成都市破产管理人协会印发《破产案件专项项目资金预审办法(试行)》
三、 案例解析
1. 最高院:股东因出资不实被追加为被执行人时,其承担责任的范围包括未缴纳出资所产生的利息
2. 重整价值识别的市场化——司法谦抑原则在破产重整案件中的适用
1. 中国人大网公布现行有效法律目录
9月20日,中国人大网公布现行有效法律目录(303件)。根据目录,截至2024年9月13日十四届全国人大常委会第十一次会议闭幕,我国现行有效法律共303件。(具体明细可见:http://www.npc.gov.cn/npc/c2/c30834/202409/t20240920_439778.html)
财政部网站9月14日消息,财政部近日印发《中央行政事业单位国有资产使用管理办法》,该办法自2024年8月16日起施行。《办法》共七章五十二条,包括总则、管理权限、基础管理、使用方式、使用收入、监督检查、附则等。《办法》规范管理程序,提升可操作性,明确了资产自用、出租出借、对外投资等使用事项的管理要求和具体工作程序,进一步规范中央行政事业单位国有资产使用流程;明确了资产使用人和管理人的责任,将国有资产使用管理责任落实到人;推动中央行政事业单位完善资产信息卡、规范核算入账、加强权属登记、定期盘点对账等基础管理工作。
2024年8月27日,财政部、国家税务总局联合发布《关于企业改制重组及事业单位改制有关印花税政策的公告》(财政部 税务总局公告2024年第14号),自2024年10月1日起实施。
营业账簿印花税政策方面。对企业改制重组以及事业单位改制过程中成立的新企业,其新启用营业账簿记载的实收资本(股本)、资本公积合计金额,原已缴纳印花税的部分不再缴纳印花税。对经国务院批准实施的重组项目中发生的债权转股权,债务人因债务转为资本而增加的实收资本(股本)、资本公积合计金额,免征印花税。
应税合同印花税政策方面。企业改制重组以及事业单位改制前书立但尚未履行完毕的各类应税合同,由改制重组后的主体承继原合同权利和义务且未变更原合同计税依据的,改制重组前已缴纳印花税的不再缴纳印花税。
产权转移书据印花税政策方面。对因企业改制、合并、分立、破产清算以及事业单位改制书立的产权转移书据,免征印花税。对县级以上人民政府或者其所属具有国有资产管理职责的部门按规定对土地、房屋等权属进行行政性调整,以及对同一投资主体内部划转土地、房屋等权属书立的产权转移书据,免征印花税。
改制重组印花税政策适用条件方面。企业改制后其原企业投资主体存续并在改制(变更)后的公司中所持股权(股份)比例超过75%,且改制(变更)后公司承继原企业权利、义务;事业单位改制后其原出资人(包括履行国有资产出资人职责的单位)存续并在改制后的企业中出资(股权、股份)比例超过50%。企业合并、分立需满足投资主体存续或投资主体相同的条件。

2024年9月3日,市场监管总局印发《市场监管部门优化营商环境重点举措(2024年版)》(国市监注发〔2024〕84号)。从完善制度规则、营造便利规范的经营主体准入退出环境、维护公平有序的市场竞争环境、规范市场秩序、严格规范公正文明执法、强化质量支撑和标准引领、筑牢安全底线、提升营商环境国际化水平、优化政务服务等九个方面作出具体部署。
在完善便利、高效、有序的市场退出制度方面,指出强化企业依法注销的责任和意识,引导企业依法合规退出市场。持续更新完善《企业注销指引》。依托企业注销“一网服务”等平台,建立多部门协同工作机制,推动企业注销“一件事”高效办。落实公司法,制定强制注销公司登记有关规章。积极推动完善企业退出登记管理制度,强化企业破产与企业变更、注销登记的有机衔接。
9月24日,证监会就《关于修改〈上市公司重大资产重组管理办法〉的决定(征求意见稿)》公开征求意见。主要修订内容:一是推动重组股份对价分期支付落地。为满足上市公司结合标的后续经营状况灵活调整股份支付安排的需求,建立重组股份对价分期支付机制,将申请一次注册、分期发行股份购买资产交易的批文有效期延长至48个月。二是提高对同业竞争和关联交易的包容度。为便利上市公司并购重组,对重组形成的同业竞争和关联交易适当提高包容度,将相关规定调整为“不会导致新增重大不利影响的同业竞争,以及严重影响独立性或者显失公平的关联交易”。三是新设重组简易审核程序。为进一步提高审核效率,建立重组简易审核程序,明确适用简易审核程序的重组交易无需证券交易所并购重组委审议,且在5个工作日内完成注册。四是完善锁定期规则支持上市公司之间吸收合并。为鼓励上市公司整合,明确上市公司之间吸收合并的锁定要求。对被吸并方控股股东参考短线交易限制,设置6个月锁定期,如构成收购的,执行《上市公司收购管理办法》的锁定期要求;对被吸并方中小股东不设锁定期。五是鼓励私募基金参与上市公司并购重组。为更好培育耐心资本,促进“募投管退”良性循环,对私募基金投资期限与重组取得股份的锁定期实施“反向挂钩”。私募基金投资期限满 5 年的,第三方交易中的锁定期限由12个月缩短为6个月,重组上市中作为中小股东的锁定期限由24个月缩短为12个月。
9月6日,上海地方金融监督管理局网站公布《关于印发<关于进一步加快推进中国(上海)自由贸易试验区临港新片区金融领域高水平开放高质量发展的实施方案>的通知》。《实施方案》共六方面50项内容,提出加大金融制度创新,打造金融风险压力测试区,积极稳妥推进放宽非居民并购贷款限制,积极推进金融租赁公司在临港新片区设立特殊目的公司(SPV)并与其共享外债额度,开展数字身份跨境认证与电子识别先行先试,支持区内有资质的企业加快建设全国性的数字信任跨境服务平台,等等。
2024年9月14日,上海市政府印发《上海市加快推进绿色低碳转型行动方案(2024—2027年)》,明确能源领域、工业领域、交通领域、建筑领域、循环经济领域等五个方面重点领域绿色低碳转型。
《行动方案》提出完善技术创新机制、强化金融支撑机制、完善能源市场机制、优化碳定价机制、完善财政保障和价格机制、完善产业培育机制、强化绿色低碳管理机制、强化社会参与机制等八个方面机制创新和保障措施。
9月29日,《苏州市人民检察院破产检察监督案件审查指引(试行)》由中国破产法论坛微信公众号全网首发。《指引》规定破产程序中法律监督的范围不限于人民法院破产审理程序中的违法行为,尚包括:破产管理人的消极履职或者不当履职、违法履职行为;债权人、债务人、债务人的出资人、投资人以及其他利害关系人的违法行为;行政机关违法行使职权或者怠于行使职权的行为;负有协助义务的主体不履行或者怠于履行协助义务的行为。其中,对管理人履职的监督除最为核心的管理人是否尽到忠实义务外,管理人报酬是否合理、管理人依法终止职务后的相关义务是否履行等亦属审查范围。破产重整程序中,法院强制批准重整计划以及重整程序中担保物权的行使,均属判断标准不易把握、易生法律上争议的事项,《指引》明确该等内容同样落入法律监督的审查范围。
2024年9月23日,深圳市市场监督管理局发布《个人破产申请前辅导服务规范》(DB4403/T 501-2024),于2024年10月1日起实施。个人破产申请前辅导系指由破产事务管理部门组织开展的集个人破产基础普法、面谈和立案指导于一体的公益服务,《规范》对个人破产申请前辅导服务的基本原则、组织结构、人员与设施、服务流程与内容、预约与排期、档案管理、信息共享、服务评价与改进作出全方面要求。服务流程如下图:

1. 国常会:支持科技型企业境内外上市大力发展股权转让、并购市场
9月18日,国务院总理主持召开国务院常务会议,研究促进创业投资发展的有关举措,审议通过《中华人民共和国两用物项出口管制条例(草案)》等。

会议指出,要尽快疏通创业投资“募投管退”各环节存在的堵点卡点,支持符合条件的科技型企业境内外上市,大力发展股权转让、并购市场,推广实物分配股票试点,鼓励社会资本设立市场化并购母基金或创业投资二级市场基金。要推动国资出资成为更有担当的长期资本、耐心资本,完善国有资金出资、考核、容错、退出相关政策措施。要夯实创业投资健康发展的制度基础,落实资本市场改革重点举措,健全资本市场功能等。
9月19日至20日,国务院国资委召开中央企业董事会建设工作推进会,围绕中央企业董事会建设总结工作、交流经验、研究部署重点任务。
会议要求,要扎实推动中央企业集团和子企业董事会建设取得重要实质性进展。深化集团董事会建设,因企施策加强子企业董事会建设,优化上市公司董事会运行机制,理顺治理关系,厘清权责边界。科学优化董事会功能定位,坚持和完善董事会定战略、作决策、防风险的核心职责,强化董事会监督作用。完善董事会运行制度机制,动态优化权责清单和决策流程,完善授权放权机制。更好发挥外部董事作用,把外部董事作为企业领导人员队伍的重要组成部分一体谋划,强化规范管理和履职支撑,完善激励约束机制,提升履职能力,等等。
9月19日,财政部网站公布2023年财会监督专项行动查处的八起隐性债务问责典型案例。案例一为天津市天津港保税区向地方国有企业直接借款新增隐性债务73.97亿元;案例二为辽宁省营口市鲅鱼圈区向地方国有企业借款新增隐性债务19.96亿元;案例三为湖南省属公办职业学校以租代建新增隐性债务4.5亿元;案例四为江西省抚州市东乡区通过地方国有企业借款新增隐性债务3.4亿元;案例五为吉林省通化市梅河口市以公立医院等为主体贷款新增隐性债务2.98亿元;案例六为内蒙古自治区包头市向融资租赁有限公司借款用于偿还存量隐性债务并作为化债处理,造成化债不实0.68亿元;案例七为海南省临高县要求代理银行垫款支付且长期未清算新增隐性债务8.4亿元;案例八为宁夏回族自治区银川市永宁县国有企业以农村人饮及农业灌溉特许经营权质押融资新增隐性债务3.2亿元。
9月24日,国务院新闻办公室举行新闻发布会,中国人民银行、金融监管总局、中国证监会主要负责人介绍了金融支持经济高质量发展有关情况。央行行长潘功胜表示,本次央行会同金融监管总局出台了五项房地产金融的新政策。
其中第一项政策是引导银行降低存量房贷利率。第二项政策是统一房贷最低首付比例至15%。第三项政策是延长房企存量融资展期、经营性物业贷款两项房地产金融政策文件的期限到2026年12月31日。第四项政策是优化保障性住房再贷款政策,将人民银行出资的比例,由原来的60%提高到100%。第五项政策是支持收购房企存量土地,研究允许政策性银行、商业银行贷款支持有条件的企业市场化收购房企土地,盘活存量用地,在必要的时候,也可以由人民银行提供再贷款支持。此外,对于城市房地产融资协调机制“白名单”,李云泽表示,截至目前,商业银行已审批“白名单”项目超过5700个,审批通过融资金额达到1.43万亿元,支持400余万套住房如期交付,扭转了房开贷下滑的态势。
9月24日,中国证监会主席吴清在国新办举行的新闻发布会上表示,证监会将发布促进中长期资金入市的意见和促进并购重组的六条措施。
吴清表示,证监会等相关部门制定了《关于推动中长期资金入市的指导意见》,近日将会印发。该《指导意见》明确了大力发展权益类公募基金,完善“长钱长投”的制度环境,持续改善资本市场生态等内容。同时,证监会还研究制定了“并购六条”,即《关于深化上市公司并购重组市场改革的意见》,大力支持上市公司向新质生产力方向转型升级,积极鼓励上市公司加强产业整合,进一步提高监管包容度,大力气提升重组市场交易效率等。
9月18日,凯撒文化(002425)发布公告称,公司收到广东证监局出具的《行政处罚事先告知书》。告知书显示,凯撒文化为减少应收款的坏账损失,在与供应商开展业务过程中,将资金从公司或子公司经供应商流转至指定客户,相关客户按要求向公司或子公司回款。凯撒文化将收到的回款用以冲销应收款,2021年少提坏账准备15,246,742.47元,虚增利润15,246,742.47元。凯撒文化2021年年度报告存在虚假记载。
其中,时任董事长郑合明,知悉并放任凯撒文化使用自有资金进行应收款虚假回款,时任董事、副总经理孔德坚,组织相关人员并参与实施使用自有资金进行应收款虚假回款,二人是上述信息披露违法违规的直接负责的主管人员。时任董事、总经理何啸威,时任财务总监刘军,时任董事会秘书彭玲,时任独立董事、审计委员会主任马汉杰,未勤勉尽责,是上述信息披露违法违规行为的其他直接责任人员。
广东证监局拟决定:责令凯撒文化改正,给予警告,并处以400万元罚款;对相关责任人郑合明、孔德坚给予警告,并分别处以250万元罚款;对何啸威、刘军给予警告,并分别处以150万元罚款;对彭玲、马汉杰给予警告,并分别处以50万元罚款。
9月9日,最高人民法院举行新闻发布会,发布《最高人民法院商事仲裁司法审查年度报告(2023)》。《报告》内容分三部分,包括2023年度人民法院仲裁司法审查工作新发展、2023年度全国仲裁司法审查案件综述、2023年度仲裁司法审查案例与裁判规则。其中,最高人民法院建立“一站式”国际商事纠纷多元化解决机制,并迭代升级为“一站式”平台,分两批确定中国国际经济贸易仲裁委员会、香港国际仲裁中心等10家国际商事仲裁机构和2家国际商事调解机构加入“一站式”国际商事纠纷多元化解决机制。“一站式”平台可以在4个功能模块下的不同平台之间进行切换,为当事人提供便捷高效的服务。
9月8日,国家发改委、商务部发布第23号令,全文发布《外商投资准入特别管理措施(负面清单)(2024年版)》,自11月1日起施行。2024年版全国外资准入负面清单限制措施由31条减至29条,删除了“出版物印刷须由中方控股”,以及“禁止投资中药饮片的蒸、炒、炙、煅等炮制技术的应用及中成药保密处方产品的生产”2个条目,制造业领域外资准入限制措施实现“清零”。在服务业领域扩大开放方面,国家发改委负责人表示,未来将创新方式放宽服务业外资准入,并持续优化外资促进政策。研究修订鼓励外商投资产业目录,继续增加服务业条目。
9. 最高法发布支持香港仲裁典型案例
9月5日,最高法公布一批支持香港仲裁典型案例,推进国际仲裁高质量发展。本批典型案例共6件,既包括申请确认涉港仲裁协议效力案件、协助香港仲裁的保全案件,也包括申请认可和执行香港仲裁裁决案件。其中,案例4依据香港《仲裁条例》中对仲裁协议“书面形式”的构成要件进行解释,认可当事人通过援引方式达成仲裁协议;案例6准确认定仲裁裁决籍属,并尊重仲裁庭依据仲裁规则颁发仲裁程序令及针对当事人违反仲裁程序令的行为作出的相关决定。
2024年9月12日,武汉市首家企业重组重整服务中心在武汉市东西湖区人民法院正式成立。该中心由东西湖法院与东西湖区工商联、武汉市破产管理人协会联合发起,是东西湖法院进一步完善企业重整机制,通过搭建一站式平台,整合司法、行政、行业协会等多方优势资源,助力企业焕新重生,推动法治化营商环境建设的一项创新举措。设立目的在于针对不同企业的具体情况,制定个性化的服务方案,帮助企业通过重组、重整、和解等程序实现脱困重生。困境企业可与中心取得联系,就企业重整事宜向服务中心律师进行咨询。经初步审查,服务中心判断该企业是否具有挽救可能性,并提出建议通过何种形式为其纾困重生,如庭外重组、预重整、破产重整等。
2024年9月13日,上海证券交易所编制《上市公司并购重组规则、政策与案例一本通》并公开发布,更好发挥资本市场并购重组主渠道作用,激发并购重组市场活力,帮助上市公司和相关市场主体理解规则、把握最新监管导向,便利上市公司筹划和实施并购重组。一本通共分为三部分:一是并购重组规则概览,涵盖了并购重组监管的主要规则依据;二是2023年2月全面注册制以来并购重组最新政策导向,体现了对上市公司高质量并购重组的支持力度;三是聚焦市场普遍关注的估值定价、业绩承诺等问题,基于公开信息整理典型案例,形成案例选编。
2024年8月22日,重庆市第五中级人民法院发布《预重整与破产重整衔接工作规范(试行)》,近日,重庆破产法庭发布《重庆市第五中级人民法院关于〈预重整与破产重整衔接工作规范(试行)〉的说明》,对《规范》的起草背景、主要内容及创新亮点进行释明。
第一,明确法院不直接介入预重整,《规范》不再规定破产申请审查阶段的预重整、不干预债务人与利害关系人的谈判,仅对债权人利益保护作制度指引,体现了预重整庭外重组的基本属性,真正做到市场化与法治化相结合;第二,规范预重整辅助机构与管理人的衔接,明确预重整辅导机构不限于从本市管理人名册中聘任,预重整辅助机构不当然被指定为管理人而需再次征求主要债权人意见,纠正原先预重整辅导机构忽视债权人利益的问题;第三,规定重整计划的直接批准程序,债务人申请重整并同时请求人民法院批准预重整期间已经表决通过的重整计划,法院可以直接裁定批准重整计划,而无需通知债权人申报债权、召开债权人会议。
2024年9月27日,在市司法局大力支持下,依托贵阳市民商事调解中心、联合市管理人协会,困境企业拯救服务“一站式”平台——“贵阳市企业破产前端服务中心”在贵阳市中级人民法院挂牌成立。中心之设立目的在于发挥好“一站式服务”功能,运用好审判实践中构建的庭外重组、预重整、破产调解等特色制度,丰富贵阳困境企业拯救体系内容,坚持服务中心大局,持续优化贵阳营商环境。
2024年9月27日,上海市第三中级人民法院与虹口区人民政府共同举办企业庭外重组协作机制签约仪式。上海破产法庭与北外滩企业庭外重组中心签署了《关于企业庭外重组协作机制的工作备忘录》,庭外重组的工作成果需要与法院庭内的预重整、重整程序相衔接,《备忘录》明确了庭外重组与司法重整程序衔接的具体操作流程;虹口区司法局发布了《北外滩企业庭外重组中心庭外重组办理规程》,以及第一批企业重组官名单、第一批专业服务机构名单等。建立企业庭外重组工作机制的主要目的是尽早挽救困境企业、持续优化营商环境,贯彻市场化、法治化原则,加大对中小微困境企业的救助,推动庭外重组与预重整、重整的有效衔接。
近日,厦门中院对全省首例申请认可和协助香港破产程序案作出裁定:认可香港特别行政区启动的对某环保科技集团公司的债权人自动清盘程序及清盘人身份。自此,香港清盘人有权作为某环保科技集团公司的代表,在内地开展破产清算工作。

该集团公司在香港已进入债权人自动清盘程序,并由香港高等法院委任了清盘人。根据清盘人申请,香港高等法院签发《司法协助请求函》,请求厦门中院认可该集团公司的清盘程序和清盘人的委任,允许清盘人拥有并可行使香港法律赋予的权利,并在内地法律允许的最大范围内行使权力。清盘人据此请求厦门中院认可该集团公司在香港的清盘程序及清盘人身份,并允许其在内地履职。厦门中院严格依据《最高人民法院关于开展认可和协助香港特别行政区破产程序试点工作的意见》,从香港清盘程序及清盘人的身份、该集团公司的主要利益中心、内地主要财产所在地等多方面进行综合审查后,裁定认可该集团公司在香港的债权人自动清盘程序以及清盘人身份,并允许清盘人根据试点意见的规定在内地履职。
2024年9月27日,《成都市破产管理人协会逾期申报债权处理工作指引》发布,针对破产清算、破产重整与破产和解程序分别为管理人处理逾期债权申报提供给履职指引。
值得注意的是,关于破产重整程序中逾期未申报债权补充申报问题素有争议,《指引》规定债权人虽有权在重整计划草案提交债权人会议表决前补充申报债权,但若该补充申报债权在重整计划草案表决前未经人民法院裁定确认的,债权人不享有重整计划草案的表决权,除非人民法院临时确定其债权额,该债权人享有临时表决权。并且,在人民法院批准重整计划后重整计划执行完毕前,债权人仍能补充申报债权,债务人可以在管理人监督下受理申报并进行审查,但债权人在重整计划执行期间不得行使权利;在重整计划执行完毕后,可以按照重整计划规定的同类债权的清偿条件行使权利。
2024年9月27日,《成都市破产管理人协会破产案件专项项目资金预审办法(试行)》发布。《办法》主要规定了管理人依据成都市中级人民法院《破产案件专项项目资金管理使用办法(试行)》向成都市中级人民法院申请援助资金,需先经成都市破产管理人协会对完整性、真实性、合规性进行预先审查,并向成都市中级人民法院提交预审报告。
股东因出资不实被追加为被执行人时,其承担责任的范围是否包括未缴纳出资所产生的利息?
在执行程序中被追加为被执行人的股东承担责任的范围包括未缴纳出资的本金和利息,既与实体法依据一致,也不违背《执行工作规定》《变更追加规定》相关规定的精神,符合公平原则与基本法理,且利于高效解决纠纷,并无不当。同时,申请执行人在申请追加被执行人时未明确要求申诉人承担责任的范围包括利息,不影响其在追加裁定作出后的执行程序中依法提出主张。
股东因出资不实被追加为被执行人时,其承担责任的范围是否包括未缴纳出资所产生的利息?
最高人民法院认为:《最高人民法院关于人民法院执行工作若干问题的规定(试行)》(1998年7月8日施行)(以下简称《执行工作规定》)第80条规定:“被执行人无财产清偿债务,如果其开办单位对其开办时投入的注册资金不实或抽逃注册资金,可以裁定变更或追加其开办单位为被执行人,在注册资金不实或抽逃注册资金的范围内,对申请执行人承担责任。”《最高人民法院关于民事执行中变更、追加当事人若干问题的规定》(2016年12月1日施行)(以下简称《变更追加规定》)第十七条规定:“作为被执行人的营利法人,财产不足以清偿生效法律文书确定的债务,申请执行人申请变更、追加未缴纳或未足额缴纳出资的股东、出资人或依公司法规定对该出资承担连带责任的发起人为被执行人,在尚未缴纳出资的范围内依法承担责任的,人民法院应予支持。”《公司法解释(三)》第十三条第二款规定:“公司债权人请求未履行或者未全面履行出资义务的股东在未出资本息范围内对公司债务不能清偿的部分承担补充赔偿责任的,人民法院应予支持……。”《公司法解释(三)》的上述规定是公司股东向公司债权人承担出资不实责任的实体法依据,《执行工作规定》《变更追加规定》又对执行程序中追加公司股东,令其向债权人承担出资不实责任作出了相应规定。上述司法解释的基本精神应当是一致的。根据《公司法解释(三)》第十三条第二款的规定,申诉人物资公司作为被执行人置业公司未缴纳出资的股东,其向申请执行人承担责任的范围应当包括未缴出资的本金和利息。郑州中院1003号裁定参照《公司法解释(三)》的规定,认定在执行程序中被追加为被执行人的申诉人承担责任的范围包括未缴纳出资的本金和利息,既与实体法依据一致,也不违背《执行工作规定》《变更追加规定》相关规定的精神,符合公平原则与基本法理,且利于高效解决纠纷,并无不当。同时,申请执行人在申请追加被执行人时未明确要求申诉人承担责任的范围包括利息,不影响其在追加裁定作出后的执行程序中依法提出主张。247号裁定确定“在未出资范围内承担责任”并不意味着在该裁定后续落实中不能包括未缴纳的本金当然会产生的利息,执行法院在异议程序中根据申请执行人的请求作出相应裁定,不属于超出执行审查范围或违反“审执分离”原则。此外,尽管本案申诉人未缴纳出资的起始时间是1993年,但其违反缴纳出资义务的行为一直持续,涵盖了《公司法解释(三)》施行之后的期间,直至当前。因此,依据《公司法解释(三)》从实体上认定申诉人承担责任的范围应当包括未缴纳出资的本金和利息,并不违反“法不溯及既往”原则,申诉人的相关申诉理由不能成立。当然,关于物资公司承担责任范围的具体金额,应当由执行部门根据该公司已经承担责任的情况,依据相关规定并遵循公平合理的原则予以确定。
【案例索引】
中国某公司、中原某公司等执行案(2024)最高法执监381号
【基本案情】
深圳市某集团有限公司成立于1997年5月28日,现已停业多年,主营业务为房地产开发经营、物业管理,名下主要财产有位于深圳市宝安区某地宗地面积44069.3平方米的国有土地使用权、房屋、汽车、子公司的股权、对外应收账款、银行存款等。经审计,截至2018年4月30日,深圳市某集团有限公司的账面资产总额为1259933716.85元,负债总额为2496092964.17元,所有者权益为1236159247.32元,已经资不抵债。后广东省深圳市中级人民法院裁定深圳市某集团有限公司进入破产程序。
2019年9月9日,广东省深圳市中级人民法院作出(2018)粤03破49号裁定,确认深圳某金融控股集团有限公司(以下简称深圳某金融控股集团有限公司)债权金额为651544655.17元。深圳某金融控股集团有限公司遂向广东省深圳市中级人民法院申请深圳市某集团有限公司转破产重整程序,同时提交重整可行性报告。报告主要内容为,以现金清偿的方式清偿债权人的部分债权,继续保留深圳市某集团有限公司的主体对其名下的土地进行开发。
2021年11月11日,管理人出具的《关于就本案申请转重整程序事宜征询债权人意见结果的报告》,载明支持本案转为重整程序的债权人人数占比为93.48%,金额占比为97.97%,其余债权人未表达反对意见。广东省深圳市中级人民法院于2020年11月20日作出(2018)粤03破49号之七民事裁定:不予受理深圳某金融控股集团有限公司对深圳市某集团有限公司提出的破产重整申请。
宣判后,深圳某金融控股集团有限公司以深圳市某集团有限公司具备重整价值为由提出上诉。广东省高级人民法院于2021年12月2日作出(2021)粤破终6号民事裁定:一、撤销广东省深圳市中级人民法院(2018)粤03破49号之七民事裁定;二、指令广东省深圳市中级人民法院受理深圳某金融控股集团有限公司对深圳市某集团有限公司的重整申请。
法院生效裁判认为,一审法院不予受理深圳市某集团有限公司由破产清算程序转为重整程序的理由尚不充分,不能排除深圳市某集团有限公司重整成功的可能性。具体而言:
第一,根据管理人于2021年11月11日出具的《关于就本案申请转重整程序事宜征询债权人意见结果的报告》载明,支持本案转为重整程序的债权人人数占比为93.48%,金额占比为97.97%,其余债权人未表达反对意见。由此可见,本案转为重整程序已获得占债权总额97.97%债权人的支持。在此情形下,法院对重整方案的审查应保持谦抑态度,当事人以涉案土地价值及其税费负担、后续开发收益、市场关注等角度为基础,结合房地产市场价格所作的估算价值,不宜轻易否定,还有待进入重整程序后予以验证。重整周期过长也并非阻碍重整的因素,关键是重整方案应当依法、依规,在现行政策框架下制定和推进。因此,本案尚不能得出重整计划不具有可行性的结论,亦不能以假设重整失败有可能进一步扩大债权人的损失为由,阻却绝大多数债权人支持重整的意思自治。
第二,对重整价值识别及重整计划草案的详尽程度不宜过于苛刻,应按照市场化、法治化原则,在重整程序中经各方当事人和利害关系人充分磋商以及债权人会议表决通过后方可最终确定。涉案土地拍卖及后续开发、销售是房地产项目完工后的市场行为,现时无法直接判断重整方案明显不具有可行性及深圳市某集团有限公司明显不具备重整价值和挽救可能,故不宜以此为由作出不予受理重整申请的决定。根据《中华人民共和国企业破产法》第七十八条、第八十八条、第九十三条第一款规定,如果债务人出现特殊情况不宜继续重整、或者重整计划未获批准、或者债务人不能执行或者不执行重整计划的,人民法院应当裁定终止重整程序或重整计划的执行,并宣告债务人破产。因此,司法原则上尊重当事人的意思自治,鼓励重整,重整不成则依法及时转入破产清算。
第三,深圳市某集团有限公司已停止经营,审计为资不抵债,并非阻却其进入重整程序的理由。相反,本案出资人及众多债权人多次申请深圳市某集团有限公司进入重整,一定程度上反映出涉案土地具有潜在的市场价值,市场投资主体对该地块是关注的,关键是要制定出有针对性的利益平衡的合理的重整方案,以及重整程序依法、依规进行。在重整计划的实施过程中,若出现国家房地产政策调整等特殊情况,债务人或管理人可以申请变更重整计划,经债权人会议表决通过后提请人民法院批准。此外,若相关当事人通过公开招募成为重组方,对其在本案审理过程中作出的关于投资总额等书面承诺,应当信守承诺,并按照重整相关工作规范,预交保证金和相关费用,确保重整依法、依规进行。
【案例索引】
深圳某金融控股集团有限公司申请深圳市某集团有限公司破产重整案(2021)粤破终6号【人民法院案例库参考案例 编号:2023-08-2-422-006】

huang_yan@boss-young.com

xubingqing@boss-young.com
徐冰清律师的主要执业领域为公司法、并购、债务重组、融资租赁与保理,具有基金业从业人员资格,并同样擅长民商事争议解决,在金融业务纠纷、公司股东内部争议、股权和资产交易及处置纠纷等问题上有丰富的诉讼实践经验。徐律师常年为十余家地方政府机构、金融机构、国有企事业单位、大型互联网企业提供法律服务。

wangting@boss-young.com
王婷律师主要执业领域为公司、股权纠纷、预重整与破产重整,擅长处理与破产有关的非诉与诉讼业务以及合同纠纷、股东出资纠纷等民商事争议,曾办理多起预重整、破产重整案件,以管理人/清算组身份参与办理破产清算、强制清算、预重整与重整案件等,代理债权人、债务人提供债权申报、申请破产服务,还曾代理最高人民法院再审的股东损害债权人利益纠纷案。
Boss & Young Since 1995
法治兴邦·知行于信·大道向阳
使 命:让律师成为法治社会的重要助推
愿 景:法治天下·诗意栖居
价值观:可靠、高效、富有创造力,守正、相与、永葆进取心

来源:邦信阳律师事务所
编辑:鱼仔
责任编辑:高兴、陈默
声明:本文仅代表作者本人观点,不得视为邦信阳律师事务所及律师出具的正式法律意见或建议。转载请注明来自“邦信阳律师事务所”公众号。如您有意就相关议题进一步交流或探讨,欢迎与我们联系,电话:+8621 23169090,邮箱:shanghai@boss-young.com

点击“阅读原文”,登录邦信阳律师事务所官网了解更多资讯。