
2018年,最高人民法院在《全国法院破产审判工作会议纪要》中首次提出“完善庭外重组与庭内重整的衔接机制”,开始大力推行庭外重组、预重整制度。同时司法实践中对管理人构成利害关系的认定口径又较严格,对于先期为债务人企业提供了庭外重组服务,后续还能否担任管理人,管理人机构在承接业务时多有顾虑。同时也关系到庭外重组、预重整中管理人地位衔接的正当性,系我国庭外重组、预重整制度建设中的重要问题。本文试就庭外重组服务中的管理人利冲风险问题作解读,供读者参考。
考虑到篇幅的原因,本期我们将分享文章的前三个部分,后两个部分内容将在世上安得两全法(二):深度解析庭外重组、预重整中的管理人利害关系风险(下)中予以分享。
文 | 黄艳 周逸文
2018年,最高人民法院在《全国法院破产审判工作会议纪要》中首次提出“完善庭外重组与庭内重整的衔接机制”,开始大力推行庭外重组、预重整制度,各地纷纷制定预重整指引或规程。2024年初,上海北外滩企业庭外重组中心设立,粤港澳大湾区、浙江省随后陆续设立企业重组中心,庭外重组实践逐步发展。除了依托法院开展预重整、依托庭外重组中心开展庭外重组,辅导企业自行开展庭外债务重组亦是常见的企业纾困法律服务。
然而,根据《中华人民共和国企业破产法》(下称“《企业破产法》”)第二十四条第三款第三项的规定,与破产案件有利害关系的中介机构不得担任管理人。同时,根据《最高人民法院关于审理企业破产案件指定管理人的规定》(下称“《指定管理人规定》”),此种利害关系包括提供法律服务等业务关系。于是,在庭外重组、预重整实践中,管理人机构普遍产生这样一种顾虑,即如果在破产受理前已为债务人企业提供了庭外重组中介服务,那么在破产受理后便有因构成利害关系而无法担任管理人的风险,至多只能作为债务人或债务人出资人的代理人参与破产程序。换言之,中介机构不得不在提供庭外债务重组服务与担任管理人之间二选一。对于中介机构而言,庭外债务重组后是否仍需进入破产程序具有不确定性,担任管理人与作为债务人代理人对纾困进程的控制力不可同日而语,作为以营利为目的的机构,最终取得的报酬亦有差别。更重要的是,在庭外重组、预重整制度建设中,管理人地位衔接系关涉庭外重组与庭内重整衔接机制的重要问题,这一问题关系到管理人地位衔接在法律上的正当性。

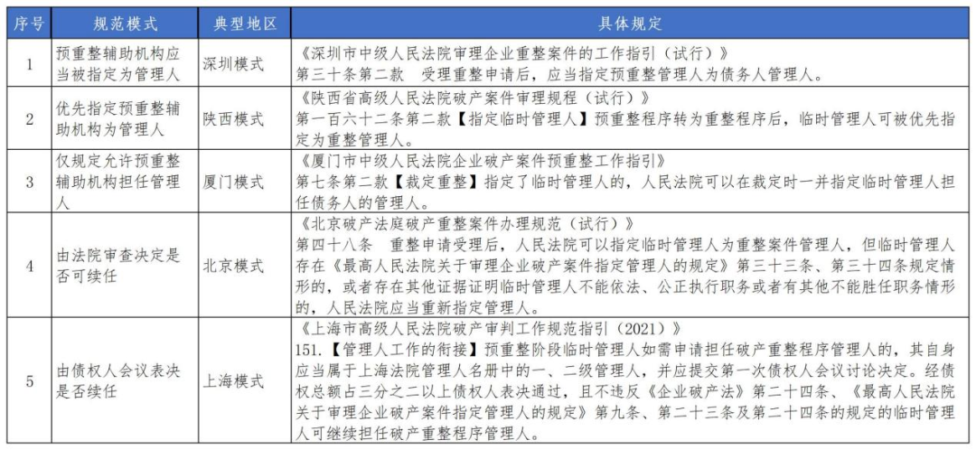
遍察全国各地预重整指引或规程,对预重整辅助机构(各地称预重整管理人或临时管理人等)与管理人的衔接大致可归纳为如下几种规范模式:一是预重整辅助机构应当被指定为管理人,典型如深圳模式;二是优先指定预重整辅助机构为管理人,典型如陕西模式;三是仅规定允许预重整辅助机构担任管理人,典型如厦门模式;四是由法院审查决定是否可续任,典型如北京模式;五是由债权人会议表决是否续任,典型如上海模式。另有地区尚无公开的预重整指引或规程,或者规范中未对此作出规定。对于担任预重整辅助机构是否构成担任管理人的利害关系,无论采取以上何种模式,似乎都可得出不构成利害关系的结论。
但值得注意的是,首先并非所有地区对预重整辅助机构续任管理人均通过规定的方式表明了认可,其次各地预重整规程或指引多由当地法院制定发布,仅是法院为统一预重整案件审理口径所作的其他规范性文件,效力层次较低,且不得与上位法尤其是《企业破产法》《指定管理人规定》中有关利害关系的规定相冲突。因此,各地预重整指引虽然比较一致地认可预重整辅助机构的续任,但仍不足以得出普遍适用的结论。
并且,预重整程序并非破产程序,通常认为预重整程序为破产重整受理前司法有限介入的庭外重组程序。如在联合国国际贸易法委员会发布的《破产法立法指南》中,将预重整分为“自愿重组谈判”与“简易重整程序”两步走。在中国法的语境下,后者应当属于正式破产重整的范畴,前者的庭外重组才是预重整的核心范畴。[1]预重整管理人的指定发生于预重整前端的庭外重组阶段,即使预重整管理人系由法院指定,亦不能否认其实为提供庭外重组中介服务的性质。如《重庆市第五中级人民法院预重整与破产重整衔接工作规范(试行)》第十九条规定:“预重整辅助机构并不当然被指定为管理人。债务人在聘请预重整辅助机构时,应当分别对预重整辅助机构是否被指定为管理人情况下预重整辅助机构的主要权利义务进行约定。”亦可作佐证。因此,担任预重整辅导机构是否构成利害关系,仍需回归为债务人企业提供庭外重组中介服务是否构成利害关系的本质进行研究。

全国范围内已有部分法院通过发布指引、解答等规范性文件的方式,明确:在债务人进入破产程序前,为债务人企业提供庭外重组等与破产、风险化解有关的中介服务,可以不认定为担任管理人的利害关系。另外,目前成立的企业庭外重组平台,基本也在其工作规程中明确规定:在庭外重组阶段担任重组辅导机构的,只要符合《企业破产法》及其司法解释的规定,该中介机构可继续担任破产管理人,并且重组平台还可推荐其担任临时管理人或管理人。
同样需要注意的是,对于以上法院制定发布的规范性文件,亦与前述预重整规程、指引一样属于其他规范性文件,不得违反上位法关于管理人利害关系的规定;同时也应看到,作出该等规定的地区仍是少数,无法确信该等做法具备普遍适用性。对于庭外重组平台发布的规程,以上涉及的庭外重组平台均是与法院、行政机关达成合作的民间组织或机构,至多仅是取得了公权力背书,其发布的规程甚至不是规范性文件,同样不得违反法律法规的规定。更重要的是,庭外重组业务并非必须依托这些庭外重组平台开展,自行庭外重组当然不能适用这些规程,则自行庭外重组中提供企业纾困服务是否构成利害关系疑窦更深。
因此,以上规范至多能够表明部分地区倾向于认为提供庭外重组中介服务不构成担任管理人的利害关系的趋势,但绝不能依赖此类效力层次较低、普遍适用性较差的规程、指引,以期通过类推适用草草得出结论,否则结论易沦为偶在。为审慎判断提供庭外重组中介服务是否构成担任管理人的利害关系,还需通过法释义学的研究方法,根据《企业破产法》及《指定管理人规定》中对担任管理人利害关系的法定情形进行解释。
《企业破产法》第二十四条第三款第三项将“与本案有利害关系”规定为担任管理人的消极资格,《指定管理人规定》第二十三、二十四条对此所谓“利害关系”的法定情形作列举性规定。包括中介机构与债权人、债务人存在经济关系、业务关系、身份关系、关联关系四类,身份关系如中介机构或其成员与债务人、债权人的控股股东或董监高存在亲属关系,关联关系如曾担任债务人、债权人的董监高,故后两者不属于讨论范围。进一步筛选,庭外重组中介服务系与债务人之间发生的业务关系(同时伴生经济关系),故还可排除与债权人有关的利害关系情形,以下针对中介机构与债务人因涉及业务关系、经济关系所生之利害关系法定情形进行分析。
依文义解释,此种情形本身内涵明确,对于中介机构而言,没有为债务人提供中介服务或已完成相应服务,债务人没有欠缴的费用,即不构成此种利害关系情形。唯一需要关注的问题是,在庭外重组的场景下,债务人企业往往已具备破产风险,可能在重组辅导机构提供庭外重组中介服务过程中进入破产程序。此时如有服务费用尚未结清,中介机构通过债务免除理应可以避免落入该项利害关系情形。
然而,在司法实践中,部分法院对本情形作所谓目的性限缩。例如(2020)苏0508破4号之三决定书中,法院认为中介机构为取得担任管理人的资格而免除未结清的服务费用,“该行为目的系为了规避本条限制性规定,违背管理人制度设置的立法本意。”[2]但根据最高人民法院民事审判第二庭观点,本情形系从“与破产财产有直接或者间接债权债务关系”的角度所作的限定,目的是为了防止以下损害其他债权人利益的道德风险:(1)管理人作为破产债务人的债权人,从破产财产中优先偿还自己的债权;(2)管理人作为破产债务人的债务人,消减或放弃债务人对其享有的债权;(3)管理人作为破产债权人的债权人,优先偿还该债权人的债权,间接保障自己债权的清偿;(4)管理人作为破产债权人的债务人,通过为该债权人谋取非法利益,要求该债权人消减或放弃对管理人的债权。[3]
如此,重组辅导机构为担任管理人,自愿放弃其对债务人企业未结清的服务费用,不仅没有使其他债权人利益遭受损失,反而因降低了债权总额使其他债权人受偿率有所提升,对其他债权人利益有一定程度的增益。因此,此种所谓目的性限缩经不起推敲,只要指定管理人时重组辅导机构在形式上与债务人企业已无债权债务关系,即不构成本项利害关系情形。
根据最高人民法院民事审判第二庭观点,偶尔提供服务并不属于禁止范围。[4]此情形的认定困难在于,使用了“相对固定的”这一不确定性概念。对“相对固定的”应当作何理解,结合司法案例(详见本系列前作《世上安得两全法(一):深度解析破产管理人“利害关系”规则》)分析如下:
在(2023)豫11强清2-2号决定书中,法院因清算组在强制清算申请受理前3年内经常代理被申请人的诉讼案件,认定存在利害关系。表明此情形的认定要求管理人为债务人提供法律服务具有“经常性”,本案虽为强制清算案件,但系参照适用破产程序指定管理人相关规定,故可资参考。[5]同时,(2019)赣1126破字第2-1号决定书中,管理人虽于破产受理前3年内4次担任债务人的诉讼代理人,但法院仍然认为“从案件代理利益角度看可能不足以构成实质利益冲突”,[6]进一步佐证了“经常性”在此种情形司法认定中的必要性。
庭外重组中介服务作为单独的专项中介服务,并非多次中介服务的集合,显然不符合本项所要求的“经常性”,未达到“相对固定”的程度,宜认为不构成本项利害关系情形。
“法律顾问”一词,从文义上解释,狭义上可指常年法律顾问服务,亦可泛指一切除诉讼代理服务外的法律服务。如采取广义解释,庭外重组中介服务可被包含于“法律顾问”的范畴。然而,司法实践中多数案例明确中介机构系因担任常年法律顾问而构成该项利害关系情形,如签订了《(常年)法律顾问合同》《企业法务风险管理服务合同》等。
同时也需注意的是,虽然大多数司法案例中法院将“法律顾问”界定为常年法律顾问,但在某些场合,也有将“法律顾问”扩大解释为泛指一切法律服务的倾向。如(2024)鄂0115破7号之一[7]、(2021)苏0191破12号之三[8],原管理人仅是在个案中担任了债权人的诉讼代理人,且代理的诉讼案件并无什么重大的特殊性,法院仍然以本项为法律依据,认定存在利害关系,应予解除管理人职务。
但根据公开检索到的司法案例(详见本系列前作《世上安得两全法(一):深度解析破产管理人“利害关系”规则》),这种倾向目前在司法实践中仅见于中介机构为债权人提供个案法律服务的场合。笔者认为原因可能是《指定管理人规定》第二十三条仅在第一项规定了为债务人提供相对固定的法律服务构成利害关系,而未规定为债权人提供相对固定的法律服务属于利害关系情形。于是法院可能考虑到管理人履职公正性的从严管控,将为债权人提供个案法律服务一并纳入担任债权人法律顾问的情形,导致出现了此种倾向。
并且,将视角上升至应然层面考察,即使《指定管理人规定》第二十三条属于列举式规定,在条文制定的技术上也应注重内部体系的统一,需避免某项法定情形被另一项情形所涵盖。如将此项的“法律顾问”解释为泛指一切除诉讼代理服务外的法律服务,则与前项“为债务人提供相对固定的中介服务”在内涵上高度重合,这在条文规定的技术上通常是不被允许的。因此,无论在实然还是应然层面,即使认为庭外重组中介服务属于广义的法律顾问服务,也不构成本项利害关系情形。
该项利害关系情形属于列举性规定后常见的兜底情形。根据公开检索的司法案例(详见本系列前作《世上安得两全法(一):深度解析破产管理人“利害关系”规则》),司法实践中该兜底条款的适用情形可归纳如下:一是对前述两项有明确规定情形的延伸,如担任债务人、债权人关联方的法律顾问[9],或者为债权人提供相对固定的法律服务[10]等;二是提供中介服务对破产案件有较大影响,如曾为数量过多[11]、债权数额过大的债权人[12]或申请人[13]提供中介服务,为债务人提供诉讼代理服务且对方当事人为最大债权人[14]等。
以上涉及的连接点多为债务人的关联方或债权人,与庭外重组中介服务无关,唯一值得注意的是提供中介服务对破产案件有较大影响的类型。虽然目前司法实践中仅有“为债务人提供诉讼代理服务且对方当事人为最大债权人”被认定为利害关系的案例,但不能排除一种可能性,也即为债务人提供庭外重组中介服务,被认为是代表债务人利益与全体相关的债权人形成对抗关系,从而被认定为可能影响其忠实履行管理人职责。
因此,以上主要着眼于规定文义的解释,尚不足以得出确切的结论,还需进一步运用比较法、体系解释等解释方法,对提供庭外重组中介服务是否可能影响其忠实履行管理人职责作进一步分析。
[1]联合国国际贸易法委员会:《破产法立法指南》(中文版),2006年纽约,第21-25页。
[2]苏州市轻微型汽车服务有限公司破产清算案,江苏省苏州市姑苏区人民法院(2020)苏0508破4号之三民事决定书。
[3]参见最高人民法院民事审判第二庭编著:《最高人民法院关于企业破产法司法解释理解与适用 破产管理人制度·新旧破产法衔接》,人民法院出版社2007年第一版,第93-94页。
[4]参见最高人民法院民事审判第二庭编著:《最高人民法院关于企业破产法司法解释理解与适用 破产管理人制度·新旧破产法衔接》,人民法院出版社2007年第一版,第93-94页。
[5]漯河石油销售总公司强制清算案,河南省漯河市中级人民法院(2023)豫11强清2-2号民事决定书。
[6]江西省星虹燃料实业发展有限公司破产清算案,江西省弋阳县人民法院(2019)赣1126破字第2-1号民事决定书。
[7]武汉鸿凝建材有限公司破产清算案,湖北省武汉市江夏区人民法院(2024)鄂0115破7号之一民事决定书。
[8]南京莱恩斯科技发展有限公司破产清算案,南京市江宁经济技术开发区人民法院(2021)苏0191破12号之三民事决定书。
[9]吉林市冀东伟达混凝土有限公司破产清算案,吉林省吉林市中级人民法院(2024)吉02破2号之一民事决定书。
南京熊猫国际通信系统有限公司破产清算案,江苏省南京市中级人民法院(2016)苏01破2号民事决定书。
[10]武汉南洋金地置业有限公司破产清算案,湖北省武汉市青山区人民法院(2017)鄂0107破1号民事决定书。
[11]抚州市亿佰伴装饰设计工程有限公司破产清算案,江西省抚州市临川区人民法院(2022)赣1002破9号之二民事决定书。
[12]武汉南洋金地置业有限公司破产清算案,湖北省武汉市青山区人民法院(2017)鄂0107破1号民事决定书。
[13]江苏大山房地产开发有限公司破产清算案,江苏省泗洪县人民法院(2021)苏1324破17号之一民事决定书。
苏州市凌加超市管理有限公司破产清算案,江苏省苏州市姑苏区人民法院(2022)苏0508破22号之一民事决定书。
重庆和〇贸易有限公司破产清算案,重庆市南岸区人民法院(2018)渝0108民破4号之一民事决定书。
[14]江西省星虹燃料实业发展有限公司破产清算案,江西省弋阳县人民法院(2019)赣1126破字第2-1号民事决定书。
系列文章
BOSS & YOUNG
作者介绍

huang_yan@boss-young.com
黄艳律师擅长企业破产清算与重整、不良资产交易与处置、公司法、投资并购、商事争议解决等领域法律实务,对于民商事诉讼与仲裁、资产与股权交易并购、公司设立、股权债权重组、公司治理、股东争议解决、公司僵局纠纷、公司解散与清算等相关公司法律领域也有深厚的理论造诣和丰富的实践经验。黄艳律师作为破产管理人、清算组组长主办了多起由上海市高级人民法院指定的破产与强制清算案件,专注于企业保护、纾困与重整领域。为诸多集团公司、上市公司、金融机构、国有企事业单位、中外合资企业提供资产处置、清理清算辅导及整体退出方案的设计。

zhouyiwen@boss-young.com
周逸文律师主要执业领域为公司、预重整与破产重整,擅长处理与破产有关的非诉与诉讼业务,曾参与办理多起预重整、破产重整以及破产清算、强制清算案件,代理债权人、债务人提供债权申报、申请破产服务。
Boss & Young Since 1995
法治兴邦·知行于信·大道向阳
使 命:让律师成为法治社会的重要助推
愿 景:法治天下·诗意栖居
价值观:可靠、高效、富有创造力,守正、相与、永葆进取心

来源:邦信阳律师事务所
编辑:鱼仔
责任编辑:高兴、陈默
声明:本文仅代表作者本人观点,不得视为邦信阳律师事务所及律师出具的正式法律意见或建议。转载请注明来自“邦信阳律师事务所”公众号。如您有意就相关议题进一步交流或探讨,欢迎与我们联系,电话:+8621 23169090,邮箱:shanghai@boss-young.com

点击“阅读原文”,登录邦信阳律师事务所官网了解更多资讯。