
2020年5月28日,十三届全国人大三次会议表决通过了《中华人民共和国民法典》(后简称“民法典”),这标志着我国即将步入法典时代。《民法典》将民法体系中的各部门法作出修订,并在《民法通则》基础上制定民法总则部分,将其汇总成为一部体系完整的法典。作为调整社会关系最为重要的一部基本法,《民法典》的条文变化对未来如何处理各类法律关系与纠纷争议有着极大影响。为更直观的感受《民法典》的条文变化,了解变化背后的立法意义,分析条文变化之后的影响,邦信阳中建中汇特推出“步入民法典时代——重点法条解读”系列文章,提炼《民法典》7编共1260条内容中的变化要点,并作出解析。
第491条
01
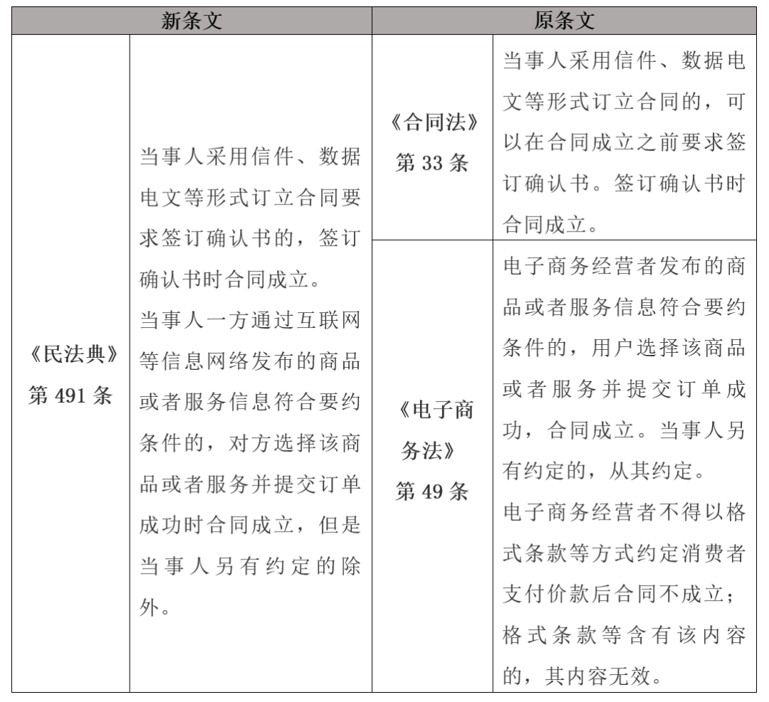
主要条文变动对照表

02
律师解读
《民法典》第四百九十一条是关于确认书、网络提交订单与合同成立时间的条文,相较于第四百九十条中的一般情况,其是合同成立时间的特殊规定。
(一)《民法典》第491条第1款
通常而言,采用信件、数据电文等形式订立合同在作出符合要求的承诺后合同即成立,如果当事人约定还要签订确认书的,在签订确认书时合同才成立,并且以双方签订确认书时间作为合同成立时间。司法实践中,常见的签订确认书的情形有,拍卖成交后,买受人与拍卖人应当签署成交确认书。
如果当事人约定了需要签订确认书,但实际却未签订确认书,参照《民法典》第490条之规定,在签订确认书之前,当事人一方已经履行合同主要义务,对方接受时,该合同成立。相反,根据《最高人民法院关于审理买卖合同纠纷案件适用法律问题的解释》,当事人之间没有书面合同的,一方以确认书等主张存在买卖合同关系的,人民法院应当结合当事人之间的交易方式、交易习惯以及相关证据,对合同是否成立作出认定。
(二)《民法典》第491条第2款
在传统交易环境,报纸、广播电视或其他媒体广告中,只要面向公众包括某特定客户群体而非针对特定人发布,一般视为要约邀请。那么当事人一方通过互联网等信息网络发布的商品或者服务信息应当与传统的广告一般无二,也应当视为要约邀请。因此,当事人一方通过互联网等信息网络发布的商品或者服务信息只有符合《民法典》第472条规定时才能构成要约。
从立法背景来看,《民法典》第491条第2款源于《电子商务法》第49条。相比于《电子商务法》第49条,《民法典》第491条第2款的适用更加一般化,既包括了电子商务经营者通过互联网等信息网络发布的商品或者服务,也包括其他一般民事主体通过互联网等信息网络发布的商品或者服务,后者包括自然人将自己闲置的物品挂在闲鱼网、自己不再收藏的书籍挂在孔夫子网上售买,在此情景下,该等自然人不属于经营者,其参与的电子商务交易成立与否,应适用《民法典》第491条第2款。
在现有电子商务实践中,卖方发布的商品和服务信息通常使用自动信息系统,该系统具有互动性,即当事人可以使用预先设定的程序指令、算法、运行参数及条件与对方交换信息、提交订单。自动信息系统使得经营者发布的商品和服务信息在一般情况下内容确定具体且使得卖方受承诺约束,那么相对人通常可以基于合理信赖,有理由相信自动信息系统发布的信息即为要约,相对人发出的订单应视为承诺,并因根据电子交易平台的特殊性,订单一经发出即进入卖方的支配领域,从而使得合同有效地订立。
但也存在特殊情况值得注意。第一,在大多数电子商务中,提交订单与付款行为往往是同时发生的,但是如若二者分开,相对方在提交订单未付款的情况下,也应当认为相对方已作出承诺的意思表示,合同在提交订单时已成立,支付价款仅能作为合同是否履行的判断,因此立即付款不应视为对合同成立所附条件,除非经营者在发布商品或服务信息时已明确作出竞价或限量的表示,那么这种情况应认定为《民法典》第491条第二款的“另有约定”。
第二,在国际货物贸易(B2B)中,经营者发布的商品信息不应直接视为要约。根据《联合国国际货物销售合同公约》,只有向特定主体提出订立合同的建议并且明确表明发价人在得到接受时承受约束的意旨方才构成发价,否则应当认定为要约邀请。《联合国国际合同使用电子通信公约》中也将《联合国国际货物销售合同公约》的规定也延用在了电子商务领域,虽然中国尚未批准《联合国国际合同使用电子通信公约》,但《民法典》也顺应了该规则和跨境电子商务发展趋势。

长按下图识别二维码关注我们
© 上海邦信阳中建中汇律师事务所
本文仅作为交流学习之目的使用,文中观点不代表本所立场,亦非作者的正式法律意见。本文系邦信阳中建中汇律师原创文章,转载请完整注明作者信息及出处。
点击“阅读原文”,登录邦信阳中建中汇官网了解更多资讯