
2025年1月8日,国家发展改革委与国家数据局共同制定的《公共数据资源授权运营实施规范(试行)》(以下简称“《实施规范》”)正式发布。《实施规范》于2024年10月12日向社会公开征求意见。《实施规范》着眼建立国家层面统一的制度环境,明确授权运营应把握的主要原则和实施路径,是推动公共数据资源价值有序释放的重要保障,为规范化开展公共数据资源授权运营提供指引。正式稿全文共七章二十七条,构成了公共数据资源授权运营的基本框架,内容包括总则、基本要求、方案编制、协议签订、运营实施以及运营管理等。从对比上来看,相较于先前发布的征求意见稿,正式稿并未作过多实质性修订,本文以表格形式,在逐条解读《实施规范》全文的基础上,对比《实施规范》的征求意见稿与正式稿,并重点解读实质修订的部分。
文 | 万波 曹天鸣
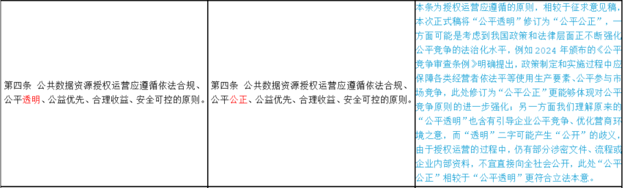
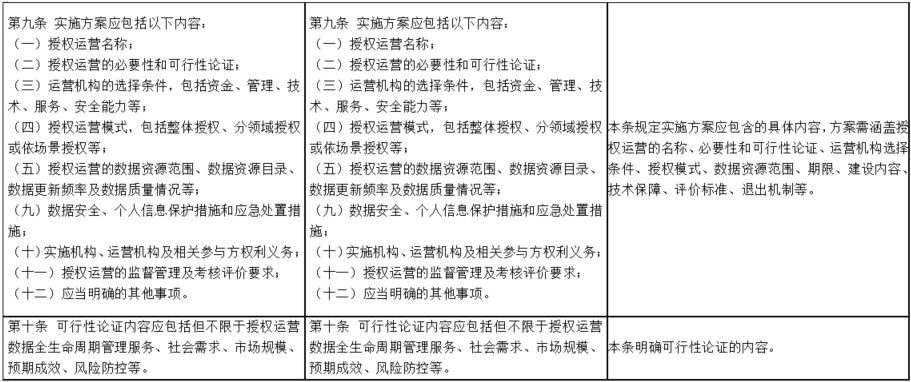
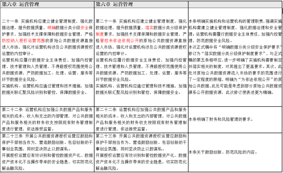
下表为《实施规范》征求意见稿与正式稿的对比表及相应解读(表格红色字体为两稿对比的不一致之处,解读部分的蓝色字体为针对不一致处的重点解读。):

















wanbo@boss-young.com

zhangyueqin@boss-young.com

caotianming@boss-young.com
曹律师主要执业领域为金融科技供应链金融、融资租赁、保理以及相关商事诉讼、仲裁等争议解决业务,也从事网络与软件相关知识产权、数据合规与数字化转型相关法律服务,如云存储与云计算、软件许可、数据跨境安全评估和 SCC 备案、为企业提供个人信息合规审计、数据产品挂牌与交易等法律专业专项服务。
Boss & Young Since 1995
法治兴邦·知行于信·大道向阳
使 命:让律师成为法治社会的重要助推
愿 景:法治天下·诗意栖居
价值观:可靠、高效、富有创造力,守正、相与、永葆进取心

来源:邦信阳律师事务所
编辑:鱼仔
责任编辑:高兴、陈默
声明:本文仅代表作者本人观点,不得视为邦信阳律师事务所及律师出具的正式法律意见或建议。转载请注明来自“邦信阳律师事务所”公众号。如您有意就相关议题进一步交流或探讨,欢迎与我们联系,电话:+8621 23169090,邮箱:shanghai@boss-young.com

点击“阅读原文”,登录邦信阳律师事务所官网了解更多资讯。