
7月23日,国家市监总局官网发布了市场监管总局印发《〈中华人民共和国广告法〉适用问题执法指南(二)》下称“《指南(二)》”)的消息[1],随后总局官媒“市说新语”也发布了这一消息并附一图读懂[2]。《指南(二)》与此前的《〈中华人民共和国广告法〉适用问题执法指南(一)》一样,仍为依申请公开文件。我们团队已通过信息公开程序申请获取了原文,附于本文末尾,供参考。
《指南(二)》明确和细化了广告案件的管辖规则。其一,按照广告发布媒介进行划分,对通过各类媒介发布的广告明确了有权管辖机关,有助于防止广告执法的推诿扯皮和“远洋捕捞”现象。其二,对于涉及多个违法主体的广告案件,规定应实行“全链条管辖”,确保不遗漏违法主体。其三,细化了上级市监部门可直接管辖或指定下级机关管辖的具体情形,有利于规范权限边界,避免越权处罚。其四,强调利用移动载体持续发布(含跨区域发布)同一违法广告的行为视为同一违法行为,不得重复处罚。
以下就《指南二》的主要内容进行总结及解读。
文 | 邦信阳合规与政府监管业务组
张士海 龚玲珑
《指南二》的亮点之一是确定了不同类型广告的管辖机关,具体请见下表:

下面就以上部分类型的广告案件管辖作进一步说明。
1. 商品包装物广告
商品包装物广告指商品包装上除强制标注的标签内容之外的具有主观介绍色彩的广告内容,如预包装食品包装背面标签处有文字“原产国:荷兰”,包装上又有“荷兰原装进口”的表述,前者为标签,适用标签相关规定,后者“荷兰原装进口”的表述则属于商品包装物广告。
(1) 商品销售者通常不是商品包装物广告的广告发布者
根据《指南二》,商品包装物广告的有权管辖机关为违法行为发生地市监部门,包括广告主所在地、广告经营者所在地、商品销售者所在地三个地方的市监部门。需要注意的是,虽然商品销售者所在地市监部门具有管辖权,但商品销售者并非违法当事人。因为商品销售行为并非广告发布行为,因此通常情况下,商品销售者不是商品包装物广告的广告发布者。
但如果商品销售者在商品包装上额外附加了广告内容,此时商品销售者即为该部分广告内容的广告主,需要承担广告主责任。例如,带有广告内容的标签并非出厂即有,而是由地方经销商加贴,或者虽然标签是厂家提供,但厂家仅允许张贴在特定型号产品上,而经销商张贴于其他型号的产品上,此时实施加贴行为的销售者应对其加贴行为负责。
(2)跨区域流通的商品包装物、印刷品违法广告立案前应报省级以上市监部门
《指南二》规定,对于跨省流通的商品包装物广告,有管辖权的市监部门不可以直接立案,而是应当在立案前逐级报至市监总局;对于省内流通的商品包装物广告,有管辖权的市监部门应当在立案前逐级报至省级市监部门。市监总局以及省级市监局可以指定某一家市监部门(不一定是广告主所在地、广告经营者所在地、商品销售者所在地市监部门之一)对商品包装物广告违法行为进行全案管辖。
这种管辖新规可能带来的影响有二。
一是有助于遏制少数地方市监执法机关跨区域逐利性执法的冲动。我们注意到部分地方市监局经常以各种理由意图处罚包装物宣传,在新规之下相信能够有一定的遏制作用,设想如果某地方市监局一年内逐级报请总局申请了10起以上异地广告主包装物广告立案是何种观感?
二是包装物、印刷品广告违法的代价会非常沉重,因为一旦涉嫌违法,总局可以指定特定市监办案机关对包装物、印刷品广告全案集中管辖。因此,我们建议企业对已经使用的印刷品、包装物广告“回头看”,并加强未来对此类广告的审查力度,防患新规下的可能被全案集中管辖带来的巨大风险。
值得一提的是,如果包装物、印刷品广告存在较为明显的违法内容,总局指定非广告主所在地的其他地区市监局全案集中管辖,将有利于打破地方保护和促进执法尺度统一,促进统一大市场的建设。如何在遏制跨区域逐利性执法和规范统一执法尺度、打破地方保护之间寻求平衡,值得关注。
2. 植入广告、贴片广告
《指南二》指出“利用电影、电视剧、视听节目发布植入广告的,其广告发布者为其制作者(版权所有者)或者国内合作者;利用电影、电视剧、视听节目发布贴片广告、弹出广告的,其广告发布者为播出者。”
贴片广告是指电影、电视剧、视听节目内容制作或者播出时加入,在播出前后或者中间出现,且与剧情、情节等可以明显区分的广告。在贴片广告场景下,播出者一般可以对广告内容作出修改或者取消发布。植入广告是指电影、电视剧、视听节目内容制作时加入,与播出内容一同出现,且与剧情、情节等难以显著区分的广告。在植入广告场景下,播出者一般不能对广告内容作出修改或者取消发布。根据《广告法》第三十四条第二款,广告发布者负有对其发布的广告内容的法定核对义务,如果内容不合规,则不得发布。即广告发布者应当能够决定广告是否发布,不具有前述控制能力的主体,不应被认定为广告发布者。基于此考量,《指南二》明确,仅播出影视剧、视听节目的电影院、电视台、网络平台等播出者不是植入广告的广告发布者,但属于贴片广告的广告发布者。
植入广告发布者的认定 对于国产影视剧、视听节目中的植入广告,其广告发布者通常为电影、电视剧、试听节目的制片方;对于引进的影视剧、视听节目中的植入广告,其广告发布者为负责履行进口审批手续的引进单位[3]。 境外影视剧、视听节目的引进主体,根据不同的传播渠道有所不同:
|
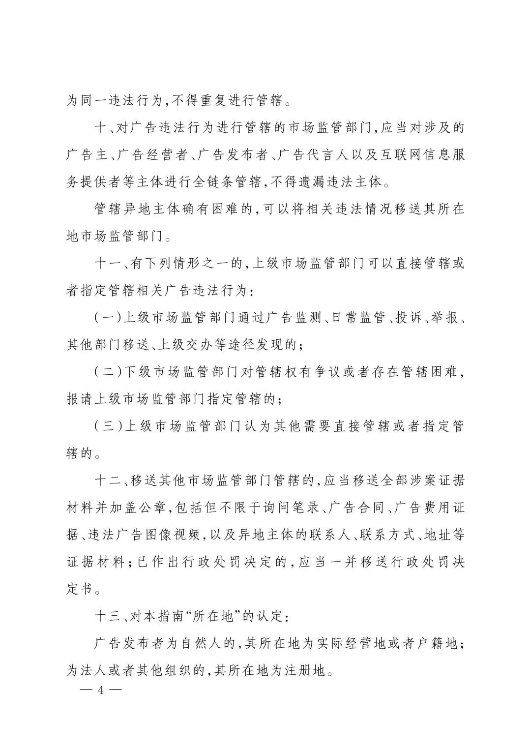
1. 明确不得重复管辖,防止多头执法
广告活动往往影响范围广、覆盖区域多,导致相关经营主体可能面临多个地区市监部门的重复调查,易引发“疲于应对”的问题。为防止多头执法,《指南二》除了明确不同类型广告的管辖机关外,还规定:利用移动载体持续发布(含跨区域发布)同一违法广告的,视为同一违法行为,不得重复进行管辖。
2. 明确实行全链条管辖,防止推诿扯皮
针对部分管辖机关仅对广告发布者作出行政处罚,对广告主、广告经营者、广告代言人等违法主体一移(送)了之,甚至不管不问的问题,《指南二》明确提出,“对广告违法行为进行管辖的市场监管部门,应当对涉及的广告主、广告经营者、广告发布者、广告代言人以及互联网信息服务提供者等主体进行全链条管辖,不得遗漏违法主体。”
根据《行政处罚法》的规定[4],多个市监部门对同一违法行为均有管辖权的,谁先立案,谁管辖。但一旦立案,承办部门原则上应对案件涉及的广告主、广告经营者、广告发布者、广告代言人以及互联网信息服务提供者等全部违法主体进行全链条管辖,不可以仅对本辖区的违法主体进行处理,或者出于地方保护等原因,仅选择性地对辖区外的违法主体执法。仅在异地管辖确有困难的情况下,方可依法移送其他有管辖权的市场监管部门。
如确需移送,应将全部涉案证据材料一并移送,并加盖单位公章,包括但不限于:
询问笔录
广告合同、广告费用证据
违法广告图像视频
异地主体的联系人、联系方式、地址等信息
已作出的行政处罚决定书
《指南二》有利于防止对广告违法行为的越权处罚、重复处罚、选择性处罚以及遗漏处罚,进一步保障各类经营主体的合法权益。虽然本指南不具有强制性,但作为市场监管总局发布的官方执法指引,预计各地执法机构将在实践中予以参照执行。总局已明确将持续发布关于广告法适用的系列指南,我们也将持续关注并对相关动态进行解读。业务组此前发布的《指南一》解读,请阅读:《总局广告执法指南一“四性”解读及相关问题探讨》。
注:文中观点供交流参考,不代表律所或律师出具的法律意见。附:市场监管总局办公厅关于印发《〈中华人民共和国广告法〉适用问题执法指南(二)》的通知






[1]https://www.samr.gov.cn:8085/xw/zj/art/2025/art_dcfa95bbecd84bc3bffa427f03b754c9.html
[2]广告违法行为管辖有新规!市场监管总局出台《指南二》(附一图读懂)
[3]对于境外影视剧(试听节目)的引进主体,根据不同的传播渠道有所不同:用于电影院放映的引进影片,目前主要由中国电影集团公司负责;用于广播电台、电视台播出的境外影视剧,一般由中央电视台或各省级电视台引进;只有依法取得《信息网络传播视听节目许可证》,且许可范围中包含“第二类互联网视听节目服务第五项:电影、电视剧、动画片类视听节目的汇集、播出业务”的网站才有权引进用于信息网络传播的境外影视剧。
[4]《行政处罚法》第二十五条第一款“两个以上行政机关都有管辖权的,由最先立案的行政机关管辖。”
注:文中观点供交流讨论和参考,不代表律师和律师事务所出具的法律意见。
BOSS & YOUNG
作者介绍
本文由上海邦信阳律师事务所合规与政府监管业务组张士海、龚玲珑律师结合业务组经验和过往成果起草。实习生毛诗怡对本文亦有贡献。
邦信阳合规与政府监管业务团队由前政府市场监督管理部门执法官员、前公司法律与合规顾问、具有留学背景人员等律师构成。主要从事合规业务,包括广告合规、促销合规、反不正当竞争(含反商业贿赂、商业混淆、虚假宣传、商业诋毁、商业秘密保护、不正当有奖销售等)、反垄断、电子商务、数据安全与隐私保护、消费者权益保护、政府关系、商标保护、白领犯罪等。
张士海 合伙人
联系方式:zhangshihai@boss-young.com
Shawn Li 高级顾问
联系方式:Shawn.li@boss-young.com
张 萍 高级顾问
联系方式:Jenny.zhang@boss-young.com
杨 涛 合伙人
联系方式:yangtao@boss-young.com
龚玲珑 律师
联系方式:gonglinglong@boss-young.com
甘震乾 律师
联系方式:jason.gan@boss-young.com
张佳晟 律师
联系方式:killian.zhang@boss-young.com
张亦知 律师
联系方式:zhangyizhi@boss-young.com
沈 睿 律师
联系方式:shenrui@boss-young.com
夏江天 实习律师
联系方式:xiajiangtian@boss-young.com
毛诗怡 实习生
Boss & Young Since 1995
法治兴邦·知行于信·大道向阳
使 命:让律师成为法治社会的重要助推
愿 景:法治天下·诗意栖居
价值观:可靠、高效、富有创造力,守正、相与、永葆进取心

来源:邦信阳律师事务所
编辑:鱼仔
责任编辑:高兴、陈默
声明:本文仅代表作者本人观点,不得视为邦信阳律师事务所及律师出具的正式法律意见或建议。转载请注明来自“邦信阳律师事务所”公众号。如您有意就相关议题进一步交流或探讨,欢迎与我们联系,电话:+8621 23169090,邮箱:shanghai@boss-young.com

点击“阅读原文”,登录邦信阳律师事务所官网了解更多资讯。