
编者按:
2020年伊始,新型冠状病毒疫情肆虐全国,有着上千万人口的大城市武汉被迫"封城",30省市自治区启动一级响应,全国紧急打响抗击疫情的保卫战,累计超十四亿人口,影响各行各业。为打赢这场战役,无数"逆行者"驰援武汉,奋战一线,每一个微小的个体也在积极行动,贡献力量。
邦信阳中建中汇在募捐资助疫区一线以外,第一时间组织事务所内律师开展研究,发挥专业所长,结合疫情爆发及抗击疫情过程出现的各类问题,推出"以法之名,抗击疫情"系列文章。该系列文章涉及捐赠、破产、商业、房地产、不正当竞争等多个篇目,覆盖多专业、多行业、多领域,旨在就相关问题提供专业解读与建议,回应社会各界关切。
本期作者:田小丰 合伙人律师 孙逸 专职律师
上海邦信阳中建中汇律师事务所 竞争与反垄断部
新型冠状病毒感染肺炎疫情牵动了全国人民的心弦,一场疫情防控阻击战正在全国有序展开。在众志成城,协力共战疫情的关键期间,很多商品出现不同程度的涨价,特别是口罩、消毒液、消毒湿巾、酒精等防疫用品,及部分地区食品、日用品等与人民群众生活密切相关的商品价格快速上涨,引发了广泛关注。这其中当然不排除部分不良商家借疫情囤积居奇,牟取暴利的原因,如“120元一捆韭菜”、“63.9元一颗白菜”、“120元一个口罩”等等哄抬价格的事件,但是也有春节及防疫期间,产能及物流造成的供给不足和需求增加引发的正常价格波动。那么,涨价销售是否就是违法行为?对于违法涨价行为又该如何认定呢?
同时,为配合疫情防治工作,各级市场监督管理部门针对疫情期间哄抬物价的行为进行了严厉的打击,多省出台了“哄抬价格”认定意见,而市场监管总局也于2月1日出台了《关于新型冠状病毒感染肺炎疫情防控期间查处哄抬价格违法行为的指导意见》(以下简称“指导意见”)。如何正确理解这些文件的适用,以及上述文件与相关法律法规的衔接,笔者下文试就上述问题作一些探讨。
1
一
疫情期间价格上涨的原因、主要表现形式及法律适用
我们认为春节疫情期间商品价格上涨的原因主要可以分为三类,第一类是因春节期间经营企业的进价成本上涨导致商品售价的上调,例如春节假期生产企业支付3倍工资导致商品的生产成本大幅上升,进而上调商品出厂价格,零售端因此提高商品零售价格;第二类是供需不平衡导致的商品价格在市场调节下上涨,春节期间众多生产类企业放假停工供给不足,而疫情爆发公众因恐慌心理购入大量防疫和民生商品导致需求激增,整个市场供需不平衡,进而引发商品价格整体上涨;第三类是不良商家为了赚取高额利润,利用疫情期间物资紧张的情况,人为囤积居奇,大幅抬高商品价格。虽然按照《价格法》第六条的规定,商品价格和服务价格,除适用政府指导价或者政府定价外,实行市场调节价,由经营者自主制定,因此通常情况下执法部门仅对第三类行为进行查处,但在目前的特殊情况下,第二类行为也有被执法部门查处的可能性,在市监总局及各省已经出台相关哄抬物价认定意见的情况下,疫情期间经营者需要严格遵循各省各部门制定的文件,不能仅以市场供需作为定价的基准,一旦超出规定的购销差价率进行定价的或在短时间内大幅提高商品价格的,可能被认定为“哄抬物价”。
目前,根据公布的相关案例,各地市监部门主要在疫情期间针对以下两种价格违法情形进行处罚:(1)哄抬物价;(2)违反明码标价规定。从执法目的来看,两种价格违法情形的查处都是为了稳定疫情期间防疫及民生商品价格;从查处对象来看,主要集中在零售领域;从涉案商品类型来看,涉及口罩、消毒液、体温计等防疫物品案件数量最多,其次是蔬菜、米面等民生商品。
1、疫情期间大幅提高商品价格,且价格的提高并非因成本上升而导致。例如1月27日,河北省保定市市场监管局发现某公司所销售的部分蔬菜价格过快、过高上涨。经查,该公司旗下两家超市1月27日部分蔬菜价格出现异常波动。较前一日,该超市白菜、菜花等蔬菜售价大幅上涨,最高涨幅达151%。根据《指导意见》,目前对于哄抬物价的查处主要集中在“口罩、抗病毒药品、消毒杀菌用品、相关医疗器械等防疫用品以及粮油肉蛋菜奶等民生商品”。白菜、菜花属于蔬菜类基本民生商品,在一天之内提价最高达到151%,根据案件公布的信息合理猜测,系由于疫情期间群众因恐慌心理大量购入蔬菜,导致供求关系的不平衡,超市因此通过对蔬菜价格的上调赚取高额利润,属于特殊时期认定为哄抬物价的特殊情况。在国家立法层面,关于疫情防控期间“哄抬价格”行为的规制,适用的法律、法规与规章主要包括《中华人民共和国价格法》、《价格违法行为行政处罚规定》和《价格违法行为行政处罚实施办法》、《中华人民共和国突发事件应对法》、《突发公共卫生事件应急条例》等,该案中,当事人在新型冠状病毒突发公共卫生事件期间大幅抬高蔬菜类民生商品的物价,属于《关于界定哄抬价格违法行为有关问题的复函》中明确界定的哄抬物价违法类型,即“在应对‘非典’等突发事件的特定时期,经营者销售人民群众必需品,有下列情形之一的,属‘哄抬价格’违法行为:(二)生产成本或进货成本没有发生明显变化,以牟取暴利为目的,大幅度提高价格的”,因此可以认定为违反《价格法》第十四条规定,并按照《价格违法行为行政处罚规定》第六条之规定进行处罚。
2、通过搭售或者以增加其他费用的方式变相提高商品价格。例如1月23日,广东省韶关市曲江区市场监管局发现某药房销售口罩过程中,要求消费者必须购买该店的板蓝根、感冒用口服液才能换购口罩。搭售行为虽然看似并未直接提高商品价格,但实际增加了消费者购买目标商品的支出,而搭售商品本身的利润也使经营者获得了额外利益,因此属于变相哄抬价格,而《指导意见》第五条对此也进行了明确的规定“经营者出现下列情形之一,可以认定构成《价格违法行为行政处罚规定》第六条第(三)项所规定的哄抬价格违法行为:(一)在销售防疫用品过程中,强制搭售其他商品,变相提高防疫用品价格的”。实际上,无论采取搭售的方式,还是提高快递费、增加其他费用等方式,本质上都是变相提高了购买目标商品的实际支出,此类行为属于哄抬物价。
3、以超过正常购销差价率的价格销售产品。例如2020年1月23日,北京市丰台区市场监管局查处了某药房大幅抬高N95型口罩销售价格的行为,当事人借口罩等防疫用品需求激增之机,将进价为200元/盒的3M牌8511CN型口罩(十只装),大幅提价到850元/盒对外销售,而同时期该款口罩网络售价为143元/盒。北京市丰台区市场监管局认定当事人的行为,构成哄抬价格的违法行为,拟处以300万元罚款的行政处罚,系根据《价格违法行为行政处罚规定》第六条之规定按照情节较重的情形(罚款50万-300万)进行的顶格处罚。市场监管总局出台了《关于依法从重从快严厉打击新型冠状病毒疫情防控期间违法行为的意见》,其中提到“对哄抬防护用品及制作原材料和基本民生商品价格等违法行为,在依法可以选择的处罚种类和处罚幅度内,适用较重、较多的处罚种类或者较高的处罚幅度进行处罚,其中罚款的数额应当在从最低限到最高限这一幅度中较高的30%部分”,可以预见在今后价格主管部门对于哄抬防疫、民生商品物价行为的案件处罚中适用情节较重的罚则甚至300万元的顶格处罚的情况将会越来越常见。实际上,以超过正常购销差价率的价格销售产品的违法行为类型分为两种情况,第一种是经营者曾销售同种类产品的,根据《指导意见》第五条第一款第三项规定,“不得超过1月19日前(含当日,下同)最后一次实际交易的进销差价率”;第二种是疫情发生前未实际销售同种产品或者1月19日前实际交易情况无法查证的情况,与第一种情况不同的是,《指导意见》设立了前置程序,即“经市场监管部门告诫,仍不立即改正的”。对于正常利润率确定的问题,部分省份出台的“哄抬价格”认定意见中对购销差价率进行了限定,例如湖北省将购销差价率限定为15%,明确超出限定购销差价率的即按照哄抬物价进行处理;而还未出台相关意见的省份,则需要根据个案的实际情况进行认定,《指导意见》第五条第三款也对此进行了说明“由市场监管部门综合考虑经营者的实际经营状况、主观恶性和违法行为社会危害程度等因素,在案件查办过程中结合实际具体认定”。
4、捏造、散布涨价信息。例如1月22日,四川省达州市通川区市场监管局发现某药房通过微信群与其他医药公司交流防疫用品涨价信息,在销售中向消费者宣传“口罩和药品都在涨价,我们也要涨价”、“现在到处都是疫情”等内容。根据《价格法》第十四条之规定,推动商品价格过高上涨的捏造、散布涨价信息行为均属于哄抬物价,结合《指导意见》第一条之规定,在疫情期间,无论防疫用品、民生商品的涨价信息是否真实,均会被认定为哄抬物价。
明码标价源自《价格法》第十三条“经营者销售、收购商品和提供服务,应当按照政府价格主管部门的规定明码标价,注明商品的品名、产地、规格、等级、计价单位、价格或者服务的项目、收费标准等有关情况。经营者不得在标价之外加价出售商品,不得收取任何未予标明的费用”之规定,而《关于商品和服务实行明码标价的规定》对于明码标价具体的认定标准进行了详细规定。与哄抬物价相比,未明码标价的行为本身对于物价的影响并不明显,然而实践中哄抬物价的行为往往伴随未明码标价,不标价意味着经营者可以随时根据商品的销售情况上调价格,且被消费者或执法部门发现涨价行为的可能性必然降低,所以一般来说不明码标价是一种手段,而哄抬物价是最终目的;此外,明码标价意味着交易行为公开化,交易价格透明化,使消费者可以快速准确地了解市场行情,有利于维护稳定的价格秩序;最后,在疫情期间明码标价更为执法部门查处哄抬物价行为固定证据提供方便。例如,1月31日,静安区市场监管局按举报线索对某百货店在销售口罩过程中有抬高价格行为进行调查。经查,当事人现场口罩已经销售完毕,当场无法提供进货及销售记录,对当事人涉嫌未对所售的口罩进行明码标价的行为进行了查处。合理猜测,在缺少商品前后售价这一重要证据的情况下,静安区市场监管局实际上难以就哄抬物价对当事人进行查处,假设当事人明码标价,则必然留存价格标签,使哄抬物价行为的认定有迹可循。但是,遗憾的是,《价格法》于1997年发布,而其第四十二条对明码标价行为的罚则进行了明确规定,即“责令改正,没收违法所得,可以并处五千元以下的罚款”,罚款数额的上限相对较低,仅为5000元。
1
二
正确理解和使用防疫期间文件
为了保证疫情期间市场价格秩序的稳定,市监总局于2020年1月25日发布了《关于坚决维护防疫用品市场价格秩序的公告》,明确防疫用品不得哄抬物价,对防疫用品哄抬物价案件依法从严从重从快查处。
1月25日起,十几个省份发布了其辖区内疫情期间哄抬物价认定意见,2月1日,市监总局发布《指导意见》,在国家层面就疫情期间“哄抬物价”的表现形式及认定标准提供了细则。《指导意见》第十条规定“各省、自治区、直辖市市场监管部门可根据本意见,报经省级人民政府同意,出台认定哄抬价格违法行为的具体标准以及依法简化相关执法程序的细化措施,并向市场监管总局(价监竞争局)备案。在本意见出台前,省级市场监管部门或者其他有关部门经省级人民政府同意,已经就认定哄抬价格违法行为作出具体规定的,继续执行”,因此,虽然市监总局已经出台了国家层面的《指导意见》,但各省出台的哄抬物价认定意见仍在其适用的地域范围内具有效力,目前《指导意见》以及各省出台的哄抬物价均属有效文件,应该一并予以遵守。需要注意的是,各省因各地实际情况不同,对于涨价主要有两种意见,第一种意见是明确防疫和民生商品一律不得涨价,采取这种意见的省份包括湖北、海南、青海等,第二种意见是控制涨价幅度,允许在一定范围内的涨价,例如浙江省要求涨价幅度控制在20%以内并禁止高于同类商品价格20%以上。在理解哄抬物价认定文件时,应该首先关注认定意见中对于调整价格的定性问题,如明确不允许涨价的,应该维持原价,如允许涨价的,才能在限定幅度内调整价格。
此外,2月5日,市监总局发布了《关于疫情防控期间严厉打击口罩等防控物资生产领域价格违法行为的紧急通知》,开始全面要求加强口罩等防控物资生产领域市场价格监管,并从重从严从快,严厉打击口罩等防控物资生产领域价格违法行为,并加强口罩等防控物资销售环节的价格监管。随后山东、山西、上海等省市发布了防控物资生产领域价格告诫书。虽然无论市监总局还是地方价格主管机关暂时均没有就生产领域价格违法行为出台具体的认定意见,但从上述文件看来,对于防控物资生产领域的价格监管可能会是下阶段案件查处的重点。
从法律渊源来说,《价格法》系由全国人大常委会制定,属于法律,其第十四条第(三)项规定了“哄抬物价”的违法行为。而《指导意见》以及各省制定的哄抬物价认定意见属于规范性文件,均以《价格法》作为上位法制定,因此《指导意见》以及各省制定的哄抬物价认定意见必须符合《价格法》的相关规定。而《价格法》第三十三条规定“县级以上各级人民政府价格主管部门,依法对价格活动进行监督检查,并依照本法的规定对价格违法行为实施行政处罚”,市场监督管理局等价格主管部门对于《价格法》中涉及的具体违法行为具有制定和适用相关认定标准的权力。因此,在不违反《价格法》相关规定的前提下,《指导意见》以及各省制定的哄抬物价认定意见中的规定可以作为各地哄抬物价违法行为的认定标准。虽然《指导意见》以及各省制定的哄抬物价认定意见并没有明确违反《价格法》的内容,但仍存在一定值得探讨的地方,如《价格法》第三十条规定“当重要商品和服务价格显著上涨或者有可能显著上涨,国务院和省、自治区、直辖市人民政府可以对部分价格采取限定差价率或者利润率、规定限价、实行提价申报制度和调价备案制度等干预措施。省、自治区、直辖市人民政府采取前款规定的干预措施,应当报国务院备案”,明确将“差价率”、“利润率”列举为价格干预措施,价格干预措施应由省、自治区、直辖市人民政府制定并报备国务院,而全国性的价格干预措施应该由国务院发布,但《指导意见》由市监总局制定,而各省出台的哄抬物价认定意见基本由各地价格主管部门制定(辽宁省除外),如果将哄抬物价认定文件的“购销差价率”认定为价格干预措施,则有违反上位法的嫌疑。当然,目前市监总局及各省出台的哄抬物价认定意见仅将“差价率”、“利润率”作为哄抬物价的认定标准,并不作为价格干预措施执行。
1
三
企业合规建议
从《指导意见》及各省发布的“哄抬物价”认定意见来看,疫情期间价格违法行为的查处基本集中在防疫、民生商品,而对于其他商品价格上涨并未特别关注,公布的相关案例也证明了这一判断,非防疫、民生类企业在定价过程中可以不必严格按照《指导意见》及各省发布的“哄抬物价”认定意见中的相关要求调整价格,但仍建议避免出现短期大幅涨价的行为,且应避免散布可能推高防疫、民生产品价格上涨的信息。
对于防疫、民生类商品的生产企业来说,应该做到及时将已生产的产品投放市场,避免因囤积产品被认定为哄抬物价的行为。《指导意见》规定“生产防疫用品及防疫用品原材料的经营者,不及时将已生产的产品投放市场,经市场监管部门告诫仍继续囤积的;”可以认定为《价格违法行为行政处罚规定》第六条第(二)项的囤货居奇哄抬价格行为。此外,虽然目前价格违法查处主要发生在零售端,但从市监总局及各地价格主管部门出台的相关文件可以预见生产企业非正常涨价行为将被作为之后的执法重点,尤其对于防疫类商品。所以相关生产企业应该做到谨慎定价,例如春节假期过后,应该根据生产成本下降的情况对商品出厂价格进行调整,建议以产品利润率为基准,保证调价后的产品利润率与疫情发生前保持一致。
对于防疫、民生类商品的经营企业来说,最关心的无疑是疫情期间如何定价的问题。对于经营企业来说,如果所属省份已经发布了“哄抬物价”相关认定意见的,应该首先遵守地方规定。笔者建议,严格禁止商品价格上涨的地区的经营者在进货成本不变的情况下必须保证商品价格与疫情发生前一致或下降,进货成本变化的,应该保证购销差价率与疫情发生前一致;在控制涨价范围地区的经营者可以根据实际需要调整价格,但必须限制在允许的涨幅范围内。对于尚未出台认定意见省份的经营者,在目前市监总局从严从重从快的查处案件指导意见以及公众积极参与防疫、民生商品价格监管的形势下,建议尽量保持疫情发生前的商品价格,没有参考原价的商品购销差价率尽量控制在15%以内,并关注当地执法部门的口径以及相关的处罚案例。需要注意的是,无论是《指导意见》还是各省出台的“哄抬价格”认定意见,均仅将疫情发生前后进销价格作为认定哄抬价格的基准,企业其他经营成本的变化并非是有效的抗辩理由。除了哄抬物价认定意见外,经营企业还应该及时关注所属省级政府可能出台的价格干预措施,调整商品价格,如构成未遵守省级政府部门制定的价格干预措施的,可能被认定为较之哄抬物价罚则更严重的不执行价格干预措施的违法行为,按照《价格违法行为行政处罚规定》第十条规定进行处罚。此外,在目前零售领域价格行为被密切关注的情况下,发布关于价格或货源供应的相关信息,应该注意真实性和措辞,避免被认定为散布涨价信息。
在目前以稳物价、保供应为原则的市场秩序政策下,执法部门对于防疫、民生类物资价格上涨较为敏感,对于案件的处理呈现从严从重从快的特点,相关企业应该严格遵守相关文件以及地方价格政策,并及时关注价格干预、紧急措施的发布,重点关注疫情期间各地价格违法行政处罚的相关案例。
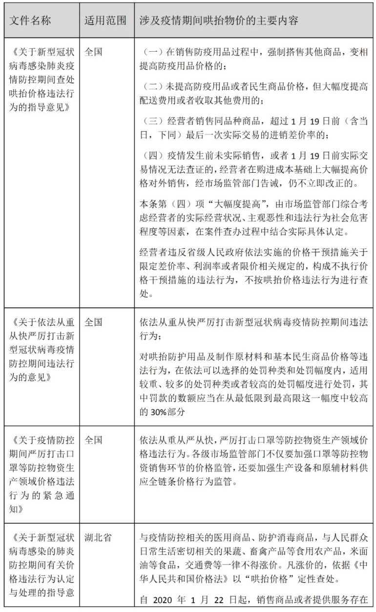
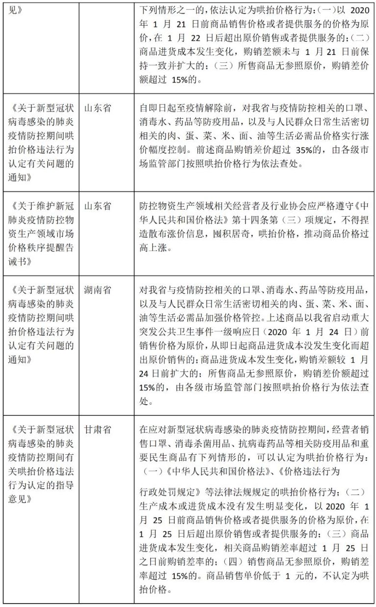
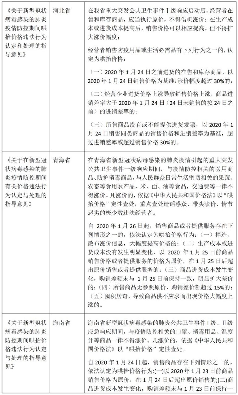
附件:疫情期间相关文件汇总表





作者简介

田小丰
田小丰律师,上海邦信阳中建中汇律师事务所合伙人。田律师曾先后毕业于西北大学,获法学学士;西北政法大学,获法学硕士;复旦大学法学院,获得法学博士。田律师还曾作为哈佛大学访问学者访问哈佛。田律师擅长反垄断与反不正当竞争(包括但不限于反垄断、商业贿赂、广告法合规),知识产权保护(特别是商标侵权、商业秘密保护)、公司治理及日常法律问题处理、新三版、企业公司债券发行、政府调查应对、刑事辩护等法律服务。

孙逸
孙逸律师,上海邦信阳中建中汇律师事务所专职律师。孙律师本科毕业于苏州大学,后于美国南加州大学获法学硕士学位。孙律师执业领域包括反垄断及竞争法合规、著作权和商标等知识产权保护、公司治理及日常法律问题处理、消费者权益保护、政府调查应对等。
系
列
回
顾
邦信阳中建中汇疫情与法系列

长按下图识别二维码关注我们
© 上海邦信阳中建中汇律师事务所
本文仅作为交流学习之目的使用,文中观点不代表本所立场,亦非作者的正式法律意见。本文系邦信阳中建中汇律师原创文章,转载请完整注明作者信息及出处。
点击“阅读原文”,登录邦信阳中建中汇官网了解更多资讯