
随着私募股权基金在国内市场中的发展成熟,其退出机制却仍然存在诸多挑战,尤其是投资者如何从所投资的基金中顺利退出,成为关系行业可持续发展的核心问题。正是在这样的背景之下,上海邦信阳律师事务所合伙人刘慧律师、李骞律师领衔多位律师编著出版《私募股权基金投资者退出破局——法律实务要点与难点》一书,在书中解构常规退出路径,讨论疑难问题,并通过对司法实践的总结,以期探索“投资者退出难”问题的解决之道。
文 | 刘慧 李骞 席时婧 赵明月
基金清算是私募股权基金运作的最后阶段,标志着投资者自其所投资的私募股权基金中彻底的退出,这一过程涉及一系列复杂的程序,包括由于私募股权基金所采取的不同组织形式,要求其适用组织法下所规定的清算程序事项,以及作为私募股权基金本身根据行业监管要求所应完成的清算程序。这两套程序的各自执行和衔接均已经形成较为标准化的操作方式。不过从投资者退出角度,尽管清算是私募股权基金生命周期的自然组成部分,也面临着挑战和不确定性有待解决,包括资产估值、税务处理、流动性问题,以及投资者由于信息不对称或投资亏损而将面临的利益协调甚至妥协问题。
在本篇文章及之后的系列文章中,笔者将节选《私募股权基金投资者退出破局——法律实务要点与难点》一书关于基金清算的内容,包括清算的一般程序、强制清算的触发和执行机制、实物分配的复杂性以及投资者代表诉讼的实践,希望通过对这些关键问题的分析,投资者可以更好地准备和应对基金清算的复杂性,确保自身利益得到最大程度的保护。
对于实际进入清算程序的私募股权基金而言,无论是自行清算还是强制清算,都将面临一个实质性的问题——尚未变现的对外投资如何处理?私募股权基金持有的权益通常是被投资企业的股权或者股票。在实践中常见的处理方式是通过各种手段实现项目退出,并将因此归集的现金收入分配给投资者。但受限于市场环境等因素,特别是在基金从其投资项目中退出有困难时,或在基金存续期限届满而投资标的或许仍更具有长期持有的价值时,投资项目的变现可能并非最优解,而通过实物分配则有可能满足投资者不同的诉求。
(一)实务分配概述
实物分配,又称非现金分配、原状分配,顾名思义,是指不向投资者以现金方式进行分配,而是将私募股权基金所持有的资产直接分配给投资者。该种分配方式在美英等国的发展可以追溯到20世纪后期,在更加成熟的私募股权市场,该机制的作用不再仅是帮助基金管理人解决清算分配时的困难,而是已经使得基金管理人能够根据投资者的需求和偏好,事前提供定制化的投资方案以增强其募资能力的一种手段。
在我国,私募股权基金所持有的资产主要是上市公司股票以及非上市公司股权,法律上并无对此类资产进行实物分配的禁止性规定。进一步来说,对于不同形式的私募股权基金,根据《信托法》《民法典》相关规定,无论投资者与管理人之间被认定为信托或委托法律关系进行实物分配时均有依据可循。但在实操中,非现金分配面临着包括资产估值、权属变更、税务处理、分配后权利义务内容的确定等重大问题,下文将区分不同资产类型分别展开探讨。
在此之前,投资者在适用实物分配机制时应首先特别关注的事项之一,即如何匹配基金合同已经约定的收益分配安排,特别是如何计算基金管理人的超额收益。有观点认为,完成非现金分配并不意味着投资者已经取得了其投资回报,通过该分配取得的资产实际变现时投资者的投资才最终完成、其投资回报才最终得以确认,而受市场波动等种种因素的影响,实物资产的价值具有不稳定性、超额收益的计算也就可能存在偏差。在解决这一问题之前,笔者须首先说明,基金管理人的超额收益应同样可以实物方式进行支付,而上述这种争议其实更多发生在管理人的超额收益系通过现金支付的情形。对于这一问题,笔者认为,所谓“偏差”实质上意味着对风险的分配,从投资者的角度,其可能由于资产的升值而获得更多回报、同时免去了向基金管理人支付更多超额收益的义务,也可能因其贬值而客观上导致向基金管理人过多地支付了超额收益。因此,实务中亦有投资者委托基金管理人继续协助处置实物资产,而该问题的解决核心在于全体基金份额持有人基于充分的沟通与磋商达成收益计算方式并严格遵守,特别是明确的实物资产定价方法及超额收益核算基准日,以降低收益分配,包括超额收益结算在内的不确定性,同时亦可根据实际情况设置相应的定价调整机制与管理人收益回拨等安排,具体可见本章节下文实物分配股票与非上市公司股权典型问题的讨论。
还需要特别提醒投资者的是,私募股权基金在实物分配过程中涉及的税务处理问题较为复杂,须区分不同阶段、不同主体、不同申报情况,并且可能涉及与税务部门就实际情况进行沟通确认。以有限合伙型基金实物分配股票为例,基金在分配阶段涉及纳税义务,税种包括增值税、印花税,而其各自缴纳基数存在争议,特别是对于增值税而言,受限于股票分配是否可视为“无偿转让”尚有争议,因此对纳税基数的计算方式存在不同理解。投资人则在分配阶段和后续股票减持阶段均涉及纳税义务,其中在分配阶段主要涉及所得税,即是否须就股票公允价值高于投资成本的差额缴纳所得税;在后续处置阶段除所得税外,还涉及增值税、印花税,并且受限于前一阶段完税情况将涉及到所得税缴纳基数的不同,而对于个人投资人来说在此阶段还须特别考虑转让股票免征个人所得税的税收优惠以及转让金融商品转让免征增值税的税收优惠政策适用问题。

相关规定
《信托法》
第五十四条 • 信托终止的,信托财产归属于信托文件规定的人;信托文件未规定的,按下列顺序确定归属:
(一)受益人或者其继承人;
(二)委托人或者其继承人。
《民法典》
第九百二十七条 • 受托人处理委托事务取得的财产,应当转交给委托人。
(二)实物分配上市公司股票特殊关注事项
对于实物分配而言有一个基本原则是由于其本质上与资产的转让不同,投资者不应额外支付对价以取得相应资产的分配,这一原则在股票这类资产的实物分配中即体现为非交易过户的适用。根据中国证券登记结算有限责任公司相关业务规则的规定,证券过户分为交易过户和非交易过户。证券交易过户是指投资者通过证券交易所的交易系统按照场内竞价原则进行,非交易过户则不进入交易系统,而是直接通过证券登记结算公司办理证券过户。目前实操中,非交易过户主要依据的是中国证券登记结算有限责任公司于2023年2月17日发布的《证券非交易过户业务实施细则(适用于继承、捐赠等情形)》(“《非交易过户细则》”),遗憾的是,私募股权基金向投资者实物分配股票尚未在该规则中直接找到明确的适用依据。
根据《非交易过户细则》第三条第四项所规定的“法人终止所涉证券过户”,理论上存在有限合伙型基金或公司型基金通过实体的解散、清算,基于持有股票主体的注销而进行非交易过户,从而将股票过户给投资人的操作[1],实务界亦认为在现有规则下该路径应为合理可行。对于契约型基金而言,由于其本身并不具备经企业登记政府部门所登记的实体,适用“法人终止”的规定实现股票非交易过户有较大障碍,而对《非交易过户细则》第三条第五项所规定的“私募资产管理所涉证券过户”进行适用也可能存在障碍。虽从条款表述上来看,这一规定更为适合私募股权基金,且不限制基金的组织形式。但严格来说,《非交易过户细则》所引用的相关上位规定为《证券期货经营机构私募资产管理业务管理办法》,而其中所指的“私募资产管理”系指证券公司、基金管理公司、期货公司及前述机构依法设立的从事私募资产管理业务的子公司非公开募集资金或者接受财产出资,设立私募资产管理计划并担任管理人,由托管机构担任托管人,依照法律法规和资产管理合同的约定,为投资者的利益进行投资活动[2],过往实操中也仅有员工持股计划或单一资管计划等少数类型的资管产品被允许适用,而申请非过户交易时是否可将私募股权产品纳入“私募资产管理”尚有待实务观察。
对此,笔者持乐观态度,原因在于证监会于2022年7月8日发布的《启动私募股权创投基金向投资者实物分配股票试点支持私募基金加大服务实体经济力度》(“《股票分配试点》”),即允许私募基金在运营过程中向投资者通过非交易过户的方式进行股票(限于其持有的上市公司首次公开发行前的股份)的实物分配。这一试点政策使得包括契约型在内的私募股权基金有可能不再通过实体的解散和注销即可实现实物分配股票,相信随着私募基金在股权投资市场作用的愈加凸显,更为具体、可执行的监管规范将弥合现实需求与程序机制的衔接裂痕。
需要注意的是,《股票分配试点》所进行的非交易过户将占用集中竞价或大宗交易的减持额度,而通过法人资格丧失进行的非交易过户通常认为可一次性完成所有股票的过户登记。这两种方式在基金清算中的适用,除受限于减持规则外,还取决于投资者是否可就实物分配及各自分配数量、定价等核心事项达成合意,具体可参见本节下文。

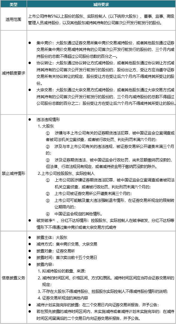
延伸阅读:强制清算程序概述
《股票分配试点》明确,私募投资基金向投资者实物分配股票,应当适用《上市公司股东、董监高减持股份的若干规定》[3]、《上市公司创业投资基金股东减持股份的特别规定(2020年修订)》等有关减持规定。
根据《上市公司股东减持股份管理暂行办法》(中国证券监督管理委员会令第224号,“《暂行办法》”)、《上市公司创业投资基金股东减持股份的特别规定》等相关减持规定,主要减持限制总结如表1、表2。
表1 一般减持规则

表2 创业投资基金特殊减持规则

实务中,投资者在进行股票的实物分配前可能面临的挑战主要有两个。一是定价及其调整机制。其中最为典型的场景是如果在作出分配决定之日与完成分配之日的期间股票价值发生了较大变化,由于投资者的收益水平将影响到管理人可以取得的超额收益,因此存在对各方利益或者说风险分配的问题。可以考虑的解决方式是在确定各投资者最终应分配的股票数量前预留一部分股票,以便根据最终分配时的股票价值进行灵活调整。
另一挑战则更具根本性,即由于各投资者的不同背景——例如投资者是国有企业时,其对于成为某一公司的股东是需要有特别决策的,又例如投资者是资管产品时,直接持有上市公司股票不符合其本身投资策略的——可能导致股票的实物分配不被接受,因此无法在私募股权基金层面获得同意。笔者认为,仅从《股票分配试点》而言,部分投资者接受股票实物分配无须其他投资者一致同意,并且可以实现在其他既定条件满足的情况下,仅向部分投资者实物分配,或仅就某一投资者的部分份额采用非现金方式分配[5]。但需注意的是,在清算程序中,如果一部分投资者接受非现金分配,而另一部分投资者接受现金分配的分配方式有两种:常见方式之一是首先假设全体投资者均接受非现金分配,在计算出仅接受现金分配的投资者对应所持有的股票数量后对其进行变现,并将所得资金向投资者进行分配;另有一种方式是根据确定全体投资者可获得的股票对应价值,并将该私募股权基金中持有的全部股票实物分配予接受非现金分配的投资者、同时将基金留存的全部现金(如有)向仅接受现金分配的投资者进行分配,并且,在该私募股权基金本身现金不足的情况下,不同投资者之间可能存在资金支付的安排,以平衡接受不同分配的投资者之间利益。
(三)实物分配非上市公司股权特殊关注事项
对于非上市公司股权来说,情况只会更复杂。除同样涉及上文已经提到的定价机制调整以及投资者内部决策问题外,在定价上,因为非上市公司股权不像股票那样存在可作为定价依据的既有市场价值,实操中往往通过第三方评估定价,程序相对来说较长,更重要的是为完成评估需要充分的底稿材料,而这些材料通常仅由基金管理人掌握或者需通过基金管理人与被投资企业进行沟通取得,在基金管理人或者被投资企业不配合的情况下,评估可能难以实现或取得合规、合理的结果。当然目前亦存在通过估值方式进行定价,但同样的问题是如果缺乏基本的依据和合理的方法,不准确的结果将导致定价偏离。在实际操作过程中还需关注的是不同背景的投资者对于资产评估或估值的要求可能有所不同,为满足全体投资者的这些要求将很可能进一步导致资产定价的复杂性。
此外,与股票这类具有流通性的资产可由投资者自行处置不同,非上市公司的股权实物分配,可能很大程度上受限于包括被投资企业及其股东等第三方的配合,也即并非在私募股权基金内部事前安排或协商一致即可解决,而是涉及与第三方之间作出事前或事后的安排,其中最直观的表现是,如无被投资企业及其他股东的配合,将无法取得股东名册以及完成企业登记信息变更等,对投资者的确权造成阻碍。事实上,在实物分配非上市公司股权时可能遭遇的是两个典型问题:
典型问题一是股权转让限制。其中既涉及客观现实,如向投资者分配后被投资企业的股东人数是否被突破《公司法》的法定限制,也包括实际控制人、创始团队等的主观配合,如实物分配是否导致被投资企业股权过于分散、公司内部治理架构是否面临实质调整等。如被投资企业的章程或股东协议中设置有关于股权转让限制的情形,也同时可能影响私募基金管理人将股权分配给投资者的意愿和能力,包括对股权的实物分配在股东内部是否不被视为股权转让,因而即便存在针对股权转让事先设置的限制条件,在实物分配股权时也不至触发。
典型问题二是取得分配的股权后,投资者享有的权利和承担的义务不清晰。其中主要涉及被投资企业的其他股东是否允许或配合,包括优先受让、反稀释调整等股东特殊权利,以及投资协议中是否有对应的机制安排,允许投资者基于实物分配后取得的股权继受私募股权基金在相应协议下的全部权益和义务,例如私募股权基金依据其出资比例而享有委派董事的特殊权利,在其将股权向投资者分配后,投资者是否仍享有该权利,以及当存在多名投资者分散持股的情况下如何行使该权利。针对这一问题,笔者认为,一般而言,股权所有权的转移不应也不会直接向新的权利人创设新的权利义务。如果投资者仅是通过股权实物分配方式取得标的企业的股权,那么其所应享有的特殊权利均应以私募股权基金原享有的权利和承担的义务为限,但若特定权利或义务是基于私募股权基金合计持有的股权比例而来,那么在股权向多名投资者金额分配导致任一投资者所持股权比例根据公司章程及股东间协议的约定不满足相应条件的,则其享有的权利或承担的义务将可能受限。
综上,在拟进行实物分配前,投资人应首先应检视基金合同中是否有关于定价机制(如定价依据、操作程序)的安排,如无该等约定的,可区分不同的资产类别确认具体的定价机制,包括基准日确定、公允价值计算、第三方评估等问题。此外,定价机制在设计即应考虑调整方案,为实物分配的适用留出空间。其次投资人应关注实物分配不同类别资产后其自身的权利、义务的具体内容,对于需要第三方配合的事项应尽早展开沟通磋商,通过协议等书面方式予以确认,并通过设置明确的交割方式、后续变现协助义务等以确保基金管理人不会通过实物分配而过早地从其职责和义务中解脱。
[1]《证券非交易过户业务实施细则(适用于继承、捐赠等情形)》第十九条规定:合伙企业等非法人组织办理过户业务的,比照本细则中法人相关规定办理。
[2]《证券期货经营机构私募资产管理业务管理办法》第二条第一款、第二款规定:在中华人民共和国境内,证券期货经营机构非公开募集资金或者接受财产出资,设立私募资产管理计划(以下简称资产管理计划)并担任管理人,由托管机构担任托管人,依照法律法规和资产管理合同的约定,为投资者的利益进行投资活动,适用本办法。
本办法所称证券期货经营机构,是指证券公司、基金管理公司、 期货公司及前述机构依法设立的从事私募资产管理业务的子公司。
[3] 《上市公司股东、董监高减持股份的若干规定》已于2024年5月24日起失效,被《上市公司股东减持股份管理暂行办法》(中国证券监督管理委员会令第224号)代替。
[4] 根据《暂行办法》,“破净”系指最近二十个交易日中,任一日股票收盘价(向后复权)低于最近一个会计年度或者最近一期财务报告期末每股归属于上市公司股东的净资产的;“破发”系指最近二十个交易日中,任一日股票收盘价(向后复权)低于首次公开发行时的股票发行价格的;“分红不达标”系指最近三个已披露经审计的年度报告的会计年度未实施现金分红或者累计现金分红金额低于同期年均归属于上市公司股东净利润的百分之三十的,但其中净利润为负的会计年度不纳入计算。
[5]参见上海临理投资合伙企业(有限合伙)已完成的实物分配股票首单试点:澜起科技股份有限公司《关于股东进行股票实物分配的进展公告》,2023年4月27日。
BOSS & YOUNG
作者介绍

刘慧
上海邦信阳律师事务所 合伙人 📍上海
liuhui@boss-young.com
刘慧律师,上海邦信阳律师事务所合伙人,上海市律师协会基金专业委员会副主任。刘律师毕业于复旦大学,获法律硕士学位。主要研究方向为资产管理及结构化金融,包括私募基金、信托计划、资产管理计划等之设立以及对外投资、公司合规、风险处置等事宜,著有《资产证券化规则解析及业务指引》等专著。

李骞律师,上海邦信阳律师事务所合伙人,华东政法大学法学硕士,美国印第安纳大学法律硕士。主要研究方向为境内外私募股权基金的设立、运作与清算全生命周期,以及私募股权基金投资与退出等事宜。

xishijing@boss-young.com
席时婧律师,毕业于上海大学法学专业,获法学学士学位。加入上海邦信阳律师事务所后,主要处理企业破产与清算事务,协助处理了包括德恒证券、易果生鲜、置高石油等多个企业的破产清算、破产重整案件的工作,积累了从破产企业债权申报审查到企业注销全流程的破产清算经验。同时席时婧协助团队律师办理国有“僵尸企业”申请强制清算的业务,协助国有企业清理常年停产停业或无实际经营的对外长期投资企业,为相关企业提供咨询服务及材料整理申报工作。

zhaomingyue@boss-young.com
赵明月律师,上海政法学院研究生,并取得美国缅因大学法学院LLM学位。曾担任过大型企业公司法务,了解大型企业合同审核法律风险要点,从业期间为多家企业的经营管理提供法律顾问及诉讼服务,协助草拟、制定、审核公司规章制度、合同、章程等法律文件,提供法律咨询和方案,参与诉讼纠纷。现主要业务领域为企业破产清算及强制清算,破产衍生诉讼,民商事诉讼等。
Boss & Young Since 1995
法治兴邦·知行于信·大道向阳
使 命:让律师成为法治社会的重要助推
愿 景:法治天下·诗意栖居
价值观:可靠、高效、富有创造力,守正、相与、永葆进取心

来源:邦信阳律师事务所
编辑:鱼仔
责任编辑:高兴、陈默
声明:本文仅代表作者本人观点,不得视为邦信阳律师事务所及律师出具的正式法律意见或建议。转载请注明来自“邦信阳律师事务所”公众号。如您有意就相关议题进一步交流或探讨,欢迎与我们联系,电话:+8621 23169090,邮箱:shanghai@boss-young.com

点击“阅读原文” ,登录邦信阳律师事务所官网了解更多资讯。