
第696条
债权转让通知规则适用于保证人
01
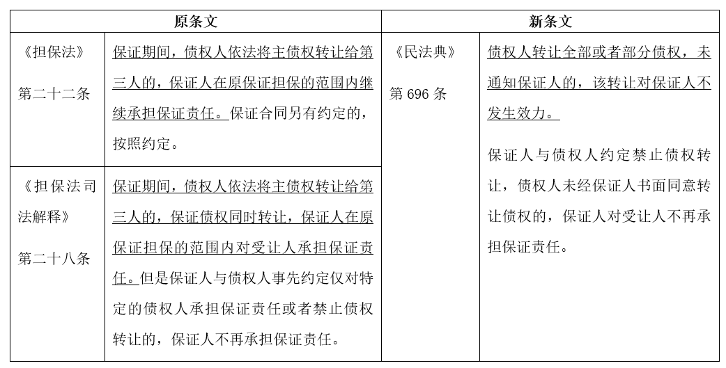
主要条文变动对照表

02
律师解读
《民法典》第696条相对于《担保法》和《担保法司法解释》,最大修改在于明确债权人转让债权应当通知保证人,否则该等转让对保证人不发生效力,该规定系与《民法典》第546条在规则体系上保持一致。
《民法典》第546条第1款规定:“债权人转让债权,未通知债务人的,该转让对债务人不发生效力”。债权让与采意思主义,即债权让与人与受让人之间就债权让与达成合意后,让与合同即成立并生效,是否通知债务人并不影响让与合同的效力。债权让与未通知债务人的情况下,“该转让对债务人不发生效力”具体是指:债务人向债权让与人的清偿仍具有清偿的效果,即受让人无权要求债务人再次清偿。
同理,依据《民法典》第696条的规定,保证人在未或债权让与通知的情况下,向原债权人的清偿仍具有清偿的效果,受让人无权要求保证人再次履行保证责任。
为此,债权受让人需要特别注意该条规定的上述法律效果,在接受债权让与之时,务必确保债权转让通知到债务人及保证人。
值得注意的是,债权让与的通知主体,实务中存在较大争议。根据《合同法》第80条规定的“债权人转让权利的,应当通知债务人”,主语是“债权人”(即让与人),似乎意味着只能由让与人进行通知,受让人自行通知的效力可能存在瑕疵。《民法典》第546条第1款规定的“债权人转让债权,未通知债务人的……”一定程度上弱化了通知主体应是让与人的意思,似乎意味着受让人也可通知债务人。但是依据学说和司法裁判规则,受让人进行通知时,应当附上债权转让的证明文件,以确保债务人对受让人的通知产生合理信赖。
实务中,为避免债务人对受让人通知主体适格性提出异议,优选方案仍是由出让人通知。受让人可以在债权让与合同中明确约定由出让人通知债务人,并约定相应的违约条款,以敦促出让人履行该项通知义务。

长按下图识别二维码关注我们
© 上海邦信阳中建中汇律师事务所
本文仅作为交流学习之目的使用,文中观点不代表本所立场,亦非作者的正式法律意见。本文系邦信阳中建中汇律师原创文章,转载请完整注明作者信息及出处。
点击“阅读原文”,登录邦信阳中建中汇官网了解更多资讯